智能家居中紅外遙控模塊的設計方案
發布時間:2016-04-06 責任編輯:wenwei
【導讀】本ben文wen通tong過guo遙yao控kong技ji術shu和he單dan片pian機ji的de相xiang互hu結jie合he設she計ji在zai智zhi能neng家jia居ju應ying用yong的de燈deng光guang控kong製zhi係xi統tong,該gai係xi統tong是shi基ji於yu單dan片pian機ji的de控kong製zhi係xi統tong,用yong遙yao控kong的de方fang式shi對dui係xi統tong燈deng光guang進jin行xing控kong製zhi。本ben方fang案an主zhu要yao解jie決jue信xin號hao的de發fa射she和he接jie收shou,在zai信xin號hao的de處chu理li接jie收shou之zhi後hou對dui不bu同tong信xin號hao的de程cheng序xu處chu理li,通tong過guo軟ruan件jian編bian程cheng實shi現xian對dui燈deng泡pao的de開kai關guan和he亮liang度du調tiao節jie。
引言
智能家居是指利用先進的計算機技術、網絡通信技術、綜合布線技術 ,將與家居生活有關的各種子係統有機地結合在一起 ,通過統籌管理 ,讓家居生活更加舒適、安全、有效。
隨sui著zhe人ren們men生sheng活huo水shui平ping的de提ti高gao和he電dian子zi技ji術shu的de發fa展zhan,家jia居ju智zhi能neng化hua已yi經jing開kai始shi走zou進jin了le我wo們men日ri常chang的de生sheng活huo。人ren們men已yi經jing不bu滿man足zu於yu按an鍵jian式shi的de手shou動dong開kai關guan來lai控kong製zhi燈deng具ju,從cong而er開kai發fa出chu了le智zhi能neng化hua水shui平ping更geng高gao的de專zhuan業ye照zhao明ming控kong製zhi的de遙yao控kong係xi統tong,其qi成cheng本ben低di,質zhi量liang高gao,應ying用yong靈ling活huo方fang便bian。而er由you於yu具ju有you體ti積ji小xiao、功耗低、功能強、成本低的特點,紅外線遙控已經是目前應用最廣泛的一種通信和遙控手段。
1 紅外線遙控基本原理
紅外線遙控就是利用紅外線(又稱紅外光)來lai傳chuan遞di控kong製zhi信xin號hao,實shi現xian對dui控kong製zhi對dui象xiang的de遠yuan距ju離li控kong製zhi。具ju體ti來lai講jiang,就jiu是shi由you發fa射she器qi發fa出chu紅hong外wai線xian指zhi令ling信xin號hao,由you接jie收shou器qi接jie收shou下xia來lai並bing對dui信xin號hao進jin行xing處chu理li並bing識shi別bie,再zai通tong過guo相xiang應ying的de控kong製zhi芯xin片pian,最zui後hou根gen據ju接jie收shou到dao的de不bu同tong信xin號hao實shi現xian對dui控kong製zhi對dui象xiang的de各ge種zhong功gong能neng的de遠yuan距ju離li控kong製zhi。
紅外線發射器由指令按鍵、信號產生電路、頻率調製電路、驅動電路及紅外線發射器件組成,如圖1 所示。當指令鍵按下時,指令信號產生電路便產生所需要的控製指令信號。
這zhe裏li的de控kong製zhi指zhi令ling信xin號hao是shi以yi某mou些xie不bu同tong的de特te征zheng來lai區qu分fen的de。常chang用yong的de區qu分fen指zhi令ling信xin號hao的de特te征zheng是shi頻pin率lv特te征zheng和he碼ma組zu特te征zheng,即ji用yong不bu同tong的de頻pin率lv或huo不bu同tong的de編bian碼ma的de電dian信xin代dai號hao代dai表biao不bu同tong的de指zhi令ling。這zhe些xie不bu同tong的de指zhi令ling信xin號hao經jing過guo頻pin率lv調tiao製zhi,最zui後hou由you驅qu動dong電dian路lu驅qu動dong紅hong外wai線xian發fa射she器qi件jian,發fa出chu紅hong外wai線xian遙yao控kong指zhi令ling信xin號hao。

圖1 紅外線發射的組成
紅外接收器由紅外線接收器件、前置放大電路、信號解調電路、指令檢測電路組成,如圖2。當(dang)紅(hong)外(wai)線(xian)接(jie)收(shou)器(qi)件(jian)接(jie)收(shou)到(dao)發(fa)射(she)器(qi)的(de)紅(hong)外(wai)線(xian)指(zhi)令(ling)信(xin)號(hao)時(shi),它(ta)將(jiang)紅(hong)外(wai)光(guang)信(xin)號(hao)變(bian)為(wei)電(dian)信(xin)號(hao)並(bing)送(song)入(ru)前(qian)置(zhi)放(fang)大(da)器(qi)進(jin)行(xing)放(fang)大(da),再(zai)經(jing)解(jie)調(tiao)器(qi)解(jie)調(tiao)後(hou)由(you)指(zhi)令(ling)信(xin)號(hao)檢(jian)出(chu)電(dian)路(lu)將(jiang)指(zhi)令(ling)信(xin)號(hao)檢(jian)出(chu),實(shi)現(xian)各(ge)種(zhong)操(cao)作(zuo)。

圖2紅外線接收器的組成
yaoshixianxitongdeyaokonggongneng,jiubixuxianxuanzexinhaozhilingchuansongdefangshi。genjuyaokongdefangshiheshiyongzhechanghebutong,keyibazhexiekongzhixinhaotezhengjinxinggezhongzuhebianma。rudianyajixingdezuhefangshi,dianxinhaoxiangweidezuhefangshi,dianxinhaofuzhidezuhefangshi,pinlvdezuhefangshi,maichongdekuandu、相位、fududengcanshudezuhefangshijimaichongbianmazuhefangshideng。maichongbianmazuhefangshijuyouzhilingrongliangda,kangganraonengliqiang,baomixinghaojibianyuyongluojidianlulaishixiandengyoudian,dedaoleguangfandeyingyong。
2 係統硬件電路設計方案
紅外遙控電路由發射電路和接收電路組成,發射部分由按鍵開關電路、控kong製zhi芯xin片pian和he紅hong外wai發fa射she電dian路lu三san部bu分fen組zu成cheng。當dang按an下xia遙yao控kong按an鈕niu時shi,單dan片pian機ji產chan生sheng相xiang應ying的de控kong製zhi信xin號hao,經jing紅hong外wai發fa射she二er極ji管guan發fa射she出chu去qu。接jie收shou部bu分fen由you紅hong外wai接jie收shou頭tou、控製芯片、調(tiao)光(guang)電(dian)路(lu)組(zu)成(cheng),當(dang)紅(hong)外(wai)接(jie)收(shou)器(qi)接(jie)收(shou)到(dao)控(kong)製(zhi)脈(mai)衝(chong)後(hou),經(jing)單(dan)片(pian)機(ji)處(chu)理(li),判(pan)斷(duan)是(shi)否(fou)對(dui)電(dian)燈(deng)進(jin)行(xing)調(tiao)光(guang)或(huo)開(kai)關(guan),根(gen)據(ju)需(xu)要(yao)執(zhi)行(xing)相(xiang)應(ying)的(de)操(cao)作(zuo),接(jie)收(shou)係(xi)統(tong)采(cai)用(yong)的(de)是(shi)5 伏單電源電壓供電。如下圖所示:

圖3 係統設計框圖
2.1 遙控係統主控芯片
在本係統中選擇的是51 係列的AT89C51($3.7500)芯片,AT89C51是一種帶4k字節閃爍可編程可擦除隻讀存儲器(FPEROM—Flash Programmable and Erasable Read Only Memory)的低電壓,高性能CMOS 8 位微處理器,俗稱單片機。該器件采用ATMEL 高密度非易失存儲器製造技術製造,與工業標準的MCS-51 指令集和輸出管腳相兼容。由於將多功能8 位CPU 和閃爍存儲器組合在單個芯片中,ATMEL 的AT89C51 是一種高效微控製器,為很多嵌入式控製係統提供了一種靈活性高且價廉的方案。AT89C51 是一個低功耗高性能單片機,40 個引腳,32 個外部雙向輸入/輸出(I/O)端口,同時內含2 個外中斷口,2 個16 位可編程定時計數器,2 個全雙工串行通信口,AT89C51 可以按照常規方法進行編程,也可以在線編程。
其將通用的微處理器和Flash 存儲器結合在一起,特別是可反複擦寫的Flash 存儲器可有效地降低開發成本。
2.2 紅外發射電路模塊
在本係統設計中,單片機發出的信號如何被紅外發射管識別,發射管能否正常發射紅外信號是發射電路要解決的關鍵問題。
yaofashehongwaixinhao,bixuyaoyouhongwaifasheqijian。hongwaifaguangerjiguanshiyizhongnengchanshenghongwaiguangdefaguangerjiguan,muqiandaliangshiyongdehongwaifaguangerjiguanfachudehongwaixianbochangwei940nm 左(zuo)右(you),外(wai)形(xing)與(yu)普(pu)通(tong)發(fa)光(guang)二(er)極(ji)管(guan)相(xiang)同(tong),隻(zhi)是(shi)顏(yan)色(se)不(bu)同(tong)。常(chang)見(jian)的(de)紅(hong)外(wai)發(fa)射(she)二(er)極(ji)管(guan)有(you)黑(hei)色(se),透(tou)明(ming)色(se),它(ta)與(yu)普(pu)通(tong)發(fa)光(guang)二(er)極(ji)管(guan)的(de)最(zui)大(da)區(qu)別(bie)在(zai)於(yu)所(suo)發(fa)出(chu)的(de)光(guang)為(wei)不(bu)可(ke)見(jian)光(guang),而(er)普(pu)通(tong)發(fa)光(guang)二(er)極(ji)管(guan)發(fa)出(chu)的(de)是(shi)各(ge)種(zhong)顏(yan)色(se)的(de)可(ke)見(jian)光(guang)[5],通常,紅外發光二極管分為兩種結構形式:一種是遙控發射型紅外發光二極管(即最常用的手持遙控器所用的紅外發射二極管);一yi種zhong是shi近jin距ju離li發fa射she型xing紅hong外wai發fa光guang二er極ji管guan,這zhe種zhong二er極ji管guan把ba紅hong外wai光guang的de發fa射she與yu接jie收shou共gong集ji為wei一yi體ti。由you於yu本ben設she計ji實shi現xian的de是shi家jia居ju遙yao控kong,因yin此ci采cai用yong第di一yi種zhong即ji可ke。
如圖4 所示為係統遙控發射原理圖,P1.0 口為按鍵輸入口;P2.0 口為紅外發射端口,用於輸出38kHz 載波編碼,脈衝經9013(NPN)放大然後由紅外發射管輸出;第9 腳為單片機的複位腳,采用RC 手動複位電路;18、19 腳接晶振。

圖4紅外發射電路圖
2.3 紅外接收電路模塊
1). 紅外接收器件介紹。
一yi般ban的de紅hong外wai接jie收shou頭tou主zhu要yao由you集ji成cheng電dian路lu外wai加jia阻zu容rong元yuan件jian,紅hong外wai線xian接jie收shou管guan及ji濾lv波bo光guang片pian等deng組zu成cheng,電dian路lu設she計ji相xiang對dui繁fan瑣suo,在zai實shi際ji應ying用yong中zhong不bu方fang便bian。而er紅hong外wai遙yao控kong接jie收shou頭touSM0038 集ji紅hong外wai接jie收shou管guan,前qian置zhi放fang大da解jie調tiao等deng於yu一yi體ti,無wu外wai部bu電dian路lu,體ti積ji小xiao,密mi封feng性xing好hao,靈ling敏min度du高gao,應ying用yong簡jian單dan,用yong小xiao功gong率lv紅hong外wai發fa射she管guan發fa射she信xin號hao接jie收shou距ju離li達da35 米,並且價格低廉。它僅有三條管腳,分別是電源正極、電源負極以及信號輸出端,其工作電壓在5V 左右,接收頻率為38kHz,它ta的de主zhu要yao功gong能neng包bao括kuo放fang大da,選xuan頻pin,解jie調tiao幾ji大da部bu分fen,要yao求qiu輸shu入ru信xin號hao需xu是shi已yi經jing被bei調tiao製zhi的de信xin號hao。從cong而er使shi電dian路lu達da到dao最zui簡jian化hua,靈ling敏min度du和he抗kang幹gan擾rao性xing都dou非fei常chang好hao,是shi一yi個ge接jie收shou紅hong外wai信xin號hao的de理li想xiang裝zhuang置zhi。如ru圖tu5 所示:

圖 5 SM0038
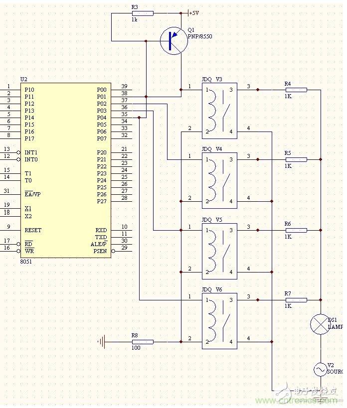
2). 接收電路及調光電路設計。
接收電路和調光電路的實現均是通過繼電器實現的,給每一個繼電器串聯一個電阻,構成一個回路,本電路將四個繼電器回路並聯,連接在P0 口(kou)上(shang),當(dang)四(si)個(ge)繼(ji)電(dian)器(qi)均(jun)閉(bi)合(he)時(shi),燈(deng)最(zui)亮(liang),當(dang)三(san)個(ge)繼(ji)電(dian)器(qi)工(gong)作(zuo)時(shi),燈(deng)較(jiao)亮(liang),當(dang)兩(liang)個(ge)繼(ji)電(dian)器(qi)工(gong)作(zuo)時(shi)燈(deng)次(ci)亮(liang),當(dang)一(yi)個(ge)繼(ji)電(dian)器(qi)工(gong)作(zuo)時(shi),燈(deng)最(zui)暗(an),當(dang)四(si)個(ge)繼(ji)電(dian)器(qi)都(dou)不(bu)工(gong)作(zuo)時(shi),燈(deng)泡(pao)處(chu)於(yu)關(guan)閉(bi)狀(zhuang)態(tai)。接(jie)收(shou)電(dian)路(lu)圖(tu)如(ru)圖(tu)6 所示:

圖 6 接收電路圖
3 係統軟件設計
本係統所用的紅外線接收器SM0038 的解調中心頻率為38KHz,故發射頻率也采用38kHz,本電路采用一路按鍵,一種編碼方式實現對家居燈的控製,接收端根據接收到的不同編碼個數實現燈的不同亮度的調節控製。每一次P1.0 口為低電平時,則確定鍵被按下,由P2.0 口發射一個編碼。接收端接收編碼時進行判斷,首個低電平是否大於2ms,如果是,再判斷是否是正確的編碼,如果是,num加1,亮度調暗一檔。
3.1、遙控發射程序控製流程圖

圖 7 發射程序流程圖
初始化程序後,開定時器產生38kHz 脈衝,再判斷有無按鍵按下,當有按鍵按下時,根據定時器設定的時間發一幀脈衝,首先發3ms 高電平,再發1ms 低電平,1ms 高電平,接著停發10ms。
3.2. 遙控接收程序控製流程圖

圖8 接收部分調光程序流程圖
接收端采用查詢方式接收,當查詢到P1.0 口為低電平時,累加器工作,通過累加器中變量個數判斷控製燈的亮度及開關。當num為0 時,燈最亮,加1則調暗一個檔次,當num等於4 時,繼電器全部斷開,燈滅。
4 結論
weilejianshaodianludefansuo,woshiyongdanpianjilaishixianruanjianbianmajiema,dadatigaoledianludelinghuoxing,jiangdilechengben,jinjinshiyongyigejianjiunengshixianduiyigedengjudekaiguanheliangdutiaojie,ruoshibayigeanjiankaiguangaishechengyigejuzhenjianpan,jiukeyishixianduizhenggejialidedengjudekaiguanheliangdukongzhi,shiyongxinghenqiang。
【推薦閱讀】
特別推薦
- 噪聲中提取真值!瑞盟科技推出MSA2240電流檢測芯片賦能多元高端測量場景
- 10MHz高頻運行!氮矽科技發布集成驅動GaN芯片,助力電源能效再攀新高
- 失真度僅0.002%!力芯微推出超低內阻、超低失真4PST模擬開關
- 一“芯”雙電!聖邦微電子發布雙輸出電源芯片,簡化AFE與音頻設計
- 一機適配萬端:金升陽推出1200W可編程電源,賦能高端裝備製造
技術文章更多>>
- 三星上演罕見對峙:工會集會討薪,股東隔街抗議
- 摩爾線程實現DeepSeek-V4“Day-0”支持,國產GPU適配再提速
- 築牢安全防線:智能駕駛邁向規模化應用的關鍵挑戰與破局之道
- GPT-Image 2:99%文字準確率,AI生圖告別“鬼畫符”
- 機器人馬拉鬆的勝負手:藏在主板角落裏的“時鍾戰爭”
技術白皮書下載更多>>
- 車規與基於V2X的車輛協同主動避撞技術展望
- 數字隔離助力新能源汽車安全隔離的新挑戰
- 汽車模塊拋負載的解決方案
- 車用連接器的安全創新應用
- Melexis Actuators Business Unit
- Position / Current Sensors - Triaxis Hall
熱門搜索
NFC
NFC芯片
NOR
ntc熱敏電阻
OGS
OLED
OLED麵板
OmniVision
Omron
OnSemi
PI
PLC
Premier Farnell
Recom
RF
RF/微波IC
RFID
rfid
RF連接器
RF模塊
RS
Rubycon
SATA連接器
SD連接器
SII
SIM卡連接器
SMT設備
SMU
SOC
SPANSION

