開關電源各種保護電路實例詳細解剖!
發布時間:2017-05-05 責任編輯:wenwei
【導讀】開kai關guan電dian源yuan保bao護hu功gong能neng雖sui屬shu電dian源yuan裝zhuang置zhi電dian氣qi性xing能neng要yao求qiu的de附fu加jia功gong能neng,但dan在zai惡e劣lie環huan境jing及ji意yi外wai事shi故gu條tiao件jian下xia,保bao護hu電dian路lu是shi否fou完wan善shan並bing按an預yu定ding設she置zhi工gong作zuo,對dui電dian源yuan裝zhuang置zhi的de安an全quan性xing和he可ke靠kao性xing至zhi關guan重zhong要yao。提ti出chu了le幾ji種zhong實shi用yong的de保bao護hu電dian路lu,並bing對dui電dian路lu的de工gong作zuo原yuan理li、優缺點及注意事項進行了詳盡分析。
輸入欠壓保護電路
輸入欠壓保護電路一
1 概述(電路類別、實現主要功能描述):
該電路屬於輸入欠壓電路,當輸入電壓低於保護電壓時拉低控製芯片的供電Vcc,從而關閉輸出。
2 電路組成(原理圖):

3 工作原理分析(主要功能、性能指標及實現原理):
當電源輸入電壓高於欠壓保護設定點時,A點電壓高於U4的Vref,U4導通,B點電壓為低電平,Q4導通,Vcc供電正常;當輸入電壓低於保護電壓時,A點電壓低於U4的Vref,U4截止,B點電壓為高電平,Q4截止,從而Vcc沒有電壓,此時Vref也為低電平,當輸入電壓逐漸升高時,A點電壓也逐漸升高,當高於U4的Vref,模塊又正常工作。R4可以設定欠壓保護點的回差。
4 電路的優缺點
該電路的優點:電路簡單,保護點精確
缺點: 成本較高。
5 應用的注意事項:
使用時注意R1,R2的取值,有時候需要兩個電阻並聯才能得到需要的保護點。還需要注意R1,R2的溫度係數,否則高低溫時,欠壓保護點相差較大。
輸入欠壓保護電路二
1 概述(電路類別、實現主要功能描述):
輸入欠壓保護電路。當輸入電壓低於設定欠壓值時,關閉輸出;當輸入電壓升高到設定恢複值時,輸出自動恢複正常。
2 電路組成(原理圖):

3 工作原理分析(主要功能、性能指標及實現原理):
輸入電壓在正常工作範圍內時, Va大於VD4的穩壓值,VT4導通,Vb為0電位,VT5截止, 此時保護電路不起作用;當輸入電壓低於設定欠壓值時,Va小於VD4的穩壓值,VT4截止,Vb為高電位,VT5導通,將COMP(芯片的1腳)拉到0電位,芯片關閉輸出,從而實現了欠壓保護功能。R21、VT6、R23組成欠壓關斷、恢複時的回差電路。當欠壓關斷時,VT6導通,將R21與R2並聯,
;恢複時,VT6截止,
,回差電壓即為(Vin’-Vin)。
4 電路的優缺點
優點:電路形式簡單,成本較低。
缺點:因穩壓管VD4批次間穩壓值的差異,導致欠壓保護點上下浮動,大批量生產時需經常調試相關參數。
5 應用的注意事項:
VD4應該選溫度係數較好的穩壓管,需調試的元件如R2應考慮多個並聯以方便調試。
輸出過壓保護電路
輸出過壓保護電路一
1 概述(電路類別、實現主要功能描述):
輸出過壓保護電路。當有高於正常輸出電壓範圍的外加電壓加到輸出端或電路本身故障(開環或其他)導致輸出電壓高於穩壓值時,此電路會將輸出電壓鉗位在設定值。
2 電路組成(原理圖):

3 工作原理分析(主要功能、性能指標及實現原理):
輸出過壓時,加在VD3上的電壓大於其穩壓值時,VD3導通,輸出電壓被鉗位,同時通過IC4向原邊反饋。
4 電路的優缺點
優點:電路形式簡單,成本較低。
缺點:因穩壓管VD3批次間穩壓值的差異,導致過壓鉗位點上下浮動,大批量生產時需經常調試相關參數。
5 應用的注意事項:
VD3應該選溫度係數較好的穩壓管,需調試的元件如R32應考慮多個並聯以方便調試。
當過壓保護電路起作用時,電路處於非正常工作狀態。對於有輸出電壓上下調功能的電路,過壓保護點應大於輸出電壓上調最大值。
輸出過壓保護電路二
1 概述(電路類別、實現主要功能描述):
輸出過壓保護電路。當有高於正常輸出電壓範圍的外加電壓加到輸出端或電路本身故障(開環或其他)導致輸出電壓高於正常值時,此電路會將輸出電壓穩定在設定值。
2 電路組成(原理圖):

3 工作原理分析(主要功能、性能指標及實現原理):
輸出過壓時,Va>Vref,IC3導通,通過IC4向原邊反饋,輸出電壓穩定在設定的過壓保護值。
4 電路的優缺點
優點:輸出過壓保護值可以精確設置。
缺點:相對穩壓管鉗位方式成本稍高一些。
5 應用的注意事項:
當過壓保護電路起作用時,電路處於非正常工作狀態。對於有輸出電壓上下調功能的電路,過壓保護點應大於輸出電壓上調最大值。
過壓保護自鎖控製電路
1 概述(電路類別、實現主要功能描述):
zaidianyuanxitongzhong,dangfankuihuilushixiaoshi,shuchudianyabushoukong,dianyashenggaochaochuguidingfanwei,cishiguogaodeshuchudianyayoukenengzaochenghouxudianqishebeidesunhuai。weijiejuezhewenti,tongchangzaidianyuanzhongzengjiaguoyabaohudianlu。guoyabaohudefangshiyibanyousanzhong。
A、鉗位型:當反饋失效時,通過過壓鉗位電路將輸出電壓鉗位在一個定值。
B、間歇保護型:當反饋失效時,通過保護電路使輸出電壓來回重啟,輸出電壓的最高點為過壓保護點。
C、自鎖型:當輸出電壓達到過壓保護點時,電路動作,關閉PWM使模塊無輸出。在排除故障後再重啟電源輸出才正常供電。 下述電路為自鎖型控製電路。
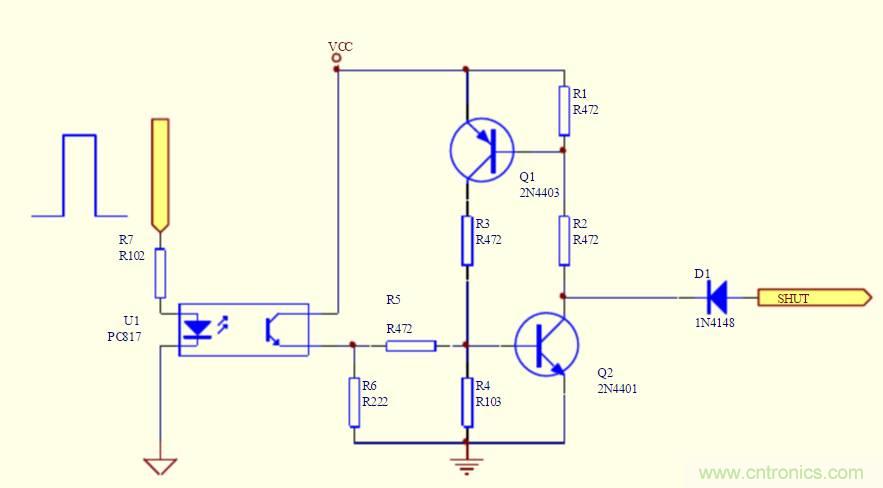
2 電路組成(原理圖):

3 工作原理分析(主要功能、性能指標及實現原理):
上圖中為隔離的自鎖型控製電路。當過壓保護信號CONTROL端給出一個高電平時,U1中的三極管導通,VCC為整個電路的供電端。Vcc經R5給Q2一個基極電流,Q1導通並進入飽和狀態,SHUT端被Q2拉至低電平,PWM關閉電源無輸出。Q2同時控製Q1的導通。當 Q2導通時,Q1的基極電流經R2到地,Q1導通,經R3再提供一個基極電流給Q2,維持Q2的導通。Q1及R1、R2、R3構成了Q2的正反饋電路。
4 電路的優缺點
優點:可有效的進行自鎖保護,整個電路等效於一個可控矽。
缺點: 整個電路需要一個固定的Vcc。當PWM電源端無供電時,也需保證上圖中VCC電壓的存在。
5 應用的注意事項:
1.此電路要有持續的供電自鎖才有效。
2.此電路不宜使用在無人值守的電源係統裏。
過溫保護電路
過溫保護電路
1 概述(電路類別、實現主要功能描述):
該電路屬於過溫保護電路,但溫度高於設定的保護點時,關閉模塊輸出,當溫度恢複後自動開啟模塊。
2 電路組成(原理圖):

3 工作原理分析(主要功能、性能指標及實現原理):
穩壓管給U103MAX6501提供5V電壓,溫度正常時,U103的五腳輸出高電平,當溫度超過保護點時U103的五腳輸出低電平,當溫度恢複後,U103的五腳輸出高電平。
4 電路的優缺點
該電路的優點:電路簡單,精確度高。
缺點: 成本較高。
5 應用的注意事項:
5.1 MAX6501的3腳和1腳相連時,回差溫度是10℃,當其3腳和地相連時,回差溫度是2℃。
5.2 MAX6501的供電電壓不能超過7V,否則會損壞。
5.3 MAX6501一定要放置在最熱部分的附近。
過溫保護電路-熱敏電阻
1 概述(電路類別、實現主要功能描述):
本電路采用熱敏電阻檢測基板溫度,熱敏電阻阻值隨基板溫度變化而變化, 熱敏電阻阻值的變化導致運放輸入電壓變化,從而實現運放的翻轉控製PWM芯片的輸出,進而將模塊關閉。
2 電路組成(原理圖):

3 工作原理分析(主要功能、性能指標及實現原理,關鍵參數計算分析):
R99熱敏電阻是負溫度係數熱敏電阻,常溫時,R99=100k,R99與R94的分壓0.45V為U2運放的負輸入,遠低於運放的正輸入2.5V(R23與R97分壓),因此運放的輸出是高電平,對LM5025的SS端無影響,模塊正常工作。
隨著基板溫度升高,R99電阻阻值減小,當減小到一定值時,使得運放的負輸入大於正輸入時,運放輸出低電平,將LM5025的SS拉低,從而關閉模塊輸出;溫度保護點可以適當調整R94,R23,R97的阻值而相應地調整。
模塊關閉輸出後(過溫保護),基板溫度會降低,R99阻值會增大,運放的負輸入會降低,為使運放的正常翻轉,引入電阻R98,原理是運放輸出低後,R98相當於與R97並聯,將運放的基準變低,拉開運放正負輸入的電壓間距,從而實現溫度回差。比如基板溫度90℃時保護,80℃時開啟。
4 關鍵參數計算分析
4.1 運放正輸入電壓:VR97=Vref2=5/(1+R23/R97)=5/(1+10/10)=2.5V
4.2 運放負輸入電壓VR94+0.007=VR97=5*R94/(R99+R94)+0.007,
4.3 得出溫度保護時熱敏電阻的阻值:R99(t)=(Vref*R24/(Vref*R97/(R23+R97)-0.007))-R94
4.4 考慮容差時的計算見下表:


4.5 過溫保護時,R99的值

4.6 R99-SDNT2012X104J4250HT(F)是負溫度係數的熱敏電阻,25°C時100k,過溫保護時阻值10k左右(見上表),計算溫度為:
Rt=R*e(B(1/T1-1/T2)) T1=1/(ln(Rt/R)/B+1/T2))
T2:常溫25°C,上式中T2=273.15+25=298.15;B:4250±3%;R:25°C時的電阻值,100k,計算出的T1值也是加了273.15後的值,因此下表中t1=T1-273.15,是攝氏度。 Rt:溫度變化後的阻值,10k,9.704k,10.304k,見上表

4.7 回差
運放輸出低後,電阻R98(51k)就並在R97上,將基準拉低,新的基準電壓 Vref1=Vref*(R98//R97)/(R23+R98//R97)=2.28V 達到2.44V時,R99的阻值R99=Vref*R94/Vref1-R94=11.9k R99達到10.49k時,溫度按下表計算

溫度回差=82.6-77.3=5.3℃
5 電路的優缺點
優點:溫度保護點及溫度回差很容進行調整
缺點:溫度準確度偏低
電路比采用溫度開關略複雜
溫度保護時反映的是熱敏電阻附近的基板溫度,不能反映模塊的最高器件的溫度,不過這可以在設計時解決,比如基板溫度在90℃保護,實際板上器件最高溫度已達130℃,就可以適當調整溫度保護點,從而起到保護作用。
6 應用的注意事項
盡量將熱敏電阻放置在發熱器件附近。
本文轉載自電源研發精英圈公眾號。
推薦閱讀:
特別推薦
- 噪聲中提取真值!瑞盟科技推出MSA2240電流檢測芯片賦能多元高端測量場景
- 10MHz高頻運行!氮矽科技發布集成驅動GaN芯片,助力電源能效再攀新高
- 失真度僅0.002%!力芯微推出超低內阻、超低失真4PST模擬開關
- 一“芯”雙電!聖邦微電子發布雙輸出電源芯片,簡化AFE與音頻設計
- 一機適配萬端:金升陽推出1200W可編程電源,賦能高端裝備製造
技術文章更多>>
- 算力爆發遇上電源革新,大聯大世平集團攜手晶豐明源線上研討會解鎖應用落地
- 築基AI4S:摩爾線程全功能GPU加速中國生命科學自主生態
- 一秒檢測,成本降至萬分之一,光引科技把幾十萬的台式光譜儀“搬”到了手腕上
- AI服務器電源機櫃Power Rack HVDC MW級測試方案
- 突破工藝邊界,奎芯科技LPDDR5X IP矽驗證通過,速率達9600Mbps
技術白皮書下載更多>>
- 車規與基於V2X的車輛協同主動避撞技術展望
- 數字隔離助力新能源汽車安全隔離的新挑戰
- 汽車模塊拋負載的解決方案
- 車用連接器的安全創新應用
- Melexis Actuators Business Unit
- Position / Current Sensors - Triaxis Hall
熱門搜索
微波功率管
微波開關
微波連接器
微波器件
微波三極管
微波振蕩器
微電機
微調電容
微動開關
微蜂窩
位置傳感器
溫度保險絲
溫度傳感器
溫控開關
溫控可控矽
聞泰
穩壓電源
穩壓二極管
穩壓管
無焊端子
無線充電
無線監控
無源濾波器
五金工具
物聯網
顯示模塊
顯微鏡結構
線圈
線繞電位器
線繞電阻




