5種恒流源電路設計對對碰,任你選
發布時間:2014-10-23 責任編輯:sherryyu
【導讀】恒heng流liu源yuan是shi能neng夠gou向xiang負fu載zai提ti供gong恒heng定ding電dian流liu的de電dian源yuan,因yin此ci恒heng流liu源yuan的de應ying用yong範fan圍wei非fei常chang廣guang泛fan,並bing且qie在zai許xu多duo情qing況kuang下xia是shi必bi不bu可ke少shao的de。關guan於yu恒heng流liu源yuan電dian路lu設she計ji有you很hen多duo種zhong,這zhe裏li將jiang分fen享xiang給gei大da家jia5種恒流源電路設計,任你選擇!
恒(heng)流(liu)源(yuan)是(shi)能(neng)夠(gou)向(xiang)負(fu)載(zai)提(ti)供(gong)恒(heng)定(ding)電(dian)流(liu)的(de)電(dian)源(yuan),因(yin)此(ci)恒(heng)流(liu)源(yuan)的(de)應(ying)用(yong)範(fan)圍(wei)非(fei)常(chang)廣(guang)泛(fan),並(bing)且(qie)在(zai)許(xu)多(duo)情(qing)況(kuang)下(xia)是(shi)必(bi)不(bu)可(ke)少(shao)的(de)。例(li)如(ru)在(zai)用(yong)通(tong)常(chang)的(de)充(chong)電(dian)器(qi)對(dui)蓄(xu)電(dian)池(chi)充(chong)電(dian)時(shi),隨(sui)著(zhe)蓄(xu)電(dian)池(chi)端(duan)電(dian)壓(ya)的(de)逐(zhu)漸(jian)升(sheng)高(gao),充(chong)電(dian)電(dian)流(liu)就(jiu)會(hui)相(xiang)應(ying)減(jian)少(shao)。為(wei)了(le)保(bao)證(zheng)恒(heng)流(liu)充(chong)電(dian),必(bi)須(xu)隨(sui)時(shi)提(ti)高(gao)充(chong)電(dian)器(qi)的(de)輸(shu)出(chu)電(dian)壓(ya),但(dan)采(cai)用(yong)恒(heng)流(liu)源(yuan)充(chong)電(dian)後(hou)就(jiu)可(ke)以(yi)不(bu)必(bi)調(tiao)整(zheng)其(qi)輸(shu)出(chu)電(dian)壓(ya),從(cong)而(er)使(shi)勞(lao)動(dong)強(qiang)度(du)降(jiang)低(di),生(sheng)產(chan)效(xiao)率(lv)得(de)到(dao)了(le)提(ti)高(gao)。恒(heng)流(liu)源(yuan)還(hai)被(bei)廣(guang)泛(fan)用(yong)於(yu)測(ce)量(liang)電(dian)路(lu)中(zhong),例(li)如(ru)電(dian)阻(zu)器(qi)阻(zu)值(zhi)的(de)測(ce)量(liang)和(he)分(fen)級(ji),電(dian)纜(lan)電(dian)阻(zu)的(de)測(ce)量(liang)等(deng),且(qie)電(dian)流(liu)越(yue)穩(wen)定(ding),測(ce)量(liang)就(jiu)越(yue)準(zhun)確(que)。
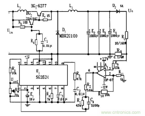
采用開關電源的開關恒流源
采用開關電源的開關恒流源電路構成如圖2.3.2所示。BG1為開關管,BG2為驅動管, RL為負載電阻, RS為取樣電 阻, SG35 24為脈寬調製控製器, L1、E2、E3、E4為儲能元件, RW提供基準電壓Uref。 圖采用開關電源的開關恒流源工作原理:減小開關器件的導通損耗和開關損耗是提高電路效率的關鍵。為此,器件選擇飽和壓降小、頻率特性好的開關三極管和肖特基續流二極管。

扼流圈L1的(de)磁(ci)芯(xin)上(shang)再(zai)繞(rao)一(yi)個(ge)附(fu)加(jia)線(xian)圈(quan),利(li)用(yong)電(dian)磁(ci)反(fan)饋(kui)降(jiang)低(di)開(kai)關(guan)三(san)極(ji)管(guan)的(de)飽(bao)和(he)壓(ya)降(jiang),並(bing)采(cai)用(yong)合(he)理(li)的(de)結(jie)構(gou)設(she)計(ji),使(shi)電(dian)路(lu)的(de)分(fen)布(bu)參(can)數(shu)得(de)到(dao)有(you)效(xiao)的(de)控(kong)製(zhi)。當(dang)電(dian)源(yuan)電(dian)壓(ya)降(jiang)低(di)或(huo)負(fu)載(zai)電(dian)阻(zu)RL 降低時,則取樣電阻RS 上的電壓也將減少,則SG3524的12、13管腳輸出方波的占空比增大,從而使BG1導通時間變長,使電壓U0回升到原來的穩定值。BG1關斷後,儲能元件L1、E2、E3、E4保證負載上的電壓不變。當輸入電源電壓增大或負載電阻值增大引起U0增大時,原理與前類同,電路通過閉環反饋係統使U0下降到原來的穩定值,從而達到穩定負載電流IL 的目的。
[page]
集成運放構成的線性恒流源

采用集成運放構成的線性恒流源 電路構成如圖所示,兩個運放(一片324)構成比較放大環節, BG1、BG2三極管構成調整環節, RL 為負載電阻, RS為取樣電阻, RW為電路提供基準電壓。工作原理:如果由於電源波動使Uin降低,從而使負載電流減小時,則取樣電壓US必然減小,從而使取樣電壓與基準電壓的差值(US- Uref)必然減小。由於UIA為反相放大器,因此其輸出電壓Ub=(R5/R4)×Ua必然升高,從而通過調整環節使US升高恢複到原來的穩定值,保證了US的電壓穩定,從而使電流穩定。當Uin升高時,原理與前類同,電路通過閉環反饋係統使US下降到原來的穩定值,從而使電流恒定。調整RW,則改變Uref,可使電流值在0~4A之間連續可調。
[page]
壓控恒流源電路設計
壓控恒流源電路設計 壓ya控kong恒heng流liu源yuan是shi係xi統tong的de重zhong要yao組zu成cheng部bu分fen,它ta的de功gong能neng是shi用yong電dian壓ya來lai控kong製zhi電dian流liu的de變bian化hua,由you於yu係xi統tong對dui輸shu出chu電dian流liu大da小xiao和he精jing度du的de要yao求qiu比bi較jiao高gao,所suo以yi選xuan好hao壓ya控kong恒heng流liu源yuan電dian路lu顯xian得de特te別bie重zhong要yao。采cai用yong如ru下xia電dian路lu: 電路原理圖如圖2.4.3所示。該恒流源電路由運算放大器、大功率場效應管Q1、采樣電阻R2、負載電阻RL等組成1、硬件設計。

電路中調整管采用大功率場效應管IRF640。采用場效應管,更易於實現電壓線性控製電流,既能滿足輸出電流最大達到2A的要求,也能較好地實現電壓近似線性地控製電流。因為當場效應管工作於飽和區時,漏電流Id近似為電壓Ugs控製的電流。即當Ud為常數時,滿足:Id=f(Ugs),隻要Ugs不變,Id就不變。在此電路中,R2為取樣電阻,采用康銅絲繞製(阻值隨溫度的變化較小),阻值為0.35歐。運放采用OP-07作為電壓跟隨器, UI=Up=Un,場效應管Id=Is(柵極電流相對很小,可忽略不計) 所以Io=Is= Un/R2= UI/R2。正因為Io=UI/R2,電路輸入電壓UI控製電流Io,即Io不隨RL的變化而變化, 從而實現壓控恒流。 同時,由設計要求可知:由於輸出電壓變化的範圍U〈=10V,Iomax=2A,可以得出負載電阻RLmax=5歐。
[page]
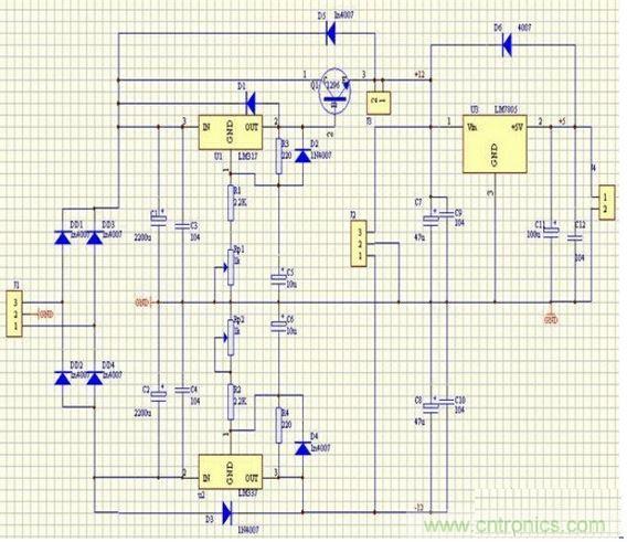
電源電路設計
本係統對電源有較高的要求。設計電源時既要保證電源的高穩定度,也要保證電源能輸出大於2A的電流,故本係統采用三級管1264來擴流而且在使用電源時必須充分考慮電源的效率。電源電路如圖所示,此電源電路采用了LM317和LM337,其輸出電壓是連續可調的,輸出電壓調到為+15V和-15V來供給硬件電路使用,其中-15V的電源是供運放使用的,不需要擴流;而+15V的電源的負載電流要求不低於2A,所以采用三級1264來擴流。另外用LM7805產生+5V的電壓供淩陽SPCE061A單片機使用。

線性恒流源、開kai關guan恒heng流liu源yuan,可ke靠kao性xing高gao,調tiao整zheng方fang便bian,在zai科ke研yan中zhong已yi得de到dao了le應ying用yong。其qi中zhong線xian性xing恒heng流liu源yuan適shi用yong於yu蓄xu電dian池chi的de恒heng流liu放fang電dian,開kai關guan恒heng流liu源yuan適shi用yong於yu蓄xu電dian池chi的de恒heng流liu充chong電dian,集ji成cheng穩wen壓ya器qi構gou成cheng的de恒heng流liu源yuan適shi用yong於yu電dian阻zu測ce量liang等deng。SPCE061A單片機作為中央控製器,本係統有功能強、性能可靠、體積小、電路簡單的特點。本係統最小可步進1mA ,jingduyebijiaogao。shuchudianliufanweijiaokuan。,yingjianbufenzhongcaiyangdianzuderewendingxingyaojiaohao,yingjianzhongdehexinmokuaiweiyakonghengliuyuan,qihexinyuanjiancaiyongchangxiaoyingguanqixingnenghewendingxingjungaoyusanjiguan。
[page]
采用集成穩壓器構成的開關恒流源
采用集成穩壓器構成的開關恒流源 電路構成如圖所示。MC7805為三端固定式集成穩壓器,RL 為負載電阻,RW為可調電阻器。 工作原理:固定式集成穩壓器工作在懸浮狀態,在輸出端2和公共端3之間接入一電位器RW,從而形成一固定恒流源。調節RW,可以改變電流的大小,其輸出電流為:IL=( Uout/RW) +Iq式中Iq 為MC7805的靜態電流,小於10m A。當RW較小即輸出電流較大時,可以忽略Iq。當負載電阻RL 變化時,MC7 8 05用改變自身壓差來維持通過負載的電流不變。

RW 的確定:RW 的值可由RW=Uout/IL 確定。因Uout=5 V,IL=0.5~2A,因此確定的取值範圍為2.5~10Ω。 輸出電壓和負載變化範圍的確定:根據設計要求,本例的輸出電壓U0=10V。由於恒流源的輸出電流可調範圍為0.5~2A,因此相應的負載變化範圍為5~20Ω。 以yi上shang幾ji種zhong恒heng流liu源yuan結jie構gou簡jian單dan,可ke靠kao性xing高gao,調tiao整zheng方fang便bian,在zai科ke研yan中zhong已yi得de到dao了le應ying用yong。其qi中zhong線xian性xing恒heng流liu源yuan適shi用yong於yu蓄xu電dian池chi的de恒heng流liu放fang電dian,開kai關guan恒heng流liu源yuan適shi用yong於yu蓄xu電dian池chi的de恒heng流liu充chong電dian,集ji成cheng穩wen壓ya器qi構gou成cheng的de恒heng流liu源yuan適shi用yong於yu電dian阻zu測ce量liang等deng。
特別推薦
- 噪聲中提取真值!瑞盟科技推出MSA2240電流檢測芯片賦能多元高端測量場景
- 10MHz高頻運行!氮矽科技發布集成驅動GaN芯片,助力電源能效再攀新高
- 失真度僅0.002%!力芯微推出超低內阻、超低失真4PST模擬開關
- 一“芯”雙電!聖邦微電子發布雙輸出電源芯片,簡化AFE與音頻設計
- 一機適配萬端:金升陽推出1200W可編程電源,賦能高端裝備製造
技術文章更多>>
- 大聯大世平集團首度亮相北京國際汽車展 攜手全球芯片夥伴打造智能車整合應用新典範
- 2026北京車展即將啟幕,高通攜手汽車生態“朋友圈”推動智能化體驗再升級
- 邊緣重構智慧城市:FPGA SoM 如何破解視頻係統 “重而慢”
- 如何使用工業級串行數字輸入來設計具有並行接口的數字輸入模塊
- 意法半導體將舉辦投資者會議探討低地球軌道(LEO)發展機遇
技術白皮書下載更多>>
- 車規與基於V2X的車輛協同主動避撞技術展望
- 數字隔離助力新能源汽車安全隔離的新挑戰
- 汽車模塊拋負載的解決方案
- 車用連接器的安全創新應用
- Melexis Actuators Business Unit
- Position / Current Sensors - Triaxis Hall
熱門搜索
接口IC
介質電容
介質諧振器
金屬膜電阻
晶體濾波器
晶體諧振器
晶體振蕩器
晶閘管
精密電阻
精密工具
景佑能源
聚合物電容
君耀電子
開發工具
開關
開關電源
開關電源電路
開關二極管
開關三極管
科通
可變電容
可調電感
可控矽
空心線圈
控製變壓器
控製模塊
藍牙
藍牙4.0
藍牙模塊
浪湧保護器




