工程師技術:500W鉛酸蓄電池充電器設計
發布時間:2014-10-23 責任編輯:sherryyu
【導讀】這裏小編為大家介紹的是一種500W鉛酸蓄電池充電器電路設計。本設計係統可以檢測電池溫度,充電器溫度,當電池過溫時會關閉PWM的de輸shu出chu波bo形xing,使shi電dian路lu停ting止zhi工gong作zuo,同tong時shi單dan片pian機ji會hui報bao警jing提ti示shi,當dang充chong電dian器qi過guo溫wen時shi,風feng冷leng係xi統tong會hui開kai啟qi,如ru果guo溫wen度du繼ji續xu升sheng高gao,則ze充chong電dian器qi會hui停ting止zhi工gong作zuo。
隨著各種電動汽車的發展,動力電池充電器的需求將越來越多。充電器質量的優劣關係到電池性能的發揮及壽命、充chong電dian器qi本ben身shen的de智zhi能neng化hua關guan係xi到dao用yong戶hu的de使shi用yong方fang便bian及ji電dian力li係xi統tong電dian力li計ji費fei等deng管guan理li問wen題ti。不bu同tong電dian池chi,特te點dian不bu同tong,充chong電dian策ce略lve也ye不bu相xiang同tong。如ru將jiang一yi種zhong電dian池chi的de衝chong電dian器qi做zuo好hao了le,就jiu容rong易yi將jiang技ji術shu向xiang其qi他ta電dian池chi類lei型xing拓tuo展zhan。
EMI濾波電路:

C1和L1組成第一級EMI濾波;C2、C3、C4與L2組成第二級濾波;L1,L2為共模電感
整流及功率因數校正電路
流經二級管電流ID=3.55A;二極管反向電壓V=373V;考慮實際工作情況故選BR601(35A/1000V);
功率因數校正:BOOST型拓撲結構具有輸出電阻低,硬件電路及控製簡單,技術成熟,故選用BOOST結構;
芯片選擇:TI公司的UCC28019可控製功率輸出為100W-2KW,功率因數可提高到0.95,符合設計要求,故此次設計選用該款芯片;

DC-DC主拓撲結構
[page]
方案選擇:
在開關管承受峰值電流和電壓的情況下,全橋輸出功率為半橋的兩倍,並切在功率大於500W時,全橋相對於半橋更合適,故本次設計采用全橋拓撲。經過整流濾波後電壓最大值為373V,最大初級電流為3.5A 考慮實際工作情況選擇FQA24N50,整流二極管要承受的最大反相電壓為100V,電流為10A,考慮實際工作情況,我們選用MUR3060(600V/30A)
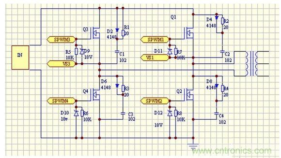
全橋電路圖:

整流濾波輸出電路:

驅動電路:

PWM信號通過光耦隔離,經過反相器進入半橋驅動芯片IR2110 ,如圖所示的Q1、Q2半橋驅動電路,Q3、Q4驅動電路與此電路相同。
輔助電源供電模塊
電源PWM控製
本設計采用的電源核心控製部分的芯片為美國通用公司芯片SG3525.控製電路如圖:

采樣電路
熱保護電路
本設計係統可以檢測電池溫度,充電器溫度,當電池過溫時會關閉PWM的de輸shu出chu波bo形xing,使shi電dian路lu停ting止zhi工gong作zuo,同tong時shi單dan片pian機ji會hui報bao警jing提ti示shi,當dang充chong電dian器qi過guo溫wen時shi,風feng冷leng係xi統tong會hui開kai啟qi,如ru果guo溫wen度du繼ji續xu升sheng高gao,則ze充chong電dian器qi會hui停ting止zhi工gong作zuo。
特別推薦
- 噪聲中提取真值!瑞盟科技推出MSA2240電流檢測芯片賦能多元高端測量場景
- 10MHz高頻運行!氮矽科技發布集成驅動GaN芯片,助力電源能效再攀新高
- 失真度僅0.002%!力芯微推出超低內阻、超低失真4PST模擬開關
- 一“芯”雙電!聖邦微電子發布雙輸出電源芯片,簡化AFE與音頻設計
- 一機適配萬端:金升陽推出1200W可編程電源,賦能高端裝備製造
技術文章更多>>
- 貿澤EIT係列新一期,探索AI如何重塑日常科技與用戶體驗
- 算力爆發遇上電源革新,大聯大世平集團攜手晶豐明源線上研討會解鎖應用落地
- 創新不止,創芯不已:第六屆ICDIA創芯展8月南京盛大啟幕!
- AI時代,為什麼存儲基礎設施的可靠性決定數據中心的經濟效益
- 矽典微ONELAB開發係列:為毫米波算法開發者打造的全棧工具鏈
技術白皮書下載更多>>
- 車規與基於V2X的車輛協同主動避撞技術展望
- 數字隔離助力新能源汽車安全隔離的新挑戰
- 汽車模塊拋負載的解決方案
- 車用連接器的安全創新應用
- Melexis Actuators Business Unit
- Position / Current Sensors - Triaxis Hall
熱門搜索
微波功率管
微波開關
微波連接器
微波器件
微波三極管
微波振蕩器
微電機
微調電容
微動開關
微蜂窩
位置傳感器
溫度保險絲
溫度傳感器
溫控開關
溫控可控矽
聞泰
穩壓電源
穩壓二極管
穩壓管
無焊端子
無線充電
無線監控
無源濾波器
五金工具
物聯網
顯示模塊
顯微鏡結構
線圈
線繞電位器
線繞電阻





