增強電源設計中PFC段性能的方法
發布時間:2011-12-08
中心議題:
- 電源的臨界導電模式工作
- 增強電源設計中PFC段性能的方法
解決方案:
- 零電流檢測
- 極高輸入線路時的不精確零電流檢測
- 改善高線路工作的簡單調整方法
daduoshudexiandaidianyuandouyaoqiucongshuruxianlusuoxishoudedianliubaohanxiebohanliang。shijishang,guifanbiaozhunyaoqiuxianludianliujiejinzhengxianboxing,erqiexiangweiyuxianludianyatongxiang。weici,tongchangzaiqiaodianluyudadianrongzhijiancharusuoweidePFC預穩壓器。這個中間段設計輸出恒定的直流電壓,同時從輸入線路吸收正弦電流。PFCduantongchangcaiyongshengyapeizhi,yaoqiushuchudianyabixianlukenengzuigaodedianyadianpingdouyaogao。zhejiushiweishenmeouzhouhuoshitongyongzhudianyuanshurutiaojianxiashuchuwenyadianpingpubianshedingzaiyue390V的原因。
對於較低功率的應用而言,臨界導電模式(CrM)(也稱作邊界、邊界線甚至是瞬態導電模式)通常是首選的控製技術。本文將說明解決這種問題的方法。PFC段一個更加常見的問題是通常發生在啟動時的大電流過衝,而不論采用的是何種控製技術。
臨界導電模式工作
臨界導電模式(CrM)工作是低功率應用中最常見的解決方案。這種控製方法可以采用可變頻率控製原理來描述特征,即電感電流先上升至所需線路電流的2倍,然後下降至零,接著再上升至正電流,期間沒有死區時間(dead-time),如圖1所示。這種控製方法需要電路精確地檢測電感的磁芯複位。

圖1 臨界導電模式工作
零電流檢測
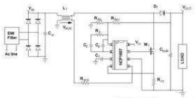
確(que)定(ding)退(tui)磁(ci)完(wan)成(cheng)的(de)常(chang)見(jian)解(jie)決(jue)方(fang)案(an)在(zai)於(yu)感(gan)測(ce)電(dian)感(gan)電(dian)壓(ya),更(geng)具(ju)體(ti)地(di)說(shuo),就(jiu)是(shi)檢(jian)測(ce)電(dian)感(gan)電(dian)壓(ya)何(he)時(shi)降(jiang)至(zhi)零(ling)。監(jian)測(ce)線(xian)圈(quan)電(dian)壓(ya)並(bing)非(fei)經(jing)濟(ji)的(de)解(jie)決(jue)方(fang)案(an)。相(xiang)反(fan),這(zhe)升(sheng)壓(ya)電(dian)感(gan)與(yu)小(xiao)型(xing)繞(rao)組(zu)相(xiang)關(guan),這(zhe)繞(rao)組(zu)(稱作“零電壓檢測器”或ZCD繞組)提供了電感電壓的一個縮小版本,能夠用於控製器上,如圖2所示。ZCD繞組采用耦合形式,因而它在MOSFET導電時間(反激配置)期間呈現出負電壓,如圖3中所示。這繞組提供:
VAUX=-NVIN,當MOSFET導通時;
VAUX=N(VOUT-VIN),當MOSFET開路時。
其中,N是輔助繞組與主繞組之間的匝數比。

圖2 NCP1607驅動的應用段典型應用示意圖
[page]
當ZCD電壓(VAUX)開始下降時線圈電流會達到零。許多CrM控製器內部比較VAUX與接近0V的ZCD參考電壓,檢測出下降沿,並準時啟動下一個驅動信號。為了實現強固的工作,應用了磁滯機製,並實際上產生較高的(upper)閾值(VAUX上升時有效)及較低的(lower)閾值(VAUX下降時有效)。出於不同原因(如安森美半導體NCP1607 PFC控製器中的ZCD引腳的多功能性),在大多數商用器件中這些閾值都相對較高(在1V及2V之間)。
例如,NCP1607數據表中可以發現下述的ZCD閾值規範(引腳5是監測ZCD信號的電路)。
Vpin5上升:最低值為2.1V,典型值為2.3V,最大值為2.5V;
Vpin5下降:最低值為1.5V,典型值為1.6V,最大值為1.8V。
要恰當地檢測零電流,VAUX信號必須高於較高的閾值。

圖3 波形
極高輸入線路時的不精確零電流檢測
圖4及圖5顯示出在高線路時會麵對的一個問題。VAUX電壓在退磁相位期間較小,而這時Vin較高,因為VAUX與輸出輸入電壓差成正比VAUX=N(VOUT-VIN)。此外,如圖4所示,輸入電壓在開關頻率呈現出交流含量。因此,VAUX波形並不平坦,相反,它還包含紋波。在低線路時,這紋波可以忽略不計。在高線路時,VAUX幅度在退磁相位期間較小。因此,這些振蕩可能大到足以導致過早檢測電感磁芯複位。事實上,如圖4和圖5所示的那樣,零電流檢測的精度降低了。

圖4 不精確零電流檢測導致的不穩定性

圖5 連續導電模式工作
[page]
圖4顯示出現不穩定性問題時高輸入線路(正弦波頂端,此處Vin約為380V)下的VAUX電壓。我們可以看到MOSFET關閉時,VAUX電壓輕微躍升至高於ZCD閾值。由於其大紋波的緣故,在退磁相位期間,VAUX電壓首先增加,然後下降。由於在某些開關周期的末段VAUX接近ZCD閾值,這VAUX電壓下降導致零電壓比較器在電感磁芯完全複位前就翻轉(trip)。圖5證實了這一論斷。有時,升壓二極管仍在導電時,PFC段開始新的周期。這個現象主要導致線路電流失真(見紅色跡線)、功率因數退化,並可能有一些頻率處在人耳可聽到的噪聲。
改善高線路工作的簡單調整方法
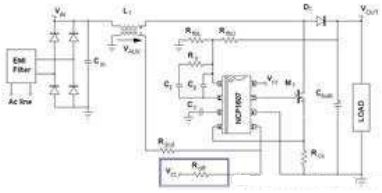
如圖6所示,在VCC與引腳5(ZCD引腳)之間布設一顆電阻,能夠減輕或抑製這個現象。這樣一來,ZCD引腳上就產生了偏置。

圖6 ZCD引腳上的調整
在測試的應用中,VCC為15V,且Rzcd=68kΩ。在VCC與引腳5之間增加一顆電阻Roff=680kΩ,就改變了施加在引腳5(ZCD引腳)上的電壓。退磁相位期間ZCD引腳上施加的實際VAUX電壓就變為:
(1)
然後,施加在引腳5上的電壓就偏置。事實上,這就像是VAUX電壓與減小了1.36V的ZCD閾值比較。這樣一來,新的實際ZCD閾值就是:
Vpin5上升:最低值為0.74V,典型值為0.94V,最大值為1.14V;
Vpin5下降:最低值為0.14V,典型值為0.24V,最大值為0.44V。
這些降低的ZCD閾值增加了ZCD的精度,並能抑製CCM工作,在相同條件下獲得的波特圖(見圖7)就證實了這一點。

圖7 調整改善器件工作
必須注意,Vpin5下降(我們的案例中是1.5V)時,偏置必須保持在低於ZCD最低閾值。這是為了確保新的實際ZCD閾值(Vpin5下降時) 保持高於0V。否則,係統可能難於檢測磁芯複位並因此啟動新的開關序列。出於這個目的,應當考慮到VCC的變化。
[page]
啟動時的大過衝
PFC段從輸入線路正弦波電壓源吸收正弦電流,因此,它們為負載提供僅匹配平均需求的方波正弦功率。輸出電容(大電容)“吸收”實際提供的功率與負載消耗的功率之差值。
- 饋送給負載的功率低於需求時,輸出電容放電,補償功率差額。
- 提供的功率超過負載功耗時,輸出電容充電,存儲多餘的能量。
因此,輸出電壓呈現出輸入線路頻率2倍的低頻交流含量。不利的是,PFC電流整形(current-shaping)方法均基於控製信號無紋波的假設。否則,就不能夠優化功率因數,因為輸入線路電流重新複製了控製信號失真。這就是眾所周知的PFC電路動態性能差的原因。它們的穩壓環路帶寬設得極低,從而抑製100Hz或120Hz紋波,否則輸出電壓就會注入這紋波。
由於係統極慢,PFC段遭受陡峭的負載或輸入電壓變化時,會在大電容上呈現出大的過衝(over-shoot)或欠衝(under-shoot)。啟動序列就是這些瞬態中的一種,能夠產生大的電壓過應力(over-stress)。

圖8 輸出電壓紋波
圖9展示能在啟動相位期間觀察到的那類過衝。這波特圖是使用由NCP1607驅動、負載是下行轉換器的PFC段獲得的。

圖9 啟動相位期間的過衝
[page]
承受啟動過衝
應ying用yong軟ruan啟qi動dong是shi減jian小xiao過guo衝chong的de一yi種zhong自zi然ran選xuan擇ze。然ran而er,設she計ji人ren員yuan所suo選xuan擇ze的de控kong製zhi器qi並bing不bu必bi須xu具ju有you這zhe個ge功gong能neng特te性xing。此ci外wai,從cong定ding義yi來lai看kan,這zhe種zhong功gong能neng減jian緩huan了le啟qi動dong速su度du,而er這zhe並bing非fei總zong是shi可ke以yi接jie受shou。
另外一種簡單的選擇涉及在反饋感測電阻分壓器處增加一個電容,如圖10所示。在這個圖中,我們假定感測網絡中上部的電阻分割為兩個電阻,而電容Cfb並聯連接在其中一個電阻的兩端。

圖10 小幅調整反饋網絡
如果控製電路中嵌入了傳統的誤差放大器,讓我們分析電容Cfb的影響。在穩態,Cfb改變了傳遞函數。通過檢測,我們立即注意到它增加了:
處於下述頻率的一個零點:
(2)
處於下述頻率的一個極點:
(3)
控製器集成了傳導誤差放大器(OTA)時,情況就有點不同。這是因為反饋引腳(誤差放大器的反相輸入)不再是虛接地(virtual ground)。因此,電阻分壓器中下部位置的電阻(RfbL)影響了極點頻率的表達式。實際上,采用OTA時:
(4)
然而,PFC輸出電壓的穩壓電平通常處於390V範圍,而控製器參考電壓處在少數幾伏的範圍。因此,與(RfbU1+RfbU2)相比,RfbL極小;如果RfbU1與RfbU2處在相同範圍,或如果RfbU1小於RfbU2,我們就可以考慮:RfbL=RfbU2。事實上,設計人員基於這些考慮因素,能夠得出近似Cfb產生的極點頻率,即:
(5)
最後,兩種配置中都獲得相同的極點。
這些條件(RfbU1≈RfbU2)或(RfbU1≤RfbU2)並非限製性條件。相反,滿足這些條件是明智之舉,因為RfbU1兩端的電壓及相應的Cfb兩端的電壓取決於RfbU1值與(RfbU1+RfbU2+RfbL)總電阻值的相對比較關係。這就是為什麼它們是現實可行的原因。
如果RfbU1與RfbU2這兩個電阻擁有類似阻值,
(6)
如果RfbL=RfbU2:
(7)
最後,如果與RfbU2相比RfbU1極小,我們就獲得在控製至輸出傳遞函數中抵消(cancel)的極點和零點。這樣,增加Cfb就對環路和交越頻率沒有影響。如果RfbU1與RfbU2處在相同範圍,低頻增益就略微增加,交越頻率就以跟fp與fz的相同比率增加。事實上,特別是在RfbL=RfbU2時,這個增加的電容並不會大幅改變PFC段的動態性能。
然而,在啟動相位期間,這個電容發揮重要作用。當輸出電壓上升時,Cfb電容也充電。Cfb充電電流增加到反饋電流中,所以穩壓電平臨時降低。這增加的電流與Cfb電容值成正比,並取決於輸出電壓的陡峭度,因此,在輸出電壓快速充電時,這個影響更引人注目。
[page]
實際驗證
在應用中已經測試了調整方法,反饋網絡如下所示:
RfbU1≈RfbU2=470kΩ
RfbL=6.2kΩ
電阻RfbU1兩端放置了一個100nF電容。它必須是一種高壓電容,因為若我們假定輸出電壓最大值為450V,它兩端的電壓可能達到223V。作為一項經驗法則(rule of the thumb),我們選擇了100nF電容值,這樣,在觀測到過衝時,時間常數(RfbU1Cfb)就處在啟動時間的範圍之內。
圖11比較沒有時的啟動序列(左圖)與有Cfb時的啟動相位(右圖)。這些波特圖清楚顯示電容的影響。Cfb充電電流人為地增加了輸出電壓(即圖中的Vbulk)充電期間的反饋電流,導致預期的控製信號(Vcontrol)放電。因此就沒有觀測到輸出電壓過衝。我們可進一步指明,啟動時間未受明顯影響。

圖11 有Cfb(左圖)及沒有Cfb(右圖)時的啟動特性
圖12顯示了沒有Cfb時(左圖)及有Cfb時(右圖)PFC段對突兀的負載改變(120W階躍)的響應。我們的案例中(RfbU1=RfbU2),Cfb產生並不會相互抵消的額外極點及額外零點,且輕微改變環路特性。然而,最重要的是,采用Cfb還是改善了響應,因為較大的輸出偏差(Output deviation)使這些負載階躍類似於啟動瞬態。因此,Cfb在這裏同樣幫助控製電路出現預料中的所期望的電平恢複。

圖12 沒有Cfb時(左圖)及有Cfb時(右圖)PFC段對負載階躍變化的響應
結論
本文討論了如何解決PFC段經常會麵對的兩個問題。首先,在CrMyingyongzhong,lingdianliujiancezaigaoshuruxianlushijingdubugao,erdangshuruxianludianyafeichangjiejinshuchudianyashi,kenenghuichuxianmouxiebuxuyaodelianxudaodianmoshizhouqi,daozhiyixiegonglvyinshutuihua,jikenengchuxianyixierenerketingdaodezaosheng。nenggoushiyongyikejiandandedianzulaigaishanzhegongneng。qici,zaiqidongxulieqijian,PFCduanyekenengchengxianchuguodadeguochong。keyizaifankuigancewangluozhongfangzhiyikedianronglaixianzhihuoyizhizheguoyingli。jibianshizaidianyuanshejidejiwanjieduan,zheliangzhongtiaozhengfangfadouyiyushishi。
- 噪聲中提取真值!瑞盟科技推出MSA2240電流檢測芯片賦能多元高端測量場景
- 10MHz高頻運行!氮矽科技發布集成驅動GaN芯片,助力電源能效再攀新高
- 失真度僅0.002%!力芯微推出超低內阻、超低失真4PST模擬開關
- 一“芯”雙電!聖邦微電子發布雙輸出電源芯片,簡化AFE與音頻設計
- 一機適配萬端:金升陽推出1200W可編程電源,賦能高端裝備製造
- 2026藍牙亞洲大會暨展覽在深啟幕
- H橋降壓-升壓電路中的交替控製與帶寬優化
- Tektronix 助力二維材料器件與芯片研究與創新
- 800V AI算力時代,GaN從“備選”變“剛需”?
- 大聯大世平集團首度亮相北京國際汽車展 攜手全球芯片夥伴打造智能車整合應用新典範
- 車規與基於V2X的車輛協同主動避撞技術展望
- 數字隔離助力新能源汽車安全隔離的新挑戰
- 汽車模塊拋負載的解決方案
- 車用連接器的安全創新應用
- Melexis Actuators Business Unit
- Position / Current Sensors - Triaxis Hall



