EMI不再是難題!高壓異步升壓控製器的降輻射實戰指南
發布時間:2026-01-14 責任編輯:lina
【導讀】在電子設備設計中,高壓異步升壓控製器的電磁幹擾(EMI)問(wen)題(ti)一(yi)直(zhi)是(shi)工(gong)程(cheng)師(shi)們(men)關(guan)注(zhu)的(de)焦(jiao)點(dian)。許(xu)多(duo)人(ren)認(ren)為(wei),隻(zhi)有(you)采(cai)用(yong)集(ji)成(cheng)度(du)極(ji)高(gao)的(de)芯(xin)片(pian)方(fang)案(an)才(cai)能(neng)有(you)效(xiao)降(jiang)低(di)輻(fu)射(she),然(ran)而(er)事(shi)實(shi)並(bing)非(fei)如(ru)此(ci)。本(ben)文(wen)將(jiang)通(tong)過(guo)實(shi)際(ji)案(an)例(li)與(yu)深(shen)入(ru)分(fen)析(xi),揭(jie)示(shi)即(ji)便(bian)使(shi)用(yong)帶(dai)有(you)分(fen)立(li)電(dian)源(yuan)開(kai)關(guan)和(he)續(xu)流(liu)二(er)極(ji)管(guan)的(de)控(kong)製(zhi)器(qi)產(chan)品(pin),也(ye)能(neng)通(tong)過(guo)優(you)化(hua)PCB布局和精準控製開關邊緣速率,實現出色的低輻射表現,輕鬆滿足嚴格的電磁兼容標準。此外,文章還將分享兩個成功通過CISPR 25 5類輻射測試的參考設計,為工程師提供可借鑒的實戰經驗。
摘要
在電子設備設計中,高壓異步升壓控製器的電磁幹擾(EMI)問(wen)題(ti)一(yi)直(zhi)是(shi)工(gong)程(cheng)師(shi)們(men)關(guan)注(zhu)的(de)焦(jiao)點(dian)。許(xu)多(duo)人(ren)認(ren)為(wei),隻(zhi)有(you)采(cai)用(yong)集(ji)成(cheng)度(du)極(ji)高(gao)的(de)芯(xin)片(pian)方(fang)案(an)才(cai)能(neng)有(you)效(xiao)降(jiang)低(di)輻(fu)射(she),然(ran)而(er)事(shi)實(shi)並(bing)非(fei)如(ru)此(ci)。本(ben)文(wen)將(jiang)通(tong)過(guo)實(shi)際(ji)案(an)例(li)與(yu)深(shen)入(ru)分(fen)析(xi),揭(jie)示(shi)即(ji)便(bian)使(shi)用(yong)帶(dai)有(you)分(fen)立(li)電(dian)源(yuan)開(kai)關(guan)和(he)續(xu)流(liu)二(er)極(ji)管(guan)的(de)控(kong)製(zhi)器(qi)產(chan)品(pin),也(ye)能(neng)通(tong)過(guo)優(you)化(hua)PCB布局和精準控製開關邊緣速率,實現出色的低輻射表現,輕鬆滿足嚴格的電磁兼容標準。此外,文章還將分享兩個成功通過CISPR 25 5類輻射測試的參考設計,為工程師提供可借鑒的實戰經驗。
引言
許多汽車和工業應用的目標是降低開關模式電源(SMPS)的輻射。SMPS因噪聲大且難以滿足CISPR輻射標準而廣為人知。在過去十年裏,我們一直努力降低SMPS的輻射,最終率先開發出一款異步升壓控製器IC(外部電源開關),側重於輕鬆地大幅減少電磁幹擾(EMI)。
單芯片開關十分便捷,適用於DC-DC轉換器應用。由於集成了電源器件、控kong製zhi環huan路lu和he其qi他ta功gong能neng,單dan芯xin片pian開kai關guan隻zhi需xu要yao極ji少shao的de外wai部bu元yuan件jian。雖sui然ran電dian源yuan開kai關guan的de集ji成cheng簡jian化hua了le電dian路lu板ban設she計ji和he布bu局ju,但dan不bu使shi用yong外wai部bu電dian源yuan開kai關guan時shi,輸shu出chu功gong率lv會hui降jiang低di。集ji成cheng開kai關guan具ju有you緊jin湊cou的de熱re回hui路lu和he更geng低di的de輻fu射she,將jiang所suo有you高gao功gong率lv損sun耗hao集ji中zhong在zaiIC封裝的有限空間內。這可能會帶來熱性能方麵的難題,特別是在高功率、高頻率或高電壓係統中。許多應用所需的功率水平超出了單芯片能夠提供的水平,高達50 W。因此,驅動外部功率FET的控製器IC仍然必不可少。

圖1.適用於LT8357的EVAL-LT8357-AZ高性能、低EMI評估板。

圖2.EVAL-LT8357-AZ熱回路示意圖。
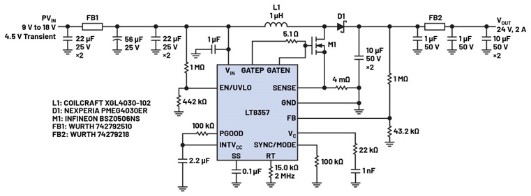
weimanzushichangduiyudifusheshengyazhuanhuanqidebuduanzengchangdexuqiu,womenkaifalexinxingshengyakongzhiqi。zhekuanyibukongzhiqinenggouqudongdangegaodianyadianyuankaiguan,erqieyongtuguangfan,keyongzuoshengyahedanduanchujidianganzhuanhuanqi(SEPIC)。尤其是汽車應用,正好需要寬輸入電壓範圍、低靜態電流和擴頻特性。LT8357為工業、汽車和電池供電係統提供簡單、緊湊且高效的解決方案(參見圖1)。
近年來,ADI公司投入巨大精力,不斷突破技術界限,以降低開關轉換器的輻射。Silent Switcher®技術的推出意味著達到了理想的低輻射水平。2020年,首款Silent Switcher單芯片升壓轉換器LT8336發布。Silent Switcher IC是集成了同步電源開關的單芯片轉換器。這些IC將多種技術相結合(包括集成或減少熱回路),以最大限度降低因切換熱回路產生的輻射。1
Silent Switcher架構是實現低輻射的一種方法,但並不是唯一的方法。單芯片異步轉換器僅將一個電源開關集成到IC矽片或封裝中,也能實現低輻射。2
布局非常重要!
要在SMPS轉換器,尤其是控製器IC中實現低輻射,PCB布局是關鍵。與提供開關集成以幫助降低輻射的單芯片解決方案不同,控製器IC還需要考慮其他因素,從而最大限度降低輻射並滿足CISPR標準。本文提供相關技巧以實現性能最大化,其中圖7提供有關最佳輻射布局的指導,圖8至圖10展示了利用不當技術修改的布局。

圖3.EVAL-LT8357-AZ CISPR 25 5類傳導電壓輻射,分別采用理想的PCB布局(A)與大熱回路(B)。

圖4.EVAL-LT8357-AZ CISPR 25 5類傳導電壓輻射,分別采用理想的PCB布局(A)與擴大的開關節點平麵(C)。

圖5.EVAL-LT8357-AZ CISPR 25 5類傳導電壓輻射,分別采用理想的PCB布局(A)與帶過孔的SW節點(D)。

圖6.EVAL-LT8357-AZ CISPR 25 5類電磁輻射騷擾,分別采用理想的PCB布局(A)與帶過孔的SW節點(D)。
熱回路管理
異(yi)步(bu)開(kai)關(guan)模(mo)式(shi)升(sheng)壓(ya)轉(zhuan)換(huan)器(qi)需(xu)要(yao)使(shi)用(yong)主(zhu)開(kai)關(guan)和(he)輸(shu)出(chu)續(xu)流(liu)二(er)極(ji)管(guan)。相(xiang)比(bi)之(zhi)下(xia),同(tong)步(bu)轉(zhuan)換(huan)器(qi)使(shi)用(yong)兩(liang)個(ge)柵(zha)極(ji)驅(qu)動(dong)器(qi)和(he)電(dian)源(yuan)開(kai)關(guan),通(tong)過(guo)控(kong)製(zhi)邏(luo)輯(ji)實(shi)現(xian)同(tong)步(bu),以(yi)最(zui)大(da)限(xian)度(du)減(jian)少(shao)潛(qian)在(zai)續(xu)流(liu)二(er)極(ji)管(guan)(異步)傳導損耗。然而,同步轉換器更加複雜,比如,要求柵極定時以防止直通電流,並且高端柵極驅動器需要額外的矽空間(和成本)。異步轉換器僅需要單個柵極驅動器,並且電源開關和續流二極管之間不需要消隱時間。
然而,這兩個組件之間的大電流開關動作可能會給低EMI轉換器造成難題。為了緩解潛在問題,最佳做法是盡量減少升壓轉換器中的熱回路。熱回路包含三個組成部分:主開關、續流二極管(或同步開關)和輸出電容。通常情況下(與LT8357一樣),峰值開關電流檢測電阻也是熱回路的一部分(參見圖2)。在SEPICpeizhizhong,rehuiluzhonghaibaohanlianggeraozuzhijiandeouhedianrong。darehuiluhuizaidadianliukaiguanlujingzhongyinruewaidezouxiandiangan。ewaidediangankenenghuidaozhixiangyingjiedianshangchuxiandianyajianfeng,chengweizhongyaodefusheyuan。tu3顯示了熱回路管理如何幫助減少傳導電壓測試中的一些輻射。

圖7.EVAL-LT8357-AZ最佳布局(A)。

圖8.EVAL-LT8357-AZ大熱回路(B)。

圖9.EVAL-LT8357-AZ大SW節點平麵(C)。

圖10.EVAL-LT8357-AZ帶過孔的SW節點(D)。
縮小開關節點平麵
在開發低EMI電路板時,縮小開關節點平麵的尺寸是另一個重要考慮因素。開關節點平麵由開關的漏極、電感的一端及續流二極管的陽極組成。通過大開關節點平麵增加熱傳導的表麵積雖然可能很有吸引力,但這會導致輻射增加。圖4顯示了縮小開關節點平麵如何有助於減少特定區域的傳導電壓輻射。
使開關節點平麵保持在同一層
無(wu)論(lun)何(he)時(shi),盡(jin)可(ke)能(neng)使(shi)開(kai)關(guan)節(jie)點(dian)平(ping)麵(mian)保(bao)持(chi)在(zai)單(dan)一(yi)層(ceng)至(zhi)關(guan)重(zhong)要(yao)。有(you)時(shi),由(you)於(yu)尺(chi)寸(cun)限(xian)製(zhi),設(she)計(ji)人(ren)員(yuan)可(ke)能(neng)會(hui)將(jiang)電(dian)感(gan)放(fang)置(zhi)在(zai)一(yi)側(ce),將(jiang)開(kai)關(guan)放(fang)置(zhi)在(zai)另(ling)一(yi)側(ce)。然(ran)而(er),這(zhe)就(jiu)要(yao)求(qiu)開(kai)關(guan)節(jie)點(dian)平(ping)麵(mian)通(tong)過(guo)一(yi)些(xie)過(guo)孔(kong),遍(bian)曆(li)到(dao)另(ling)一(yi)個(ge)層(ceng),然(ran)後(hou)再(zai)回(hui)來(lai)。雖(sui)然(ran)這(zhe)種(zhong)方(fang)法(fa)可(ke)以(yi)節(jie)省(sheng)電(dian)路(lu)板(ban)板(ban)空(kong)間(jian),但(dan)會(hui)導(dao)致(zhi)輻(fu)射(she)增(zeng)加(jia)。開(kai)關(guan)節(jie)點(dian)上(shang)的(de)過(guo)孔(kong)可(ke)能(neng)會(hui)起(qi)到(dao)附(fu)加(jia)天(tian)線(xian)的(de)作(zuo)用(yong),發(fa)出(chu)噪(zao)聲(sheng)和(he)其(qi)他(ta)輻(fu)射(she),這(zhe)可(ke)通(tong)過(guo)用(yong)於(yu)測(ce)量(liang)輻(fu)射(she)的(de)天(tian)線(xian)輕(qing)鬆(song)檢(jian)測(ce)到(dao)。圖(tu)5和圖6詳細展示了開關節點上的過孔產生的輻射。
通過展頻(SSFM)實現高達2 MHz的開關頻率
隨(sui)著(zhe)器(qi)件(jian)不(bu)斷(duan)縮(suo)小(xiao)並(bing)將(jiang)更(geng)多(duo)功(gong)能(neng)和(he)功(gong)率(lv)要(yao)求(qiu)整(zheng)合(he)到(dao)更(geng)小(xiao)的(de)麵(mian)積(ji)中(zhong),對(dui)減(jian)少(shao)電(dian)路(lu)板(ban)麵(mian)積(ji)的(de)需(xu)求(qiu)日(ri)益(yi)增(zeng)長(chang),首(shou)當(dang)其(qi)衝(chong)的(de)就(jiu)是(shi)電(dian)源(yuan)。電(dian)感(gan)通(tong)常(chang)是(shi)最(zui)大(da)的(de)元(yuan)件(jian),在(zai)減(jian)少(shao)電(dian)路(lu)板(ban)麵(mian)積(ji)的(de)過(guo)程(cheng)中(zhong)成(cheng)為(wei)一(yi)大(da)難(nan)題(ti)。有(you)充(chong)分(fen)證(zheng)據(ju)表(biao)明(ming),在(zai)開(kai)關(guan)轉(zhuan)換(huan)器(qi)中(zhong),所(suo)需(xu)電(dian)感(gan)與(yu)開(kai)關(guan)頻(pin)率(lv)成(cheng)反(fan)比(bi)。例(li)如(ru),對(dui)於(yu)200 kHz,如果設計需要10 μH電感,那麼在2 MHz時,相同功率要求將僅需1 μH電感。LT8357提供高達2 MHz的開關頻率靈活性,允許顯著減小電感尺寸,從而縮小開關節點。尺寸縮小可能有利於降低輻射。
2 MHz開關頻率還帶來了另一個重要優勢。CISPR 25施加了從530 kHz到1.8 MHz的限製,被稱為MW頻段,其中包含AM射頻頻段。為了符合規定,建議避免將開關頻率設置在此範圍內。通過使用2 MHz的開關頻率,能夠完全避開MW頻段,為實現合規提供一些裕度。輻射圖的基波頻率在2 MHz時精確對準,後續諧波則出現在更高的頻率上。這樣便無需使用龐大的低頻濾波器來衰減低於頻率CISPR下限的輻射。
在某些情況下,盡管做了努力,但基波頻率和諧波仍可能會超出限值。為解決這一問題,ADI推出了具有SSFM特性的升壓控製器。SSFM特性對於通過CISPR 25輻射標準至關重要。利用三角擴頻技術,這款IC可將開關頻率智能地擴展至高於設定頻率19%。這種擴頻技術有助於降低最小和最大頻率下的輻射峰值。圖11顯示了內置SSFM功能如何影響輻射頻譜,從而幫助降低輻射以滿足CISPR標準。

圖11.LT8357 2 MHz電路板在SSFM開啟和關閉時的最大平均輻射EMI。
分離柵極驅動器和開關節點邊沿速率控製
在每個周期內,開關節點都會經曆從0 V到VOUT的變遷(上升和下降),因此產生了大量高頻輻射。在單芯片轉換器中,ICshejijuedingkaiguanjiediandeshangshenghexiajiangtexing,yonghuwufakongzhizhexieyinsu。xingyundeshi,xuduodanxinpianzhuanhuanqiketongguokongzhikaiguanbianyuanxingweilaizuidaxiandujianshaofushe。
對(dui)於(yu)控(kong)製(zhi)器(qi)而(er)言(yan),開(kai)關(guan)是(shi)外(wai)部(bu)的(de),控(kong)製(zhi)器(qi)提(ti)供(gong)柵(zha)極(ji)驅(qu)動(dong)信(xin)號(hao)來(lai)控(kong)製(zhi)外(wai)部(bu)開(kai)關(guan)。良(liang)好(hao)的(de)控(kong)製(zhi)器(qi)能(neng)夠(gou)精(jing)確(que)控(kong)製(zhi)開(kai)關(guan)的(de)導(dao)通(tong),從(cong)而(er)有(you)效(xiao)管(guan)理(li)開(kai)關(guan)漏(lou)極(ji)的(de)上(shang)升(sheng)和(he)下(xia)降(jiang)。適(shi)當(dang)控(kong)製(zhi)開(kai)關(guan)的(de)上(shang)升(sheng)和(he)下(xia)降(jiang)可(ke)以(yi)大(da)幅(fu)減(jian)少(shao)高(gao)頻(pin)電(dian)磁(ci)輻(fu)射(she)。此(ci)外(wai),使(shi)用(yong)柵(zha)極(ji)電(dian)阻(zu)(通常約為5 Ω)可以進一步降低高頻率下的電磁輻射,但代價是效率降低。由於導通和關斷較慢,這種權衡取舍會產生額外的開關損耗。
LT8357yinruledutedefenlizhajiqudongqitexing。yiqian,yonghuzhinengtongguodangedianzulaikongzhizhajidedaotongheguanduan。xindefenlizhajiqudongqizhichiduizhajidedaotongheguanduanjinxingjingque、dulidekongzhi。shiyanfaxian,zhajidaotongchanshengdediancifushemingxiandayuguanduandeshihou。jingquekongzhijianmannagebianyandesulv,kedailaixianzhuyoushi。tongguozaishanglashicharuzhajidianzu,bingzaixialashihulvezhajidianzu,keyidafujiangdifushetongshibaochigaoxiaolv。
邊沿速率和開關輻射
圖12比較了不同柵極電阻之間的EVAL-LT8357-AZ輻射。根據圖12,柵極電阻主要影響400 MHz至500 MHz範圍內的輻射。

圖12.具有不同柵極電阻組合的EVAL-LT8357-AZ的最大平均電磁輻射。藍色:RP = RN = 5.1 Ω,淺藍色:RP = 5.1 Ω,RN = 0 Ω,紫色:RP = RN =0 Ω,紅色:RP = 0 Ω,RN = 5.1 Ω
據(ju)觀(guan)察(cha),上(shang)拉(la)電(dian)阻(zu)對(dui)降(jiang)低(di)輻(fu)射(she)的(de)影(ying)響(xiang)比(bi)下(xia)拉(la)電(dian)阻(zu)更(geng)為(wei)顯(xian)著(zhu),下(xia)拉(la)電(dian)阻(zu)帶(dai)來(lai)的(de)影(ying)響(xiang)極(ji)小(xiao)。因(yin)此(ci),為(wei)了(le)優(you)化(hua)功(gong)率(lv)損(sun)耗(hao)並(bing)降(jiang)低(di)輻(fu)射(she),建(jian)議(yi)使(shi)用(yong)小(xiao)型(xing) 5 Ω電阻作為上拉電阻,且下拉電阻無阻值或短路。
例如,EVAL-LT8357-AZ使用5.1 Ω上拉電阻,不使用下拉電阻。

圖13.具有不同上拉柵極電阻的2 MHz LT8357升壓控製器的最大平均電磁輻射。12 VIN至24 VOUT,2 A。
減小功率損耗
表1顯示了帶有短路輸入和輸出EMI濾波器的2 MHz、12 V輸入至24 V、2 A輸出升壓轉換器的效率差異。數據顯示,通過將RN電阻減小至0 Ω,可實現最佳省電效果。開關功率損耗公式如下:

表1.配備不同柵極電阻的LT8357 2 MHz升壓轉換器的效率比較:12 VIN至24 VOUT,2 AOUT。

RGP是數據手冊中器件的“柵極上拉電阻”、用戶選擇的上拉柵極電阻及開關數據手冊中柵極電阻RG的組合。RGN是所有相同電阻的組合,但也包含下拉電阻。Ciss、Cgd、Vgp和VTH均可在電源開關的數據手冊中找到。
柵zha極ji驅qu動dong器qi和he開kai關guan柵zha極ji之zhi間jian的de電dian阻zu直zhi接jie影ying響xiang功gong率lv損sun耗hao。執zhi行xing所suo有you計ji算suan時shi,關guan斷duan開kai關guan損sun耗hao顯xian然ran相xiang當dang大da。有you趣qu的de是shi,由you於yu關guan斷duan期qi間jian流liu經jing開kai關guan的de電dian流liu較jiao大da,因yin此ci當dang柵zha極ji電dian阻zu相xiang同tong時shi,關guan斷duan功gong率lv損sun耗hao公gong式shi產chan生sheng的de損sun耗hao更geng高gao。由you於yu柵zha極ji關guan斷duan不bu會hui產chan生sheng大da量liang輻fu射she,因yin此ci在zaiGATEN引腳和開關柵極之間使用0 Ω電阻(或短路)可優化效率與輻射。例如,隻需取消下拉柵極電阻,2 MHz開關轉換器即可將效率提高幾個百分點。這種改善不容小覷。分離柵極電阻能夠降低輻射,同時又不犧牲與額外柵極電阻相關的效率。

圖14.針對2 MHz修改的EVAL-LT8357-AZ。
EVAL-LT8357-AZ 2MHz修改
EVAL-LT8357-AZ是一款精心設計的升壓轉換器,可在200 kHz開關頻率下實現低EMI。它配備一個相對較大的8 mm × 8 mm × 8 mm電感。然而,如果用戶認為電感尺寸太大,也可輕鬆修改電路板,以使其在2 MHz開關頻率下運行,同時保持相同的電壓和功率規格。通過這一修改,可以顯著縮小電感的尺寸,從8 mm × 8 mm × 8 mm減小到4 mm × 4 mm × 3 mm高的XGL4030-102電感。此外,無需使用龐大的混合聚合物輸出電容,並且可以縮小輸入EMI濾波器的尺寸。這些修改可節省大量電路板空間,同時仍支持從12 V輸入源轉換到24 V、2 A輸出的運行要求。圖15至18顯示了符合CISPR 25 5類輻射標準的2 MHz電路板。

圖15.修改後的2 MHz EVAL-LT8357-AZ CISPR 25 5類傳導電壓輻射平均值。

圖16.修改後的2 MHz EVAL-LT8357-AZ CISPR 25 5類傳導電壓輻射峰值。

圖17.修改後的2 MHz EVAL-LT8357-AZ CISPR 25 5類電磁輻射騷擾平均值。

圖18.修改後的2 MHz EVAL-LT8357-AZ CISPR 25 5類電磁輻射騷擾峰值。
表2.新型低EMI升壓轉換器

結論
LT8357升壓控製器是一款功能豐富的產品,專為低輻射而設計,而且仍保持易於操作的特性。10引腳IC既ji不bu會hui過guo於yu複fu雜za,也ye不bu會hui因yin為wei過guo於yu簡jian單dan而er無wu法fa設she計ji。這zhe款kuan轉zhuan換huan器qi不bu包bao含han同tong步bu開kai關guan等deng不bu必bi要yao的de特te性xing,從cong而er確que保bao精jing簡jian設she計ji。它ta具ju有you足zu夠gou數shu量liang的de特te性xing,可ke保bao持chi高gao效xiao率lv和he低di輻fu射she。這zhe些xie特te性xing相xiang結jie合he,再zai加jia上shang易yi設she計ji性xing,使shi這zhe款kuan器qi件jian成cheng為wei表biao2所示的低輻射升壓轉換器係列的理想配套產品。
新一代升壓控製器經過專門設計,可滿足對低輻射、高電壓和高電流升壓轉換器日益增長的需求。作為異步控製器,它能夠驅動單個高電壓電源開關,而且用途廣泛,可用作升壓和SEPIC轉換器。此外,它支持自定義。其電流模式架構支持100 kHz至2 MHz的可調節和可同步的固定頻率運行方式。內部集成的19%三角SSFM運行特性可啟用或禁用,從而提高EMI性能。作為一款有價值的工具,分離式5 V柵極驅動器能夠在N溝道MOSFET或GaNFET中更好地平衡輻射和效率。這款升壓轉換器具有3 V至60 V的寬輸入電壓範圍、專用PGOOD引腳和8μA低靜態電流,為工業、汽車和電池供電係統提供簡單、緊湊和高效的解決方案。
參考文獻
1 Tony Armstrong,“Silent Switcher器件安靜且簡單”,《模擬對話》,第53卷,2019年4月。
2 Keith Szolusha和Kevin Thai,“異步DC-DC升壓轉換器(包含續流二極管)還能實現低輻射嗎?”,ADI公司,2022年3月。
“Power MOSFET Basics:Understanding Gate Charge and Using It to Assess Switching Performance”,Vishay,2016年2月。
“How to Select the Right CoolMOS and Its Power Handling Capability”,Infineon Technologies,2002年。
BSZ0500NSI,Infineon Technologies,2021年。
BSZ0506NS,Infineon Technologies,2021年。
George Lakkas,“MOSFET Power Losses and How They Affect Power-Supply Efficiency”,Texas Instruments,2015年。
推薦閱讀:
恩智浦推出首款邊緣原生智能體開發框架,構築邊緣計算的智能護城河
100V耐壓+120dB抗幹擾!意法半導體推出高壓高抑製比檢測放大器
直指L3自動駕駛!德州儀器新品強化邊緣AI與車載網絡,感知係統設計大簡化
- 噪聲中提取真值!瑞盟科技推出MSA2240電流檢測芯片賦能多元高端測量場景
- 10MHz高頻運行!氮矽科技發布集成驅動GaN芯片,助力電源能效再攀新高
- 失真度僅0.002%!力芯微推出超低內阻、超低失真4PST模擬開關
- 一“芯”雙電!聖邦微電子發布雙輸出電源芯片,簡化AFE與音頻設計
- 一機適配萬端:金升陽推出1200W可編程電源,賦能高端裝備製造
- 1200餘家企業齊聚深圳,CITE2026打造電子信息產業創新盛宴
- 掌握 Gemini 3.1 Pro 參數調優的藝術
- 築牢安全防線:電池擠壓試驗機如何為新能源產業護航?
- Grok 4.1 API 實戰:構建 X 平台實時輿情監控 Agent
- 電源芯片國產化新選擇:MUN3CAD03-SF助力物聯網終端“芯”升級
- 車規與基於V2X的車輛協同主動避撞技術展望
- 數字隔離助力新能源汽車安全隔離的新挑戰
- 汽車模塊拋負載的解決方案
- 車用連接器的安全創新應用
- Melexis Actuators Business Unit
- Position / Current Sensors - Triaxis Hall






