應對電動自行車供電泵升:主動短路技術的創新應用
發布時間:2025-10-17 責任編輯:lina
【導讀】suizhedagonglvdiandongzixingcheshichangkuaisuzengchang,gongdianbengshengxiaoyingdailaideguoyafengxianyichengweixingyejixujiejuedejishunanti,erzhudongduanlujishuzhengweicitigongguanjianjiejuefangan。zaixiandaidiandongzixingchexitongzhong,dangdianjizaifeishoukongqingkuangxiaxuanzhuanshi——無論是下坡滑行、推(tui)車(che)行(xing)進(jin),還(hai)是(shi)電(dian)池(chi)未(wei)連(lian)接(jie)時(shi)的(de)蹬(deng)踏(ta)操(cao)作(zuo),都(dou)會(hui)產(chan)生(sheng)反(fan)電(dian)動(dong)勢(shi),通(tong)過(guo)功(gong)率(lv)級(ji)的(de)二(er)極(ji)管(guan)整(zheng)流(liu)將(jiang)電(dian)流(liu)反(fan)饋(kui)至(zhi)電(dian)池(chi)。這(zhe)種(zhong)供(gong)電(dian)泵(beng)升(sheng)現(xian)象(xiang)可(ke)能(neng)導(dao)致(zhi)電(dian)池(chi)電(dian)壓(ya)異(yi)常(chang)上(shang)升(sheng),超(chao)出(chu)係(xi)統(tong)電(dian)氣(qi)工(gong)作(zuo)極(ji)限(xian),引(yin)發(fa)嚴(yan)重(zhong)的(de)過(guo)壓(ya)損(sun)壞(huai)事(shi)件(jian)。
suizhedagonglvdiandongzixingcheshichangkuaisuzengchang,gongdianbengshengxiaoyingdailaideguoyafengxianyichengweixingyejixujiejuedejishunanti,erzhudongduanlujishuzhengweicitigongguanjianjiejuefangan。zaixiandaidiandongzixingchexitongzhong,dangdianjizaifeishoukongqingkuangxiaxuanzhuanshi——無論是下坡滑行、推(tui)車(che)行(xing)進(jin),還(hai)是(shi)電(dian)池(chi)未(wei)連(lian)接(jie)時(shi)的(de)蹬(deng)踏(ta)操(cao)作(zuo),都(dou)會(hui)產(chan)生(sheng)反(fan)電(dian)動(dong)勢(shi),通(tong)過(guo)功(gong)率(lv)級(ji)的(de)二(er)極(ji)管(guan)整(zheng)流(liu)將(jiang)電(dian)流(liu)反(fan)饋(kui)至(zhi)電(dian)池(chi)。這(zhe)種(zhong)供(gong)電(dian)泵(beng)升(sheng)現(xian)象(xiang)可(ke)能(neng)導(dao)致(zhi)電(dian)池(chi)電(dian)壓(ya)異(yi)常(chang)上(shang)升(sheng),超(chao)出(chu)係(xi)統(tong)電(dian)氣(qi)工(gong)作(zuo)極(ji)限(xian),引(yin)發(fa)嚴(yan)重(zhong)的(de)過(guo)壓(ya)損(sun)壞(huai)事(shi)件(jian)。
麵對這一技術挑戰,主動短路技術通過同時導通所有高側或低側MOSFET,使電機短路形成高電流循環路徑,從而安全耗散能量,成為保障係統安全運行的關鍵技術創新。
技術原理與係統架構
主動短路技術的核心機製是通過精確控製功率MOSFETdedaotongzhuangtai,zaijiancedaoxitongyichangshixunsujianlianquandenenglianghaosanlujing。yuchuantongdejixiezhidongfangshibutong,zhezhongdianzizhidongjishunengzaiweimiaojishijianneixiangyingguoyashijian,youxiaofangzhidianyajianfengduidianziyuanjiandesunhai。
在典型的電動自行車係統架構中,以TI的DRV8363-Q1柵極驅動器為例,其ASCIN引腳專門用於實現製動模式控製。該架構通過集成化的設計,將電壓監測、故障診斷和製動觸發功能整合於單一芯片,顯著提升了係統的響應速度和可靠性。
相(xiang)比(bi)早(zao)期(qi)依(yi)賴(lai)分(fen)立(li)元(yuan)件(jian)實(shi)現(xian)電(dian)壓(ya)監(jian)測(ce)和(he)製(zhi)動(dong)觸(chu)發(fa)的(de)方(fang)案(an),現(xian)代(dai)集(ji)成(cheng)解(jie)決(jue)方(fang)案(an)的(de)優(you)勢(shi)顯(xian)而(er)易(yi)見(jian)。分(fen)立(li)方(fang)案(an)不(bu)僅(jin)響(xiang)應(ying)速(su)度(du)較(jiao)慢(man),而(er)且(qie)無(wu)法(fa)動(dong)態(tai)應(ying)對(dui)MOSFET故障等複雜情況。例如,當高側MOSFET發生損壞時,係統需要智能地選擇高側製動而非低側製動,以避免形成電源到地的直接短路路徑。
圖 1 展示了采用 TI DVR8363-Q1 柵極驅動器的電動自行車係統架構,該架構通過 ASCIN 引腳實現製動模式。

圖 1. 具有製動控製功能的 DRV8363-Q1 的電動自行車係統方框圖
六類典型故障工況分析
在電動自行車製動係統的實際運行中,主要存在六類關鍵故障工況,每一類都對係統安全性構成嚴峻挑戰:
●擊穿故障是最危險的工況之一。當高側MOSFET發生短路時,若錯誤觸發低側主動短路模式,將形成48V電源到地的直接通路,導致毀滅性的高電流擊穿事件。現代柵極驅動器通過內置的漏極-源極電壓監測功能,能夠智能檢測MOSFET短路狀態,並自動調整製動策略,從根源上避免此類風險。
●電(dian)流(liu)尖(jian)峰(feng)問(wen)題(ti)同(tong)樣(yang)不(bu)容(rong)忽(hu)視(shi)。在(zai)傳(chuan)統(tong)分(fen)立(li)製(zhi)動(dong)係(xi)統(tong)中(zhong),當(dang)電(dian)池(chi)電(dian)壓(ya)在(zai)閾(yu)值(zhi)上(shang)下(xia)波(bo)動(dong)時(shi),係(xi)統(tong)會(hui)頻(pin)繁(fan)在(zai)製(zhi)動(dong)模(mo)式(shi)與(yu)自(zi)由(you)滑(hua)行(xing)模(mo)式(shi)間(jian)切(qie)換(huan),這(zhe)種(zhong)振(zhen)蕩(dang)行(xing)為(wei)在(zai)高(gao)電(dian)流(liu)應(ying)用(yong)中(zhong)會(hui)產(chan)生(sheng)危(wei)險(xian)的(de)電(dian)流(liu)尖(jian)峰(feng)。集(ji)成(cheng)解(jie)決(jue)方(fang)案(an)通(tong)過(guo)可(ke)編(bian)程(cheng)的(de)重(zhong)試(shi)或(huo)鎖(suo)存(cun)製(zhi)動(dong)模(mo)式(shi),確(que)保(bao)了(le)狀(zhuang)態(tai)切(qie)換(huan)的(de)平(ping)穩(wen)性(xing)。
●熱管理挑戰在持續製動場景中尤為突出。單一使用低側或高側製動會導致MOSFET集中發熱,可能超出器件 thermal 設計極限。先進的柵極驅動器支持在高側和低側主動短路之間動態切換,實現熱量分布的優化管理。
此外,測量精度不足、MCU失效以及BOM成本壓力共同構成了另外三大挑戰。集成方案通過直接測量MOSFET漏極電壓提升了檢測精度,具備獨立於MCU的自動製動能力增強了係統魯棒性,同時減少了外部元件數量,降低了總體成本和布板空間需求。
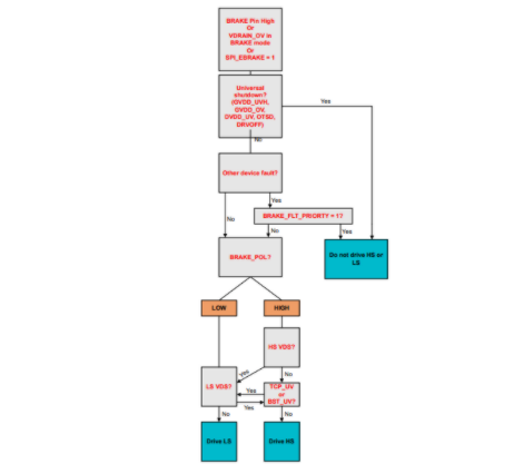
圖 2 中所示 DRV8363-Q1 的高級保護特性包括內置以下邏輯:通過漏極到源極電壓監測來檢測高側 MOSFET 短(duan)路(lu)情(qing)況(kuang),隨(sui)後(hou)覆(fu)蓋(gai)低(di)側(ce)主(zhu)動(dong)短(duan)路(lu)命(ming)令(ling)以(yi)切(qie)換(huan)到(dao)高(gao)側(ce)製(zhi)動(dong),從(cong)而(er)在(zai)防(fang)止(zhi)接(jie)地(di)短(duan)路(lu)的(de)同(tong)時(shi)安(an)全(quan)地(di)耗(hao)散(san)電(dian)流(liu)。這(zhe)些(xie)保(bao)護(hu)邏(luo)輯(ji)和(he)診(zhen)斷(duan)特(te)性(xing)既(ji)提(ti)升(sheng)了(le)用(yong)戶(hu)安(an)全(quan)性(xing)又(you)降(jiang)低(di)了(le)固(gu)件(jian)資(zi)源(yuan)需(xu)求(qiu)。

圖 2. 主動短路狀態下防止擊穿的智能邏輯
技術實現的關鍵創新
DRV8363-Q1的創新之處在於其全麵的保護邏輯和診斷特性。該器件不僅能夠通過SPI接jie口kou或huo專zhuan用yong引yin腳jiao觸chu發fa主zhu動dong短duan路lu,還hai能neng夠gou在zai過guo壓ya情qing況kuang下xia自zi動dong啟qi動dong製zhi動dong模mo式shi。其qi智zhi能neng故gu障zhang檢jian測ce機ji製zhi可ke實shi時shi監jian控kong功gong率lv級ji狀zhuang態tai,在zai檢jian測ce到dao異yi常chang時shi自zi動dong選xuan擇ze最zui安an全quan的de製zhi動dong路lu徑jing。
在熱管理方麵,該器件支持交替製動策略,通過周期性地在高側和低側製動模式間切換,將功耗分散到更多的MOSFET上,有效降低單個器件的溫升。實測數據表明,這種策略可將MOSFET在製動期間的工作溫度降低20-30℃,顯著提升了係統的可靠性。
針對係統響應速度這一關鍵指標,集成方案通過硬件級過壓檢測電路實現了微秒級的響應時間,遠快於傳統MCU基於軟件采樣的方案。這種快速的響應能力對於防止瞬時過壓事件造成的永久性損傷至關重要。

圖 3. 主動短路實施方案:高側與低側
實際應用價值與前景
在zai實shi際ji的de電dian動dong自zi行xing車che應ying用yong中zhong,主zhu動dong短duan路lu技ji術shu已yi經jing展zhan現xian出chu顯xian著zhu的de價jia值zhi。測ce試shi數shu據ju顯xian示shi,采cai用yong集ji成cheng解jie決jue方fang案an的de係xi統tong在zai應ying對dui供gong電dian泵beng升sheng事shi件jian時shi,能neng夠gou將jiang過guo壓ya幅fu度du控kong製zhi在zai安an全quan範fan圍wei內nei,避bi免mian了le對dui電dian容rong、MOSFET等敏感元件的損害。
從cong用yong戶hu體ti驗yan角jiao度du,該gai技ji術shu使shi得de電dian動dong自zi行xing車che在zai下xia坡po等deng場chang景jing中zhong能neng夠gou保bao持chi穩wen定ding的de電dian製zhi動dong性xing能neng,無wu需xu用yong戶hu頻pin繁fan操cao作zuo機ji械xie刹sha車che,既ji提ti升sheng了le安an全quan性xing又you延yan長chang了le刹sha車che係xi統tong的de使shi用yong壽shou命ming。同tong時shi,通tong過guo防fang止zhi過guo壓ya事shi件jian對dui電dian子zi係xi統tong的de損sun害hai,還hai顯xian著zhu降jiang低di了le產chan品pin的de故gu障zhang率lv和he維wei護hu成cheng本ben。
隨(sui)著(zhe)電(dian)動(dong)自(zi)行(xing)車(che)功(gong)率(lv)等(deng)級(ji)的(de)不(bu)斷(duan)提(ti)升(sheng)和(he)功(gong)能(neng)安(an)全(quan)要(yao)求(qiu)的(de)日(ri)益(yi)嚴(yan)格(ge),主(zhu)動(dong)短(duan)路(lu)技(ji)術(shu)將(jiang)繼(ji)續(xu)演(yan)進(jin)。未(wei)來(lai)的(de)發(fa)展(zhan)方(fang)向(xiang)包(bao)括(kuo)更(geng)精(jing)確(que)的(de)故(gu)障(zhang)預(yu)測(ce)算(suan)法(fa)、更高效的散熱管理策略,以及與整車能量回收係統的深度集成。
zhudongduanlujishuzuoweidiandongzixingchedianzixitongdeguanjiananquanjizhi,tongguozhinengdenenglianghaosanlujingsheji,youxiaojiejuelegongdianbengshengdailaideguoyafengxian。suizhejishufangandechixuyouhuahechengbenxiajiang,zheyijishuyouwangchengweixingyebiaozhunpeizhi,weidiandongzixingchedeanquankekaoyunxingtigongjianshibaozhang。
推薦閱讀:
性能升級!Arduino UNO Q開發板現已在DigiKey開放預訂
- 噪聲中提取真值!瑞盟科技推出MSA2240電流檢測芯片賦能多元高端測量場景
- 10MHz高頻運行!氮矽科技發布集成驅動GaN芯片,助力電源能效再攀新高
- 失真度僅0.002%!力芯微推出超低內阻、超低失真4PST模擬開關
- 一“芯”雙電!聖邦微電子發布雙輸出電源芯片,簡化AFE與音頻設計
- 一機適配萬端:金升陽推出1200W可編程電源,賦能高端裝備製造
- 1200餘家企業齊聚深圳,CITE2026打造電子信息產業創新盛宴
- 掌握 Gemini 3.1 Pro 參數調優的藝術
- 築牢安全防線:電池擠壓試驗機如何為新能源產業護航?
- Grok 4.1 API 實戰:構建 X 平台實時輿情監控 Agent
- 電源芯片國產化新選擇:MUN3CAD03-SF助力物聯網終端“芯”升級
- 車規與基於V2X的車輛協同主動避撞技術展望
- 數字隔離助力新能源汽車安全隔離的新挑戰
- 汽車模塊拋負載的解決方案
- 車用連接器的安全創新應用
- Melexis Actuators Business Unit
- Position / Current Sensors - Triaxis Hall




