ADALM2000實驗:脈衝振蕩器設計與工作原理詳解
發布時間:2025-10-16 責任編輯:lina
【導讀】在雷達係統等電子設備中,往往需要一種能夠按需產生正弦波的電路——它不是持續運行,而是在特定時間窗口內短暫開啟,完成任務後立即停止。這種受控的振蕩電路就是脈衝振蕩器(又稱振鈴振蕩器)。與(yu)傳(chuan)統(tong)的(de)持(chi)續(xu)振(zhen)蕩(dang)器(qi)不(bu)同(tong),脈(mai)衝(chong)振(zhen)蕩(dang)器(qi)通(tong)過(guo)門(men)控(kong)信(xin)號(hao)精(jing)確(que)控(kong)製(zhi)其(qi)工(gong)作(zuo)時(shi)段(duan),其(qi)核(he)心(xin)原(yuan)理(li)是(shi)利(li)用(yong)諧(xie)振(zhen)電(dian)路(lu)在(zai)激(ji)勵(li)移(yi)除(chu)後(hou)的(de)自(zi)由(you)振(zhen)蕩(dang)特(te)性(xing),產(chan)生(sheng)一(yi)段(duan)逐(zhu)漸(jian)衰(shuai)減(jian)的(de)正(zheng)弦(xian)波(bo)輸(shu)出(chu)。這(zhe)種(zhong)“按需振蕩”的特性使它在定時測距、脈衝雷達等需要精確定時信號的場合發揮著不可替代的作用。
目標
本實驗活動的目標是研究振蕩器的特性。振蕩器可產生脈衝輸出(短周期脈衝)並由輸入方波控製。
背景知識
在雷達係統等電子設備中,往往需要一種能夠按需產生正弦波的電路——它不是持續運行,而是在特定時間窗口內短暫開啟,完成任務後立即停止。這種受控的振蕩電路就是脈衝振蕩器(又稱振鈴振蕩器)。與(yu)傳(chuan)統(tong)的(de)持(chi)續(xu)振(zhen)蕩(dang)器(qi)不(bu)同(tong),脈(mai)衝(chong)振(zhen)蕩(dang)器(qi)通(tong)過(guo)門(men)控(kong)信(xin)號(hao)精(jing)確(que)控(kong)製(zhi)其(qi)工(gong)作(zuo)時(shi)段(duan),其(qi)核(he)心(xin)原(yuan)理(li)是(shi)利(li)用(yong)諧(xie)振(zhen)電(dian)路(lu)在(zai)激(ji)勵(li)移(yi)除(chu)後(hou)的(de)自(zi)由(you)振(zhen)蕩(dang)特(te)性(xing),產(chan)生(sheng)一(yi)段(duan)逐(zhu)漸(jian)衰(shuai)減(jian)的(de)正(zheng)弦(xian)波(bo)輸(shu)出(chu)。這(zhe)種(zhong)“按需振蕩”的特性使它在定時測距、脈衝雷達等需要精確定時信號的場合發揮著不可替代的作用。
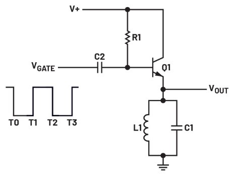
圖1.脈衝振蕩器
要了解此電路的工作原理,假設LC諧振電路的Q值足夠高,能夠防止阻尼。當輸入門控脈衝呈負跳變時(T0到T1和T2到T3期間),電路會產生輸出。其餘時間(T1到T2)晶體管深度導通,電路無輸出。輸入門控脈衝的寬度用於控製輸出信號的持續時間。門控脈衝越寬,輸出振蕩或振鈴的時間越長。
LC諧振電路的諧振頻率由公式1得出:
脈衝振蕩器有多種類型,適用於不同的應用場景。圖1suoshiweifashejifuzaishimaichongzhendangqideyuanlitu。xiezhendianluyekeyifangzaijidianjizhong,zhezhongqingkuangchengweijidianjifuzaishimaichongzhendangqi。fashejifuzaishizhendangqihejidianjifuzaishizhendangqidequbiezaiyushuchuxinhao。fashejifuzaishiNPN脈衝振蕩器的第一個周期是負周期。集電極負載式脈衝振蕩器的第一個周期是正周期。如果使用PNP,則發射極負載式振蕩器和集電極負載式振蕩器的第一個周期均會反向。
您(nin)可(ke)能(neng)已(yi)經(jing)注(zhu)意(yi)到(dao),我(wo)們(men)的(de)討(tao)論(lun)中(zhong)沒(mei)有(you)提(ti)到(dao)反(fan)饋(kui)。請(qing)記(ji)住(zhu),正(zheng)反(fan)饋(kui)是(shi)振(zhen)蕩(dang)器(qi)維(wei)持(chi)振(zhen)蕩(dang)的(de)必(bi)要(yao)條(tiao)件(jian)。針(zhen)對(dui)脈(mai)衝(chong)振(zhen)蕩(dang)器(qi),它(ta)僅(jin)在(zai)極(ji)短(duan)時(shi)間(jian)內(nei)產(chan)生(sheng)振(zhen)蕩(dang)。但(dan)請(qing)注(zhu)意(yi),當(dang)增(zeng)加(jia)輸(shu)入(ru)門(men)控(kong)脈(mai)衝(chong)(用於關斷晶體管)的寬度時,由於缺乏反饋,正弦波的幅度在門控周期快要結束時會開始減小(阻尼)。如(ru)果(guo)某(mou)個(ge)特(te)定(ding)應(ying)用(yong)需(xu)要(yao)較(jiao)長(chang)的(de)振(zhen)蕩(dang)周(zhou)期(qi),則(ze)振(zhen)蕩(dang)器(qi)電(dian)路(lu)需(xu)要(yao)使(shi)用(yong)反(fan)饋(kui)。在(zai)這(zhe)種(zhong)情(qing)況(kuang)下(xia),工(gong)作(zuo)原(yuan)理(li)保(bao)持(chi)不(bu)變(bian),隻(zhi)是(shi)反(fan)饋(kui)網(wang)絡(luo)會(hui)讓(rang)振(zhen)蕩(dang)周(zhou)期(qi)維(wei)持(chi)所(suo)需(xu)的(de)時(shi)間(jian)。
材料
• ADALM2000主動學習模塊
• 無焊試驗板
• 跳線
• 一個小信號NPN晶體管(2N3904)
• 一個470 kΩ電阻
• 一個100 µH電感
• 一個100 pF電容
• 一個0.1 µF電容
說明
在無焊試驗板上構建圖2所示的脈衝振蕩器電路。方塊表示連接ADALM2000模塊AWG、示波器通道和電源的位置。確保在反複檢查接線之後,再打開電源。
圖2.脈衝振蕩器電路
硬件設置
將AWG1設置為方波,峰峰值幅度為1.4 V,偏移為零。將頻率設置為50 kHz,占空比設置為50%(方波在周期的50%時間內為高電平)。將兩個示波器輸入均設置為500 mV/div,並將時基設置為2 µs/div。將觸發信號設置為通道1的下降沿。試驗板連接參見圖3。
圖3.脈衝振蕩器電路試驗板連接
程序步驟
打開+5 V電源,並啟動AWG。觀察輸出波形。它應該由若幹周期的正弦波脈衝組成,從AWG 1方波的下降沿開始,到上升沿結束。參見圖4。
圖4.脈衝振蕩器電路Scopy截圖
請注意,輸出正弦波以地(0 V)weizhongxin,zaizhengfufangxiangshangbaidong。celiangshuchuzhengxianbodepinlv。celiangshuchuzhengxianbomaichongdediyigehezuihouyigezhouqidefengfengzhifudu。congmaichongkaishidaojieshu,fuduxiajiangleduoshao?
推薦閱讀:
光學傳感再獲認可,艾邁斯歐司朗榮耀本年度唯一獲獎傳感器供應商
- 噪聲中提取真值!瑞盟科技推出MSA2240電流檢測芯片賦能多元高端測量場景
- 10MHz高頻運行!氮矽科技發布集成驅動GaN芯片,助力電源能效再攀新高
- 失真度僅0.002%!力芯微推出超低內阻、超低失真4PST模擬開關
- 一“芯”雙電!聖邦微電子發布雙輸出電源芯片,簡化AFE與音頻設計
- 一機適配萬端:金升陽推出1200W可編程電源,賦能高端裝備製造
- 具身智能成最大亮點!CITE 2026開幕峰會釋放產業強信號
- 助力醫療器械產業高質量發展 派克漢尼汾閃耀2026 ICMD
- 比異步時鍾更隱蔽的“芯片殺手”——跨複位域(RDC)問題
- 數據之外:液冷技術背後的連接器創新
- “眼在手上”的嵌入式實踐:基於ROS2與RK3576的機械臂跟隨抓取方案
- 車規與基於V2X的車輛協同主動避撞技術展望
- 數字隔離助力新能源汽車安全隔離的新挑戰
- 汽車模塊拋負載的解決方案
- 車用連接器的安全創新應用
- Melexis Actuators Business Unit
- Position / Current Sensors - Triaxis Hall





