電子元件技術網logo
儀表放大器如何成為精密測量的幕後英雄?
儀表放大器如何成為精密測量的幕後英雄?

在紛繁複雜的電子信號世界中,微弱而珍貴的真實信號常常淹沒在強大的噪聲幹擾之中。此時,儀表放大器便如一位技藝高超的"信號雕刻家",pingjieqifeifandegongmoyizhinengliyugaojingdutexing,conghundunzhongjingzhuntiquchuwomensuoxudeweiruoxinhaochayi。zuoweimonidianzidianluzhongdehexinjingmiqijian,tabujinshixiandaigaojingduceliangxitongdejishi,gengzaiyiliao、工業、科研等眾多關鍵領域發揮著不可替代的作用。本文將係統剖析儀表放大器的技術精髓、設計挑戰、製造工藝及其廣闊的應用前景,帶您深入理解這一精密測量領域的"幕後英雄"。 詳細閱讀>>

幹貨"title="幹貨" 幹貨

儀表放大器是一種非常關鍵的特殊類型差分放大器,專門用於精確測量和放大傳感器產生的微弱差分信號(通常是毫伏級或更低),同時需要高度抑製共模噪聲和幹擾。它在儀器儀表、醫療設備、工業控製、傳感器接口等需要高精度信號調理的應用中不可或缺。

儀表放大器的斬波穩定技術原理

儀表放大器的斬波穩定技術原理

斬波穩定技術(Chopper Stabilization)是消除放大器低頻噪聲與直流誤差的核心技術,尤其針對儀表放大器的1/f噪聲(粉紅噪聲)和輸入失調電壓(Vos),可將其影響降低至μV級甚至nV級。其原理基於信號調製-放大-解調的頻域處理方法,結合動態校準機製,突破傳統放大器的噪聲極限。 詳細閱讀>>

高精度低噪聲 or 大功率強驅動?儀表放大器與功率放大器選型指南

高精度低噪聲 or 大功率強驅動?儀表放大器與功率放大器選型指南

 

在現代電子係統的精密舞台上,兩類關鍵"演員"——儀表放大器(In-Amp)與功率放大器(Power Amp)——扮演著截然不同卻都不可或缺的角色。它們雖共享"放大"之名,但設計哲學、核心任務與應用疆域存在本質差異。理解這種差異,是工程師為係統挑選... 詳細閱讀>>

高性能≠高成本:低成本儀表放大器的共模擴展設計

高性能≠高成本:低成本儀表放大器的共模擴展設計

 

儀表放大器因其高共模抑製比(CMRR)、高輸入阻抗和低噪聲特性,被廣泛用於傳感器信號調理、醫療設備和工業控製等領域。然而,傳統In-Amp(如AD620、INA128)通常采用單端輸出架構,輸入共模範圍(Vcm)受限於電源電壓,且成本較高(單價約3~10美元)。在需要處理 **微小差分信號(μV~mV級)** 且存在 大共模電壓... 詳細閱讀>>

如何選擇正確的工業自動化應用的儀表放大器?

如何選擇正確的工業自動化應用的儀表放大器?

 

在自動化程度日益提升的工廠環境中,儀表放大器作為微弱信號采集的"感知末梢",其性能穩定性直接關乎設備運行狀態與生產效率。如何正確選擇一款堅固耐用、gaojingkekaodegongyejiyibiaofangdaqi?benwenjiangjiemigongyejiyibiaofangdaqidewuweixuanxingjuzhenyusandazhimingchangjingpojiefangan,zhuninzhuqigongyexinhaoliandetongqiangtiebi。 詳細閱讀>>

突破物理極限:儀表放大器集成度提升的四大技術路徑南

 

突破物理極限:儀表放大器集成度提升的四大技術路徑

在物聯網設備滲透率突破75%、便攜式醫療電子市場規模年增12%的當下,儀表放大器作為信號調理的核心器件,正麵臨前所未有的集成化挑戰。傳統分立式架構已難以滿足智能傳感器節點對體積(<5mm³)、功耗(<1μA)和成本... 詳細閱讀>>

儀表放大器如何驅動物聯網終端智能感知?

 

儀表放大器如何驅動物聯網終端智能感知?

在萬物互聯的時代浪潮中,物聯網終端設備如同遍布世界的神經末梢,持續感知著物理世界的溫度、壓力、聲音、光強、生物電等關鍵信息。然而,這些寶貴的原始信號往往極其微弱(毫伏甚至微伏級),並深陷於環境噪聲、電源幹擾、溫度漂移的重重包圍之中。如何精準、可靠地捕獲這些"細語",將其轉化為數字世界可解讀的"強音"? 詳細閱讀>>

經典案例 經典案例
0.1微伏決定生死!儀表放大器如何成為醫療設備的聽診器

0.1微伏決定生死!儀表放大器如何成為醫療設備的"聽診器"

 

當心電圖機的電極貼上患者胸膛,0.2-5mV的微弱心電信號穿過人體組織時,衰減達90% ——此時儀表放大器(IA)正以≥140dB的共模抑製比(CMRR) 對抗50Hz工頻幹擾,用nV級輸入噪聲捕獲決定生死的生物電特征。從心電圖(ECG)、腦電圖(EEG)到植入式血糖監測,這種誕生於1969年的精密器件已成為現代醫療設備的"感官神經",在全球每台心電監護儀... 詳細閱讀>>

小信號放大新思路,低成本儀表放大器的差分輸出設計

小信號放大新思路,低成本儀表放大器的差分輸出設計

 

傳統儀表放大器(In-Amp)因單端輸出和窄輸入共模範圍,難以直接適配需處理小差分信號與大共模場景的ADC應用。針對此問題,可通過低成本電路改造,將單端輸出轉換為差分信號,同時擴展輸入共模範圍。具體方案:在In-Amp後端疊加差分驅動電路,利用反相與同相路徑生成互補信號,並通過共模反饋調節輸入級偏置電壓,使有效共模範圍提升,顯著降低ADC前端接口成本。 詳細閱讀>>

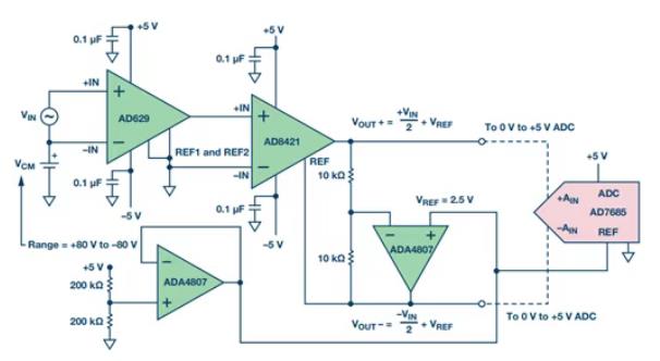
如何利用間接電流模式儀表放大器放大具有大直流偏移的交流信號?

如何利用間接電流模式儀表放大器放大具有大直流偏移的交流信號?

 

在zai電dian磁ci流liu量liang計ji和he生sheng物wu電dian測ce量liang等deng應ying用yong中zhong,小xiao差cha分fen信xin號hao與yu大da得de多duo的de差cha分fen偏pian移yi串chuan聯lian。這zhe些xie偏pian移yi通tong常chang會hui限xian製zhi電dian路lu在zai前qian端duan設she計ji中zhong可ke以yi獲huo得de的de增zeng益yi,進jin而er影ying響xiang整zheng體ti動dong態tai範fan圍wei。當dang使shi用yong較jiao低di電dian源yuan電dian壓ya時shi,例li如ru在zai電dian池chi供gong電dian的de信xin號hao鏈lian中zhong,增zeng益yi限xian製zhi更geng具ju挑tiao戰zhan性xing。解jie決jue這zhe個ge大da差cha分fen偏pian移yi問wen題ti的de一yi種zhong方fang案an是shi使shi用yong交jiao流liu耦ou合he測ce量liang信xin號hao鏈lian。典dian型xing的de交jiao流liu耦ou合he信xin號hao鏈lian包bao括kuo一yi個ge低di增zeng益yi儀yi表biao放fang大da器qi,其qi後hou是shi一yi個ge高gao通tong濾lv波bo器qi和he額e外wai... 詳細閱讀>>

儀表放大器作為精密信號處理的"隱形冠軍",以其超凡的共模抑製比、nafujizaoshengkongzhijidongtaiwuchaxiaozhengjishu,gouzhulexiandaidianziceliangxitongdejingdugenji。congzhanbowendingjishutupowulijixian,daochafenjiagouduikanghuanjingganrao,qijishuyanjinchixutuidongyiliaozhenduan、工業控製、物聯網感知等領域邁向新維度。在微弱信號決定成敗的今天,儀表放大器早已超越元件範疇,成為解鎖未來智能世界的關鍵鑰匙。