AN-1169采用GreenPAK的數字光學轉速表
發布時間:2017-09-04 來源:Bilal Ahmed 責任編輯:wenwei
【導讀】風扇在慢速的情況下,基於霍爾效應的轉速表會給出錯誤讀數。而文中的轉速表首先被調試到相對應的RPM,相對於霍爾效應轉速表來講,匹配結果更好,這是GreenPAK設計的優越之處。該設計還可用於構建一個基於旋轉編碼器的RPM測量儀。
這種轉速表可以用來測量旋轉物體的RPM(每分鍾轉數)。在本應用筆記中,GreenPAK SLG46533V加紅外傳感器被用於檢測光學非接觸式轉速表。這種轉速表的測量範圍為1 - 9999 rpm,精度為0.01%(使用2MHz采樣時鍾測量的最大值為9999),小於1 rpm精度的所有讀數也可以顯示。設計可以修改以適應其他要求,如改變傳感器靈敏度、改變與旋轉物體的測量距離等。
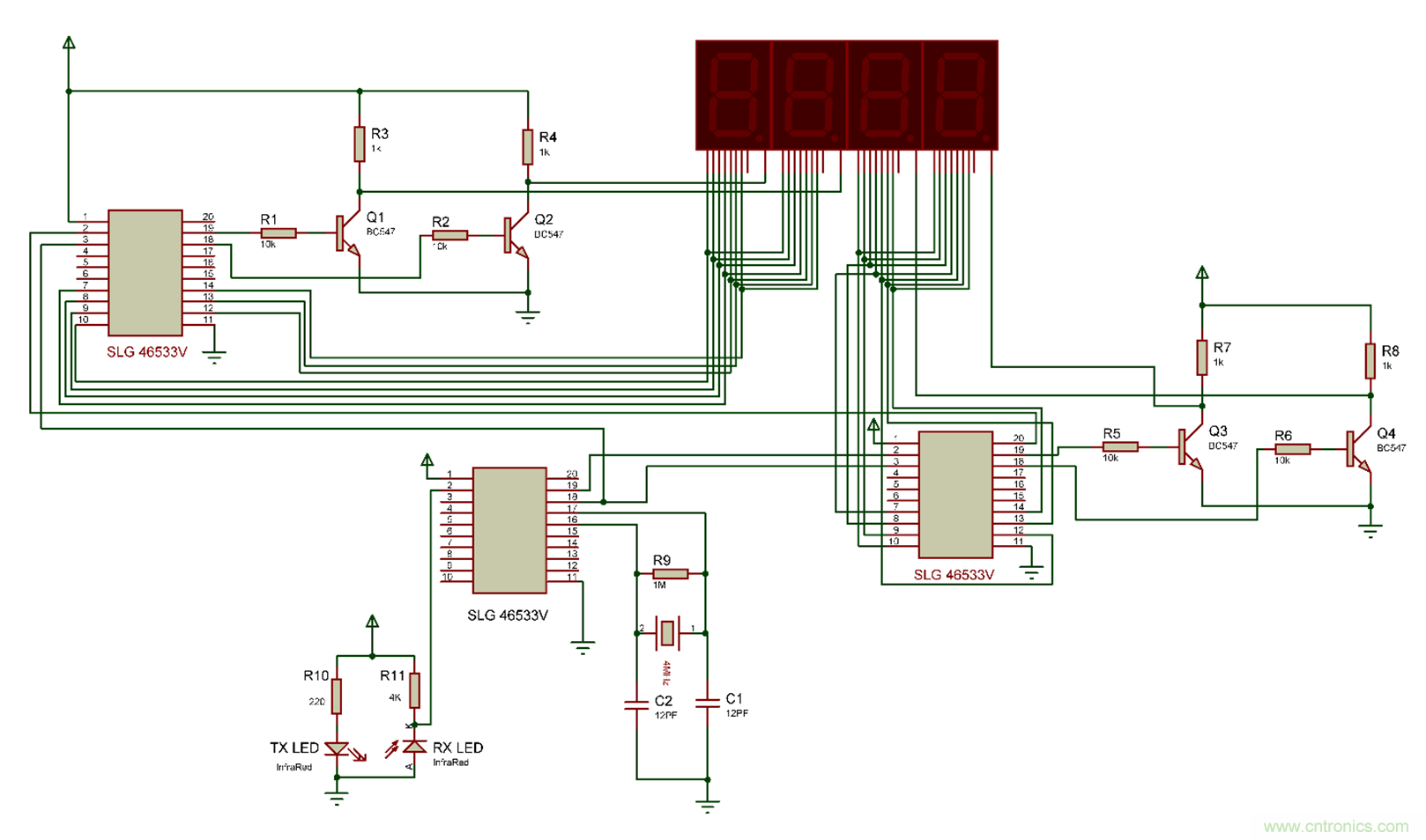
在GreenPAK內部的每個半周期,晶體管Q1、Q2控製切換前兩個7段顯示器,而Q3、Q4控製切換最後兩個7段顯示器。

圖1:頂層原理圖。
紅外傳感器
紅外傳感器由LED紅外發射器和LED紅外接收器組成。兩者相互屏蔽,如圖2所示。

圖2:紅外傳感器。
良好的傳感器設計可以保證操作的可預測性和可靠性。下麵是一些重要注意事項:
- 確保兩個LED之間不存在紅外光泄漏。接收器應隻接收來自目標旋轉物體反射的光;
- LED紅外發射器上的220歐姆電阻功率必須是2W或以上。它會產生相當大的熱量,為了安全,必須進行散熱;
- 最重要的部分是設置LED紅外接收器的靈敏度。這可以通過改變LED紅外接收器的電阻來調節。具體到本案例,阻值在2-4K歐姆之間,在距離風扇5-7厘米處運作得很好。高電阻意味著高靈敏度。
為了紅外線接收器能夠接收光線,風扇上需要附有反射帶。當風扇完成一次旋轉時,光從反射帶上反射出來,並由LED紅外接收器接收。它在半分鍾內接收的次數將相當於風扇的轉速(因為上升沿和下降沿都會觸發計數器)。為了加快這個過程,可以在風扇上附加8片反射帶。這有助於以計算8倍以上的時序轉速(即3.75秒)。這片反射帶必須貼在風扇上,以便在風扇每次旋轉的時候正確地反射光線。
GreenPAK設計編碼
GreenPAK設計代碼是用三個GreenPAK芯片實現的。
GreenPAK SLG46533V傳感器編碼
兩個產生時鍾電路的方法:內部振蕩器,或晶體振蕩器(這兩個文件已附上,都可以使用)。時鍾電路由一個4.25秒定時器組成。它生成3.75秒“高電平”時間,以及0.5秒“低電平”時間,用來“開啟傳感器輸入計數器”信號。
這意味著傳感器計數器先開啟3.75秒,而後的0.5秒7段顯示屏定格在最後的輸出。
當使用內部振蕩器時,不需要連接圖中的引腳16和引腳17。但是,為了提高不同環境溫度下的精確度,建議使用晶體振蕩器。
在特定時間內,該設計可配置為計算轉數,但轉數最大值不能超過9999。
通常,引腳2處在一個高電平狀態,不論何時,當紅外線接收器接收到反射信號(每個循環8次),引腳2會輸出一個瞬時低電平。如果3.75秒定時器被激活,被檢測到的上升沿和下降沿信號將會傳遞給第一個計數器模塊。

圖3:用於紅外光束中斷的反射帶。
采樣時間與精度的平衡
為了平衡采樣時間和精度,我們可以改變轉速表的測量間隔(從3.75秒)。實際應用中,一些應用需要更高的精度,如工業電機,其轉速需要根據當前速度維持在固定速度。
對於這些類型的應用,可以通過增加采樣時間來獲得更準確的讀數。
不過,一些應用低精度就可以,但更新率越快越好,比如測量汽車發動機轉速。
通過改變3.75秒時間就可以改變采樣時間和精度。也就是改變計數器CNT0和CNT1值。顯示時間通過CNT5和CNT6的值來改變。需注意的是CNT5和CNT6的值必須相同 。
SLG46533V中的兩個BCD計數器
另外兩個GreenPAK SLG46533V中都有兩個BCD計數器,每一個都是倒計時計數器。輸入的時鍾信號來自傳感器數據(3.75秒內傳過來的)。在每個傳感器中斷期間計數器做減數。第二個計數器啟動另外一個芯片的計數器作為第三個計數器。

圖4:SLG46533V中的BCD計數器。

圖5:BCD到7段轉換器。
這部分編碼可將四位BCD碼轉換為七段碼顯示。每個周期都會選擇下個7段碼的顯示值。所有計數器複位時值都為0101(等於使用負邏輯的十進製10)。在3.75秒過後,所有計數器會被重置。計數器1表示最低有效位數,計數器4表示最高有效位數。
前三個計數器之間的關係列表如下。其中前兩個是在一個芯片內,第三個是在另一個芯片內。

圖6:光轉速表的顯示。

圖7:BCD到七段轉換器。
表1顯示了前兩個計數器如何啟動計數器3。每當計數器3達到最大值時,計數器4遞增,如下表所示。

表1:計數器3和計數器4之間的關係。





表2:三個BCD計數器的關係。
結論
這個轉速表首先被調試到相對應的RPM,相對於霍爾效應轉速表來講,匹配結果更好。因為風扇在慢速的情況下,基於霍爾效應的轉速表給出了錯誤讀數,這就是GreenPAK設計的優越之處。該設計還可用於構建一個基於旋轉編碼器的RPM測量儀。
關於作者 姓名:Bilal Ahmed 背景:Bilal Ahmed持有卡拉奇內德大學電子工程碩士學位。他在PLC、SCADA、數據采集、工業自動化、機器人和嵌入式係統方麵有超過10年的經驗。目前他在HF Electronics擔任嵌入式係統和機器人部門負責人。 聯係:
推薦閱讀:
特別推薦
- 噪聲中提取真值!瑞盟科技推出MSA2240電流檢測芯片賦能多元高端測量場景
- 10MHz高頻運行!氮矽科技發布集成驅動GaN芯片,助力電源能效再攀新高
- 失真度僅0.002%!力芯微推出超低內阻、超低失真4PST模擬開關
- 一“芯”雙電!聖邦微電子發布雙輸出電源芯片,簡化AFE與音頻設計
- 一機適配萬端:金升陽推出1200W可編程電源,賦能高端裝備製造
技術文章更多>>
- 築基AI4S:摩爾線程全功能GPU加速中國生命科學自主生態
- 一秒檢測,成本降至萬分之一,光引科技把幾十萬的台式光譜儀“搬”到了手腕上
- AI服務器電源機櫃Power Rack HVDC MW級測試方案
- 突破工藝邊界,奎芯科技LPDDR5X IP矽驗證通過,速率達9600Mbps
- 通過直接、準確、自動測量超低範圍的氯殘留來推動反滲透膜保護
技術白皮書下載更多>>
- 車規與基於V2X的車輛協同主動避撞技術展望
- 數字隔離助力新能源汽車安全隔離的新挑戰
- 汽車模塊拋負載的解決方案
- 車用連接器的安全創新應用
- Melexis Actuators Business Unit
- Position / Current Sensors - Triaxis Hall
熱門搜索
微波功率管
微波開關
微波連接器
微波器件
微波三極管
微波振蕩器
微電機
微調電容
微動開關
微蜂窩
位置傳感器
溫度保險絲
溫度傳感器
溫控開關
溫控可控矽
聞泰
穩壓電源
穩壓二極管
穩壓管
無焊端子
無線充電
無線監控
無源濾波器
五金工具
物聯網
顯示模塊
顯微鏡結構
線圈
線繞電位器
線繞電阻





