深入探討隔離式RS-485收發器
發布時間:2017-09-01 來源:Thomas Kugelstadt 責任編輯:wenwei
【導讀】本文討論了符合RS-485標準的隔離式數字接口,給出了RS-485共模電壓範圍(CMVR)的定義,並解釋了應怎樣將收發器的信號和供電通路與本地控製器電路隔離開來,才能使其承受巨大的共模電壓。
隔離是防止電流在兩個通信點之間流動、danyunxushujuhegonglvxinhaozaiqijianchuanshudeyizhongshouduan。gelikefangzhigaodianyaduimingandianziyuanjianzaochengsunhuaihuoduirenzaochengshanghai。lingwaitahaikeyitongguodadedidianweichaxiaochutongxinlianluzhongdejiedihuilu,yibaochixinhaowanzhengxing。
過guo去qu十shi年nian法fa規gui發fa生sheng了le變bian化hua,要yao求qiu在zai惡e劣lie環huan境jing中zhong運yun行xing的de機ji器qi和he設she備bei對dui其qi數shu據ju傳chuan輸shu係xi統tong實shi施shi隔ge離li。現xian在zai的de趨qu勢shi是shi從cong原yuan來lai的de單dan通tong道dao隔ge離li式shi係xi統tong向xiang利li用yong多duo通tong道dao隔ge離li技ji術shu的de應ying用yong轉zhuan變bian,由you此ci產chan生sheng了le新xin型xing隔離器件。這些應用中有許多涉及電信和工業網絡、醫療係統、傳感器接口、電機控製和驅動係統以及儀表中的數據傳輸。
本文將重點討論符合RS-485標準(目前仍是業內最主要的數據傳輸標準)的隔離式數字接口。我們會給出RS-485共模電壓範圍(CMVR)的(de)定(ding)義(yi),並(bing)解(jie)釋(shi)應(ying)怎(zen)樣(yang)將(jiang)收(shou)發(fa)器(qi)的(de)信(xin)號(hao)和(he)供(gong)電(dian)通(tong)路(lu)與(yu)本(ben)地(di)控(kong)製(zhi)器(qi)電(dian)路(lu)隔(ge)離(li)開(kai)來(lai),才(cai)能(neng)使(shi)其(qi)承(cheng)受(shou)巨(ju)大(da)的(de)共(gong)模(mo)電(dian)壓(ya)。最(zui)後(hou),我(wo)們(men)將(jiang)介(jie)紹(shao)一(yi)種(zhong)基(ji)於(yu)巨(ju)磁(ci)阻(zu)(GMR)技術的新型RS-485隔離器,並討論其相對於其它隔離技術的優點。
共模電壓範圍
RS-485標準規定的共模電壓範圍為-7V至+12V。圖1顯示了該範圍,包括驅動器輸出共模電壓(VOC)、驅動器和接收器地線(GPD)間的接地電位差和縱向耦合噪聲(VN)。

圖1:非隔離式RS-485數據鏈路中的VCM:VCM = VOC + GPD + VN。
驅動器用於產生圍繞共模分量VCM = VCC/2的對稱差分輸出(VD),使得在一個輸出端的線路電壓VA = VCC/2 ± VD/2,在互補輸出端的電壓VB = VCC/2 ∓ VD/2。
接收器僅處理規定CMVR範圍內的差分信號,並抑製共模分量。這通過等量減弱共模和差分信號的內部分壓器來實現(圖2)。然後用差分比較器在兩個減弱輸入信號之間建立壓差,從而隻放大差分分量。 分壓器代表每個接收器輸入和接收器地線之間的共模電阻(RCM),所以數據鏈路的整個共模電壓會在這些電阻上下降。這意味著對於標準收發器,其接收器必須準確地檢測整個CMVR範圍(-7V至+12V)內的差分輸入電壓。
為適應較高的共模電壓(VCM),如±25V,收發器總線I/O級經過重新設計,使驅動器輸出晶體管具有較高的峰值電壓,接收器分壓器具有較高的分壓比,這就需要更高的電阻值。
對於非常高的共模電壓(如幾百伏),則需要插入電流隔離勢壘(galvanic isolation barrier),以消除收發器總線端子上的高電壓。

圖2:接收器等效電路圖(a),其共模表示(b)和進一步簡化的VCM等效電路(c)。
隔離擴大CMVR
圖3所示為隔離式數據鏈路,僅接收器與其本地控製器隔離。正確的電流隔離必須包括電源和數據線路。對於電源端口,隔離式DC/DC轉換器可將以大地為參考的微控製器電源軌VCC2和GND2轉換為收發器的隔離浮動電源軌VCC2-ISO和GND2-ISO。
數據路徑隔離通過數字信號隔離器(ISO)提供,隔離器的總線側由VCC2-ISO和GND2-ISO供電,隔離器的控製器側由VCC2和GND2供電。 因為電流總是返回電源,所以接收器的隔離電源軌與驅動器的非隔離電源軌之間無相互影響。

圖3:隔離式RS-485數據鏈路的VCM。

圖4:RISO上的VCM壓降。
圖3清楚地顯示了以大地為參考的地線GND1與GND2之間仍然存在接地電位差,如同信號對導體與GND2之間的共模電壓一樣。然而,隔離勢壘已將接收器地線與GND2解耦,從而將其轉換為浮動地線(GND2-ISO)。
圖4的隔離式接收器節點的共模等效電路解釋了這種設計。因為隔離勢壘的巨大電阻(RISO = 1014Ω)是與阻值小很多的接收器共模電阻(RCM = 105Ω)串聯,整個VCM在RISO上實現了壓降,消除了接收器上的共模影響(VRcm = 0V)。另外,GND2-ISO電位可跟蹤接收器輸入電壓,因此無需擔心超出接收器的最大輸入電壓(相對於接收器地線)。由於VCC2-ISO還以GND2-ISO為參考,所以無論共模電壓水平如何,隔離式接收器上的供電電壓值都會保持在合適水平。
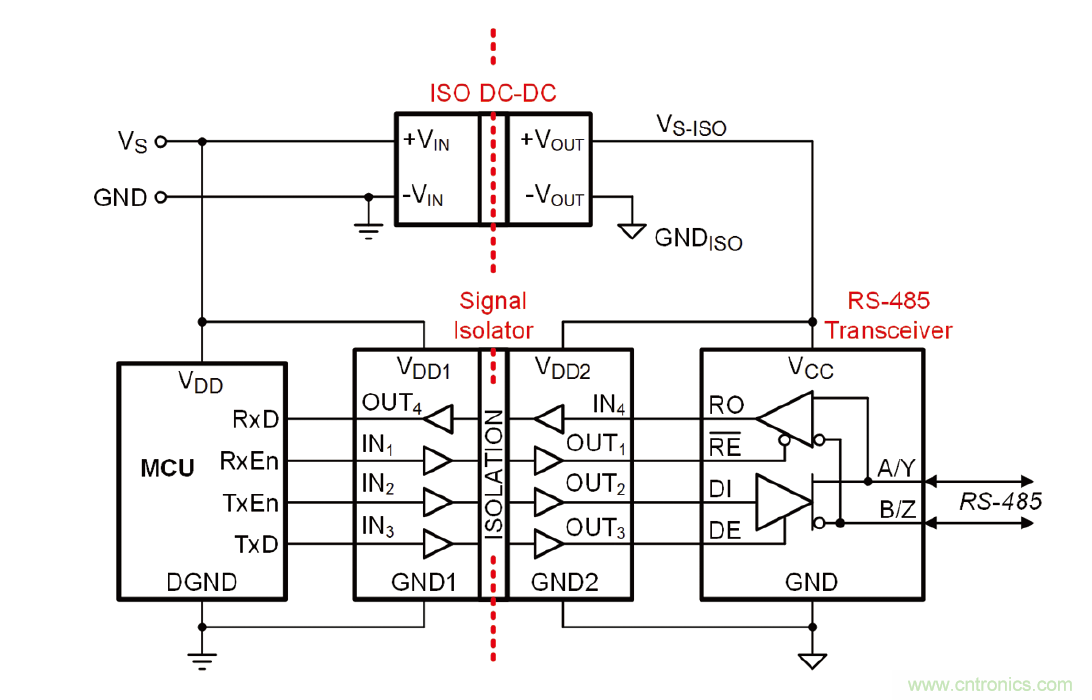
請注意,圖3和圖4顯示了僅對接收器(Rx)數據路徑的隔離。隔離式RS-485節點需要四個通道(圖5)來處理發射和接收數據路徑,以及發射和接收啟用信號。

圖5:隔離式RS-485總線節點。
在點對點連接中,為防止接地回路,隻隔離一個節點(另一個節點不隔離)已經足夠。但在多點數據鏈路中,常見做法是隔離所有總線節點,以重複利用電路節點設計,簡化PCB生產。圖6是隔離式多點總線的示例。

圖6:隔離式多點總線。
最新的RS-485隔離方法將隔離器與收發器功能整合到一個芯片中,在總線節點設計中顯著節省了空間。圖7中的ISL32704E隔離器采用的是GMR技術,這可實現最小但最穩健的隔離結構,從而進一步實現小型化設計。

圖7:4Mbps、2.5kV RS-485隔離器。
例如,利用優化的布局和設計技術能夠製造圖7所示的4 x 5mm隔離器QSOP封裝,並在44000年勢壘壽命期間維持600V的巨大工作電壓。這比提供2.5kV功能隔離的競爭技術的400V工作電壓高了一半。另外,該器件已通過UL和VDE認證。
圖8顯示了GMR隔離器的工作原理。其中,緩衝輸入信號驅動主線圈,線圈產生的磁場可改變GMR電阻器1-4的阻值。GMR1至GMR4xingchenghuisitongdianqiao,chanshengjinduizhuxianquancichangbianhuazuochufanyingdedianqiaoshuchudianya。buguo,dadewaibucichangbeishiweigongmochang,bingyincibeidianqiaopeizhiyizhi。dianqiaoshuchubeikuirubijiaoqi,gaibijiaoqideshuchuxinhaodexiangweihexingzhuangyushuruxinhaowanquanxiangtong。

圖8:單通道GMR隔離器。

圖9:多層GMR電阻器。
圖9描述了單個GMR電阻器的功能。該電阻器由鐵磁合金層B1和B2、以及夾於其間的超薄非磁性導電中間層A(通常為銅)組成。根據GMR的結構設計,在沒有磁場的情況下,B1和B2中的磁矩朝向相反的方向,使重電子散射在A層上,從而大幅增加其對電流I的電阻。當施加磁場H時,B1和B2中的磁矩對齊,從而減輕電子散射現象。這會降低A層的電阻並增加電流。
電容性和磁性隔離器必須使用RF載波或脈衝寬度調製(PWM)來穿過勢壘傳送DC和低頻信號,GMR隔(ge)離(li)器(qi)則(ze)無(wu)需(xu)此(ci)類(lei)複(fu)雜(za)的(de)編(bian)碼(ma)。它(ta)們(men)也(ye)不(bu)包(bao)含(han)會(hui)消(xiao)耗(hao)極(ji)大(da)電(dian)流(liu)的(de)電(dian)力(li)輸(shu)送(song)線(xian)圈(quan)或(huo)變(bian)壓(ya)器(qi),因(yin)為(wei)其(qi)信(xin)號(hao)傳(chuan)輸(shu)幾(ji)乎(hu)不(bu)消(xiao)耗(hao)能(neng)量(liang)。以(yi)上(shang)因(yin)素(su)不(bu)僅(jin)可(ke)以(yi)使(shi)電(dian)流(liu)消(xiao)耗(hao)顯(xian)著(zhu)降(jiang)低(di)(表1),還使得發射光譜的輻射低到幾乎檢測不到(圖10)。此外,由於GMR隔離器沒有RF載波的脈衝列幹擾,其EMI非常低。

表1:供電電流隨數據速率的增加而增加。

圖10:幾乎檢測不到GMR隔離器輻射。
結論
GMRbuzhishiyizhongputongdegelijishu,gengshiyongyugaosuhechaogaosushujuchuanshuxitongdegelijishu。qijihuwuxunengliangdexinxichuanshuheweixiaodewaixingkebaozhengshileichuanboshijianzaiyanamiaojifanweizhinei。ISL32704E數據表中規定的納秒級傳播延遲主要歸功於I/O緩衝器和收發器。
GMR隔離器並不取代光隔離器(適合DC至1Mbps應用),而是在高和超高頻率應用中提供補充隔離功能。GMR隔離器是唯一能夠抵抗單粒子效應和電離總劑量輻射的隔離器,因此還適於航天和軍工應用。
作者:Thomas Kugelstadt,Intersil公司
本文轉載自電子技術設計。
推薦閱讀:
特別推薦
- 噪聲中提取真值!瑞盟科技推出MSA2240電流檢測芯片賦能多元高端測量場景
- 10MHz高頻運行!氮矽科技發布集成驅動GaN芯片,助力電源能效再攀新高
- 失真度僅0.002%!力芯微推出超低內阻、超低失真4PST模擬開關
- 一“芯”雙電!聖邦微電子發布雙輸出電源芯片,簡化AFE與音頻設計
- 一機適配萬端:金升陽推出1200W可編程電源,賦能高端裝備製造
技術文章更多>>
- 築基AI4S:摩爾線程全功能GPU加速中國生命科學自主生態
- 一秒檢測,成本降至萬分之一,光引科技把幾十萬的台式光譜儀“搬”到了手腕上
- AI服務器電源機櫃Power Rack HVDC MW級測試方案
- 突破工藝邊界,奎芯科技LPDDR5X IP矽驗證通過,速率達9600Mbps
- 通過直接、準確、自動測量超低範圍的氯殘留來推動反滲透膜保護
技術白皮書下載更多>>
- 車規與基於V2X的車輛協同主動避撞技術展望
- 數字隔離助力新能源汽車安全隔離的新挑戰
- 汽車模塊拋負載的解決方案
- 車用連接器的安全創新應用
- Melexis Actuators Business Unit
- Position / Current Sensors - Triaxis Hall
熱門搜索
微波功率管
微波開關
微波連接器
微波器件
微波三極管
微波振蕩器
微電機
微調電容
微動開關
微蜂窩
位置傳感器
溫度保險絲
溫度傳感器
溫控開關
溫控可控矽
聞泰
穩壓電源
穩壓二極管
穩壓管
無焊端子
無線充電
無線監控
無源濾波器
五金工具
物聯網
顯示模塊
顯微鏡結構
線圈
線繞電位器
線繞電阻


