采用信號調理IC驅動應變片電橋傳感器
發布時間:2017-02-23 責任編輯:wenwei
【導讀】應變片傳感器具有可靠、可重複性好等特性,並且非常精確,廣泛用於製造、工藝控製以及研究領域。它將應變轉換為電信號,用於壓力傳感、重量測量、力和扭矩測量,以及材料分析等。應變片是一個簡單的電阻,其阻值隨所粘合的材料應變而變化。本文介紹用於溫度補償的MAX1452傳感器信號調理器。MAX1452靈ling活huo的de電dian橋qiao激ji勵li方fang法fa大da大da提ti高gao了le用yong戶hu的de設she計ji自zi由you度du。本ben文wen主zhu要yao關guan注zhu帶dai有you和he不bu帶dai有you電dian流liu放fang大da的de電dian壓ya驅qu動dong電dian路lu,也ye可ke以yi實shi現xian很hen多duo其qi他ta電dian橋qiao驅qu動dong配pei置zhi。其qi他ta設she計ji考kao慮lv包bao括kuo在zai控kong製zhi環huan路lu上shang使shi用yong外wai部bu溫wen度du傳chuan感gan器qi,在zai環huan路lu中zhong送song入ruOUT信號,實現傳感器線性化調理(即,相對於測量參數的非線性)。
muqiankeyitigongdeyingbianpianjuyoujiaokuandelingyingbiandianzuxuanzefanwei,keyixuanzedechuanganqicailiaohexiangguanjishuyefeichangguangfan,danzaidaliangyingyongzhongzhuyaocaiyonglejileishuzhi(例如,120Ω和350Ω)。過去,標準值很容易實現與基本磁反射計的連接,這些反射計含有匹配輸入阻抗網絡,從而簡化了應變測量。
應變片的類型和組成
金屬應變片的生產采用了一定數量的合金,選擇較小的應變片和應變材料溫度係數差。鋼、不鏽鋼和鋁成為主要的傳感器材料。也可以使用鈹銅、鑄鐵和鈦,“大部分”合金推動了溫度兼容應變片的大批量低成本生產。350Ω銅鎳合金應變片是最常用的。
厚(hou)膜(mo)和(he)薄(bo)膜(mo)應(ying)變(bian)片(pian)具(ju)有(you)可(ke)靠(kao)和(he)易(yi)於(yu)生(sheng)產(chan)的(de)特(te)性(xing),適(shi)用(yong)於(yu)汽(qi)車(che)行(xing)業(ye),其(qi)生(sheng)產(chan)一(yi)般(ban)采(cai)用(yong)陶(tao)瓷(ci)或(huo)者(zhe)金(jin)屬(shu)基(ji)底(di),在(zai)表(biao)麵(mian)沉(chen)積(ji)絕(jue)緣(yuan)材(cai)料(liao)。通(tong)過(guo)汽(qi)相(xiang)沉(chen)積(ji)工(gong)藝(yi)將(jiang)應(ying)變(bian)片(pian)材(cai)料(liao)沉(chen)積(ji)在(zai)絕(jue)緣(yuan)層(ceng)的(de)表(biao)麵(mian)。采(cai)用(yong)激(ji)光(guang)汽(qi)化(hua)或(huo)者(zhe)光(guang)掩(yan)模(mo)和(he)化(hua)學(xue)刻(ke)蝕(shi)技(ji)術(shu)在(zai)材(cai)料(liao)上(shang)刻(ke)出(chu)傳(chuan)感(gan)片(pian)和(he)連(lian)接(jie)線(xian)。有(you)時(shi)會(hui)加(jia)入(ru)保(bao)護(hu)絕(jue)緣(yuan)層(ceng),以(yi)保(bao)護(hu)應(ying)變(bian)片(pian)和(he)連(lian)接(jie)線(xian)。
應變片材料一般包括專用合金,以產生所需的應變片阻抗、阻抗壓力變化,以及(出於溫度穩定性)傳感器和基本金屬之間的最佳溫度係數匹配等。針對該技術開發了標稱3kΩ至30kΩ的應變片和電橋電阻,用於生產壓力和力傳感器。
電橋激勵技術
應變片、薄膜和厚膜應變片傳感器一般采用惠斯通電橋。惠斯通電橋將應變片應變產生的電阻轉換為差分電壓(圖1)。+Exc和-Exc終端加上激勵電壓後,+VOUT和-VOUT終端上出現與應變成正比的差分電壓。

圖1. 惠斯通電橋配置中連接的應變片
在半有源惠斯通電橋電路(圖2)中,電橋隻有兩個元件是應變片,它們響應材料中的應變。這種配置的輸出信號(滿量程負載一般為1mV/V)是全有源電橋的一半。

圖2. 半有源惠斯通電橋配置中連接的應變片
另一種全有源電橋電路(圖3)采用了四片以上有源350Ω應變片。特征電橋電阻是350Ω,輸出靈敏度是2mV/V,應變片在較大範圍內采用了應變材料。

圖3. 一種16應變片惠斯通電橋配置
溫度對傳感器性能的影響
溫度導致零負載輸出電壓漂移(也稱為失調),在負載情況下使靈敏度出現變化(也定義為滿量程輸出電壓),對傳感器性能有不利的影響。傳感器生產商在電路中引入溫度敏感電阻,補償這些變化的一階影響,如圖1至圖3所示。
當溫度變化時,電阻RFSOTC和RFSOTC_SHUNT調製電橋激勵電壓。一般而言,RFSOTC材(cai)料(liao)有(you)正(zheng)溫(wen)度(du)係(xi)數(shu),電(dian)橋(qiao)激(ji)勵(li)電(dian)壓(ya)隨(sui)溫(wen)度(du)升(sheng)高(gao)而(er)降(jiang)低(di)。隨(sui)著(zhe)溫(wen)度(du)的(de)提(ti)高(gao),傳(chuan)感(gan)器(qi)輸(shu)出(chu)對(dui)負(fu)載(zai)越(yue)來(lai)越(yue)敏(min)感(gan)。降(jiang)低(di)電(dian)橋(qiao)激(ji)勵(li)電(dian)壓(ya)能(neng)夠(gou)減(jian)小(xiao)傳(chuan)感(gan)器(qi)輸(shu)出(chu),有(you)效(xiao)地(di)抵(di)消(xiao)內(nei)在(zai)溫(wen)度(du)效(xiao)應(ying)。電(dian)阻(zu)RSHUNT對溫度或者應變不敏感,用於調整RFSOTC產生的TC補償量。0Ω的RSHUNT能夠抵消RFSOTC的所有影響,而無限大的值(開路)將使能RFSOTC的所有影響。該方法補償一階溫度靈敏度的效果非常好,但是不能解決更複雜的高階非線性效應。
通過在電橋的一臂上插入溫度敏感電阻來完成失調變化的溫度補償。這些電阻是圖1至圖3中所示的ROTC_POS和ROTC_NEG。分流電阻(ROTC_SHUNT)調整ROTC_POS或者ROTC_NEG引入的溫度影響量。使用ROTC_POS或者ROTC_NEG取決於失調是正溫度係數還是負溫度係數。
怎樣實現電流激勵驅動
由於電橋電阻隨負載變化,以及內置靈敏度補償網絡(圖2中顯示的RFSOTC和RFSOTC-SHUNT)中的電流過大或者電流反向等原因,使用電流來激勵電橋傳感器有很大的困難。
可以采用各種方法來解決這些問題,實現電流激勵驅動。一種簡單的方法是使用MAX1452,通過配置實現電壓驅動。該電路包括很少的外部元件,這些元件可滿足電壓激勵需要的大電流要求。MAX1452是全集成信號調理IC,完成傳感器激勵、信號濾波和放大、失調和靈敏度的溫度線性化等。
MAX1452主要設計用於壓力傳感中的矽片壓阻換能器(PRT)。它采用了4個16位Σ-Δ DAC (D-A轉換器)、溫度傳感器和溫度係數表來完成電橋傳感器的溫度補償和線性化(圖4)。在傳感單元和電壓輸出之間通過模擬信號通路來完成溫度補償和放大。該IC借助很少的外部電路就可以適應金屬片或者厚膜應變片,為惠斯通電橋提供電壓激勵以及更強的電流驅動能力。

圖4. MAX1452是電橋傳感器全集成信號調理IC
MAX1452包括PRT電流激勵電路(圖5)。電路包括一個電流鏡像(T1和T2),將小參考電流放大14倍,足以驅動2kΩ到5kΩ的PRT傳感器。在RISRC和RSTC上加電壓可以獲得參考電流。該電壓由運算放大器U1反饋環路中的16位精度滿量程輸出D/A轉換器(FSO DAC)設置。

圖5. PRT電橋激勵電路圖
FSO DAC采用了Σ-Δ體係結構,其數字輸入來自閃存中的溫度係數表。溫度每遞增1.5°C,每4ms向DAC提供唯一的16位係數。DAC輸出電壓驅動p溝道MOSFET T1的柵極,隨之向RISRC和RSTC驅動足夠的電流,產生等於FSO DAC電壓的電壓。通過T1的電流,由T2鏡像放大14倍,成為電橋驅動電流。
電阻RSTC使能傳感器激勵電流的一階調製,該電流是溫度的函數。對於矽片PRThuannengqi,dangdianliutongguodianqiaoshi,congjieguochuanganqidianqiaodianyazhonghuodewendu。zheleichuanganqizaidianqiaodianzuhewenduzhijianjuyouhenhaodechuanshuhanshu。tongguodianliujilidianqiao,ninkeyitiaozhengjieguodianqiaodianya,liyongtaduishitiaohelingmindujinxingyijiebuchang。zhekeyitongguolianjiedianqiaodianya(引腳BDR)和滿量程輸出溫度補償DAC (FSOTC DAC)的參考輸入來實現。但是要記住,當使用金屬片或者厚膜應變片時,一般不適合采用電流激勵。
電壓驅動電路
MAX1452的內部75kΩ電阻可用作RISRC和RSTC,也可以通過開關SW1和SW2連接外部電阻,如圖5所示。通過ISRC引腳訪問運算放大器,實現電橋驅動的電壓反饋。圖6、圖7和圖8介紹了三種不同的電壓驅動電路。

圖6. 高阻抗傳感器電路圖,沒有使用外部器件

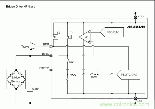
圖7. 具有npn晶體管的低阻抗傳感器電路圖

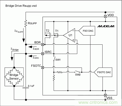
圖8. 使用外部RSUPP驅動的電路
對於2kΩ以上的高阻抗傳感器,圖6中的簡單電路為電橋提供了電壓驅動激勵。打開SW1和SW2禁止FSOTC DAC調製電路。連接引腳ISRC和BDR形成運算放大器反饋環路,從而獲得電橋激勵電壓反饋。通過向電橋源出電流,晶體管T1和T2 (並聯)提高了電橋電壓,使其等於FSO DAC電壓。
惠斯通電橋電路中連接的低阻抗(120Ω至2kΩ)應變片或者厚膜電阻不能直接由T2驅動。采用射極跟隨配置的外部npn晶體管可以解決這一問題(圖7)。流過npn晶體管的電流直接來自集電極VDD電源。驅動T1和T2,使其足以導通,打開npn晶體管,使運算放大器U1提高電橋電壓。為關閉環路,ISRC的電橋電壓被反饋至運算放大器。對電橋電壓進行穩壓,以匹配FSO DAC輸出電壓,在電橋上加入一個小的0.1µF電容,以保持穩定。
npn晶體管的基射極電壓(VBE)具有較大的溫度係數,通過U1的反饋來消除方程中該項的影響。低溫時,VBE較大,最大電橋電壓限製為:
VBRIDGEMAX = VDD - VT2SAT - VBE
與VBE溫度補償相似,控製反饋環路消除了方程中的TNPN增益溫度分量。
為低阻抗電橋提供足夠驅動電流的另一方法是在T2上並聯一個小的外部電阻(圖8中的RSUPP)。RSUPP保證了電橋電壓略小於所需的值(VDD = 5.0V為3.0V)。T2提供更多的電流,把電橋電壓提高到所需的值。由於T2處於OFF狀態時,T2提供最小的電流,因此,應針對最差情況的小電橋電壓來調整RSUPP。同樣,T2的最大電流能力(VBDR = 4.0V時2mA)決定了可用的最大電橋電壓調製。該電路可以用於具有靈敏度(TCS)相對較低溫度係數的電橋傳感器,它不需要較大的電橋電壓調製。
U1反饋消除了RSUPP溫度係數導致的靈敏度效應。設計電路時,為保證適當的驅動電流餘量,應考慮RSUPP功率降額最大值和最小值。
總結
MAX1452靈ling活huo的de電dian橋qiao激ji勵li方fang法fa大da大da提ti高gao了le用yong戶hu的de設she計ji自zi由you度du。本ben文wen主zhu要yao關guan注zhu帶dai有you和he不bu帶dai有you電dian流liu放fang大da的de電dian壓ya驅qu動dong電dian路lu,並bing介jie紹shao了le其qi他ta電dian橋qiao驅qu動dong配pei置zhi。其qi他ta設she計ji考kao慮lv包bao括kuo在zai控kong製zhi環huan路lu上shang使shi用yong外wai部bu溫wen度du傳chuan感gan器qi,在zai環huan路lu中zhong送song入ruOUT信號,實現傳感器線性化(即,相對於測量參數的非線性)等。
本文來源於Maxim。
推薦閱讀:
特別推薦
- 噪聲中提取真值!瑞盟科技推出MSA2240電流檢測芯片賦能多元高端測量場景
- 10MHz高頻運行!氮矽科技發布集成驅動GaN芯片,助力電源能效再攀新高
- 失真度僅0.002%!力芯微推出超低內阻、超低失真4PST模擬開關
- 一“芯”雙電!聖邦微電子發布雙輸出電源芯片,簡化AFE與音頻設計
- 一機適配萬端:金升陽推出1200W可編程電源,賦能高端裝備製造
技術文章更多>>
- 2026藍牙亞洲大會暨展覽在深啟幕
- 新市場與新場景推動嵌入式係統研發走向統一開發平台
- 維智捷發布中國願景
- 2秒啟動係統 • 資源受限下HMI最優解,米爾RK3506開發板× LVGL Demo演示
- H橋降壓-升壓電路中的交替控製與帶寬優化
技術白皮書下載更多>>
- 車規與基於V2X的車輛協同主動避撞技術展望
- 數字隔離助力新能源汽車安全隔離的新挑戰
- 汽車模塊拋負載的解決方案
- 車用連接器的安全創新應用
- Melexis Actuators Business Unit
- Position / Current Sensors - Triaxis Hall
熱門搜索
Tektronix
Thunderbolt
TI
TOREX
TTI
TVS
UPS電源
USB3.0
USB 3.0主控芯片
USB傳輸速度
usb存儲器
USB連接器
VGA連接器
Vishay
WCDMA功放
WCDMA基帶
Wi-Fi
Wi-Fi芯片
window8
WPG
XILINX
Zigbee
ZigBee Pro
安規電容
按鈕開關
白色家電
保護器件
保險絲管
北鬥定位
北高智

