如何使用光學鼠標傳感器實現旋轉(或線性)測量?
發布時間:2015-11-17 來源:EDN 責任編輯:wenwei
【導讀】本設計實例使用光學電腦鼠標中的傳感器測(ce)量(liang)圓(yuan)盤(pan)的(de)旋(xuan)轉(zhuan),其(qi)中(zhong)的(de)圓(yuan)盤(pan)可(ke)以(yi)通(tong)過(guo)機(ji)械(xie)方(fang)式(shi)連(lian)接(jie)到(dao)任(ren)何(he)一(yi)種(zhong)旋(xuan)轉(zhuan)裝(zhuang)置(zhi)。通(tong)過(guo)沿(yan)著(zhe)圓(yuan)盤(pan)半(ban)徑(jing)改(gai)變(bian)傳(chuan)感(gan)器(qi)位(wei)置(zhi),該(gai)方(fang)案(an)可(ke)以(yi)調(tiao)整(zheng)每(mei)次(ci)旋(xuan)轉(zhuan)的(de)脈(mai)衝(chong)。
鼠標芯片的CMOS光學傳感器可提供非機械式跟蹤引擎。在該芯片內部可完成圖像的捕獲、數字化和數字處理。就拿簡單且低成本的OM02laishuo,gaichuanganqitongguocaijibiaomiantuxiangzhenlaiceliangweizhi,bingtongguoshuxueyunsuanpandingyundongfangxianghejuli。gaichuanganqianzhuangjubenyixiguangxuefengzhuangzhong,shejiyonglaiyugaoliangduLED一起使用。它有一個完整且緊湊的跟蹤引擎;沒有活動部件,也不要求精密的光學對準。OM02可以為X和Y方向運動產生正交輸出信號。分辨率約為0.0025英寸,運動速度最高為每秒16英寸。
該芯片產生的正交X方向輸出信號模擬了普通編碼器的輸出。X和Y信號都可以用於2D係統。OM02以最高約25kHz的頻率產生X1和X2正交信號。圖1顯示了正向X運動(向右方向)的時序圖。這種正交輸出在需要時還可以用於直流步進電機控製。

圖1:正交輸出波形(+X運動)示例。
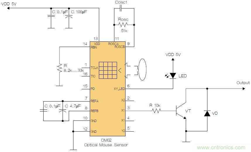
根據IC數據手冊的說明,可以使用內部振蕩器,此時可以不用電容COSC(圖2)。電阻ROSC定義了幀速率:它的值越小,對應的速率就越高。

圖2:用OM02傳感器實現圓盤旋轉測量。
將X1和X2輸出連接到XOR門可以使數據速率翻倍,不過會丟失方向信息。
物理實現
要想得到良好的表麵圖案光學識別效果,檢測圓盤或其他表麵必須具有一定的紋理、圖案、劃痕或刷麵處理(圖3)。

圖3:旋轉檢測物理原理。
圖4所示結構已被成功地運用到組裝線、傳輸帶、標簽張貼設備、移動物體上打印等應用中提供同步運動。生產的100多個產品在經過多年運行後仍工作良好。

圖4:已被成功地運用到生產的結構。
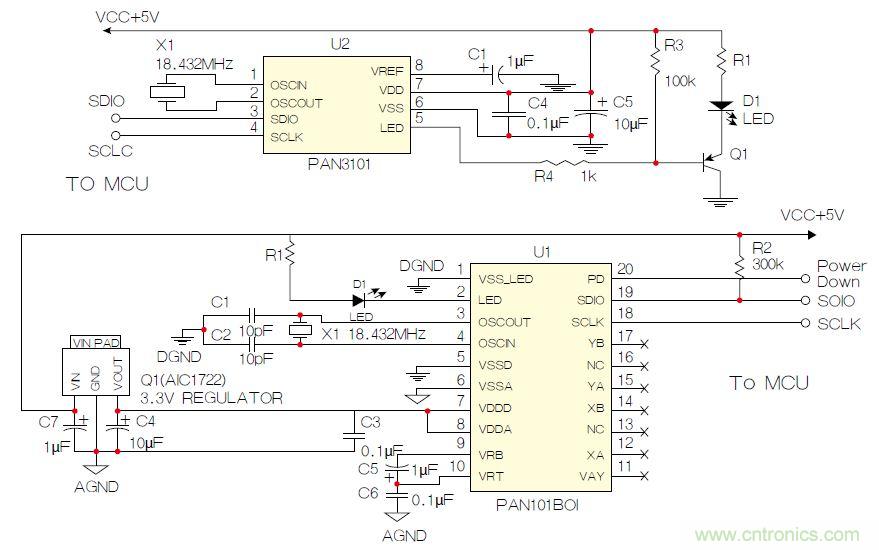
市場上還有其他一些傳感器IC ,它們可以處理不同的光源, 並且有不同的輸出、速度等指標。比如PAN3101 CMOS光學鼠標傳感器使用SPI,PAN101BCMOS光學導航傳感器同時具有SPI和正交輸出。
SPI接口的原理圖例子
采用SPI接口(或多使用一個IC的USB接口)的傳感器不允許單獨跟蹤每個脈衝,因為它們發送的是數據包(圖5)。對於硬實時應用來說,最好選用提供正交輸出的傳感器。
用無線電腦鼠標搭建編碼器將是非常令人感興趣的事,而使用數顯卡尺中的傳感器也許令人更感興趣,因為其中的大多數傳感器有I2C接口。

圖5:SPI接口的原理圖示例。
推薦閱讀:
特別推薦
- 噪聲中提取真值!瑞盟科技推出MSA2240電流檢測芯片賦能多元高端測量場景
- 10MHz高頻運行!氮矽科技發布集成驅動GaN芯片,助力電源能效再攀新高
- 失真度僅0.002%!力芯微推出超低內阻、超低失真4PST模擬開關
- 一“芯”雙電!聖邦微電子發布雙輸出電源芯片,簡化AFE與音頻設計
- 一機適配萬端:金升陽推出1200W可編程電源,賦能高端裝備製造
技術文章更多>>
- 貿澤EIT係列新一期,探索AI如何重塑日常科技與用戶體驗
- 算力爆發遇上電源革新,大聯大世平集團攜手晶豐明源線上研討會解鎖應用落地
- 創新不止,創芯不已:第六屆ICDIA創芯展8月南京盛大啟幕!
- AI時代,為什麼存儲基礎設施的可靠性決定數據中心的經濟效益
- 矽典微ONELAB開發係列:為毫米波算法開發者打造的全棧工具鏈
技術白皮書下載更多>>
- 車規與基於V2X的車輛協同主動避撞技術展望
- 數字隔離助力新能源汽車安全隔離的新挑戰
- 汽車模塊拋負載的解決方案
- 車用連接器的安全創新應用
- Melexis Actuators Business Unit
- Position / Current Sensors - Triaxis Hall
熱門搜索
Future
GFIVE
GPS
GPU
Harting
HDMI
HDMI連接器
HD監控
HID燈
I/O處理器
IC
IC插座
IDT
IGBT
in-cell
Intersil
IP監控
iWatt
Keithley
Kemet
Knowles
Lattice
LCD
LCD模組
LCR測試儀
lc振蕩器
Lecroy
LED
LED保護元件
LED背光



