智能火災傳感係統的設計與實現
發布時間:2013-03-12 責任編輯:shyhuang
【導讀】本文設計出一款高精度、高集成度、超低功耗的智能火災報警係統。以環境溫度、煙霧濃度作為判斷火災的依據,完成了對火災的預警,達到了降低誤報率的目的。
引言
火災嚴重威脅著人類的生命財產安全,每年我國由火災引起的災難數不勝數,然而,準確、及ji時shi的de對dui火huo災zai進jin行xing預yu測ce已yi成cheng為wei迫po在zai眉mei睫jie的de事shi情qing。目mu前qian,火huo災zai探tan測ce技ji術shu是shi預yu防fang火huo災zai發fa生sheng的de最zui有you效xiao的de手shou段duan,根gen據ju火huo災zai發fa生sheng初chu期qi的de跡ji象xiang來lai判pan斷duan並bing進jin行xing預yu測ce,從cong而er使shi人ren們men在zai第di一yi時shi間jian對dui這zhe些xie跡ji象xiang進jin行xing處chu理li,有you效xiao的de減jian少shao了le火huo災zai的de發fa生sheng。普pu通tong可ke燃ran物wu燃ran燒shao的de表biao現xian形xing式shi是shi:首shou先xian產chan生sheng燃ran燒shao氣qi體ti和he煙yan霧wu,在zai氧yang氣qi供gong應ying充chong足zu的de條tiao件jian下xia才cai能neng達da到dao完wan全quan燃ran燒shao,產chan生sheng火huo焰yan並bing發fa出chu一yi些xie可ke見jian光guang與yu不bu可ke見jian光guang,同tong時shi釋shi放fang大da量liang的de熱re,使shi得de環huan境jing溫wen度du升sheng高gao。普pu通tong可ke燃ran物wu由you初chu起qi陰yin燃ran階jie段duan開kai始shi,到dao火huo焰yan燃ran燒shao、火勢漸大,最終釀成火災的起火過程。在該係統中我們以環境溫度、煙霧濃度作為判斷火災的依據。傳統火災報警係統有結構簡單、準確度低、存在誤報和漏報等問題,針對智能建築中火災報警係統這些問題,本文設計了基於MSP430F149 的智能火災報警係統,該係統具有較高的可靠性、穩定性、準確度高。
硬件電路設計
該係統以單片機MSP430F149 為核心,以環境溫度、煙霧濃度作為判斷火災的依據,完成了對火災的預警。主要由單片機控製模塊、時鍾模塊、煙霧濃度測量模塊、DS18B20溫度測量模塊、聲光報警模塊、1602 液晶顯示模塊和電源構成。

圖1 係統總體結構圖
單片機微處理器
MSP430F149 是一種16 位的單片機,它具有集成度高,外圍設備豐富、超低功耗等優點,在工業中有著廣泛的應用。內部集成有8 路12 位A/D 轉換器、片內看門狗定時器、一個硬件乘法器以及48 個I/O 引腳。
溫度測量模塊
設計中采用支持“一線總線”接口、抗幹擾性強、外部電路簡單、精確度高的DS18B20溫度傳感器對溫度的實時測量。其中,DS18B20 管腳2 即DQ 接在MSP430F149 的P2.0管腳,如圖所示。

圖2 溫度測量
聲光報警模塊
蜂鳴器在微處理器判斷為火災時發出報警指示音。由於單片機的I/O 口驅動能力有限,選用PNP型晶體管2N5401 組成晶體管驅動電路來驅動壓電式蜂鳴器。

圖3 聲光報警模塊圖
[page]
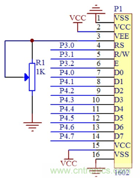
1602液晶顯示模塊
在液晶模塊上顯示時間、測量溫度、煙霧濃度等參數,以便我們更加方便的讀出目前溫度值、煙霧濃度值。

圖4 1602 液晶顯示模塊圖
串口通信模塊
本設計采用 MSP430F149 作為下位機,PC 機作為上位機,通過RS-232 將數據傳輸到PC 機上,我們可以更加方便的監測各個測量參數。電路圖如下:

圖5 串口通信電路
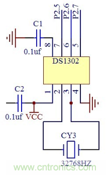
時鍾模塊
DS1302 是DALLAS 公司推出的涓流充電時鍾芯片內含有一個實時時鍾/日曆和31 字節靜態RAM 通過簡單的串行接口與單片機進行通信實時時鍾/日曆電路提供秒、分、時、日、日期、月、年的信息每月的天數和閏年的天數可自動調整時鍾操作可通過AM/PM指示決定采用24 或12 小時格式。DS1302 與單片機之間能簡單地采用同步串行的方式進行通信僅需用到三個口線RES 複位、I/O 數據線、SCLK 串行時鍾。

圖6 時鍾電路
煙霧濃度測量模塊
本係統決定采用NIS-09C型離煙霧探測器,它是NEMOTO 公司專為檢測煙霧而精心設計的新型探測器。內部使用了微量的放射性物質镅241,傳感器本身被金屬製電極所覆蓋,放射性物質不會泄露。NIS-09C 屬於低功耗、靈敏度高的探測器,適用於火災報警係統中。
軟件電路設計
係統軟件流程圖上電後首先對單片機、1602 和DS1302 jinxingchushihua,chushihuawanchenghou,duiwenduheyanwunongdujinxingceliang,jiangceliangzhiyushedingzhijinxingbijiao,ruguochaochushedingfanwei,zejinxingbaojing,ruguoweichaochu,zezaiyejingshangxianshishijian、溫度值和煙霧濃度值。

圖7 主程序流程圖
上位機軟件設計
上位機界麵采用VC 進行編程,主要是對所有節點的所有溫度、yanwunongduchuanganqisuojiancedezhijinxingshishixianshi,yijiduishangxiaxianzhideshezhihechaoguoshedingzhishifachubaojing。zheyanggongzuorenyuanbuxudaojingxiayekeyijiancedaogegequyuxianzaideqingkuang。zheyangnenggoushishide、安全的、可靠的得知溫度和煙霧濃度,提前做好防範工作。
結論
火huo災zai是shi一yi種zhong在zai時shi間jian和he空kong間jian上shang失shi去qu控kong製zhi的de燃ran燒shao所suo造zao成cheng的de災zai害hai,由you此ci引yin發fa的de重zhong大da安an全quan事shi故gu比bi比bi皆jie是shi,對dui人ren類lei生sheng命ming財cai產chan和he社she會hui安an全quan構gou成cheng了le極ji大da的de威wei脅xie。由you此ci可ke見jian,對dui火huo災zai進jin行xing準zhun確que、及時、有效地報警顯得愈來愈重要,這是防火減災的重要研究課題之一。該係統提高對火災探測的快速性、準確性和對環境的適應能力,有效降低火災誤報的概率,提高了靈敏度和整個係統的智能化程度。
- 噪聲中提取真值!瑞盟科技推出MSA2240電流檢測芯片賦能多元高端測量場景
- 10MHz高頻運行!氮矽科技發布集成驅動GaN芯片,助力電源能效再攀新高
- 失真度僅0.002%!力芯微推出超低內阻、超低失真4PST模擬開關
- 一“芯”雙電!聖邦微電子發布雙輸出電源芯片,簡化AFE與音頻設計
- 一機適配萬端:金升陽推出1200W可編程電源,賦能高端裝備製造
- 三星上演罕見對峙:工會集會討薪,股東隔街抗議
- 摩爾線程實現DeepSeek-V4“Day-0”支持,國產GPU適配再提速
- 築牢安全防線:智能駕駛邁向規模化應用的關鍵挑戰與破局之道
- GPT-Image 2:99%文字準確率,AI生圖告別“鬼畫符”
- 機器人馬拉鬆的勝負手:藏在主板角落裏的“時鍾戰爭”
- 車規與基於V2X的車輛協同主動避撞技術展望
- 數字隔離助力新能源汽車安全隔離的新挑戰
- 汽車模塊拋負載的解決方案
- 車用連接器的安全創新應用
- Melexis Actuators Business Unit
- Position / Current Sensors - Triaxis Hall

