如何使用傳感器電路抑製電磁幹擾
發布時間:2013-03-07 責任編輯:shyhuang
【導讀】本文通過分析幹擾來源、性質、傳播途徑、耦合方式以及進入傳感器電路形式、接收幹擾的電路等,在噪聲源、耦合通道和幹擾接收電路方麵采取措施來抑製電磁幹擾。
消除或抑製噪聲源
消(xiao)除(chu)或(huo)抑(yi)製(zhi)噪(zao)聲(sheng)源(yuan)是(shi)最(zui)積(ji)極(ji)主(zhu)動(dong)的(de)措(cuo)施(shi),因(yin)為(wei)它(ta)能(neng)從(cong)根(gen)本(ben)上(shang)消(xiao)除(chu)或(huo)減(jian)小(xiao)幹(gan)擾(rao)。在(zai)實(shi)際(ji)工(gong)作(zuo)中(zhong),隻(zhi)有(you)一(yi)部(bu)分(fen)在(zai)設(she)計(ji)者(zhe)管(guan)理(li)權(quan)限(xian)範(fan)圍(wei)內(nei)的(de)噪(zao)聲(sheng)源(yuan)可(ke)以(yi)消(xiao)除(chu)或(huo)抑(yi)製(zhi);而大多數噪聲源是獨立存在的,是無法消除或抑製的,如自然噪聲源、周zhou圍wei工gong廠chang的de電dian器qi設she備bei產chan生sheng的de噪zao聲sheng等deng。還hai有you這zhe種zhong情qing況kuang,本ben傳chuan感gan器qi電dian路lu視shi為wei噪zao聲sheng,而er對dui另ling一yi設she備bei則ze是shi有you用yong信xin號hao,對dui這zhe類lei信xin號hao就jiu不bu能neng進jin行xing抑yi製zhi。總zong之zhi,消xiao除chu或huo抑yi製zhi噪zao聲sheng源yuan的de方fang法fa是shi有you一yi定ding限xian度du的de。
破壞幹擾的耦合通道
幹擾的耦合通道,即傳遞方式可分為兩大類,一種是以“路”的形式,另一種是以“場”的形式。對不同傳遞形式的幹擾,可采用不同的對策。
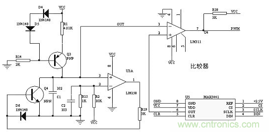
圖1:前端模擬器件的電磁幹擾
對於以“路”的形式侵入的幹擾,可以采用阻截或給予低阻通路的辦法,使幹擾不能進入接收電路。例如提高絕緣電阻以抑製漏電幹擾;采用隔離技術來切斷地環路幹擾;采用濾波、屏蔽、接地等技術給幹擾以低阻通路,將幹擾引開;采用整形、限幅等措施切斷數字信號幹擾的途徑等。
對於以“場”的形式侵入的幹擾,一般采用屏蔽措施並兼用“路”的抑製幹擾措施,使幹擾受到阻截並難以以“路”的形式侵入電路。
圖2:電磁幹擾得到抑製
消除接收電路對幹擾的敏感性
不同的電路結構形式對幹擾的敏感程度(即靈敏度)不同。一般高輸入阻抗電路比低輸入阻抗電路易接收幹擾;模擬電路比數字電路易於接收幹擾。為消弱電路對幹擾的敏感性,可以采用濾波、選頻、雙絞線、對稱電路和負反饋等措施。
采用軟件抑製幹擾
對dui於yu有you些xie已yi進jin入ru電dian路lu的de幹gan擾rao,用yong硬ying件jian措cuo施shi又you不bu易yi實shi現xian或huo不bu易yi奏zou效xiao,可ke以yi考kao慮lv在zai采cai用yong微wei處chu理li器qi的de智zhi能neng傳chuan感gan器qi電dian路lu中zhong,通tong過guo編bian入ru一yi定ding的de程cheng序xu進jin行xing信xin號hao處chu理li和he分fen析xi判pan斷duan,達da到dao抑yi製zhi幹gan擾rao的de目mu的de。
- 噪聲中提取真值!瑞盟科技推出MSA2240電流檢測芯片賦能多元高端測量場景
- 10MHz高頻運行!氮矽科技發布集成驅動GaN芯片,助力電源能效再攀新高
- 失真度僅0.002%!力芯微推出超低內阻、超低失真4PST模擬開關
- 一“芯”雙電!聖邦微電子發布雙輸出電源芯片,簡化AFE與音頻設計
- 一機適配萬端:金升陽推出1200W可編程電源,賦能高端裝備製造
- 算力爆發遇上電源革新,大聯大世平集團攜手晶豐明源線上研討會解鎖應用落地
- 築基AI4S:摩爾線程全功能GPU加速中國生命科學自主生態
- 一秒檢測,成本降至萬分之一,光引科技把幾十萬的台式光譜儀“搬”到了手腕上
- AI服務器電源機櫃Power Rack HVDC MW級測試方案
- 突破工藝邊界,奎芯科技LPDDR5X IP矽驗證通過,速率達9600Mbps
- 車規與基於V2X的車輛協同主動避撞技術展望
- 數字隔離助力新能源汽車安全隔離的新挑戰
- 汽車模塊拋負載的解決方案
- 車用連接器的安全創新應用
- Melexis Actuators Business Unit
- Position / Current Sensors - Triaxis Hall



