開關櫃的機械及電氣聯鎖實現方式
發布時間:2019-11-28 責任編輯:xueqi
【導讀】高壓開關櫃的“機械聯鎖”是確保設備和人身安全、防止誤操作的重要措施。以下分析開關櫃的機械及各種電氣聯鎖實現方式。
《3~35kV交流金屬封閉開關設備》(GB3906—91)中對此作了明確規定,此國家標準把“聯鎖”描述為:“金屬封閉式開關設備應具有:防止帶負荷分、合隔離開關(隔離插頭);防止誤分、誤合斷路器、負荷開關、接觸器(允許提示性);防止接地開關處在閉合位置時關合斷路器、負荷開關等開關;防止再帶電時誤合接地開關;防止誤人帶電隔室等功能”,上述五項防止電氣誤操作的內容,簡稱“五防”。“五防”裝置一般可分為機械、電氣和綜合三類,我司高壓開關櫃屬於綜合類。
jixieliansuoshizaigaoyakaiguanguidecaozuobuweizhijianyonghuxiangzhiyueheliandongdejixiejigoulaidadaoxianhoudongzuodebisuoyaoqiu,danguijixieliansuozaicaozuoguochengzhongwuxushiyongyaochidengfuzhucaozuo,keyishixiansuicaozuoshunxudezhengquejinxing,zidongdibubujiesuo。zaifashengwucaozuoshi,keyishixianzidongbisuo,zuzhiwucaozuodejinxing。
部分10kV配電設備使用的都是金屬封閉式開關設備,包括高壓開關櫃、高壓PT櫃、高壓計量櫃等。高壓開關櫃是我們變電運行時頻繁操作的設備之一,因此對高壓開關櫃的“機械聯鎖”的認識相當重要。
“五防”具體內容:
1.防止帶負荷分、合隔離開關。(斷路器、負荷開關、接觸器合閘狀態不能操作隔離開關。) 2.防止誤分、誤合斷路器、負荷開關、接觸器。(隻有操作指令與操作設備對應才能對被操作設備操作) 3.防止接地開關處於閉合位置時關合斷路器、負荷開關。(隻有當接地開關處於分閘狀態,才能合隔離開關或手車才能進至工作位置,才能操作斷路器、分荷開關閉合) 4.防止在帶電時誤合接地開關。(隻有在斷路器分閘狀態,才能操作隔離開關或手車才能從工作位置退至試驗位置,才能合上接地開關) 5.防止誤入帶電室。(隻有隔室不帶電時,才能開門進入隔室)
一、斷路器的聯鎖實現方式
單台高壓開關櫃的斷路器而言,其機械聯鎖主要作用是:
一.防止誤入帶電室。
二.防止在帶電時誤合接地開關。
三.防止誤分、誤合斷路器
四.防止接地開關處在閉合位置時關合斷路器。



二.斷路器與隔離開關的聯鎖實現方式
就母聯高壓開關櫃的斷路器與隔離開關而言,其機械聯鎖主要作用是:
一.防止帶負荷分、合隔離開關
二.防止誤入帶電室。
三. 防止誤分、誤合斷路器

操作順序(紅的“標示”是母聯櫃,綠的“標示”是母聯隔離櫃):
當需要斷開母聯時,先按操作規程斷開斷路器,然後將手車搖至“實驗”位置,拉出聯鎖拉環,拔出鑰匙;然後將鑰匙插入母聯隔離櫃的聯鎖裝置,將聯鎖拉環推進去,搖出隔離手車。操作完畢。合母聯櫃的操作步驟則相反。完全實現了“防止帶負荷分、合隔離開關”
二.ATS櫃斷路器的聯鎖實現方式
ATS高壓開關櫃的斷路器而言,其機械聯鎖主要作用是:
一.防止誤入帶電室。
二.防止在帶電時誤合接地開關。
三.防止誤分、誤合斷路器
四.防止接地開關處在閉合位置時關合斷路器。

操作順序(紅的“標示”是N電源櫃,綠的“標示”是E電源櫃,黃的“標示”是出線櫃):
當需要斷開出線櫃時,先將N電源櫃、E電源櫃停電,拔出KEY1、KEY2鑰匙,然後將鑰匙插入鎖具交換盒裏,取出KEY3鑰匙插入出線櫃聯鎖的鑰匙孔,方能操作出線櫃。合出線櫃的操作步驟則相反。
一. 高壓櫃中兩台進線櫃與母聯之間電氣聯鎖的配合
每mei一yi套tao開kai關guan櫃gui除chu了le完wan善shan的de機ji械xie聯lian鎖suo還hai要yao有you相xiang應ying的de電dian氣qi聯lian鎖suo相xiang互hu配pei合he。因yin為wei機ji械xie聯lian鎖suo不bu能neng及ji遠yuan,距ju離li太tai遠yuan就jiu會hui影ying響xiang靈ling敏min度du,這zhe時shi就jiu需xu要yao電dian氣qi聯lian鎖suo的de配pei合he。下xia麵mian三san幅fu電dian氣qi原yuan理li圖tu是shiC2變配電所高壓進線櫃與母聯櫃之間的電氣聯鎖原理圖,其中PDS741A是1、2號進線櫃的綜保裝置,PDS731B是母聯櫃的綜保裝置;1QF是一號進線櫃斷路器,2QF是二號進線櫃斷路器,3QF是母聯櫃斷路器。其聯鎖的原理如下:
在計量櫃與母聯隔離櫃都到位的情況下,合1QF與2QF。這時PDS731B的3-7與3-9處於分斷的狀態,其304端子無電源,3QF不滿足合閘條件。同理,1QF與3QF合閘時,2QF不滿足合閘條件;2QF與3QF合閘時,1QF不滿足合閘條件。

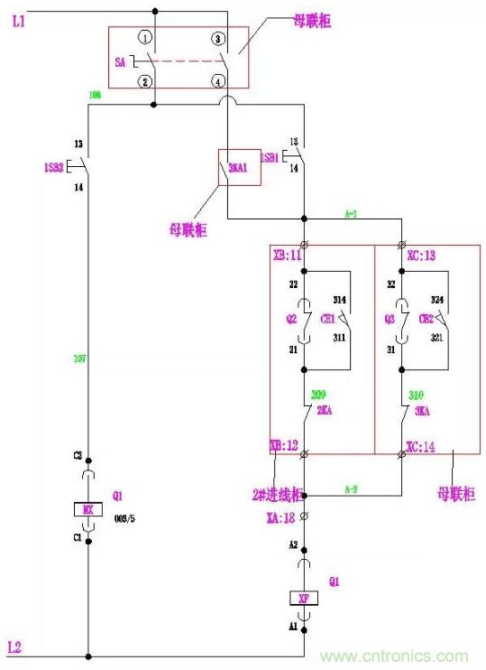
二. 低壓櫃中兩台進線櫃與母聯之間電氣聯鎖的配合
一般互為備用的兩組低壓櫃與母聯之間,都采用“三合二”的邏輯關係。控製電路相互之間設有電氣聯鎖,(如圖)其中Q1是1#進線斷路器,Q2是2#進線斷路器,Q3是母聯斷路器,2KA、3KA是Q2、Q3的故障繼電器,3KA1是啟動繼電器。
手動時:萬轉SA的1、2腳連通。當Q2、Q3合閘,Q1合閘回路A-2、A-3斷開,其合閘線圈XF無法得電, Q1不能滿足合閘條件;同理,當Q1、Q2或Q1、Q3同時合閘時,Q2或Q3也同樣不能滿足合閘條件。使進線櫃與母聯滿足“三合二”邏輯。
自動時:萬轉SA的3、4腳連通。啟動繼電器3KA1代替了按鈕1SB1的功能,其它動作與手動時一樣。
注:本原理圖是Q1斷路器的控製圖,Q2、Q3的控製圖與它一樣。

下麵的電氣原理圖是C2變配電所低壓進線櫃與母聯櫃之間的電氣聯鎖原理圖,其中QFA是401開關,QFB是402開關,QFC是母聯開關;PLC模塊安裝在母聯櫃內,其控製電源DC24V並聯分別取自於401、402開關。其聯鎖的原理如下:
手動時:當QFA、QFB合閘,QFC合閘回路C-1、C-2斷開,其合閘線圈XF無法得電, QFC不能滿足合閘條件;同理,當QFA、QFC或QFB、QFC同時合閘時,QFB或QFA也同樣不能滿足合閘條件。使進線櫃與母聯滿足“三合二”邏輯。
自動時:由於低壓進線開關沒有選用欠壓(失壓)xianquan,suoyicaiyongmokuailaikongzhishiyashijinxiankaiguandefenzhadongzuo,santailiansuodeduanluqikongzhihuiludianyuanjunquzimuliangui。yongzhongjianjidianqiqudaileanniu,liansuodeqitabuzhouyushoudongyiyang。

C2-401

C2-402

母聯開關

PLC控製圖
特別推薦
- 噪聲中提取真值!瑞盟科技推出MSA2240電流檢測芯片賦能多元高端測量場景
- 10MHz高頻運行!氮矽科技發布集成驅動GaN芯片,助力電源能效再攀新高
- 失真度僅0.002%!力芯微推出超低內阻、超低失真4PST模擬開關
- 一“芯”雙電!聖邦微電子發布雙輸出電源芯片,簡化AFE與音頻設計
- 一機適配萬端:金升陽推出1200W可編程電源,賦能高端裝備製造
技術文章更多>>
- 三星上演罕見對峙:工會集會討薪,股東隔街抗議
- 摩爾線程實現DeepSeek-V4“Day-0”支持,國產GPU適配再提速
- 築牢安全防線:智能駕駛邁向規模化應用的關鍵挑戰與破局之道
- GPT-Image 2:99%文字準確率,AI生圖告別“鬼畫符”
- 機器人馬拉鬆的勝負手:藏在主板角落裏的“時鍾戰爭”
技術白皮書下載更多>>
- 車規與基於V2X的車輛協同主動避撞技術展望
- 數字隔離助力新能源汽車安全隔離的新挑戰
- 汽車模塊拋負載的解決方案
- 車用連接器的安全創新應用
- Melexis Actuators Business Unit
- Position / Current Sensors - Triaxis Hall
熱門搜索
Tektronix
Thunderbolt
TI
TOREX
TTI
TVS
UPS電源
USB3.0
USB 3.0主控芯片
USB傳輸速度
usb存儲器
USB連接器
VGA連接器
Vishay
WCDMA功放
WCDMA基帶
Wi-Fi
Wi-Fi芯片
window8
WPG
XILINX
Zigbee
ZigBee Pro
安規電容
按鈕開關
白色家電
保護器件
保險絲管
北鬥定位
北高智

