DC-DC電源降壓電路設計及其功率電感的選型介紹
發布時間:2019-01-31 責任編輯:xueqi
【導讀】在電子設備中,DC-DC電源是基本功能單元,有降壓電路、升壓電路、或升降壓電路等。一般以降壓電路、升壓電路使用最多。因功率電感在電源設計中屬於非常重要的器件,所以這裏一起介紹。
有的是分立電源(即一個電路一個輸出電壓),有的則是集成電源,例如PMU,存在多個電源輸出,滿足不同的需求。分立與集成各有優點。
分立電源電路的優點:單體價格便宜,電路設計複雜,輸出容易調整,可輸出大負載能力,散熱好。缺點:占PCB的麵積較大,電源係統總成本可能會高於集成電源電路(具體問題具體分析),EMI較差。
集成電源電路的優點:輸出電源種類多,電路設計簡單,器件數量少,所占PCB麵積小,節省空間,EMI較好。缺點:因集成度高,輸出的功率較小,體積小不容易散熱,嚴重情況會出現燒壞,單體價格較貴。
因功率電感在電源設計中屬於非常重要的器件,所以這裏一起介紹。
降壓電路設計
一般在設計之初工程師提出具體的設計參數,例如:DC-DC工作頻率、輸入電壓範圍、輸出電壓範圍、輸出最大電流、輸出紋波、效率、封裝等。
大部分電子設備中存在的電壓為5V、3.3V,CPU小係統可能還存在1.8V、1.2V、或其他電源,在移動通訊中,常用的電源為3.8V。因原理一樣,這裏隻舉例5V和3.3V電源設計。
例一:9V轉5V電路設計
1) 下圖為Silergy的SY8120型號。具體自查規格書。

簡單介紹下規格參數:該芯片工作頻率為500KHz,輸入電壓範圍4.5V~18V,輸出電流為2A,高效率,SOT23-6小封裝。
下表紅色部分為主要關注參數。
Iq 靜態電流,當輸出空載時芯片自耗電,主要考慮領域為待機功耗。
Vref為反饋參考電壓,在芯片內部存在一個比較器,用於輸出調節,是芯片的主要參數之一,通過反饋電阻網絡調節輸出電壓。
IFB是決定了反饋電阻網絡的取值範圍,如果此電流設計過大,會造成待機功耗增大,如果設計過小,反饋失效,導致輸出不正常。
上下MOSFET的RDS(on),越小約好,會影響到輸出效率,靜態功耗。
ILIM是上下MOS的(de)極(ji)限(xian)電(dian)流(liu)值(zhi),很(hen)多(duo)廠(chang)家(jia),這(zhe)個(ge)參(can)數(shu)隻(zhi)有(you)典(dian)型(xing)值(zhi)或(huo)最(zui)小(xiao)值(zhi),沒(mei)有(you)最(zui)大(da)值(zhi),其(qi)實(shi)是(shi)為(wei)了(le)自(zi)己(ji)規(gui)避(bi)問(wen)題(ti),在(zai)設(she)計(ji)中(zhong),按(an)照(zhao)典(dian)型(xing)值(zhi)或(huo)最(zui)小(xiao)值(zhi)進(jin)行(xing)設(she)計(ji),基(ji)本(ben)能(neng)滿(man)足(zu)設(she)計(ji)要(yao)求(qiu),但(dan)如(ru)果(guo)在(zai)輸(shu)出(chu)負(fu)載(zai)超(chao)過(guo)這(zhe)個(ge)值(zhi)後(hou),電(dian)源(yuan)IC就會燒毀,上MOS幾率最大。因此如果規格中設置了最大值,說明這個IC存在過流保護,在設計中是個很好的選擇。
VEN,是芯片開關gongneng,yibanneibuweiyigeshimitechufaqi,gaoyuyigedianyacainengdakai,xiaoyuyigedianyacainengguanbi。zaishejizhong,kenenghuichuxianwufaguanjidexianxiang,yinweixitongzhongcunzaijiaoduodedianrong,zaiguanjiguochengzhong,dianyuanxiadianshijiandengyinsu,daozhizhegewentidecunzai。suoyizhongdianguanzhuxiadianshijiandiandianya。
FSW,為芯片的主要開關頻率,是電源設計中的非常重要的參數,影響了後麵的輸出電流設計,電感的選型和輸出電容的選擇。

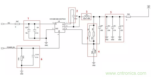
2) 電源設計電路

設計電路中,設計基本參數為:VIN大概為9V,輸出電壓為5V,輸出電流1Amax,紋波小於50mV。
圖中分為6個部分,按照序號,分別為:輸入電容,自舉電容,電感,反饋電阻,輸出電容,緩啟動。
框1:一般輸入電容為規格書建議值,一般為uF級,用於續流,防止在負載突然增大時,影響前麵的電源,使前麵的電源出現波動,如果存在高頻濾波電容,需放置在IC附近。
框4:設計輸出電壓,要得到約5V的輸出電壓,因考慮電路中的線損,輸出略高於5V。根據下麵的公式,計算得到輸出電壓5.289V。
Vout=0.6*(R43/R44)
框3:根據規格書中給出的公式計算。電路輸入電壓範圍為7~12V(典型值9V),輸出電壓約為5.289V,輸出電流最大約為1A,當輸入電壓為7V時,通過計算得到電感約為6.5uH,當輸入為12V時,計算得電感約為14.8uH,選擇常用的10uH電感。輸入電壓為9V時,根據公式,輸出的最大電流約為1.09A,基本能滿足要求。電感的額定電流要約為輸出電流的1.5倍,那麼選用額定電流1.68A的電感,能夠滿足要求。

框2:有的電路外部自舉電路,而有的則在內部。一般為0.1uf,使上MOS持續導通。
框5:輸出電容根據規格書要求最小為22uF,選用低ESR的MLCC電容兩個10uF,如果規格書沒有提出,需要根據下麵計算公式得出。
紋波電流的計算公式:

輸出的電容為20.1uF,因MLCC的ESR很小,可忽略,根據下麵的公式得到紋波電壓約為10mV,滿足要求。
框6:阻容器件並聯,起到延時緩啟動的作用,同時在關電時,對地電阻起到迅速放電的作用。
放置R43上並聯C60,有助於增加負載瞬態響應速度和輸出穩定性,一般為10pf~22pf
在實際的工作中,一切可以調整的因素都是相對穩定的,並且帶有一定的實際工作誤差。因此在考慮開關頻率、L和C的取值時,要考慮幹擾因素,選取受到很多因素影響的一個折中的結果。
來源:元器件知識大全
特別推薦
- 噪聲中提取真值!瑞盟科技推出MSA2240電流檢測芯片賦能多元高端測量場景
- 10MHz高頻運行!氮矽科技發布集成驅動GaN芯片,助力電源能效再攀新高
- 失真度僅0.002%!力芯微推出超低內阻、超低失真4PST模擬開關
- 一“芯”雙電!聖邦微電子發布雙輸出電源芯片,簡化AFE與音頻設計
- 一機適配萬端:金升陽推出1200W可編程電源,賦能高端裝備製造
技術文章更多>>
- 三星上演罕見對峙:工會集會討薪,股東隔街抗議
- 摩爾線程實現DeepSeek-V4“Day-0”支持,國產GPU適配再提速
- 築牢安全防線:智能駕駛邁向規模化應用的關鍵挑戰與破局之道
- GPT-Image 2:99%文字準確率,AI生圖告別“鬼畫符”
- 機器人馬拉鬆的勝負手:藏在主板角落裏的“時鍾戰爭”
技術白皮書下載更多>>
- 車規與基於V2X的車輛協同主動避撞技術展望
- 數字隔離助力新能源汽車安全隔離的新挑戰
- 汽車模塊拋負載的解決方案
- 車用連接器的安全創新應用
- Melexis Actuators Business Unit
- Position / Current Sensors - Triaxis Hall
熱門搜索
NFC
NFC芯片
NOR
ntc熱敏電阻
OGS
OLED
OLED麵板
OmniVision
Omron
OnSemi
PI
PLC
Premier Farnell
Recom
RF
RF/微波IC
RFID
rfid
RF連接器
RF模塊
RS
Rubycon
SATA連接器
SD連接器
SII
SIM卡連接器
SMT設備
SMU
SOC
SPANSION

