自製基於MOS管的免繞製逆變電源
發布時間:2015-06-03 責任編輯:echolady
【導讀】電源行業如此發達的今天,對電源的質量和效率都有了新的要求,而逆變電源也正因此被重視起來。本文就介紹了一種基於MOS管的自製免繞製逆變電源。
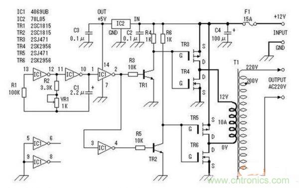
在本篇文章當中,小編將為大家介紹一種逆變電源的DIY過程,本文製作的的逆變器(見圖1)主要由MOS 場效應管,普通電源變壓器構成。其輸出功率取決於MOS 場chang效xiao應ying管guan和he電dian源yuan變bian壓ya器qi的de功gong率lv,免mian除chu了le煩fan瑣suo的de變bian壓ya器qi繞rao製zhi,適shi合he電dian子zi愛ai好hao者zhe業ye餘yu製zhi作zuo中zhong采cai用yong。下xia麵mian介jie紹shao該gai逆ni變bian器qi的de工gong作zuo原yuan理li及ji製zhi作zuo過guo程cheng。
逆變器電路圖

圖1 逆變電源電路圖
逆變器工作原理
這裏我們將詳細介紹這個逆變器的工作原理。

圖2 方波信號發生器
這裏采用六反相器CD4069構成方波信號發生器。電路中R1是補償電阻,用於改善由於電源電壓的變化而引起的振蕩頻率不穩。電路的振蕩是通過電容C1充放電完成的。其振蕩頻率為f=1/2.2RC。圖2中電路的最大頻率為:fmax=1/2.2×3.3×103×2.2×10-6=62.6Hz。
最小頻率fmin=1/2.2×4.3×103×2.2×10-6=48.0Hz。由於元件的誤差,實際值會略有差異。其它多餘的反相器,輸入端接地避免影響其它電路。
場效應管驅動電路

圖3 場效應管驅動電路
由於方波信號發生器輸出的振蕩信號電壓最大振幅為0~5V,為充分驅動電源開關電路,這裏用TR1、TR2將振蕩信號電壓放大至0~12V。如圖3所示。
逆變器的性能測試
測試電路見圖4。這裏測試用的輸入電源采用內阻低、放電電流大(一般大於100A)的12V汽車電瓶,可為電路提供充足的輸入功率。測試用負載為普通的電燈泡。測試的方法是通過改變負載大小,並測量此時的輸入電流、dianyayijishuchudianya。shuchudianyasuifuhedezengdaerxiajiang,dengpaodexiaohaogonglvsuidianyabianhuaergaibian。womenyekeyitongguojisuanzhaochushuchudianyahegonglvdeguanxi。danshijishangyouyudiandengpaodedianzuhuisuishoujiazailiangduandianyabianhuaergaibian,bingqieshuchudianya、電流也不是正弦波,所以這種的計算隻能看作是估算。

圖4 測試電路
以負載為60W的電燈泡為例:假設燈泡的電阻不隨電壓變化而改變。因為R燈=V2/W=2102/60=735Ω
所以在電壓為208V時,W=V2/R=2082/735=58.9W。由此可折算出電壓和功率的關係。通過測試,我們發現當輸出功率約為100W時,輸入電流為10A。此時輸出電壓為200V。
benpianwenzhangbujinduiyizhongzizhinibiandianyuandeshejiquanguochengjinxinglejiangjie,haiduiqizhongdeyuanliheshejixiangxijiedianzuolechongfendejieshi,xiwangdajiazaikanguobenpianwenzhangzhihou,nengliyongxuexidaodezhishilaizijizhizuoyikuannibiandianyuan。tongguoshijianlaiduixuedaodezhishijinxingchongfendelijie。
相關閱讀:
深度解析:高頻逆變電源中的單片機“三步曲”
如何從硬件入手提升逆變電源的可靠性和效率?
逆變電源是有源還是無源?別傻傻分不清
特別推薦
- 噪聲中提取真值!瑞盟科技推出MSA2240電流檢測芯片賦能多元高端測量場景
- 10MHz高頻運行!氮矽科技發布集成驅動GaN芯片,助力電源能效再攀新高
- 失真度僅0.002%!力芯微推出超低內阻、超低失真4PST模擬開關
- 一“芯”雙電!聖邦微電子發布雙輸出電源芯片,簡化AFE與音頻設計
- 一機適配萬端:金升陽推出1200W可編程電源,賦能高端裝備製造
技術文章更多>>
- 築基AI4S:摩爾線程全功能GPU加速中國生命科學自主生態
- 一秒檢測,成本降至萬分之一,光引科技把幾十萬的台式光譜儀“搬”到了手腕上
- AI服務器電源機櫃Power Rack HVDC MW級測試方案
- 突破工藝邊界,奎芯科技LPDDR5X IP矽驗證通過,速率達9600Mbps
- 通過直接、準確、自動測量超低範圍的氯殘留來推動反滲透膜保護
技術白皮書下載更多>>
- 車規與基於V2X的車輛協同主動避撞技術展望
- 數字隔離助力新能源汽車安全隔離的新挑戰
- 汽車模塊拋負載的解決方案
- 車用連接器的安全創新應用
- Melexis Actuators Business Unit
- Position / Current Sensors - Triaxis Hall
熱門搜索





