經典電路大放送:五種精選放大器電路設計
發布時間:2015-02-07 責任編輯:sherryyu
【導讀】模擬設計是電路設計中至關重要的一環。本文小編精心為大家彙集了常用的一些放大器、數字模擬轉換器等模擬設計實例,希望會對您有所幫助。想學習放大器電路設計的童鞋不同錯過哦!
差分輸入/輸出低功耗儀表放大器
muqiansuoyoushishoudesanyunfangyibiaofangdaqijintigongledanduanshuchu,erchafenshuchudeyibiaofangdaqikeshixuduoyingyongcongzhongshouyi。quanchafenyibiaofangdaqijuyouqitadanduanshuchufangdaqisuomeiyoudeyoushi,tajuyouhenqiangdegongmozaoshengyuankangganraoxing,kejianshaoercixieboshizhenbingtigaoxinzaobi,haiketigongyizhongyuxiandaichafenshuruADC連接的簡單方式。圖1顯示了低功耗全差分儀表放大器電路的實現方式。

低功耗全差分儀表放大器
雙線遠程傳感器前置放大器
本設計實例實現了一種遠程傳感器前置放大器(如用於壓電式傳感器),其可通過單個導線對或同軸電纜傳輸信號和電能。AD822ARZ是一個真正的單電源供電運算放大器,其具有軌到軌輸出、極低的輸入電流和低頻噪聲,適合與高阻抗信號源同時工作。AD822具有5V的單電源供電能力,這使其成為本設計實例的佳選。

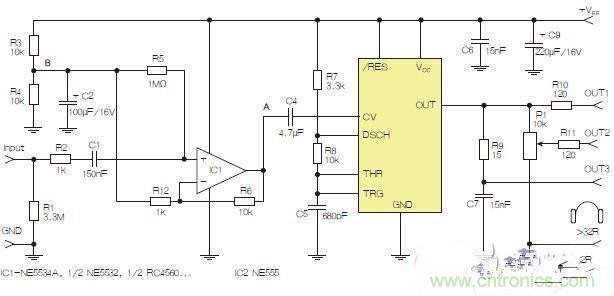
基於555定時器的D類耳機驅動器可作為理想的實用放大器
廣受歡迎的555定時器可用作樂器或其他應用的PWM/D類放大器。其可在4.5V~16V的電源電壓範圍內工作,並可輸出200mA的驅動電流。音頻信號被傳送至555定時器的CV( 控製電壓)引腳。本設計實例為耳機和音頻線路提供兩個簡單、便宜的驅動器。這兩個驅動器針對電吉他和小提琴設計,但也可適用於更多其他應用。對於這樣的簡單應用而言,噪聲和總諧波失真(THD)並不是重點考慮因素,因此並未對這兩個數值進行測量。

含運算放大器和NE555定時器的耳機和音頻線路驅動器。也可以使用CMOS版本(如LMC555),但輸出電流較低。其優點為工作頻率較高。
使用八進製CMOS緩衝器的二象限乘法DAC
本設計實例使用一個八進製CMOS緩衝器的大工作電壓範圍,呈現一個由緩衝器/線驅動器IC74HC244組成的簡單的八位二象限乘法數字模擬轉換器(DAC)。如圖1所示,一個八位數字字通過電阻器R1~R8寫入CMOS緩衝器U1的八個輸入中。U1的各個輸出通過由電阻器R9~R23組成的 1:2:4:8.。.128加權電阻網絡產生。DAC參考電壓Vref饋送給U1VCC,因此,U1的輸出電壓跟蹤Vref的變化。電阻器R1~R8必須要使U1的輸出電壓免受數字輸入的電壓水平的影響。

麵向精準放大器應用的匹配電阻器網絡
某mou些xie理li想xiang的de運yun算suan放fang大da器qi配pei置zhi會hui假jia定ding反fan饋kui電dian阻zu器qi呈cheng現xian完wan美mei的de匹pi配pei。而er事shi實shi上shang,電dian阻zu器qi的de非fei理li想xiang性xing會hui對dui各ge種zhong電dian路lu參can數shu產chan生sheng影ying響xiang,如ru共gong模mo抑yi製zhi比bi(CMRR)、諧波失真和穩定性。
本設計要點將LT5400與厚膜、0402、1%容差表麵貼裝型電阻器進行了對比,研究了采用這些電阻器在一個LTC6362運算放大器周圍提供反饋(如圖2所示)時的CMRR、諧波失真和穩定性。

特別推薦
- 噪聲中提取真值!瑞盟科技推出MSA2240電流檢測芯片賦能多元高端測量場景
- 10MHz高頻運行!氮矽科技發布集成驅動GaN芯片,助力電源能效再攀新高
- 失真度僅0.002%!力芯微推出超低內阻、超低失真4PST模擬開關
- 一“芯”雙電!聖邦微電子發布雙輸出電源芯片,簡化AFE與音頻設計
- 一機適配萬端:金升陽推出1200W可編程電源,賦能高端裝備製造
技術文章更多>>
- 三星上演罕見對峙:工會集會討薪,股東隔街抗議
- 摩爾線程實現DeepSeek-V4“Day-0”支持,國產GPU適配再提速
- 築牢安全防線:智能駕駛邁向規模化應用的關鍵挑戰與破局之道
- GPT-Image 2:99%文字準確率,AI生圖告別“鬼畫符”
- 機器人馬拉鬆的勝負手:藏在主板角落裏的“時鍾戰爭”
技術白皮書下載更多>>
- 車規與基於V2X的車輛協同主動避撞技術展望
- 數字隔離助力新能源汽車安全隔離的新挑戰
- 汽車模塊拋負載的解決方案
- 車用連接器的安全創新應用
- Melexis Actuators Business Unit
- Position / Current Sensors - Triaxis Hall
熱門搜索
鑒頻器
江蘇商絡
交流電機
腳踏開關
接觸器接線
接近開關
接口IC
介質電容
介質諧振器
金屬膜電阻
晶體濾波器
晶體諧振器
晶體振蕩器
晶閘管
精密電阻
精密工具
景佑能源
聚合物電容
君耀電子
開發工具
開關
開關電源
開關電源電路
開關二極管
開關三極管
科通
可變電容
可調電感
可控矽
空心線圈

