如何實現位置自由的低功耗無線充電設計?
發布時間:2015-01-21 責任編輯:xueqi
【導讀】youyudianchijishudezhiyue,shoujidechongdianpinlvsuizhegongnengdetuozhaneryuelaiyuegao。wuxianchongdianjishudechuxianshidechongdiandeguochenggengjiafangbian,tongshiyejiejuelebutongshoujizhijiandejianrongxingwenti。xiawenjieshaoleshixianweizhiziyoudedigonghaowuxianchongdianshejidesilu。
目前,主流的無線充電技術主要包括以下3 類:
1)電磁感應:在兩個設備中分別使用一隻具有振蕩電路特性的線圈組成一組收發線圈, 在(zai)發(fa)送(song)設(she)備(bei)的(de)線(xian)圈(quan)加(jia)上(shang)幾(ji)兆(zhao)赫(he)茲(zi)的(de)交(jiao)變(bian)電(dian)流(liu),那(na)麼(me)接(jie)收(shou)設(she)備(bei)的(de)線(xian)圈(quan)上(shang)就(jiu)會(hui)產(chan)生(sheng)感(gan)應(ying)電(dian)動(dong)勢(shi),從(cong)而(er)實(shi)現(xian)了(le)電(dian)能(neng)的(de)無(wu)線(xian)傳(chuan)輸(shu)。目(mu)前(qian),基(ji)於(yu)電(dian)磁(ci)感(gan)應(ying)的(de)無(wu)線(xian)充(chong)電(dian)技(ji)術(shu)的(de)傳(chuan)輸(shu)功(gong)率(lv)為(wei)幾(ji)瓦(wa)到(dao)幾(ji)百(bai)瓦(wa),傳(chuan)輸(shu)距(ju)離(li)小(xiao)於(yu)1 cm。
2)無線電波:根(gen)據(ju)電(dian)磁(ci)學(xue)原(yuan)理(li)可(ke)知(zhi),豎(shu)直(zhi)導(dao)體(ti)棒(bang)內(nei)通(tong)過(guo)超(chao)高(gao)頻(pin)的(de)交(jiao)流(liu)電(dian),其(qi)周(zhou)圍(wei)就(jiu)會(hui)形(xing)成(cheng)電(dian)磁(ci)波(bo),在(zai)特(te)定(ding)的(de)頻(pin)率(lv)內(nei),我(wo)們(men)叫(jiao)這(zhe)本(ben)導(dao)體(ti)棒(bang)發(fa)射(she)出(chu)了(le)無(wu)線(xian)電(dian)波(bo)。如(ru)果(guo)把(ba)一(yi)個(ge)圓(yuan)環(huan)形(xing)的(de)線(xian)圈(quan)作(zuo)為(wei)天(tian)線(xian),放(fang)在(zai)無(wu)線(xian)電(dian)波(bo)的(de)周(zhou)期(qi)變(bian)化(hua)的(de)磁(ci)場(chang)裏(li),那(na)麼(me)線(xian)圈(quan)裏(li)就(jiu)會(hui)感(gan)應(ying)出(chu)相(xiang)應(ying)的(de)電(dian)流(liu)。基(ji)於(yu)無(wu)線(xian)電(dian)波(bo)的(de)無(wu)線(xian)充(chong)電(dian)技(ji)術(shu)利(li)用(yong)了(le)電(dian)波(bo)能(neng)量(liang)可(ke)以(yi)通(tong)過(guo)天(tian)線(xian)發(fa)送(song)和(he)接(jie)收(shou)的(de)原(yuan)理(li),直(zhi)接(jie)在(zai)整(zheng)流(liu)電(dian)路(lu)中(zhong)將(jiang)電(dian)波(bo)的(de)交(jiao)流(liu)波(bo)形(xing)變(bian)換(huan)成(cheng)直(zhi)流(liu)後(hou)加(jia)以(yi)利(li)用(yong)。基(ji)於(yu)無(wu)線(xian)電(dian)波(bo)的(de)無(wu)線(xian)充(chong)電(dian)技(ji)術(shu)的(de)傳(chuan)輸(shu)功(gong)率(lv)小(xiao)於(yu)100 毫瓦,傳輸距離最高可以達到10 米。
3)電磁共振方式:zailianggegongzhenpinlvxiangtongdewutizhijiannengyouxiaodechuanshunengliang,erbutongpinlvwutizhijiandexianghuzuoyongjiaoruo。genjuzhegeyuanli,mashengligongxueyuandeyanjiuxiaozuzaidengpaoshiyanzhong,yonglianggetongxianquanzuoweidiancigongzhenqi。qizhongyigexianquanlianjiezaidianyuanshangzuoweifasheqi,lingyigexianquanlianzaidengpaoshangzuoweijieshouqi。tongdianhou,fasheqinenggouyi10 MHz 的de頻pin率lv振zhen動dong,但dan它ta並bing不bu向xiang外wai發fa射she電dian磁ci波bo,而er是shi在zai它ta的de周zhou圍wei形xing成cheng一yi個ge強qiang大da的de非fei輻fu射she磁ci場chang。這zhe個ge非fei輻fu射she磁ci場chang可ke以yi協xie調tiao的de與yu接jie收shou線xian圈quan進jin行xing能neng量liang傳chuan輸shu。基ji於yu電dian磁ci共gong振zhen的de無wu線xian充chong電dian技ji術shu的de傳chuan輸shu功gong率lv能neng夠gou達da到dao幾ji千qian瓦wa,傳chuan輸shu距ju離li可ke達da數shu米mi。
本文采用TI 的BQ500410A 芯片來構成無線充電係統的TX 端,RX 端采用TI 的BQ51013B。該方案使用3 個發射線圈陣列來擴展位置自由,同時具有寄生金屬檢測(PMOD)和外來物體檢測(FOD)的功能,確保了充電過程的安全性。
係統結構
一套完整的無線充電係統包括TX 端和RX 端兩部分,其結構框圖如圖1 所示。 無wu線xian充chong電dian的de結jie構gou類lei似si於yu一yi個ge空kong心xin變bian壓ya器qi,能neng量liang傳chuan輸shu通tong過guo線xian圈quan耦ou合he的de方fang式shi來lai實shi現xian。通tong常chang發fa射she線xian圈quan及ji其qi驅qu動dong電dian路lu被bei安an裝zhuang在zai一yi個ge充chong電dian板ban內nei,接jie收shou線xian圈quan及ji其qi驅qu動dong電dian路lu則ze被bei嵌qian入ru到dao需xu充chong電dian的de設she備bei中zhong,如ru智zhi能neng手shou機ji等deng。能neng量liang傳chuan輸shu的de效xiao率lv與yu線xian圈quan之zhi間jian的de距ju離li、線圈對齊的程度、線圈方向、線圈材質、磁場屏蔽、阻抗匹配、發射頻率及占空比等因素有關。其中,線圈之間的距離及對齊程度對傳輸效率有極大的影響。

圖1:無線充電係統框圖
本文采用3 個發射線圈陣列來擴展充電區域,以便獲得更好的充電效率及體驗。BQ500410A 以400 ms 的時間間隔依次使能3 個發射線圈,同時使能相應的COMM 反饋信號通路的模擬開關。BQ500410A 會尋找最強的COMM 反fan饋kui信xin號hao,然ran後hou驅qu動dong相xiang應ying的de發fa射she線xian圈quan工gong作zuo,以yi獲huo得de最zui好hao的de線xian圈quan匹pi配pei。因yin此ci,在zai同tong一yi時shi刻ke隻zhi有you一yi個ge發fa射she線xian圈quan是shi工gong作zuo的de,其qi他ta兩liang個ge發fa射she線xian圈quan則ze處chu於yu待dai機ji狀zhuang態tai。 weilejianshaodiancifushe,gaiwuxianchongdianxitonghaizaishoufaliangduanxianquandebeibugezengjialeyikuaitieyangtigecipian,shidenengliangchuanshudequyubeixianzhizaileliangkuaigecipianzhijian,bimianlewuxianchongdianxitonggongzuoshichanshengdefusheduizhinengshoujihuoqitashebeidailaiganrao。
傳輸原理
基於電磁感應的無線充電技術與變壓器相似,都是基於電磁感應原理實現的。經典的電磁學可以總結為一組著名的麥克斯韋方程組,即:

由(you)上(shang)述(shu)麥(mai)克(ke)斯(si)韋(wei)方(fang)程(cheng)組(zu)可(ke)以(yi)看(kan)出(chu),變(bian)化(hua)的(de)電(dian)場(chang)會(hui)產(chan)生(sheng)變(bian)化(hua)的(de)磁(ci)場(chang),變(bian)化(hua)的(de)磁(ci)場(chang)也(ye)會(hui)產(chan)生(sheng)變(bian)化(hua)的(de)電(dian)場(chang)。如(ru)此(ci)反(fan)複(fu),就(jiu)形(xing)成(cheng)了(le)電(dian)磁(ci)場(chang)。以(yi)一(yi)個(ge)波(bo)長(chang)為(wei)界(jie),在(zai)場(chang)源(yuan)為(wei)中(zhong)心(xin)的(de)一(yi)個(ge)波(bo)長(chang)範(fan)圍(wei)內(nei),成(cheng)為(wei)近(jin)場(chang)區(qu),又(you)稱(cheng)感(gan)應(ying)場(chang);超出一個波長的範圍成為遠場區,又稱輻射場。感應場內電磁場強度大,但是衰減快;相反,輻射場內電磁場強度小,但是衰減緩慢。 基ji於yu電dian磁ci感gan應ying的de無wu線xian充chong電dian技ji術shu就jiu是shi應ying用yong了le這zhe一yi原yuan理li。發fa射she端duan利li用yong逆ni變bian技ji術shu將jiang電dian網wang整zheng流liu過guo的de直zhi流liu電dian逆ni變bian成cheng高gao頻pin的de交jiao流liu電dian,因yin此ci發fa射she線xian圈quan的de周zhou圍wei就jiu會hui產chan生sheng交jiao變bian的de磁ci場chang。位wei於yu感gan應ying場chang的de接jie收shou線xian圈quan由you於yu電dian磁ci感gan應ying的de作zuo用yong產chan生sheng感gan應ying電dian動dong勢shi,再zai經jing過guo整zheng流liu、整形後供負載使用。
FOD 和PMOD
外部物體檢測(FOD)和寄生金屬檢測(PMOD)是本文設計方案的另一大特點。金屬物體處在交流磁場中會產生渦流,因此處於安全考慮,需實時檢測TX 端和RX 端之間是否存在外部物體及寄生金屬。係統工作時,BQ500410A 實時監測輸入電壓及輸入電流並計算輸入功率。同時,BQ51013B 也會實時監測充電電壓及充電電流,並將輸出功率通過通信協議反饋給BQ50041A。BQ50041A 可以通過電阻配置損耗閾值, 如果輸入功率與輸出功率之間的差值大於此損耗閾值,則BQ50041A 會報警並中止能量傳輸。
低功耗
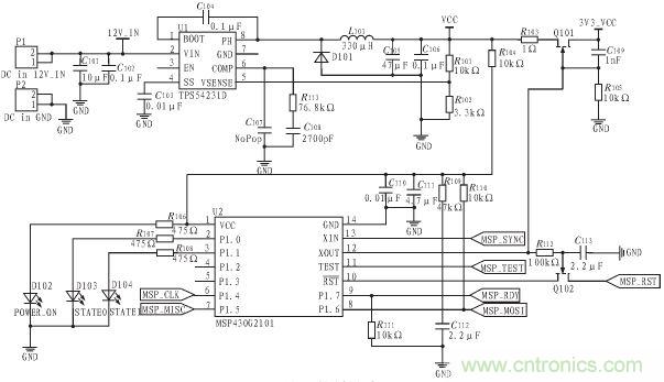
本文通過增加TI的MSP430低功耗MCU配合BQ500410A來實現係統的低功耗。為了實現低功耗,一種最直接的方法是無負載時直接關斷電源使BQ50041A 完全關機。但是這樣做的話,包括充電狀態、錯誤狀態、操作模式及驅動引腳狀態信息等將會完全丟失。增加MSP430 後,BQ500410A 可以周期性的關機來節節省功耗,其喚醒信號由MSP430 來提供。同時,各種狀態信息也由MSP430 來保存,LED 狀態指示燈也由原先的BQ500410A 驅動變為由MSP430 來驅動。如此一來,雖然係統的複雜度及成本提高了, 但是待機功耗由原先的300 mW 降低到90 mW 左右。
低功耗
本文通過增加TI的MSP430低功耗MCU配合BQ500410A來實現係統的低功耗。為了實現低功耗,一種最直接的方法是無負載時直接關斷電源使BQ50041A 完全關機。但是這樣做的話,包括充電狀態、錯誤狀態、操作模式及驅動引腳狀態信息等將會完全丟失。增加MSP430 後,BQ500410A 可以周期性的關機來節節省功耗,其喚醒信號由MSP430 來提供。同時,各種狀態信息也由MSP430 來保存,LED 狀態指示燈也由原先的BQ500410A 驅動變為由MSP430 來驅動。如此一來,雖然係統的複雜度及成本提高了, 但是待機功耗由原先的300 mW 降低到90 mW 左右。
圖2:低功耗電路
結束語
本(ben)文(wen)提(ti)出(chu)的(de)無(wu)線(xian)充(chong)電(dian)係(xi)統(tong)解(jie)決(jue)了(le)傳(chuan)統(tong)的(de)單(dan)線(xian)圈(quan)方(fang)案(an)充(chong)電(dian)區(qu)域(yu)小(xiao)的(de)問(wen)題(ti),極(ji)大(da)的(de)提(ti)升(sheng)了(le)用(yong)戶(hu)體(ti)驗(yan)。因(yin)此(ci),本(ben)文(wen)的(de)方(fang)案(an)具(ju)有(you)更(geng)高(gao)的(de)市(shi)場(chang)價(jia)值(zhi)。此(ci)外(wai),本(ben)文(wen)增(zeng)加(jia)的(de)低(di)功(gong)耗(hao)電(dian)路(lu)能(neng)夠(gou)將(jiang)待(dai)機(ji)功(gong)耗(hao)從(cong)300 mW 降到90 mW,能夠更好的滿足一些低功耗設備的需求。
特別推薦
- 噪聲中提取真值!瑞盟科技推出MSA2240電流檢測芯片賦能多元高端測量場景
- 10MHz高頻運行!氮矽科技發布集成驅動GaN芯片,助力電源能效再攀新高
- 失真度僅0.002%!力芯微推出超低內阻、超低失真4PST模擬開關
- 一“芯”雙電!聖邦微電子發布雙輸出電源芯片,簡化AFE與音頻設計
- 一機適配萬端:金升陽推出1200W可編程電源,賦能高端裝備製造
技術文章更多>>
- 算力爆發遇上電源革新,大聯大世平集團攜手晶豐明源線上研討會解鎖應用落地
- 築基AI4S:摩爾線程全功能GPU加速中國生命科學自主生態
- 一秒檢測,成本降至萬分之一,光引科技把幾十萬的台式光譜儀“搬”到了手腕上
- AI服務器電源機櫃Power Rack HVDC MW級測試方案
- 突破工藝邊界,奎芯科技LPDDR5X IP矽驗證通過,速率達9600Mbps
技術白皮書下載更多>>
- 車規與基於V2X的車輛協同主動避撞技術展望
- 數字隔離助力新能源汽車安全隔離的新挑戰
- 汽車模塊拋負載的解決方案
- 車用連接器的安全創新應用
- Melexis Actuators Business Unit
- Position / Current Sensors - Triaxis Hall
熱門搜索
微波功率管
微波開關
微波連接器
微波器件
微波三極管
微波振蕩器
微電機
微調電容
微動開關
微蜂窩
位置傳感器
溫度保險絲
溫度傳感器
溫控開關
溫控可控矽
聞泰
穩壓電源
穩壓二極管
穩壓管
無焊端子
無線充電
無線監控
無源濾波器
五金工具
物聯網
顯示模塊
顯微鏡結構
線圈
線繞電位器
線繞電阻



