分享:低價、便捷、自動斷電的智能無線充電器設計
發布時間:2015-01-21 責任編輯:xueqi
【導讀】智能無線充電器利用電磁感應原理,是非接觸充電係統,不再通過導線(充電線)傳輸電能,而是無線傳輸方式充電。本文將介紹智能無線充電設計的詳細思路,本電路具有使用方便、適用麵廣的優點,有較高的推廣應用價值。
yinbutongdeleixingdianzichanpinxuyaoshiyongbutongdechongdianqi,chongdianshihaiyaoxunzhaoheshidechakouhelishunjiexian,bizheliyongdianciganyingyuanli,shejilezhinengwuxianchongdianqi。gaiwuxianchongdianqijuyouzidongganyingchongdianhechongmandianhouzhinengduandiangongneng,bujinshiyongyugezhongbutongchongdiandianyaherongliangdedianzichanpin,erqienenggouduiduotaibutongdedianzichanpintongshijinxingchongdian。
1.係統介紹
1.1 當前充電模式情況
在電子科技技術高速發展的今天,全球範圍內的手機用戶數量已經達到了33億,再加上MP3、MP4等其他周邊電子產品,平均不到2renjiuyongyouyigexuyaochongdiandebianxieshidianzichanpin。muqianpubianshiyongdedoushishujuxianchajieshichongdian,zhezhongchongdianfangshishujuxianjiekouyongjiuletongchanghuiyouchubuliangdengxianxiang,erqiedangechongdianqishiyingmianbuguang,yinbutongdeleixingdianzichanpinxuyaoshiyongbutongdechongdianqi,chongdianshihaiyaoxunzhaoheshidechakouhelishunjiexian,zhenkeweifeishifeili;各種便攜式電子產品的充電是一件令人頭痛的麻煩事。為了改良上麵的現象,研發智能無線充電器是很有必要的。
1.2 作品簡介及優點
智能無線充電器利用電磁感應原理,是非接觸充電係統,不再通過導線(充電線)傳(chuan)輸(shu)電(dian)能(neng),而(er)是(shi)無(wu)線(xian)傳(chuan)輸(shu)方(fang)式(shi)充(chong)電(dian)。沒(mei)有(you)充(chong)電(dian)所(suo)用(yong)的(de)物(wu)理(li)接(jie)口(kou),與(yu)一(yi)般(ban)充(chong)電(dian)器(qi)相(xiang)比(bi),避(bi)免(mian)了(le)插(cha)線(xian)或(huo)拔(ba)電(dian)池(chi)的(de)麻(ma)煩(fan),具(ju)有(you)一(yi)般(ban)充(chong)電(dian)器(qi)的(de)工(gong)作(zuo)原(yuan)理(li);作品采用一(充電器)對多(感應負載)充電、智能充電的設計思想;無線充電器對負載充電時,指示燈將由綠燈轉換為七彩燈,手機也正確顯示充電狀態並智能完成充過程(實驗產品為手機)。本充電器可以同時對多個負載充電,可以自動感應是否有負載充電,達到自動充電,充滿電後10秒自動斷電,達到智能化;從而大大方便了用戶。智能無線充電器使用十分方便、一個充電器就可以滿足一個家庭的需要,具有較高的推廣應用價值、成本低廉(與一般充電器價格相差不多)等優點,現在世界上許多大公司(如Sony,Intel,apple,飛利普等)也正在火熱研究中;智能無線充電必將是取代物理直插的發展方向,將肯定受到人們的歡迎和重視。
基於以上思路,充分運用所學電子技術知識,經過老師悉心指導。設計、製作智能無線充電器,它具有如下優點:
(1)成本低廉 電路由脈衝產生部分、功率放大部分,濾波部分、比較部分及發射和接收部分組成,每部分隻是幾個小元件組成,製作簡單。
(2)一對多充電 一yi台tai充chong電dian器qi可ke以yi對dui多duo個ge負fu載zai充chong,一yi個ge家jia庭ting購gou買mai一yi台tai充chong電dian器qi就jiu可ke以yi滿man足zu全quan家jia人ren使shi用yong,隨sui著zhe負fu載zai的de增zeng加jia,工gong作zuo效xiao率lv也ye會hui增zeng高gao,因yin此ci可ke以yi節jie約yue用yong電dian同tong時shi亦yi可ke減jian少shao不bu必bi要yao的de開kai銷xiao。
(3)方便性 與一般充電器相比,減少了插拔的麻煩,同時亦避免了接口不適用,接觸不良等現象,老年人也能很方便地使用。
(4)智能化 隻要把感應負載往充電器上麵放,就可以自動感應充電,通過信息反饋,當感應負載滿電後,自動斷電,實現充電過程智能化。
2. 工作原理
2.1 係統模塊
無線充電器利用電磁感應原理。通過NE555D芯片產生一個36.7K的脈衝頻率(因為經過調試在36.7K頻率時,效率達到最高),IRFP460功率放大,使發射線圈產生磁場,當接收線圈靠近時,產生感應電流,經過全波整流和穩壓,得到負載 (手機)所需要的充電電壓和電流。發射線圈的電流會隨著感應負載的增加而增大,通過運放把0.33歐的負載電壓23倍放大,再經過1N4148整流濾波得到電壓U1與基準源Uo比較。充電時,U1大於Uo七彩燈閃亮,表示正在充電;空負載或充滿電時,U1小於Uo,綠燈亮,若10秒鍾後沒有感應負載,自動斷電;按一下複位鍵則充電器重新啟動。 具體電路分析如下:
2.1.1 NE555D脈衝發生器模塊 如圖1,根據 T =(R1+Rp)C1,f = 1/T,調節Rp使NE555D輸出一個36.7KHZ的脈衝頻率。
圖1:NE555D脈衝發生器模塊
2.1.2 功率放大及無線發射模塊
主要把NE555D產生的一個36.7KHZ的脈衝功率放大,經發射線圈發射出去。當脈衝為高電平時,Q12柵極為高電平,Q12導通,此時Q8飽和,Uceq電壓隻有0.67V,經D10-4148後Q1柵極電壓為0,Q1截止。當脈衝為低電平時,Q8、Q12同時截止,電流直接由R16 D10 Q1,Q1導通。整個過程中Q1與Q12均以一開一關的形式工作。電路如圖2:

圖2: 功率放大及無線發射模塊
2.1.3 感應線圈模塊
如圖3,dangganyingxianquankaojinfashexianquanshi,jiuhuichanshengganyingdianliu,jingguoquanbozhengliuhou,genjubutongdedianzichanpindechongdiandianya,kexuanzebutongdewenyaerjiguanwenya,zaijingsanjiguanQ100放大電流後供給不同電子產品充電。
圖3:感應線圈模塊
[page]
2.1.4 充電檢測模塊
當有感應負載時,R20(0.33歐)電阻上的電壓會增大,經運放U2A放大A=1+R5/R6=23倍後,電壓變化明顯,再經過1N4148整流濾波,得電壓U1與基準源Uo比較,此時U1>Uo,運放輸出Ui為高電平,七彩燈閃爍;當感應負載充滿電(或沒有感應到負載),此時U1<Uo,運放輸出Ui為低電平,綠燈亮。

圖4:充電檢測模塊
2.1.5 智能斷電模塊
(1)當開關S2斷開時,整充電器處於智能充電過程。充電器啟動時,繼電器K1閉合,同時K2為斷開狀態。當有感應負載時,七彩燈閃爍,Ui為高電平,此時Q5飽和,電壓Uceq為0.67V,低於Q2+Q4的導通電壓之和(1.34V),Q2與Q4構成達林頓,同時截止,繼器K1吸合;當感應負載充滿電(或無感應負載)時,綠燈亮,即Ui為低電平,此時Q3截止,電容C5與R9構成RC充電電路,當電容充電電壓到達Q2與Q4的導通電壓時,Q2導通,使Q4飽和,此時繼電器工作電壓隻有0.67V,繼電器斷開,整個電路處於完全斷電狀態。
斷電後,繼電器K2閉合,此時C5與R13構成RC放電電路,給C5快速放電。當按一下輕觸複位開關時,充電器重新啟動。當感應負載充滿電(或無感應負載)時,電容C5充電,其電壓為Ut 由公式Ut=12*(1-e-t/R9C5)得:t=-R9C5ln(1-Ut/12) 其中C5=100UF,R9=1MΩ,Ut=1.34V, 經計算得斷電時間:t=10S 實現了10秒自動斷電。在綠燈亮的10秒內隻要有感應負載,則Ui為高電平,Q3飽和,電容C5放電。整個充電過程實現智能化斷電。
(2)當S2閉合時,整個充電電路處於手動斷電過程。
圖5:智能斷電模塊
[page]
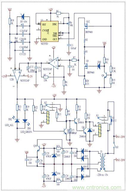
圖6:智能無線充電器原理電路圖
2.1.6 流程圖
具體工作流程如圖7所示:
圖7:工作流程圖
2.2 係統實現
係統實物圖如圖8、圖9、圖10所示。
圖8:作品實物圖
[page]
3.主要技術指標

表1:該作品主要技術指標
4.元件清單

表2:本係統所采用的主要元件清單
經統計得: 元器件總價格=17.18(元)。
5.作品擴展
通過研究,我們發現無線電磁感應充電的應用領域十分廣泛,除了應用於最基本的手機、MP3、MP4、筆記本電腦,數碼相機等便攜設備充電外,還可以應用在醫療、工業領域中,特別對於那些完全密封式的設備有著更重要的意義;如果把發射線圈裝進鼠標墊裏麵,便可實現鼠標無線供電。其實除了感應充電以外,還可以通過改變脈衝頻率實現驅蚊趕鼠等功能。
6.結束語
本設計把目前電子類課程所學的專業知識真正應用到實踐中,由於作品架構設計合理,電路功能實現較好,性能優良、穩定,較好地達到了預期設計要求的各項指標。
特別推薦
- 噪聲中提取真值!瑞盟科技推出MSA2240電流檢測芯片賦能多元高端測量場景
- 10MHz高頻運行!氮矽科技發布集成驅動GaN芯片,助力電源能效再攀新高
- 失真度僅0.002%!力芯微推出超低內阻、超低失真4PST模擬開關
- 一“芯”雙電!聖邦微電子發布雙輸出電源芯片,簡化AFE與音頻設計
- 一機適配萬端:金升陽推出1200W可編程電源,賦能高端裝備製造
技術文章更多>>
- 築基AI4S:摩爾線程全功能GPU加速中國生命科學自主生態
- 一秒檢測,成本降至萬分之一,光引科技把幾十萬的台式光譜儀“搬”到了手腕上
- AI服務器電源機櫃Power Rack HVDC MW級測試方案
- 突破工藝邊界,奎芯科技LPDDR5X IP矽驗證通過,速率達9600Mbps
- 通過直接、準確、自動測量超低範圍的氯殘留來推動反滲透膜保護
技術白皮書下載更多>>
- 車規與基於V2X的車輛協同主動避撞技術展望
- 數字隔離助力新能源汽車安全隔離的新挑戰
- 汽車模塊拋負載的解決方案
- 車用連接器的安全創新應用
- Melexis Actuators Business Unit
- Position / Current Sensors - Triaxis Hall
熱門搜索



