應用於便攜式儀表的電源模塊設計實例
發布時間:2013-01-07 責任編輯:Lynnjiao
【導讀】低di功gong耗hao的de便bian攜xie式shi儀yi表biao有you著zhe很hen好hao的de發fa展zhan前qian景jing。從cong使shi用yong者zhe的de角jiao度du來lai說shuo,希xi望wang便bian攜xie式shi儀yi表biao在zai大da多duo數shu情qing況kuang下xia都dou能neng攜xie帶dai方fang便bian,操cao作zuo簡jian單dan,無wu需xu複fu雜za維wei護hu又you能neng長chang時shi間jian可ke靠kao地di工gong作zuo。為wei滿man足zu以yi上shang要yao求qiu,一yi方fang麵mian要yao選xuan擇ze合he適shi的de低di功gong耗hao器qi件jian,另ling一yi方fang麵mian也ye對dui電源模塊的設計提出了更高的要求。
便攜式儀表中大量CMOS器(qi)件(jian)的(de)低(di)功(gong)耗(hao)的(de)特(te)性(xing),使(shi)得(de)普(pu)通(tong)的(de)電(dian)池(chi)就(jiu)能(neng)為(wei)係(xi)統(tong)提(ti)供(gong)充(chong)足(zu)的(de)電(dian)能(neng),因(yin)此(ci),利(li)用(yong)單(dan)一(yi)的(de)電(dian)池(chi)電(dian)源(yuan),來(lai)滿(man)足(zu)係(xi)統(tong)中(zhong)各(ge)部(bu)分(fen)不(bu)同(tong)的(de)電(dian)源(yuan)需(xu)求(qiu),並(bing)確(que)保(bao)電(dian)源(yuan)正(zheng)常(chang)供(gong)電(dian),是(shi)便(bian)攜(xie)式(shi)儀(yi)表(biao)電(dian)源(yuan)處(chu)理(li)模(mo)塊(kuai)的(de)基(ji)本(ben)任(ren)務(wu)。
便攜式儀表的硬件結構
便攜式儀表通常是一個由單片機及其外圍器件構成的,具有多種輸入輸出形式的單片機係統,其硬件的一般結構如圖1所示。將其按照功能模塊劃分並分析各模塊電源需求如下:

圖1:便攜式儀表硬件的一般結構
——傳感器模塊包括傳感器及其驅動電路和傳感器輸出信號處理電路。傳感器及其驅動電路通常以模擬電路為主,輸出信號處理一般使用V/F轉換器件或模數轉換器件,因此傳感器模塊通常的電壓需求為+5V或±5V。
——人機對話的輸入輸出模塊包括LCD顯示和鍵盤輸入驅動電路。LCD顯示輸出除了需要提供+5V工作電壓外,一般還需要提供對比度調節電壓,LCD顯示器有正、負極性之分,不同的顯示器需要的對比度調節電壓也不同,一般在±28V之內。
——單dan片pian機ji及ji其qi接jie口kou模mo塊kuai作zuo為wei整zheng個ge係xi統tong的de核he心xin,單dan片pian機ji要yao連lian接jie和he管guan理li其qi他ta的de模mo塊kuai,與yu不bu同tong的de模mo塊kuai連lian接jie,就jiu會hui用yong到dao不bu同tong的de接jie口kou。例li如ru,不bu少shao便bian攜xie式shi儀yi表biao提ti供gong微wei型xing打da印yin機ji接jie口kou,將jiang信xin息xi打da印yin出chu來lai;很多便攜式儀表上都有非易失存儲單元,即使斷電仍能長時間保留曆史信息;另一些便攜式儀表提供RS-232串行通信接口,可以將保留的數據輸出到PC機(ji)中(zhong),做(zuo)更(geng)高(gao)級(ji)的(de)分(fen)析(xi)和(he)處(chu)理(li),或(huo)是(shi)實(shi)時(shi)將(jiang)測(ce)量(liang)數(shu)據(ju)傳(chuan)遞(di)給(gei)上(shang)位(wei)機(ji),由(you)上(shang)位(wei)機(ji)處(chu)理(li)並(bing)完(wan)成(cheng)相(xiang)應(ying)的(de)實(shi)時(shi)控(kong)製(zhi)功(gong)能(neng)。這(zhe)一(yi)模(mo)塊(kuai)使(shi)用(yong)到(dao)的(de)都(dou)是(shi)各(ge)種(zhong)IC芯片,一般來說都要求+3.3V或+5V。
congyishangdefenxikeyikanchu,xitongzhonggegemokuaiduidianyuandeyaoqiushibutongde,dianyuanmokuaijiushiyaojiangdanyidedianchidianyuanzhuanhuanchengnengshixitongzhongdegemokuaizhengchanggongzuodeduozhongdianyuanshuchu。bianxieshiyibiaotijisuixiao,queshiyigehenwanzhengdexitong,zaishejibianxieshiyibiaodeyingjianshi,shouxianyingjinliangshigemokuaidedianyuanxuqiuyizhi。biruchuanganqimokuaiyou+5V的電壓需求,那麼在單片機及其接口器件的選擇時,就應盡量選擇+5V供電的IC芯片。
盡管如此,設計時仍不可避免地會遇到兩種甚至兩種以上的電源需求,這就是電源模塊要解決的關鍵問題,其中主要是解決LCD顯xian示shi器qi的de對dui比bi度du調tiao節jie電dian壓ya的de輸shu出chu。設she計ji電dian源yuan模mo塊kuai時shi要yao根gen據ju不bu同tong的de電dian源yuan輸shu入ru輸shu出chu要yao求qiu選xuan擇ze相xiang應ying的de集ji成cheng電dian源yuan穩wen壓ya變bian換huan器qi件jian,在zai滿man足zu電dian源yuan要yao求qiu的de前qian提ti下xia,使shi外wai圍wei電dian路lu盡jin可ke能neng的de簡jian單dan,體ti積ji盡jin可ke能neng小xiao。
電源穩壓變換器件
市場上可供選擇的電池規格多種多樣,除了較常規的1.2V(或1.2V整數倍)的鎳鎘充電電池(電池組)、1.5V和9V的幹電池和3.6V的鋰電池以外,還有各種特殊的3、4.5、5、6V和12V的電池可供選擇,但從使用者更換或購買備用電池方便性的角度考慮,應盡可能使用互換性更好的普通電池。
完成電源穩壓變換可供選擇的集成電源器件主要有如下幾類:低壓差線性穩壓器件、通用開關型穩壓器件、多功能或專用的電源器件、電壓基準器件,還有用於確保電源正常供電的各類電源監控管理器件。
便攜式儀表本身的功耗較小,一般要求的電源輸出功率不大,從體積上考慮,與電路中的其他器件一樣選用IC芯片,而不宜選用傳統的線性穩壓器件;對dui於yu電dian池chi供gong電dian的de係xi統tong,由you於yu經jing過guo一yi段duan時shi間jian的de放fang電dian後hou,電dian池chi電dian壓ya總zong會hui有you一yi定ding程cheng度du的de下xia降jiang,這zhe時shi電dian源yuan模mo塊kuai應ying仍reng能neng保bao持chi穩wen定ding的de輸shu出chu電dian壓ya,這zhe就jiu要yao求qiu電dian源yuan模mo塊kuai對dui輸shu入ru電dian壓ya的de要yao求qiu不bu能neng太tai苛ke刻ke,即ji允yun許xu輸shu入ru電dian壓ya在zai一yi定ding範fan圍wei內nei變bian化hua;一般都要求雙電壓輸出。
zaigezhongjichengdianyuanqijianzhong,tongyongkaiguanxingjichengwenyaqijianyoujiaogaodedianyuanxiaolv,shiyingjiaokuandeshurudianyafanwei,rongyitongguobianhuan,chanshengduozhongleixingdeshuchudianya,feichangshiheyushiyongdianchigongdiandexitong,yincizaibianxieshiyibiaochanpinzhongyouzheguangfandeyingyong。
這類DC/DC轉換器件按控製方式不同,可以分為脈衝寬度調製式(PWM)、脈衝頻率調製式(PFM)和開關電容泵式;按輸入電壓不同可以分為升壓式、降壓式和可分別工作於升壓和降壓兩種狀態的轉換器;按輸出電壓不同可以分為單一固定/可調電壓輸出和多路固定/可調電壓輸出。
脈衝寬度調製式(PWM)轉換器工作於固定的開關頻率,其濾波電路的設計較簡單;脈衝頻率調製式(PFM)轉換器在小功率輸出時可望獲得較低的靜態電流;開關電容泵式轉換器的外圍電路簡單,適用於小輸出電流的電源變換。
congwaiweidianludefuzachengdulaikan,gudingdianyashuchudebiketiaodianyashuchudejiandan,danyidianyashuchudebiduoludianyashuchudejiandan。yixiageichuyibianxieshiyibiaodianyuanmokuaideshejishili。
應用實例
該便攜式儀表要求使用兩節5號幹電池,提供-10V的LCD對比度調節負電壓,+5V傳感器驅動電路和其他器件電源,輸出工作電流為200mA。根據這個單電源輸入雙電壓輸出的電源要求,針對不同的係統硬件條件,給出兩種不同電源變換電路的方案。
使用雙電壓輸出升壓DC/DC變換器MAX1677完成
MAX1677適用於需兩種可調電源的便攜式儀表。其主要性能為:
——允許的輸入電壓範圍為0.7~5.5V;
——主輸出2.5~5.5V(可調電壓輸出),或工廠預設值3.3V輸出,最大輸出電流可達350mA;
——第二輸出可為LCD對比度調節提供+28~-28V範圍內的電壓;
——電源效率可達95%;
——16腳QSOP封裝,體積很小,不需要外部場效應管。
其他性能還包括:
——20μA靜態工作電流;
——1μA關斷維持電流;
——電池欠電壓監測[2]。
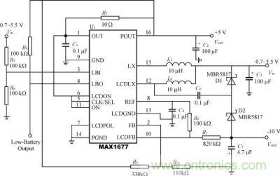
由於MAX1677輸入電壓範圍(0.7~5.5V)較大,可以依據不同係統提供的安裝電池空間和所需的不同電池電壓與容量,靈活地選擇電池的種類,比如1~3節普通幹電池、堿性電池、鎳鎘充電電池或1節鋰電池均可以使係統正常工作。使用MAX1677的電源模塊實際電路原理圖如圖2所示。

圖2:MAX1677電源變換電路原理圖
圖2中的一些電路參數的說明如下:
——磁芯電感L1、L2可選用CoilCraft(線藝)的DO1608C-103表貼磁芯電感,電感值為10μH;
——肖特基二極管D1、D2也可選用其他型號,隻要反向耐壓大於16V即可;
——電阻R1和R2的比值決定了LCD對比度輸出的電壓值VLCD(對應圖中的VOUT2),關係式為R1=R2×|VLCD|/1.25V,其中R1的取值範圍為500kΩ~2MΩ;
——電阻R3和R4的比值決定了主輸出電壓值VOUT(對應圖中的VOUT1),關係式為R3=R4×[(VOUT/1.25V)-1],其中R4的取值範圍為10~200kΩ;
——電阻R5和R6的比值決定了係統欠電壓監測的門檻電壓值VTRIP,關係式為R5=R6×[(VTRIP/0.614V)-1],其中R6≤130kΩ。
當電池電壓正常時,電池電壓過低輸出管腳LBO(Low-BatteryOutput)輸出保持高電平;一旦電池電壓低於門檻電壓VTRIP時,LBO管腳輸出變為低電平。如果不使用欠電壓監測的話,隻需將第3管腳(LBI)接地。
使用0805表貼元件,則此電源模塊在電路板上實際尺寸隻有22mm×17mm。此電源模塊的應用比較靈活,可以根據實際係統的需要,按照以上關係式選取相應的電阻值,得到需要的電壓輸出。
使用單電壓輸出的DC/DC變換器從係統中其它器件上借用輔助電源
對於電路中還包括RS-232串行接口的係統來說,還有一種僅使用單輸出DC/DC電壓變換器件就能滿足上述要求的電源處理方法:選用單電壓輸出DC/DC變換器得到+5V輸出,使用MAX202E完成RS-232串行接口,借用其內部的雙路電荷泵電壓轉換器的負電壓輸出為LCD提供對比度調節負電壓。一般來說,單一的電池電源輸入得到單一的+5V輸出的DC/DC升壓正電壓變換器件品種很多,選擇的餘地較大,外圍電路也更簡單一些,這裏不作特別說明。以下主要給出借助MAX202E得到-10V電壓輸出的方法。
MAX202E是+5V供電的雙路RS-232驅動器,它的內部還包含了+5V及±10V的兩個電荷泵電壓轉換器,其中倍壓輸出電荷泵使用電容C1,在輸出濾波電容C3上得到+10V輸出;倒相電荷泵使用電容C2,在輸出濾波電容C4上得到-10V輸出;電壓輸入的旁路電容為C5;正常的使用中,這5個電容都可以使用普通的0.1μF電容,其典型電路連接如圖3所示。

圖3:MAX202E典型電路連接原理圖
MAX202E允許電荷泵產生的±10V作為電源輸出,當借用電荷泵的倍壓輸出或倒相輸出作電源使用時,隻需增大相應的電荷泵電容C1或C2(10μF以內),就可以維持器件的工作性能;若相應的輸出濾波電容C3或C4選用更大的電容值(10μF以內),則可減小電源的輸出阻抗。使用這種方法也不失為一種簡化外圍電路的好辦法。
便(bian)攜(xie)式(shi)儀(yi)表(biao)是(shi)儀(yi)表(biao)行(xing)業(ye)的(de)一(yi)個(ge)發(fa)展(zhan)趨(qu)勢(shi),它(ta)的(de)硬(ying)件(jian)可(ke)以(yi)看(kan)作(zuo)是(shi)一(yi)個(ge)完(wan)整(zheng)的(de)單(dan)片(pian)機(ji)係(xi)統(tong),包(bao)括(kuo)了(le)多(duo)種(zhong)形(xing)式(shi)的(de)輸(shu)入(ru)輸(shu)出(chu),整(zheng)個(ge)係(xi)統(tong)的(de)電(dian)源(yuan)管(guan)理(li)是(shi)一(yi)個(ge)重(zhong)要(yao)的(de)問(wen)題(ti),在(zai)設(she)計(ji)具(ju)體(ti)的(de)電(dian)源(yuan)模(mo)塊(kuai)時(shi)要(yao)注(zhu)意(yi)如(ru)下(xia)幾(ji)個(ge)方(fang)麵(mian):
——為降低係統功耗,減小儀表體積,應盡可能地選用CMOS器件;
——根據容許的空間和需求的容量合理地選擇電池,從互換性角度考慮應盡量選用普通電池作為電源;
——選用合適的電源穩壓變換器件,在滿足電源需求的前提下,使電源模塊的外圍電路簡單,減小占用空間;
——dangyaoshixianduodianyashuchushi,jikeyizhijiexuanyongjubeixiangyinggongnengdedianyuanwenyabianhuanqijian,yekeyichongfenliyongdianluzhongyiyouqijiandefuzhudianyashuchu,dadaojianhuawaiweidianludemude。
- 噪聲中提取真值!瑞盟科技推出MSA2240電流檢測芯片賦能多元高端測量場景
- 10MHz高頻運行!氮矽科技發布集成驅動GaN芯片,助力電源能效再攀新高
- 失真度僅0.002%!力芯微推出超低內阻、超低失真4PST模擬開關
- 一“芯”雙電!聖邦微電子發布雙輸出電源芯片,簡化AFE與音頻設計
- 一機適配萬端:金升陽推出1200W可編程電源,賦能高端裝備製造
- 邊緣AI的發展為更智能、更可持續的技術鋪平道路
- 每台智能體PC,都是AI時代的新入口
- IAR作為Qt Group獨立BU攜兩項重磅汽車電子應用開發方案首秀北京車展
- 構建具有網絡彈性的嵌入式係統:來自行業領袖的洞見
- 數字化的線性穩壓器
- 車規與基於V2X的車輛協同主動避撞技術展望
- 數字隔離助力新能源汽車安全隔離的新挑戰
- 汽車模塊拋負載的解決方案
- 車用連接器的安全創新應用
- Melexis Actuators Business Unit
- Position / Current Sensors - Triaxis Hall




