同步升壓轉換器設計中MOSFET的選擇要素分析
發布時間:2012-02-22
中心議題:
- 同步升壓轉換器設計中MOSFET的損耗分析
- 同步升壓轉換器的MOSFET選擇策略
解決方案:
- 最優化門極驅動電壓
- 最優化電源輸入電壓
- 最優化工作條件
在個人計算機應用領域,隨著為核心DC-DC轉換器開發的同步升壓轉換器的開關頻率向著1MHz-2MHz範圍轉移,MOSFET的損耗進一步增加。鑒於大多數CPU需(xu)要(yao)更(geng)大(da)的(de)電(dian)流(liu)和(he)更(geng)低(di)的(de)電(dian)壓(ya),這(zhe)種(zhong)問(wen)題(ti)被(bei)複(fu)雜(za)化(hua)了(le)。如(ru)果(guo)你(ni)考(kao)慮(lv)其(qi)它(ta)支(zhi)配(pei)損(sun)耗(hao)機(ji)製(zhi)的(de)參(can)數(shu),如(ru)電(dian)源(yuan)輸(shu)入(ru)電(dian)壓(ya)和(he)門(men)極(ji)電(dian)壓(ya),我(wo)們(men)就(jiu)要(yao)處(chu)理(li)更(geng)為(wei)複(fu)雜(za)的(de)現(xian)象(xiang)。但(dan)是(shi),這(zhe)並(bing)不(bu)是(shi)問(wen)題(ti)的(de)全(quan)部(bu),我(wo)們(men)還(hai)會(hui)遇(yu)到(dao)可(ke)能(neng)造(zao)成(cheng)損(sun)耗(hao)極(ji)大(da)惡(e)化(hua)並(bing)降(jiang)低(di)電(dian)源(yuan)轉(zhuan)換(huan)效(xiao)率(lv)(ξ)的二次效應。
這些二次效應包括擊穿損耗和因像電容和電感等效串聯電阻(ESR)、電路板電阻及電感、MOSFET封裝寄生電感所這樣的寄生電阻引起的損耗。其它二次損耗機製是MOSFET的電極電容之間的充電和放電,包括門極-源極間電容(Cgs)、米勒門極漏極電容(Cgd)和漏極-源極間電容(Cgs)。
隨著頻率越來越高,因體二極管反向恢複造成的損耗會更為顯著,必須加以考慮。現在,很顯然選擇同步升壓轉換器的MOSFETbuzaishiyixiangweibuzudaodelianxi,taxuyaokekaodefangfalaixuanzezuijiadezuhe,bingjieheduishangshusuoyouwentideshenrulijie。benwenjiangxiangxiditaolunsuoyouzhexiexiaoyingbingjiangxiangninyanshiruhezuochuzhezhongxuanze。
傳導損耗
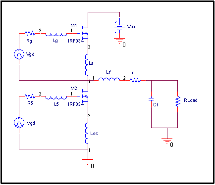
由於電流流過MOSFET的Rdson會產生器件的電阻損耗,圖1所示的MOSFET的損耗M1和M2可以由下列兩個方程來計算:
![]()
![]()
其中:PCHS =高側(HS) MOSFET傳導損耗;PCLS=低側(LS) MOSFET傳導損耗;Δ =占空周期 ≈ Vout/ Vin;Iload = 負載電流;Rdson = MOSFET開電阻;Vin = 電源輸入電壓;Vout =輸出電壓。因為 Δ and Iload由應用來決定,Rdson必須選擇為盡可能地小。

圖1:簡化的同步升壓轉換器顯示了MOSFET的寄生電感。
動態損耗
動態損耗是由HS和LS MOSFET開關造成的損耗,這些損耗可以通過下列兩個方程來計算:
![]()
![]()
其中:PDHS = HS MOSFET動態損耗;PDLS = LS MOSFET動態損耗;tr = 上升時間;tf = 下降時間;fs = DC-DC 轉換器開關頻率;Vd = 體二極管開電壓;
其它參數與上述參數一致。顯然,我們需要把MOSFET的上升和下降時間最小化。這兩個參數取決於於米勒電容,它通常由門極-漏極間電荷(Qgd)來表示,其中,Qgd越低,就會導致MOSFET的開關速度越快。
[page]
LS MOSFET中的開關損耗與傳導損耗相比寧可忽略不計, 因為Vin為12V而Vd大約為1V。
在這種情形下,對HS MOSFET我們必須選擇具有盡可能最低的Qgd。通過隔離Rdson做不到這一點,因為它們每一個都取決於裸片的麵積。大多MOSFET製造商設計MOSFET器件時滿足了HS或LS MOSFET的要求,但是,實際上打擊了開關速度和MOSFET開電阻之間的折衷要求,即Qgd和低的Rdson。

圖2:HS MOSFET功率損耗,Z軸是X軸電流和Y軸開關頻率的函數。
圖2所示為HS MOSFET的功率損耗。顯然,大電流和高頻率的組合會快速導致高損耗。對MOSFET的正確選擇是從根本上關注整體的高電源轉換效率(ζ)和高可靠性。
反向恢複損耗
另外一種損耗機製是因為體二極管恢複造成的損耗。這是由於HS MOSFET使“打開”狀態進入體二極管所致。體二極管要無限長時間才能關閉,在這段時間HS MOSFET就會出現損耗。反向恢複損耗可以由下列方程計算:
![]()
其中:Qrr=反向恢複電荷。
此外,這種損耗機製依賴於開關頻率fs,因為它是某種形式的開關損耗。盡管反向恢複因LS MOSFET體二極管所致,損耗卻發生在HS MOSFET中。
在此,對LS MOSFET的選擇準則是獲得盡可能最低的Qrr及合適的Rdson。

圖3:因反向恢複造成的功率損耗。
[page]
擊穿損耗
當LS MOSFET由門極驅動器關閉而HS MOSFET正被打開時,就會遇到擊穿損耗。在轉換期間,門極-漏極間電容通過由Cgd和Rg//Cgs組成的潛在的分壓器把漏極電壓耦合到門極。如果這個耦合電壓大於門限電壓Vgth,那麼,LS MOSFET將為打開,從而產生一條流過HS和LS MOSFET的低阻的電流通路,最終造成過度損耗。支配相對於地的門極電壓的方程如下所示:

其中:Vg (t) =門極電壓;a = 漏極電壓的擺率;Rg = 包括門極驅動器的總門極電阻;Cgs = 門極與源極之間的電容;Cgd = 門極與漏極之間的電容;顯然,Cgd越大,則耦合電壓越大。

圖4:擊穿。
取上述方程的極限為:
![]()
即無限大的擺率給出方程:

上述方程表達了無交叉傳導情況下的理論最壞情形。如果在最壞情形的參數範圍內—即最小Cgs、最大Cgd和最小Vgth—MOSFEI滿足這種條件,那麼,在任何應用中都觀測不到交叉傳導。
圖5是一張示波器的圖形,其中,上部的蹤跡是LS MOSFET漏極電壓,下部的蹤跡是LS MOSFET的門極電壓。如果觀測到的LS MOSFET的門極電壓(綠色蹤跡)達到一個大於Vgth的電壓,那麼,我們就可以觀測到擊穿和ζdesunhao。lixiangqingkuangxia,nixuyaofengzhiweijibaihaofu。xiamiandezongjishijichuandedianxingzhiwen,rangwomennenggoutongguoceliangmenjidaoyuanjizhijiandedianyalaishibiewenti。

圖5:識別擊穿。
[page]
門極電感的影響
門極驅動電路的電路版圖設計對於設置合適的MOSFET開關頻率是極為重要的。圖6是Z軸上的門極電壓的、Y軸上的門極電感和X軸上的時間的三維表示。該圖顯示了門極引腳電容對波形的動態影響。門極電壓振鈴可能造成不穩定的開關,從而導致效率ζ的損失並加大電磁輻射。 門極引腳必須保持盡可能地短以避免該影響。

圖6:門極驅動振鈴。
最優化門極驅動電壓
門極驅動電壓幅度以下列方式控製MOSFET的開關性能:
- 門極驅動電壓越高,意味著電容充電和放電損耗就越高,由下式給出:Pcloss=CXV2Xfs
- 驅動電壓越高,以為著Rdson越低,因此,電源損耗就越低,從而提高ζ;
- 門極電壓幅度也會影響MOSFET的上升和下降時間。
滿足所有上述條件並產生最高ζ的最優化門極驅動幅度,可以在實驗中利用不同的電壓幅度確定的最佳性能點來確定。根據對問題的數學求解,圖7給出了一個在Z軸上的最優化門極驅動電壓的三維圖形,它是X上漏電流和Y軸上開關頻率的函數。顯然,門極驅動電壓永遠不能超過數據表針對高可靠性工作所推薦的電平。

圖7:最優化門極驅動電壓。
[page]
最優化電源輸入電壓
用於電腦市場的DC-DC轉換器的電源輸入電壓的行業標準是12V,但是,這是最優化的數值嗎?為了幫助回答這個問題,讓我們考察輸入電壓對ζ的影響:
- 較高的電源輸入電壓顯然被轉換為來自電源的較低電流及AC-DC轉換器的高ζ值(銀盒)。
- 電源輸入電壓越高,意味著在HS MOSFET中的動態損耗也越高。
- 電源輸入電壓越高,意味著在LS MOSFET中因占空周期的增加所造成的傳導損耗就越高。
最優化輸入電壓可能由實驗或數學導出。圖8所示為最優化輸入電壓在Z軸上的三維表示,它是Y軸上的負載電流和X軸上的開關頻率的函數。電源輸入電壓電平由針對電腦市場的行業標準確定。如果你正在設計一個兩級隔離DC-DC轉換器,在為你的特定的應用確定最優化中間電壓的過程中,就值得做這種考慮。

圖8:最優化的電源輸入電壓。
器件封裝
當選擇針對你的應用的器件時,你要控製的其他參數就是封裝。功率MOSFET可用的最流行封裝分別是SO8、DPAK、D2PAK及其它形式的封裝。封裝參數中最重要的是:
- 封裝熱阻:這明顯限製了功耗並控製了封裝中的散熱設計方案;
- 要盡可能選擇最小的熱阻;
- 封裝寄生電感:由MOSFET提取的封裝寄生電感對開關速度有極大的影響,並最終影響動態損耗。寄生電感越小,開關時間就越短;
- 封裝寄生電阻:該參數通常隱藏在Rdson數值之中;
對給定應用的最佳封裝應該具有最低的寄生參數和熱阻,與此同時,滿足特定的要求。
最優化工作條件
利用Maple計算軟件,為學習和掌握電源電路中諸如MOSFET這樣的物理現象提供了非常激動人心和有效的工具。根據上述討論,我們可以說,開關頻率、門極驅動、電源輸入電壓以及電路的布局布線等基本選擇極大地影響MOSFET開關器件的損耗以及整體轉換效率。這些選擇必須做到以最小化這些損耗。
- 噪聲中提取真值!瑞盟科技推出MSA2240電流檢測芯片賦能多元高端測量場景
- 10MHz高頻運行!氮矽科技發布集成驅動GaN芯片,助力電源能效再攀新高
- 失真度僅0.002%!力芯微推出超低內阻、超低失真4PST模擬開關
- 一“芯”雙電!聖邦微電子發布雙輸出電源芯片,簡化AFE與音頻設計
- 一機適配萬端:金升陽推出1200W可編程電源,賦能高端裝備製造
- 貿澤EIT係列新一期,探索AI如何重塑日常科技與用戶體驗
- 算力爆發遇上電源革新,大聯大世平集團攜手晶豐明源線上研討會解鎖應用落地
- 創新不止,創芯不已:第六屆ICDIA創芯展8月南京盛大啟幕!
- AI時代,為什麼存儲基礎設施的可靠性決定數據中心的經濟效益
- 矽典微ONELAB開發係列:為毫米波算法開發者打造的全棧工具鏈
- 車規與基於V2X的車輛協同主動避撞技術展望
- 數字隔離助力新能源汽車安全隔離的新挑戰
- 汽車模塊拋負載的解決方案
- 車用連接器的安全創新應用
- Melexis Actuators Business Unit
- Position / Current Sensors - Triaxis Hall




