長壽命汽車照明的散熱管理策略
發布時間:2020-06-12 責任編輯:lina
【導讀】對振動不敏感、使用壽命長、高能效以及對光源進行完全控製的可能性是LED應用於汽車領域的關鍵因素。而節能大功率LED實現的主要障礙是對其產生的熱量進行管理,大功率LED的尺寸很小,需要出色的散熱性能,以降低芯片的溫度,從而提高效率。
對振動不敏感、使用壽命長、高能效以及對光源進行完全控製的可能性是LED應用於汽車領域的關鍵因素。與白熾燈泡相比,LED對機械振動不敏感,並且由於智能汽車照明係統需要符合車輛要求與環境條件,因而LED易於控製的特性使其成為這一照明係統的自然選擇。然而,驅動LED以獲得高效的光輸出,則需要獨立於電源電壓的電流控製。
LED係統設計可以從多個角度進行探討。在PCB層,一種方法是首先定義LED結點的最高溫度,因為高結點溫度降低LED光發射,從而降低器件效率。汽車或卡車上使用的印刷電路必須非常可靠且高度耐用,但也必須具有成本效益。除了考慮LED光源所帶來的影響外,電路板設計還必須考慮驅動器的影響。材料應力、靜電放電、電場和磁場以及射頻幹擾都是汽車電子所必須應對的外部因素。
PCB散熱管理
節能大功率LED實(shi)現(xian)的(de)主(zhu)要(yao)障(zhang)礙(ai)是(shi)對(dui)其(qi)產(chan)生(sheng)的(de)熱(re)量(liang)進(jin)行(xing)管(guan)理(li)。隨(sui)著(zhe)設(she)計(ji)技(ji)術(shu)的(de)進(jin)步(bu),防(fang)止(zhi)器(qi)件(jian)免(mian)受(shou)熱(re)量(liang)積(ji)聚(ju)影(ying)響(xiang)的(de)需(xu)求(qiu)也(ye)日(ri)益(yi)增(zeng)加(jia),進(jin)而(er)促(cu)進(jin)了(le)板(ban)上(shang)芯(xin)片(pian)(COB)、陶瓷熱沉,以及其它針對功率LED的標準熱管理的封裝方案發展。大功率LED的尺寸很小,需要出色的散熱性能,以降低芯片的溫度,從而提高效率。
在產品的整個生命周期中管理熱阻抗的能力對於LED熱管理至關重要。在各種高溫應用中,封裝的選擇應將適當散熱的能力考慮在內。特別是,方形扁平無引腳(QFN)封裝為溫度敏感性應用提供了低感抗特性。另一方麵,LTCC封裝和襯底可以保證降低介電損耗,但最重要的是,可以實現較小器件尺寸、較少的互連,從而可以降低各種無源寄生參數。
照明
雖然熱管理不容忽視,但每個LED設計還必須滿足應用的性能要求和上市時間限製。最傳統的熱襯底——金屬芯PCB(MCPCB)、氧化鋁(Al2O3)和氮化鋁(AlN),可以滿足所有要求以及市場需求。納米陶瓷是一種低成本的解決方案,可以滿足30W/mK到170W/mK之間的市場需求。
LED封裝必須在陽極和陰極電極上設計有熱墊。與其他應用於各領域的電子器件一樣,隨著結點溫每升高10°C,LED封裝的故障率就會加倍。FR4(阻燃)材料和複合環氧材料(CEM)是完美的熱絕緣體,具有出色的導熱性能,可實現良好的散熱。

圖1:COB LED陣列(來源:Luminus)
板上芯片(COB)LED(圖1)在市場上迅速普及。COB LED必須消耗10W/cm2的熱功率,將材料的選擇限製在AlN、Al2O3和MCPCB上。MCPCB采用金屬基材作為散熱片。金屬芯通常由鋁合金組成。熱CLAD(TCLAD)是一種金屬基電介質,表麵覆有一層銅。更高的可靠性,易處理性以及出色的性價比,使得帶有TCLAD的MCPCB成為傳統FR4襯底的卓越替代品。
照明驅動器
除了熱管理,LED還需要驅動器IC以獲得最佳照明性能。LED通常需要恒定的電流來產生一致的光輸出。輸出電壓將取決於許多參數,如LED製造工藝和LED串聯數量。工程師必須準確地預測最大輸出電壓,以選擇最佳調節器拓撲和相應的IC用於其LED照明應用。
qichehuanjingduijichengtiaojieqilaishuoshiyigetiaozhan。huanjingdewendubianhuafanweihenda,yehuichanshenghendadeshuntaiheshuruganrao。ciwai,dianyuanbixunenggouchengshoufuzaihexiezaishuntai,jinguanzhezhongyudianchixiangguandexianxiangtongchangyoudandudedianlu(抑製器、端子和過壓保護)來管理。所有用於汽車行業的LED顯示器的開關調節器和驅動器必須符合AEC-Q100標準。

圖2:使用LMR23610ADDA的應用電路示例(來源:TI)
德州儀器公司LMR23610ADDA是其 Simple Switcher係列的一部分,是一個采用8引腳PowerPAD封裝的降壓同步轉換器,它使用峰值電流控製來獲得簡單的控製電路補償。36V、1A同步降壓調節器的輸入電壓範圍為4.5V到36V,適用範圍很廣。在75μA的靜態電流下,LMR23610ADDA可用於電池供電係統;超低(2μA)關斷電流可進一步延長電池壽命。精確的使能輸入簡化了控製器控製。保護功能可防止短路損壞和因過度功耗而導致的熱關斷(圖2)。
德州儀器還開發了TPS92692EVM-880評估模塊(EVM),用於組裝完好的LED驅動器拓撲。該電路板可以配置為一個升壓或升壓-電池拓撲結構,為串聯的單串LED供電。采用低偏移軌對軌電流傳感放大器和高側電流傳感實現了精確的閉環LED電流調節。TPS92692EVM-880幫助工程師評估TI的TPS92692-Q1和TPS92692高精度LED驅動器(專為汽車照明設計)的操作和性能。

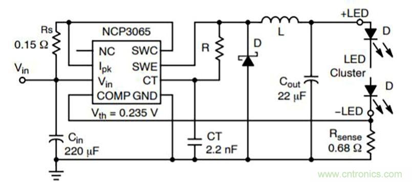
圖3:使用NCP3065的應用電路(來源:安森美半導體)
同時,安森美半導體還提供了NCP3065單片開關穩壓器,旨在為高亮度LED提供恒定電流。該器件的輸入電壓高達40V,能夠在12V交流電壓或12V直流電壓下工作,並且可以配置,以支持超過內部晶體管的1.5A標稱開關電流的LED電流。NCP3065可以配置為使用最少數量的外部組件進行降壓(buck)或升壓(boost)轉換(圖3)。
英飛淩科技的TLE4241GM集成電路是一款可調恒流驅動器,旨在為在惡劣的汽車環境條件下為LED陣列供電,從而實現一致的亮度並延長LED壽命。其保護電路可防止在過載、短路、極性反轉或超溫情況下損壞設備(圖4)。

圖4:TLE4241GM的框圖(來源:英飛淩科技)
車輛中LED模塊的擴散對係統硬件提出了新的要求,包括小的組件尺寸、在相同或更好的熱效率內提高了能效以實現高性能、連接並靈活支持多種配置的架構,以及保持LED燈特性的精確控製。
(轉載自:EDN電子技術設計)
免責聲明:本文為轉載文章,轉載此文目的在於傳遞更多信息,版權歸原作者所有。本文所用視頻、圖片、文字如涉及作品版權問題,請聯係小編進行處理。
特別推薦
- 噪聲中提取真值!瑞盟科技推出MSA2240電流檢測芯片賦能多元高端測量場景
- 10MHz高頻運行!氮矽科技發布集成驅動GaN芯片,助力電源能效再攀新高
- 失真度僅0.002%!力芯微推出超低內阻、超低失真4PST模擬開關
- 一“芯”雙電!聖邦微電子發布雙輸出電源芯片,簡化AFE與音頻設計
- 一機適配萬端:金升陽推出1200W可編程電源,賦能高端裝備製造
技術文章更多>>
- e絡盟與Same Sky簽署全球分銷協議,拓展高性能元器件版圖
- 告別“偏色”煩惱:光譜傳感器如何重塑手機攝影的真實色彩
- 從“掃描”到“洞察”:Hyperlux ID iToF技術如何攻克30米測距極限
- 解鎖算力芯片的“速度密碼”:SmartDV全棧IP方案深度解析
- 發燒友福音!XMOS推出32段EQ調節與一鍵升頻功能
技術白皮書下載更多>>
- 車規與基於V2X的車輛協同主動避撞技術展望
- 數字隔離助力新能源汽車安全隔離的新挑戰
- 汽車模塊拋負載的解決方案
- 車用連接器的安全創新應用
- Melexis Actuators Business Unit
- Position / Current Sensors - Triaxis Hall
熱門搜索






