采用MAX16834設計buck-boost LED驅動器
發布時間:2017-05-08 來源:Dilip Jain 責任編輯:wenwei
【導讀】本參考設計用於buck-boost LED驅動器。設計采用電流模式高亮度LED驅動器MAX16834,利用MAX16834評估(EV)板實現此設計方案。本應用筆記提供設計說明、原理圖、材料清單(BOM)以及性能數據。該參考設計中,buck-boost轉換器(以輸入電壓為參考)從7V至18V直流電源產生驅動4個白光LED (WLED)的350mA電流,設計采用MAX16834電流模式高亮度(HB) LED驅動器。
LED驅動器規範
- 輸入電壓:7V至18V
- 輸入電壓紋波:100mVP-P
- LED電流:350mA
- LED電流紋波:5% (最大值)
- LED正向電壓:3.5V (350mA時)
- LED數量:4隻(最大值)
- 輸出過壓保護:17.2V
輸入端
- VIN、PGND:電源輸入
- PWMDIM、SGND:PWM調光輸入
輸出端
- LED+:連接LED陽極至LED+
- LED-:連接LED陰極至LED-

圖1. MAX16834EVKIT用於實現參考設計的功能

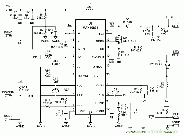
圖2. LED驅動器原理圖


詳細說明
將boost轉換器輸出負端連接到輸入電源正端,構成buck-boost轉換器(以輸入電壓為參考)。
在此設計一款buck-boost轉換器(以輸入電壓為參考),從7V至18V直流電源產生350mA電流,驅動4個白光LED (WLED) (每個WLED在350mA時的正向壓降為3.5V)。MAX16834 HB LED驅動器集成了峰值電流模式控製器,工作於CCM (連續導通模式),開關頻率為495kHz。開關頻率通過R15電阻(11kΩ)設置。
輸入、輸出電壓變化時,MAX16834控製電感的峰值電流,保證LED的電流為350mA。檢測LED回路的電流檢測電阻兩端的電壓,然後將其在內部放大9.9倍,這樣可以減小檢測電阻的阻值,從而提高效率。經過放大的電壓與R16和R17設定的基準電壓進行比較,其差值由一個GM = 500µS的跨導放大器進行放大,輸出信號在COMP引腳產生控製電壓,此電壓設置電流環路的基準,這樣,電感電流檢測電阻R9兩端的電壓峰值最終成為此控製電壓。
轉換器設計
- 轉換器設計參數如下:
- 輸入電壓範圍:7V至18V
- 輸入電壓紋波:100mVP-P
- LED正向最大電壓:14V (即4 x 3.5V)
- LED電流:350mA
- LED電流紋波:5% (最大值)
- 開關頻率:455kHz
按照式1計算N2的最大占空比:
其中,VLEDMAX是LED最大電壓,VINMIN是最低輸入電壓,VD是二極管壓降,VDS是FET開關導通時的平均壓降。
本應用中,DMAX為0.69。
電感(L1)選擇
選擇電感,需要知道其電感量和峰值電流。峰值電感電流可用式2計算:
其中,ILAVG為平均電感電流,ΔIL為電感電流紋波,表示為平均電感電流的百分比:
允許電流紋波ΔIL為30%,代入已知參數,可以得到:
最小電感量可由式5計算:
其中,fSW為開關頻率。考慮到20%的容差,可得LMIN = 17µH,此處選擇22µH電感。
開關檢流電阻(R9)
正常工作時,開關檢流電阻兩端的電壓最大值不應高於250mV,如果檢流電阻的電壓達到300mV (典型值),轉換器將關斷。R9上的電壓決定了開關周期中導通脈衝的寬度,芯片內部提供了前沿屏蔽電路,可防止開關MOSFET提前關斷。R9的計算如式6所示:
計算得到:R9 = 0.133Ω,這裏R9選擇0.15Ω。
斜率補償電容(C13)
眾所周知,在峰值電流模式控製中,CCM boost轉換器的占空比超過50%時環路將出現不穩定,需要引入適當的斜率補償,以消除由諧波分量引起的不穩定性。MAX16834具有內部斜坡發生器,用於斜率補償。在每個開關周期開始時,斜坡電壓複位,然後按外部電容C13設定的速率上升,C13由內部的100µA電流源進行充電,斜坡電壓與R9兩端的電壓內部疊加。C13的計算如式7所示:
其中,VSLOPE為:
從式7和式8可以得到:C13 = 1.57nF,實際選取1.5nF電容。
LED檢流電阻(R5)
利用式9計算R5:
在此應用中,取VREFI = 1.94V,得到:R5 = 0.56Ω。
濾波電容
輸出電容COUT (C7與C8的並聯電容)按式10計算:
其中,ΔVLED為輸出電壓紋波的最大峰峰值,它取決於最大電流紋波和此電流下LED的動態阻抗。為延長LED使用壽命並保證其色度,LED上的紋波電流應小於其平均電流的5%。本應用中,計算得到COUT為3µF,故電容C7、C8均選用2.2µF/50V。
由式11計算輸入電容(C1、C2的並聯電容):
其中,ΔVIN為輸入電壓紋波的峰峰值。
對於100mV的ΔVIN,CIN為1.9µF,所以選擇C1為2.2µF/25V,C2為1.1µF/25V。
反饋補償
Buck-boost轉換器的傳遞函數在右半平麵存在一個零點,可用式12計算:
本應用中,fRHPZ在37.8kHz處,為了提供充分的相位裕量,保持環路穩定,在-20dB/十倍頻程時,整個環路增益應在RHP零點頻率的1/5之前達到0dB,由此可得截止頻率fC為7.56kHz。輸出電容和負載等效輸出阻抗會產生一個極點:
其中,RO為負載等效阻抗,由下式確定:
從式14可得fP1 = 4.7kHz。
接下來選擇補償元件R10和C12,它們需要在極點頻率fP1處產生一個零點,並調整fP1處的環路增益,使之在fC達到0dB。
利用式15計算R10:
從式15可得R10 = 341Ω,此處R10選擇301Ω電阻;GM是內部跨導放大器的增益。
相應地,C12可以計算如下:
從式16可得C12 = 0.11µF,此處選用0.1µF電容。
數字PWM調光
MAX16834內部有一個用於PWM調光的MOSFET驅動器,它可以接受1.5V至5V的邏輯高電平PWM信號,信號頻率從直流到20kHz,通過改變PWM信號的占空比調節LED亮度。
NDRV驅動器和跨導放大器輸出由PWM信號控製,PWM信號為高時,NDRV使能,跨導放大器的輸出端連接到COMP引腳;信號為低時,NDRV被禁止,跨導放大器的輸出端斷開,COMP端連接到PWM比較器反相輸入端,該端為CMOS輸入,可忽略其從補償電容C12吸收的漏電流,故C12上電荷將保持,直到PWM變高。一旦信號變為高電平,NDRV將使能,放大器輸出又連接到COMP端,從而快速建立穩定的工作狀態。
LED開路保護
如果空載或發生LED開路故障,boost轉換器將會產生很高的輸出電壓,該轉換器可在發生這種高電壓時關閉,電壓門限通過R11和R12設定。R11和R12的分壓點接到IC的OVP引腳,當該引腳電壓達到1.435V (典型值)時,轉換器將關閉。本設計中,R11和R12設定的LED開路保護點為輸出電壓達到17.2V。
用MAX16834評估板實現buck-boost轉換器
MAX16834評估板上裝配了boost轉換器,可以通過增減下列元件,將其配置為buck-boost轉換器:
- 移除電阻R4、R8。
- 把電阻R3換成0Ω。
- 按照BOM說明安裝元件。
電路波形和性能數據

圖3. N2柵極驅動電壓

圖4. N2漏極電壓

圖5. N2開關電流波形

圖6. LED電壓

圖7. PWM調光占空比為50%時的LED電流波形

圖8. PWM調光占空比為90%時的LED電流波形

圖9. PWM調光占空比為10%時的LED電流波形
上電順序
- 將4隻串聯的WLED的陽極連接到LED+焊盤,陰極連接到LED-焊盤。
- 輸入電源連接到VIN和PGND焊盤之間。
- 將邏輯高電平為1.5V至5V的PWM信號(頻率範圍為100Hz至200kHz)連接到PWMDIM和SGND焊盤之間。
- 改變PWM信號占空比檢驗LED的亮度變化。
本文轉載自Maxim。
推薦閱讀:
特別推薦
- 噪聲中提取真值!瑞盟科技推出MSA2240電流檢測芯片賦能多元高端測量場景
- 10MHz高頻運行!氮矽科技發布集成驅動GaN芯片,助力電源能效再攀新高
- 失真度僅0.002%!力芯微推出超低內阻、超低失真4PST模擬開關
- 一“芯”雙電!聖邦微電子發布雙輸出電源芯片,簡化AFE與音頻設計
- 一機適配萬端:金升陽推出1200W可編程電源,賦能高端裝備製造
技術文章更多>>
- 築基AI4S:摩爾線程全功能GPU加速中國生命科學自主生態
- 一秒檢測,成本降至萬分之一,光引科技把幾十萬的台式光譜儀“搬”到了手腕上
- AI服務器電源機櫃Power Rack HVDC MW級測試方案
- 突破工藝邊界,奎芯科技LPDDR5X IP矽驗證通過,速率達9600Mbps
- 通過直接、準確、自動測量超低範圍的氯殘留來推動反滲透膜保護
技術白皮書下載更多>>
- 車規與基於V2X的車輛協同主動避撞技術展望
- 數字隔離助力新能源汽車安全隔離的新挑戰
- 汽車模塊拋負載的解決方案
- 車用連接器的安全創新應用
- Melexis Actuators Business Unit
- Position / Current Sensors - Triaxis Hall
熱門搜索
微波功率管
微波開關
微波連接器
微波器件
微波三極管
微波振蕩器
微電機
微調電容
微動開關
微蜂窩
位置傳感器
溫度保險絲
溫度傳感器
溫控開關
溫控可控矽
聞泰
穩壓電源
穩壓二極管
穩壓管
無焊端子
無線充電
無線監控
無源濾波器
五金工具
物聯網
顯示模塊
顯微鏡結構
線圈
線繞電位器
線繞電阻



