精華分享:全方位解析LED燈絲燈驅動技術
發布時間:2014-08-26 來源:趙傑 責任編輯:sherryyu
【導讀】本文帶來的是一位從事銷售LED燈絲燈的驅動的工程師多年的經驗,關於LED燈絲燈驅動技術的。主要是針對客戶在產品選型時的各種疑問,為了方便客戶入門,也為了梳理一下這方麵的知識,幫助大家了解LED燈幾種驅動方案的特點。
我從去年年底就開始銷售LEDdengsidengdequdong,zaiciqijian,xinkehuzaichanpinxuanxingshi,youhenduoyiwen。kanlai,dajiaduizhekuandengjizhongqudongfangandetedianhaiyouxiemosheng。weilefangbiankehurumen,yeweileshuliyixiazhefangmiandezhishi,jintian,wopaozhuanyinyu,jiuzijiduiLED燈絲驅動的理解,跟大家分享如下。
一、LED燈絲驅動分類
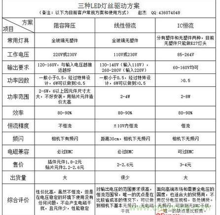
1、從驅動方案角度,LED燈絲電源分為三類:阻容降壓;線性恒流;IC恒流。
2、從結構角度,LED燈絲電源分為兩類:全玻璃無塑件;帶塑件。其中無塑件還需要區分燈頭類型,比如E26/E27/B22是一類;E14/E17是另外一類。。

二、3種LED燈絲驅動方案的主要特點
1、阻容降壓:尺寸小,成本低,電壓變動不恒流,有頻閃,必過EMC。


2、線性恒流:尺寸小,成本低,電壓變動小範圍恒流,30cm無頻閃,必過EMC。

3、IC恒流:尺寸大,成本高,電壓變動恒流精度好,無頻閃,可過EMC。

三、3種LED燈絲驅動方案全方位對比

四、LED燈絲驅動的常規參數
1、蠟燭燈2W,3W,4W輸出電壓為150V,輸出電流為12mA,17mA,24mA
2、球泡燈2W,4W,6W輸出電壓為150V,輸出電流為12mA,24mA,36mA
五、LED燈絲和燈絲驅動的標準化建議
目前LED燈絲的規格並未統一,有的一根燈絲是75V,10mA;有的是65V,10mA;在封泡時,有的是2串,有的是1串,這樣不便於燈絲和驅動的訂貨和備貨。
綜合阻容和IC恒流兩種方案的特點。
建議大家使用75V,10mA的燈絲,封泡時做2串。
一方麵,這樣做電流小,損耗小,電源效率高,整燈光效高;另一方麵,也便於標準化、庫存式生產。特別是後者,能解決目前燈絲驅動,因款式多,無法備庫存,交期過長的不利局麵。
以上是我對LED燈絲驅動的認識和想法,若有不足之處,請各位指導。
特別推薦
- 噪聲中提取真值!瑞盟科技推出MSA2240電流檢測芯片賦能多元高端測量場景
- 10MHz高頻運行!氮矽科技發布集成驅動GaN芯片,助力電源能效再攀新高
- 失真度僅0.002%!力芯微推出超低內阻、超低失真4PST模擬開關
- 一“芯”雙電!聖邦微電子發布雙輸出電源芯片,簡化AFE與音頻設計
- 一機適配萬端:金升陽推出1200W可編程電源,賦能高端裝備製造
技術文章更多>>
- 邊緣AI的發展為更智能、更可持續的技術鋪平道路
- 每台智能體PC,都是AI時代的新入口
- IAR作為Qt Group獨立BU攜兩項重磅汽車電子應用開發方案首秀北京車展
- 構建具有網絡彈性的嵌入式係統:來自行業領袖的洞見
- 數字化的線性穩壓器
技術白皮書下載更多>>
- 車規與基於V2X的車輛協同主動避撞技術展望
- 數字隔離助力新能源汽車安全隔離的新挑戰
- 汽車模塊拋負載的解決方案
- 車用連接器的安全創新應用
- Melexis Actuators Business Unit
- Position / Current Sensors - Triaxis Hall
熱門搜索
SATA連接器
SD連接器
SII
SIM卡連接器
SMT設備
SMU
SOC
SPANSION
SRAM
SSD
ST
ST-ERICSSON
Sunlord
SynQor
s端子線
Taiyo Yuden
TDK-EPC
TD-SCDMA功放
TD-SCDMA基帶
TE
Tektronix
Thunderbolt
TI
TOREX
TTI
TVS
UPS電源
USB3.0
USB 3.0主控芯片
USB傳輸速度




