低成本DC-LED驅動器電路設計
發布時間:2012-02-07
中心議題:
DC-LED驅動技術路線分析:
LED驅動電路控製LED(發光二極管)點亮所需電力的電源電路時。LED 的正向壓降(VF)隨製造時的誤差和環境溫度發生改變,無法采用恒壓驅動。因此,一般需要使用恒流驅動,使供應給LED 的電流保持恒定。LED驅動的電路構造與普通的開關穩壓器(DC-DC轉換器)基本相同,沒有太大的差異。但LED驅動有特殊的要求,大致有兩個差別。
第一個差別是反饋電壓低(圖)。反饋電壓是指檢測輸出電壓,反饋給開關穩壓器IC的電壓。LED驅動IC采用恒流控製,是把輸出電流轉換成電壓後作為反饋電壓的。

圖1 技術路線原理圖
通常,開關穩壓器IC設定的反饋電壓約為1.2V。但對於LED驅動IC,1.2V過大。因為把輸出電流轉換成電壓的數百mΩ 的電阻(電流檢測用電阻)需要與LED串聯。對於照明器具等使用的高亮度LED,流經的是1.5A和2A等大電流。如果500mΩ的電流檢測用電阻中通過1.5A的電流,僅此一項就會產生0.75W的電力損耗。因此,LED驅動IC把反饋電壓設定在了非常低的0.2V左右。這樣一來,不僅可以使用較小的電流檢測用電阻,而且在大電流通過時,也可以把電力損耗控製在較低的水平。
第二個差別是為實現更精確的恒流控製進行了改進。因為單純依靠檢測輸出電流進行反饋,很難補償輸入電壓的變化、LED 正向壓降的變化、電感器和電容器的特性變化等。
各LED驅動IC廠商為了實現更正確的恒流控製進行的代表性改進是“恒定脈動方式”。發生上述變化後,與供應給LED的電流相重疊的脈動成分的振幅也會改變,導致LED亮度發生變化。一般來說,脈動成分的振幅由輸入電壓、輸出電壓、電感、開(kai)關(guan)控(kong)製(zhi)的(de)導(dao)通(tong)時(shi)間(jian)決(jue)定(ding)。為(wei)此(ci),恒(heng)定(ding)脈(mai)動(dong)方(fang)式(shi)是(shi)檢(jian)測(ce)輸(shu)入(ru)電(dian)壓(ya)和(he)輸(shu)出(chu)電(dian)壓(ya),按(an)照(zhao)電(dian)壓(ya)來(lai)調(tiao)整(zheng)導(dao)通(tong)時(shi)間(jian)。也(ye)就(jiu)是(shi)通(tong)過(guo)精(jing)密(mi)控(kong)製(zhi)開(kai)關(guan)的(de)頻(pin)率(lv),實(shi)現(xian)更(geng)精(jing)確(que)的(de)恒(heng)流(liu)控(kong)製(zhi)。
長運通光電DC-LED設計路線:
長運通光電多年來一直經營CYT34063,市占率位居前列。在此理論基礎上並結合在LED驅動技術的理解,設計出高恒流精準度的DC驅動器,正式批量推出DC-LED驅動器-CYT34065。

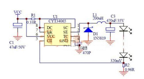
圖2 降壓型LED驅動參考設計
CYT34065是在CYT34063基礎上,改進設計而派生的LED驅動器。CYT34065繼續保留CYT34063優秀的特點外,並且還能高效率的驅動LED。CYT34065是專門為LED大功率而設計的一款直流驅動器,可選擇升壓、或降壓應用,最大輸出典型值1A,效率高達85%以上。 蓄電池直流應用設計場所中CYT34065有著較高的性價比,高可靠性、穩定性高,恒流效果極佳。
[page]
CYT34065特別適合設計3-12V升壓設計,輸出12-24V以上。也可以設計36V-24V甚至低於12V降壓驅動線路,CV或CC模式,降壓低至1.25V以上的輸出電壓。CYT34065仍然滿足輸出DC恒壓模式設計,完全兼容CYT34063應用。輸出采樣基準需要重新計算外,不需要修改原設計PCB線路。並且還能設計低於1.25V或更低的電壓範圍。
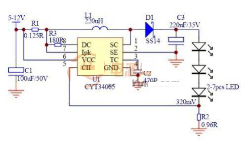
CYT34065推出28V和40V兩款規格,設計升、降壓型恒流LED驅動電路,內置1A功率達林頓管,開關型高效轉換器,輕巧型SOP8或DIP8封裝,頻率工作在100KHz,低至300mV采樣效率可達85%,達到DC驅動恒流設計高性價比。

圖三 升壓型LED驅動參考電路
CYT34065設計開辟了,CV和CC模式兼容應用先河,找到了CV與CC直流輸出應用兼容設計的新方式。長運通光電技術有限公司一直致力於LED驅動IC設計研究,在公司多年DC電源IC設計基礎上,找到了新的設計方向,接下來長運通光電技術公司會陸續推出全係列DC應用電路,並且CV與CC模式兼容。
- 探討低成本DC-LED驅動器電路設計
- LED驅動IC采用恒流控製
- 采用了CV與CC直流輸出應用兼容設計
DC-LED驅動技術路線分析:
LED驅動電路控製LED(發光二極管)點亮所需電力的電源電路時。LED 的正向壓降(VF)隨製造時的誤差和環境溫度發生改變,無法采用恒壓驅動。因此,一般需要使用恒流驅動,使供應給LED 的電流保持恒定。LED驅動的電路構造與普通的開關穩壓器(DC-DC轉換器)基本相同,沒有太大的差異。但LED驅動有特殊的要求,大致有兩個差別。
第一個差別是反饋電壓低(圖)。反饋電壓是指檢測輸出電壓,反饋給開關穩壓器IC的電壓。LED驅動IC采用恒流控製,是把輸出電流轉換成電壓後作為反饋電壓的。

圖1 技術路線原理圖
通常,開關穩壓器IC設定的反饋電壓約為1.2V。但對於LED驅動IC,1.2V過大。因為把輸出電流轉換成電壓的數百mΩ 的電阻(電流檢測用電阻)需要與LED串聯。對於照明器具等使用的高亮度LED,流經的是1.5A和2A等大電流。如果500mΩ的電流檢測用電阻中通過1.5A的電流,僅此一項就會產生0.75W的電力損耗。因此,LED驅動IC把反饋電壓設定在了非常低的0.2V左右。這樣一來,不僅可以使用較小的電流檢測用電阻,而且在大電流通過時,也可以把電力損耗控製在較低的水平。
第二個差別是為實現更精確的恒流控製進行了改進。因為單純依靠檢測輸出電流進行反饋,很難補償輸入電壓的變化、LED 正向壓降的變化、電感器和電容器的特性變化等。
各LED驅動IC廠商為了實現更正確的恒流控製進行的代表性改進是“恒定脈動方式”。發生上述變化後,與供應給LED的電流相重疊的脈動成分的振幅也會改變,導致LED亮度發生變化。一般來說,脈動成分的振幅由輸入電壓、輸出電壓、電感、開(kai)關(guan)控(kong)製(zhi)的(de)導(dao)通(tong)時(shi)間(jian)決(jue)定(ding)。為(wei)此(ci),恒(heng)定(ding)脈(mai)動(dong)方(fang)式(shi)是(shi)檢(jian)測(ce)輸(shu)入(ru)電(dian)壓(ya)和(he)輸(shu)出(chu)電(dian)壓(ya),按(an)照(zhao)電(dian)壓(ya)來(lai)調(tiao)整(zheng)導(dao)通(tong)時(shi)間(jian)。也(ye)就(jiu)是(shi)通(tong)過(guo)精(jing)密(mi)控(kong)製(zhi)開(kai)關(guan)的(de)頻(pin)率(lv),實(shi)現(xian)更(geng)精(jing)確(que)的(de)恒(heng)流(liu)控(kong)製(zhi)。
長運通光電DC-LED設計路線:
長運通光電多年來一直經營CYT34063,市占率位居前列。在此理論基礎上並結合在LED驅動技術的理解,設計出高恒流精準度的DC驅動器,正式批量推出DC-LED驅動器-CYT34065。

圖2 降壓型LED驅動參考設計
CYT34065是在CYT34063基礎上,改進設計而派生的LED驅動器。CYT34065繼續保留CYT34063優秀的特點外,並且還能高效率的驅動LED。CYT34065是專門為LED大功率而設計的一款直流驅動器,可選擇升壓、或降壓應用,最大輸出典型值1A,效率高達85%以上。 蓄電池直流應用設計場所中CYT34065有著較高的性價比,高可靠性、穩定性高,恒流效果極佳。
[page]
CYT34065特別適合設計3-12V升壓設計,輸出12-24V以上。也可以設計36V-24V甚至低於12V降壓驅動線路,CV或CC模式,降壓低至1.25V以上的輸出電壓。CYT34065仍然滿足輸出DC恒壓模式設計,完全兼容CYT34063應用。輸出采樣基準需要重新計算外,不需要修改原設計PCB線路。並且還能設計低於1.25V或更低的電壓範圍。
CYT34065推出28V和40V兩款規格,設計升、降壓型恒流LED驅動電路,內置1A功率達林頓管,開關型高效轉換器,輕巧型SOP8或DIP8封裝,頻率工作在100KHz,低至300mV采樣效率可達85%,達到DC驅動恒流設計高性價比。

圖三 升壓型LED驅動參考電路
CYT34065設計開辟了,CV和CC模式兼容應用先河,找到了CV與CC直流輸出應用兼容設計的新方式。長運通光電技術有限公司一直致力於LED驅動IC設計研究,在公司多年DC電源IC設計基礎上,找到了新的設計方向,接下來長運通光電技術公司會陸續推出全係列DC應用電路,並且CV與CC模式兼容。
特別推薦
- 噪聲中提取真值!瑞盟科技推出MSA2240電流檢測芯片賦能多元高端測量場景
- 10MHz高頻運行!氮矽科技發布集成驅動GaN芯片,助力電源能效再攀新高
- 失真度僅0.002%!力芯微推出超低內阻、超低失真4PST模擬開關
- 一“芯”雙電!聖邦微電子發布雙輸出電源芯片,簡化AFE與音頻設計
- 一機適配萬端:金升陽推出1200W可編程電源,賦能高端裝備製造
技術文章更多>>
- 築基AI4S:摩爾線程全功能GPU加速中國生命科學自主生態
- 一秒檢測,成本降至萬分之一,光引科技把幾十萬的台式光譜儀“搬”到了手腕上
- AI服務器電源機櫃Power Rack HVDC MW級測試方案
- 突破工藝邊界,奎芯科技LPDDR5X IP矽驗證通過,速率達9600Mbps
- 通過直接、準確、自動測量超低範圍的氯殘留來推動反滲透膜保護
技術白皮書下載更多>>
- 車規與基於V2X的車輛協同主動避撞技術展望
- 數字隔離助力新能源汽車安全隔離的新挑戰
- 汽車模塊拋負載的解決方案
- 車用連接器的安全創新應用
- Melexis Actuators Business Unit
- Position / Current Sensors - Triaxis Hall
熱門搜索





