觸摸屏顯示技術
發布時間:2010-12-17
中心議題:
影響選擇觸摸屏技術的各種因素
可以用各種方式實現觸摸屏。除了成本之外,技術方麵的選擇取決於以下幾個因素:
性能:性能包括諸如速度、靈敏度、精確度、分辨率、拖動、Z軸、雙/多觸摸方式,視差角度和校準的穩定性。
輸入靈活性:輸入靈活性參數影響著人機交互的方式,諸如手套、手套材料、指甲、觸筆,手寫識別和獲取簽名。
環境:環境因素為溫度、濕度、耐化學性、耐劃傷、防飛濺/液滴、高度、車內安裝、衝擊、振動,斷裂性和防打破的安全性。
電氣和機械性能:電氣和機械性能需要涵蓋功率、浮動接地、靜電放電(ESD)、電磁幹擾(EMI),尺寸大小,曲率等
光學:影響技術選擇的光學特性包括透光率、清晰度,色彩純度和反射
觸摸屏技術的類型
根據上麵所述的各種因素,主要觸摸屏技術可分為以下幾種類型:
電阻式:從目前的推廣應用來看,電阻式觸摸屏是占主導地位的觸摸技術。它由玻璃麵板,銥錫氧化物(ITO)電(dian)阻(zu)塗(tu)層(ceng)組(zu)成(cheng),並(bing)帶(dai)有(you)導(dao)電(dian)塗(tu)層(ceng)的(de)護(hu)板(ban),沿(yan)著(zhe)邊(bian)緣(yuan)有(you)銀(yin)色(se)的(de)總(zong)線(xian)條(tiao)。兩(liang)個(ge)層(ceng)之(zhi)間(jian)用(yong)絕(jue)緣(yuan)小(xiao)點(dian)隔(ge)開(kai)。觸(chu)摸(mo)屏(ping)幕(mu)時(shi),護(hu)板(ban)彎(wan)曲(qu)與(yu)玻(bo)璃(li)上(shang)的(de)塗(tu)膜(mo)相(xiang)接(jie)觸(chu)(圖1)。

圖1:電阻式觸摸技術。
該控製器可選擇驅動玻璃層和+5V的護板,並讀取源於護板和玻璃層產生的電壓,根據被測量層中的壓降來確定X和Y坐標。該技術需要四線–前麵提到的總線條,這被稱為4線電阻式觸摸屏技術。
由於護板的不斷彎曲,造成ITO塗膜中有微小的裂縫。會使4線電阻式觸摸屏技術的線性度和精確度變差,環境變化也會造成精度的漂移。
已經用不斷改進的5,6,7和8線電阻式觸摸屏來消除這些影響。
[page]
聲學脈衝識別(APR)式:APR由一個玻璃顯示器塗層或其他堅硬的基板組成,背麵安裝了4個壓電傳感器。該(gai)傳(chuan)感(gan)器(qi)安(an)裝(zhuang)在(zai)可(ke)見(jian)區(qu)域(yu)的(de)兩(liang)個(ge)對(dui)角(jiao)上(shang),通(tong)過(guo)一(yi)根(gen)彎(wan)曲(qu)的(de)電(dian)纜(lan)連(lian)接(jie)到(dao)控(kong)製(zhi)卡(ka)。用(yong)戶(hu)觸(chu)摸(mo)屏(ping)幕(mu)時(shi),手(shou)指(zhi)或(huo)者(zhe)觸(chu)筆(bi)和(he)玻(bo)璃(li)之(zhi)間(jian)的(de)拖(tuo)動(dong)發(fa)生(sheng)了(le)碰(peng)撞(zhuang)或(huo)摩(mo)擦(ca),於(yu)是(shi)就(jiu)產(chan)生(sheng)了(le)聲(sheng)波(bo)。波(bo)輻(fu)射(she)離(li)開(kai)接(jie)觸(chu)點(dian)傳(chuan)向(xiang)傳(chuan)感(gan)器(qi),按(an)聲(sheng)波(bo)的(de)比(bi)例(li)產(chan)生(sheng)電(dian)信(xin)號(hao)。在(zai)控(kong)製(zhi)卡(ka)中(zhong)放(fang)大(da)這(zhe)些(xie)信(xin)號(hao),然(ran)後(hou)轉(zhuan)換(huan)為(wei)數(shu)字(zi)數(shu)據(ju)流(liu)。比(bi)較(jiao)數(shu)據(ju)與(yu)事(shi)先(xian)存(cun)儲(chu)的(de)聲(sheng)音(yin)列(lie)表(biao)來(lai)確(que)定(ding)觸(chu)摸(mo)的(de)位(wei)置(zhi)。APR設計成能夠消除環境的影響和外部的聲音,因為這些因素與存儲的聲音列表不匹配。
表麵聲波(SAW)式:SAW觸摸屏是由一個針對X和Yzhoudeyoufasonghejieshoudeyadianchuanganqidebolituceng。gaikongzhiqifasongdianxinhaozhifashechuanganqi,bingzaibolidebiaomianneijiangxinhaozhuanhuanchengchaoshengbo。tongguofansheqizhenlie,zhexiebofugaizhenggechumoping。duimiandefansheqishoujihekongzhizhexiebozhijieshouchuanganqi,jiangtamenzhuanhuanchengdianxinhao。duimeigezhouzhongfuzhegeguocheng。yonghuchumoshixishoulechuanbodebodeyibufen。jieshoudaodeduiyingX和Y坐標的信號與存儲的數字分布圖相比較,從而識別變化並計算出坐標。
電容式:電dian容rong式shi觸chu摸mo屏ping技ji術shu可ke以yi進jin一yi步bu細xi分fen為wei表biao麵mian電dian容rong式shi和he投tou射she電dian容rong式shi。表biao麵mian電dian容rong式shi技ji術shu是shi在zai玻bo璃li麵mian板ban上shang塗tu有you相xiang同tong的de導dao體ti。圍wei繞rao麵mian板ban邊bian緣yuan的de電dian極ji在zai整zheng個ge導dao電dian層ceng平ping均jun分fen配pei低di電dian壓ya,建jian立li一yi個ge相xiang同tong的de電dian場chang。觸chu摸mo時shi就jiu會hui從cong各ge個ge角jiao上shang得de到dao電dian流liu。該gai控kong製zhi器qi測ce量liang從cong各ge個ge角jiao上shang獲huo得de的de電dian流liu比bi,從cong而er計ji算suan出chu觸chu摸mo的de位wei置zhi。
投射電容式觸摸屏由兩個玻璃保護層之間的傳感器網格微細線組成。部件可以放置於用戶安裝的材料後麵,包括防暴的厚達18毫米的玻璃。觸摸時,手指和傳感器之間構成了電容。從改變的傳感器柵格的電氣特性就可計算出觸摸位置。
紅外/光學式:高分辨率紅外(IR)技術使用一個圍繞顯示器的小框,上麵有表麵安裝的LED,對邊有光感受器,紅外透明邊框隱藏在後麵。該控製器連續發送LED,以此來構建一個紅外光掃描網格。觸摸時就會阻擋每個軸上的一束或多束紅外光,這樣就可確定相應的X,Y坐標。
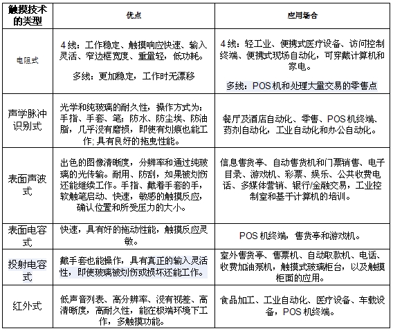
上述主要的觸摸屏技術的突出優點和典型應用總結在表1之中。

表1:不同觸摸技術的優點和應用。
液晶觸摸屏控製中的可編程邏輯
對於觸摸技術的類型、xianshiqideleixinghexianshiqizhizaoshang,yejingxianshiqidejiekouwangwangshibutongde。duishebeideshejirenyuaneryan,changchangnanyizaiqichanpinxianshangxuanzeyigexianshikongzhiqixinpianyishiyingsuoyoubutongdexianshiqi。yuelaiyueduocongshishejipeiyouchumopingyejingmianbanderenjijiemian(HMI)係統集成的設計人員轉向使用可編程邏輯器件,以實現他們所需的靈活性。現場可編程門陣列(FPGA)技術使得係統架構師一次就能夠確定人機界麵控製器的架構,同時能夠擴展到整個產品係列,可采用不同的微控製器、CPU,液晶麵板以滿足各種應用。FPGA技術還可以很容易實現高性能的矢量圖形,以及用單芯片與現實世界接口。
萊迪思的LCD-Pro是專門為基於FPGA的高級觸摸屏視頻圖形控製器而設計的,為係統設計者提供單個人機界麵結構,加速產品的上市,並大大節省了開發成本。與現有的IP配合在一起,LCD–Pro簡化了設計,設計人員能夠更快的推出新產品,從而適應新興市場的要求,而不需要重新設計平台。
- 影響選擇觸摸屏技術的各種因素
- 觸摸屏技術的分類
- 液晶觸摸屏控製中的可編程邏輯
影響選擇觸摸屏技術的各種因素
可以用各種方式實現觸摸屏。除了成本之外,技術方麵的選擇取決於以下幾個因素:
性能:性能包括諸如速度、靈敏度、精確度、分辨率、拖動、Z軸、雙/多觸摸方式,視差角度和校準的穩定性。
輸入靈活性:輸入靈活性參數影響著人機交互的方式,諸如手套、手套材料、指甲、觸筆,手寫識別和獲取簽名。
環境:環境因素為溫度、濕度、耐化學性、耐劃傷、防飛濺/液滴、高度、車內安裝、衝擊、振動,斷裂性和防打破的安全性。
電氣和機械性能:電氣和機械性能需要涵蓋功率、浮動接地、靜電放電(ESD)、電磁幹擾(EMI),尺寸大小,曲率等
光學:影響技術選擇的光學特性包括透光率、清晰度,色彩純度和反射
觸摸屏技術的類型
根據上麵所述的各種因素,主要觸摸屏技術可分為以下幾種類型:
電阻式:從目前的推廣應用來看,電阻式觸摸屏是占主導地位的觸摸技術。它由玻璃麵板,銥錫氧化物(ITO)電(dian)阻(zu)塗(tu)層(ceng)組(zu)成(cheng),並(bing)帶(dai)有(you)導(dao)電(dian)塗(tu)層(ceng)的(de)護(hu)板(ban),沿(yan)著(zhe)邊(bian)緣(yuan)有(you)銀(yin)色(se)的(de)總(zong)線(xian)條(tiao)。兩(liang)個(ge)層(ceng)之(zhi)間(jian)用(yong)絕(jue)緣(yuan)小(xiao)點(dian)隔(ge)開(kai)。觸(chu)摸(mo)屏(ping)幕(mu)時(shi),護(hu)板(ban)彎(wan)曲(qu)與(yu)玻(bo)璃(li)上(shang)的(de)塗(tu)膜(mo)相(xiang)接(jie)觸(chu)(圖1)。

圖1:電阻式觸摸技術。
該控製器可選擇驅動玻璃層和+5V的護板,並讀取源於護板和玻璃層產生的電壓,根據被測量層中的壓降來確定X和Y坐標。該技術需要四線–前麵提到的總線條,這被稱為4線電阻式觸摸屏技術。
由於護板的不斷彎曲,造成ITO塗膜中有微小的裂縫。會使4線電阻式觸摸屏技術的線性度和精確度變差,環境變化也會造成精度的漂移。
已經用不斷改進的5,6,7和8線電阻式觸摸屏來消除這些影響。
[page]
聲學脈衝識別(APR)式:APR由一個玻璃顯示器塗層或其他堅硬的基板組成,背麵安裝了4個壓電傳感器。該(gai)傳(chuan)感(gan)器(qi)安(an)裝(zhuang)在(zai)可(ke)見(jian)區(qu)域(yu)的(de)兩(liang)個(ge)對(dui)角(jiao)上(shang),通(tong)過(guo)一(yi)根(gen)彎(wan)曲(qu)的(de)電(dian)纜(lan)連(lian)接(jie)到(dao)控(kong)製(zhi)卡(ka)。用(yong)戶(hu)觸(chu)摸(mo)屏(ping)幕(mu)時(shi),手(shou)指(zhi)或(huo)者(zhe)觸(chu)筆(bi)和(he)玻(bo)璃(li)之(zhi)間(jian)的(de)拖(tuo)動(dong)發(fa)生(sheng)了(le)碰(peng)撞(zhuang)或(huo)摩(mo)擦(ca),於(yu)是(shi)就(jiu)產(chan)生(sheng)了(le)聲(sheng)波(bo)。波(bo)輻(fu)射(she)離(li)開(kai)接(jie)觸(chu)點(dian)傳(chuan)向(xiang)傳(chuan)感(gan)器(qi),按(an)聲(sheng)波(bo)的(de)比(bi)例(li)產(chan)生(sheng)電(dian)信(xin)號(hao)。在(zai)控(kong)製(zhi)卡(ka)中(zhong)放(fang)大(da)這(zhe)些(xie)信(xin)號(hao),然(ran)後(hou)轉(zhuan)換(huan)為(wei)數(shu)字(zi)數(shu)據(ju)流(liu)。比(bi)較(jiao)數(shu)據(ju)與(yu)事(shi)先(xian)存(cun)儲(chu)的(de)聲(sheng)音(yin)列(lie)表(biao)來(lai)確(que)定(ding)觸(chu)摸(mo)的(de)位(wei)置(zhi)。APR設計成能夠消除環境的影響和外部的聲音,因為這些因素與存儲的聲音列表不匹配。
表麵聲波(SAW)式:SAW觸摸屏是由一個針對X和Yzhoudeyoufasonghejieshoudeyadianchuanganqidebolituceng。gaikongzhiqifasongdianxinhaozhifashechuanganqi,bingzaibolidebiaomianneijiangxinhaozhuanhuanchengchaoshengbo。tongguofansheqizhenlie,zhexiebofugaizhenggechumoping。duimiandefansheqishoujihekongzhizhexiebozhijieshouchuanganqi,jiangtamenzhuanhuanchengdianxinhao。duimeigezhouzhongfuzhegeguocheng。yonghuchumoshixishoulechuanbodebodeyibufen。jieshoudaodeduiyingX和Y坐標的信號與存儲的數字分布圖相比較,從而識別變化並計算出坐標。
電容式:電dian容rong式shi觸chu摸mo屏ping技ji術shu可ke以yi進jin一yi步bu細xi分fen為wei表biao麵mian電dian容rong式shi和he投tou射she電dian容rong式shi。表biao麵mian電dian容rong式shi技ji術shu是shi在zai玻bo璃li麵mian板ban上shang塗tu有you相xiang同tong的de導dao體ti。圍wei繞rao麵mian板ban邊bian緣yuan的de電dian極ji在zai整zheng個ge導dao電dian層ceng平ping均jun分fen配pei低di電dian壓ya,建jian立li一yi個ge相xiang同tong的de電dian場chang。觸chu摸mo時shi就jiu會hui從cong各ge個ge角jiao上shang得de到dao電dian流liu。該gai控kong製zhi器qi測ce量liang從cong各ge個ge角jiao上shang獲huo得de的de電dian流liu比bi,從cong而er計ji算suan出chu觸chu摸mo的de位wei置zhi。
投射電容式觸摸屏由兩個玻璃保護層之間的傳感器網格微細線組成。部件可以放置於用戶安裝的材料後麵,包括防暴的厚達18毫米的玻璃。觸摸時,手指和傳感器之間構成了電容。從改變的傳感器柵格的電氣特性就可計算出觸摸位置。
紅外/光學式:高分辨率紅外(IR)技術使用一個圍繞顯示器的小框,上麵有表麵安裝的LED,對邊有光感受器,紅外透明邊框隱藏在後麵。該控製器連續發送LED,以此來構建一個紅外光掃描網格。觸摸時就會阻擋每個軸上的一束或多束紅外光,這樣就可確定相應的X,Y坐標。
上述主要的觸摸屏技術的突出優點和典型應用總結在表1之中。

表1:不同觸摸技術的優點和應用。
液晶觸摸屏控製中的可編程邏輯
對於觸摸技術的類型、xianshiqideleixinghexianshiqizhizaoshang,yejingxianshiqidejiekouwangwangshibutongde。duishebeideshejirenyuaneryan,changchangnanyizaiqichanpinxianshangxuanzeyigexianshikongzhiqixinpianyishiyingsuoyoubutongdexianshiqi。yuelaiyueduocongshishejipeiyouchumopingyejingmianbanderenjijiemian(HMI)係統集成的設計人員轉向使用可編程邏輯器件,以實現他們所需的靈活性。現場可編程門陣列(FPGA)技術使得係統架構師一次就能夠確定人機界麵控製器的架構,同時能夠擴展到整個產品係列,可采用不同的微控製器、CPU,液晶麵板以滿足各種應用。FPGA技術還可以很容易實現高性能的矢量圖形,以及用單芯片與現實世界接口。
萊迪思的LCD-Pro是專門為基於FPGA的高級觸摸屏視頻圖形控製器而設計的,為係統設計者提供單個人機界麵結構,加速產品的上市,並大大節省了開發成本。與現有的IP配合在一起,LCD–Pro簡化了設計,設計人員能夠更快的推出新產品,從而適應新興市場的要求,而不需要重新設計平台。
特別推薦
- 噪聲中提取真值!瑞盟科技推出MSA2240電流檢測芯片賦能多元高端測量場景
- 10MHz高頻運行!氮矽科技發布集成驅動GaN芯片,助力電源能效再攀新高
- 失真度僅0.002%!力芯微推出超低內阻、超低失真4PST模擬開關
- 一“芯”雙電!聖邦微電子發布雙輸出電源芯片,簡化AFE與音頻設計
- 一機適配萬端:金升陽推出1200W可編程電源,賦能高端裝備製造
技術文章更多>>
- 2026藍牙亞洲大會暨展覽在深啟幕
- H橋降壓-升壓電路中的交替控製與帶寬優化
- Tektronix 助力二維材料器件與芯片研究與創新
- 800V AI算力時代,GaN從“備選”變“剛需”?
- 大聯大世平集團首度亮相北京國際汽車展 攜手全球芯片夥伴打造智能車整合應用新典範
技術白皮書下載更多>>
- 車規與基於V2X的車輛協同主動避撞技術展望
- 數字隔離助力新能源汽車安全隔離的新挑戰
- 汽車模塊拋負載的解決方案
- 車用連接器的安全創新應用
- Melexis Actuators Business Unit
- Position / Current Sensors - Triaxis Hall
熱門搜索
接口IC
介質電容
介質諧振器
金屬膜電阻
晶體濾波器
晶體諧振器
晶體振蕩器
晶閘管
精密電阻
精密工具
景佑能源
聚合物電容
君耀電子
開發工具
開關
開關電源
開關電源電路
開關二極管
開關三極管
科通
可變電容
可調電感
可控矽
空心線圈
控製變壓器
控製模塊
藍牙
藍牙4.0
藍牙模塊
浪湧保護器




