LED照明調光設計方案
發布時間:2010-10-11
中心議題:
本文針對現有的調光方案進行解析。並提出幾項大膽的預測:
(1)矽控調光器將和白熾燈一起走入曆史
(2)電子調光器與遙控調光器也沒有市場前景
(3)EZDimming是唯一通用可行的調光方案,也將成為無所不在的調光方式。
1.照明需求基準
首先讓我們先了解照明需求的基準與調光節能的關鍵。照明設計須考慮光源強度,和被照物或被照平麵所得到的光通量。光源強度的計量單位是流明(Lumen)。照度的計量單位是Lux。兩者之間的關係是1Lux=1Lumen/m2
假設我們有一座10W的LED燈,發出來的總光通量是600Lumens。如果這600Lumens全部集中在一平方米的桌麵,那桌麵的照度就是600Lux。
(1)商用照明--明亮的食物,尤其是漢堡、海鮮、燒烤等可以刺激食欲。所以蛋糕店、漢堡速食店、餐館的櫥窗要有1000Lux以上的照度。珠寶、名表、衣飾店,也必須要有明亮的照度,以刺激購買。精密工業、彩色印刷、博物館、畫廊、眼鏡店、3C賣場、書店、打字、製圖、診療室都要有1000Lux照度。
(2)一般照明--辦公室、教室、量販店、一般店麵、咖啡店、快餐館、工廠、生產線,則要有300-800Lux。
(3)非工作場合--如車站、機場、醫院、大樓大廳、病房、走廊、樓梯間、廁所,則100-300Lux即可。公園、停車場、與街道則可以低到10-50Lux。
(4)非營業時段--商用照明、一般照明在非營業時段,可以降到100-300Lux。
適度的照明,對商店的競爭力,絕對有顯著的影響。便利商店、百貨公司一樓的重點專櫃,包括化妝品、珠寶,照度都超過2000Lux。照明不足,就不會吸引注意力與購買。若照明過度不足,還會增加人員的疲憊感與睡意。一個明顯的例子就是桃園機場的入境與出境大廳,照度嚴重不足。比起香港機場與成田機場的明亮程度,更讓人感覺桃園機場的老舊、冷清。隻有免稅商店區,店家都是燈火通明。
表一、各場所照明的基準

2.調光節能
燈光是人為照明,在夜晚或自然光不足的場合提供足夠的照度。但是燈光消耗電力,在不需要時關掉燈光是可以節約能源。不過在有些時段和情況,如果可以把燈光調到較暗的程度(25~50%),也是可以大幅降低能源消耗(-50%~-75%)。
許多公用建築或場所,如機場、車站、碼頭、停車場、街道、公園、百貨商場、學校、醫院、病房、工廠,在夜晚不宜把燈光全部關掉,否則有行動不方便或治安的顧慮。
辦公大樓的大廳、廁所、走廊、樓梯間等場所,在下班後維持適度的照明,也可以方便加班工作的員工,並避免治安的死角。
24小時營業的便利商店、加油站、旅館等,也可以在深夜生意較清淡時,把燈光調暗一部分,以節省電費。
[page]
3.現有主要調光裝置
常見的調光器包括矽控調光器(Triacdimmer)(前切式),電子式調光器(後切式),與遙控調光器(紅外線或RF式)。
(1)電子式調光器--可以添加許多先進功能。但是必須施工,更改燈具接線(一般牆壁開關隻有接往一條交流電線,無法提供電源予電子線路),裝置成本高。
(2)遙控調光器--可以添加許多先進功能。但有遙控器昂貴,容易遺失,公共場合不適用等問題。目前飛利浦與Sharp都有照明遙控調光器產品。價格相當昂貴,可調光的燈泡售價約是無調光燈泡兩倍。遙控器另計,通常要價在$30~$50。遙控調光器另一缺點就是容易遺失,尤其是在公共的場所如學校、辦公大樓等地方。
更糟的是,這兩者都有燈具需要搭配相同廠牌的調光器,所以沒有統一規格。也就是因為各廠牌互相無法相容,所以現有市場很小,未來也不太可能普及。GE、Toshiba、Panasonic尚未推出遙控調光照明產品,相信不會采用競爭者的產品規格。諸大廠各行其是,就像手機的充電器一樣,Nokia、Samsung、LG、Motorola都互不相容。
(3)矽控調光器--電子式調光器、遙控調光器裝置成本高,又無統一標準,所以古老的矽控調光器采用量稍多。雖然矽控調光具有許多缺點,但是因為不用改變接線,裝置成本較低,各廠牌矽控調光器的性能和規格差別不大,是許多LED照明廠目前選擇的調光方案。
表二、市麵上可見的TriacDimmableLEDLightingDriverIC

4.矽控調光器的缺點
但是矽控調光器會成為未來LED照明的主流調光方式嗎?答案是相當不樂觀的。首先來檢討矽控調光器的工作原理與其先天的缺點。
矽控調光器主要構成元件包括:
(1)矽控管--用來截取交流電壓部分導通角度,以改變燈具的輸入功率
(2)RtCttimer--Rt為可調電阻,用來改變矽控管導通角度
(3)Diac--一種擊發矽控管的元件。
注意:矽控管在擊發之後就維持導通狀態,直到流通的電流降到hold-upcurrent(維勞電流)準位以下。矽控調光器原來是為純電阻性負載的白熾燈專用的,通常是無法匹配螢光燈與省電燈泡(CFL)。
矽控調光器的主要缺點包括:
(1)功率因數會變差,導通角愈短,功因就愈差。調到1/4亮時,功因將低於0.25。
(2)效率會變差,因為在調暗時,負載不足,會造成矽控管提早關閉,導致RCtimer與導通角錯亂。更造成螢光燈或LED燈操作無法穩定,而閃爍不定的問題。欲解決閃爍問題,通常要加裝電阻(bleederordummyload)。如此一來,用bleeder來消耗功率以維持矽控管的正常操作,就違背了原先調光節能的立意。
(3)匹配問題,要開發一種與市麵上數十廠牌矽控調光器,都保證相容的可調光LED燈具,是相當困難的。矽控調光器的匹配問題,請參閱NXPApplicationNoteAN10754。
(4)高裝置成本,雇請一個電氣工人來裝置矽控調光器至少需要$30至$50。
(5)有限的既有市場,目前大部分辦公室及商店照明都以螢光燈為主;而幾乎所有的螢光燈都不能匹配矽控調光器。不管是在歐美,日本,或新興國家,矽控調光器事實上都不普及。據統計,全美國包括家庭、商店、工廠與辦公室,全部加起來約有七十億燈管和燈泡。平均每個人備有28顆燈泡。但是裝有調光器者,不到1%。
照明大廠對矽控調光器前景不看好的幾個實例就是上述Philips、Sharp推出的遙控調光器。但是不管矽控調光器或是遙控調光器,整個照明產業,顯然沒有共識。或者是說,當消費者不能接受昂貴的調光方案,而品牌廠商隻有興趣生產高利潤的遙控調光器時,調光節能環保的美意就無疾而終了。
所以就如前述,我們現在處於3G、4G世代的電子業對一個簡單的調光功能卻束手無策,實在很諷刺。事實上,無法提供調光功能,是照明業者長久以來的一個窘境。LED照明業者,必須果斷地突破這個僵局。更佳者,若能開創出一種接近零成本,不需要改變接線,不需要遙控調光器,又能維持高效率與高功因,又能立即被普遍采用的調光方式,就能讓LED照明更可以和省電燈泡競爭。調光功能的突破,對整個LED照明產業,是一個非常重要的關鍵。
5.四段調光
在照明這種傳統產業,「最可行的標準,就是原來的標準。最容易的方案,就是不需改變現狀」。
LED照明產業是一種漸進演變,不能改變現有照明係統的基礎建設(infra-structure)。不管是燈具造型(PAR38,PAR30,A19,MR16,T8,T12),燈具接頭(E27,E26,E17,G13forT8,T12),都很難再改變。到目前為止,比較成功的LED照明的產品,都是造型和使用方式與傳統的燈泡和燈管很類似。日係LED照明廠在造型方麵通常比較會沿用傳統風格。比起造型怪異的省電燈泡,古典造型的LED燈泡自然會更受到消費者的喜愛。
我們可以推測,最可行的調光方式,就是不製定新標準,不改變現況,不需要改變接線,不增加任何調光器,就能達到調光功能的一種方案。在這樣的條件之下,我們直覺想到可以利用的,就隻有在最基本的wallswitch上動腦筋了。
四段調光--在台灣大部分家庭的客廳,都裝有可切換燈泡數目的控製裝置。其原理是有一塊控製板,裝在客廳吊燈上方。當牆壁開關切換數次,控製板就透過幾個繼電器(relay)來改變點亮燈泡的數目。
但是四段調光器必須外接線路板,而且是改變點燈的數目。如何把四段調光做進單一燈泡之內,的確需要創意。以往有使用MCU來偵測牆壁開關切換次數,並改變螢光燈電子安定器的輸出功率,但是線路板元件相當多,成本也不低。
[page]
6.EZDimming
把調光功能內建在一顆MSOP-10的LED驅動器之內,沒有任何其他外接零件的需要。同時在各段調光準位時,都能維持高效率與高功因。因為EZDimming結合了正弦降壓線路(sinusoidalbuck),或正弦正激線路(sinusoidalforward)的專利驅動技術,所以能輕易達到這種高功因、高效率、線路最小、成本最低的調光方案。
EZdimming偵測wallswitch切換次數,來改變調光準位。自全亮開始,循序降到六分亮,四分亮,二分亮。並且在任何調光階段,都維持高於0.90的功因、高於80%的效率。切換柔和,完全沒有突波電流或噪音的現象。線路精簡,幾乎是零增加硬體成本。
比較其他各式現有的調光方案,EZDimming不隻是賦有超越性的功能優勢,而且不需要改變接線或任何硬體設備,裝置成本最低。隻要將傳統的燈泡、日光燈管或者省電燈泡拆卸下來,再裝上一顆配有EZDimming的LED燈泡或燈管,立即可以將一個原先毫無調光功能的照明器具或係統,改成一個具有調光功能、節能環保的照明係統。
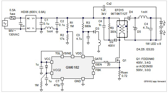
圖一GM6182高功因、高效率、具有EZDimming功能的LED驅動器

圖二EZDimming四段調光的準位

說明:左側A燈進行四段調光,右側B燈維持全亮度
左上:A燈全亮右上:A燈60%亮右下:A燈40%亮左下:A燈20%亮
表三、EZDimming四段調光準位的功因

照明消耗發電係統的20%電力。近年來,世界各國相繼立法,欲淘汰低效率的白熾燈。省電燈泡雖然價格低廉,發光效率也很高,但是其含汞及使用大量玻璃,很不符合環保宗旨。LED照明具有比省電燈泡更環保、不放射紫外線等優點,但是目前價格偏高。所以LED照明需要提供一個省電燈泡所欠缺的調光功能,才能在這一波的白熾燈替代潮流中,很快爭取到主要的地位
若能讓所有現有照明係統都改成高效率,而且具有調光功能的LED照明器具,對全世界環保節能將有很大貢獻。
現有的矽控調光器、電子市調光器、遙控調光器都有許多難以克服的缺點。EZDimming結合了正弦降壓線路,或正弦正激線路的專利驅動技術,所以能達到高功因、高效率、最低成本、立即可用的調光方案。EZDimming無疑是最佳的調光方式,也是協助LED照明完成第三次照明革命的重要發明之一。
- 照明需求的基準
- 現有調光裝置與方案
- 矽控調光器的優缺點
- 四段調光優缺點
- 采用EZDimming調光
- 調光功能內建在LED驅動器之內
本文針對現有的調光方案進行解析。並提出幾項大膽的預測:
(1)矽控調光器將和白熾燈一起走入曆史
(2)電子調光器與遙控調光器也沒有市場前景
(3)EZDimming是唯一通用可行的調光方案,也將成為無所不在的調光方式。
1.照明需求基準
首先讓我們先了解照明需求的基準與調光節能的關鍵。照明設計須考慮光源強度,和被照物或被照平麵所得到的光通量。光源強度的計量單位是流明(Lumen)。照度的計量單位是Lux。兩者之間的關係是1Lux=1Lumen/m2
假設我們有一座10W的LED燈,發出來的總光通量是600Lumens。如果這600Lumens全部集中在一平方米的桌麵,那桌麵的照度就是600Lux。
(1)商用照明--明亮的食物,尤其是漢堡、海鮮、燒烤等可以刺激食欲。所以蛋糕店、漢堡速食店、餐館的櫥窗要有1000Lux以上的照度。珠寶、名表、衣飾店,也必須要有明亮的照度,以刺激購買。精密工業、彩色印刷、博物館、畫廊、眼鏡店、3C賣場、書店、打字、製圖、診療室都要有1000Lux照度。
(2)一般照明--辦公室、教室、量販店、一般店麵、咖啡店、快餐館、工廠、生產線,則要有300-800Lux。
(3)非工作場合--如車站、機場、醫院、大樓大廳、病房、走廊、樓梯間、廁所,則100-300Lux即可。公園、停車場、與街道則可以低到10-50Lux。
(4)非營業時段--商用照明、一般照明在非營業時段,可以降到100-300Lux。
適度的照明,對商店的競爭力,絕對有顯著的影響。便利商店、百貨公司一樓的重點專櫃,包括化妝品、珠寶,照度都超過2000Lux。照明不足,就不會吸引注意力與購買。若照明過度不足,還會增加人員的疲憊感與睡意。一個明顯的例子就是桃園機場的入境與出境大廳,照度嚴重不足。比起香港機場與成田機場的明亮程度,更讓人感覺桃園機場的老舊、冷清。隻有免稅商店區,店家都是燈火通明。
表一、各場所照明的基準

2.調光節能
燈光是人為照明,在夜晚或自然光不足的場合提供足夠的照度。但是燈光消耗電力,在不需要時關掉燈光是可以節約能源。不過在有些時段和情況,如果可以把燈光調到較暗的程度(25~50%),也是可以大幅降低能源消耗(-50%~-75%)。
許多公用建築或場所,如機場、車站、碼頭、停車場、街道、公園、百貨商場、學校、醫院、病房、工廠,在夜晚不宜把燈光全部關掉,否則有行動不方便或治安的顧慮。
辦公大樓的大廳、廁所、走廊、樓梯間等場所,在下班後維持適度的照明,也可以方便加班工作的員工,並避免治安的死角。
24小時營業的便利商店、加油站、旅館等,也可以在深夜生意較清淡時,把燈光調暗一部分,以節省電費。
[page]
3.現有主要調光裝置
常見的調光器包括矽控調光器(Triacdimmer)(前切式),電子式調光器(後切式),與遙控調光器(紅外線或RF式)。
(1)電子式調光器--可以添加許多先進功能。但是必須施工,更改燈具接線(一般牆壁開關隻有接往一條交流電線,無法提供電源予電子線路),裝置成本高。
(2)遙控調光器--可以添加許多先進功能。但有遙控器昂貴,容易遺失,公共場合不適用等問題。目前飛利浦與Sharp都有照明遙控調光器產品。價格相當昂貴,可調光的燈泡售價約是無調光燈泡兩倍。遙控器另計,通常要價在$30~$50。遙控調光器另一缺點就是容易遺失,尤其是在公共的場所如學校、辦公大樓等地方。
更糟的是,這兩者都有燈具需要搭配相同廠牌的調光器,所以沒有統一規格。也就是因為各廠牌互相無法相容,所以現有市場很小,未來也不太可能普及。GE、Toshiba、Panasonic尚未推出遙控調光照明產品,相信不會采用競爭者的產品規格。諸大廠各行其是,就像手機的充電器一樣,Nokia、Samsung、LG、Motorola都互不相容。
(3)矽控調光器--電子式調光器、遙控調光器裝置成本高,又無統一標準,所以古老的矽控調光器采用量稍多。雖然矽控調光具有許多缺點,但是因為不用改變接線,裝置成本較低,各廠牌矽控調光器的性能和規格差別不大,是許多LED照明廠目前選擇的調光方案。
表二、市麵上可見的TriacDimmableLEDLightingDriverIC

4.矽控調光器的缺點
但是矽控調光器會成為未來LED照明的主流調光方式嗎?答案是相當不樂觀的。首先來檢討矽控調光器的工作原理與其先天的缺點。
矽控調光器主要構成元件包括:
(1)矽控管--用來截取交流電壓部分導通角度,以改變燈具的輸入功率
(2)RtCttimer--Rt為可調電阻,用來改變矽控管導通角度
(3)Diac--一種擊發矽控管的元件。
注意:矽控管在擊發之後就維持導通狀態,直到流通的電流降到hold-upcurrent(維勞電流)準位以下。矽控調光器原來是為純電阻性負載的白熾燈專用的,通常是無法匹配螢光燈與省電燈泡(CFL)。
矽控調光器的主要缺點包括:
(1)功率因數會變差,導通角愈短,功因就愈差。調到1/4亮時,功因將低於0.25。
(2)效率會變差,因為在調暗時,負載不足,會造成矽控管提早關閉,導致RCtimer與導通角錯亂。更造成螢光燈或LED燈操作無法穩定,而閃爍不定的問題。欲解決閃爍問題,通常要加裝電阻(bleederordummyload)。如此一來,用bleeder來消耗功率以維持矽控管的正常操作,就違背了原先調光節能的立意。
(3)匹配問題,要開發一種與市麵上數十廠牌矽控調光器,都保證相容的可調光LED燈具,是相當困難的。矽控調光器的匹配問題,請參閱NXPApplicationNoteAN10754。
(4)高裝置成本,雇請一個電氣工人來裝置矽控調光器至少需要$30至$50。
(5)有限的既有市場,目前大部分辦公室及商店照明都以螢光燈為主;而幾乎所有的螢光燈都不能匹配矽控調光器。不管是在歐美,日本,或新興國家,矽控調光器事實上都不普及。據統計,全美國包括家庭、商店、工廠與辦公室,全部加起來約有七十億燈管和燈泡。平均每個人備有28顆燈泡。但是裝有調光器者,不到1%。
照明大廠對矽控調光器前景不看好的幾個實例就是上述Philips、Sharp推出的遙控調光器。但是不管矽控調光器或是遙控調光器,整個照明產業,顯然沒有共識。或者是說,當消費者不能接受昂貴的調光方案,而品牌廠商隻有興趣生產高利潤的遙控調光器時,調光節能環保的美意就無疾而終了。
所以就如前述,我們現在處於3G、4G世代的電子業對一個簡單的調光功能卻束手無策,實在很諷刺。事實上,無法提供調光功能,是照明業者長久以來的一個窘境。LED照明業者,必須果斷地突破這個僵局。更佳者,若能開創出一種接近零成本,不需要改變接線,不需要遙控調光器,又能維持高效率與高功因,又能立即被普遍采用的調光方式,就能讓LED照明更可以和省電燈泡競爭。調光功能的突破,對整個LED照明產業,是一個非常重要的關鍵。
5.四段調光
在照明這種傳統產業,「最可行的標準,就是原來的標準。最容易的方案,就是不需改變現狀」。
LED照明產業是一種漸進演變,不能改變現有照明係統的基礎建設(infra-structure)。不管是燈具造型(PAR38,PAR30,A19,MR16,T8,T12),燈具接頭(E27,E26,E17,G13forT8,T12),都很難再改變。到目前為止,比較成功的LED照明的產品,都是造型和使用方式與傳統的燈泡和燈管很類似。日係LED照明廠在造型方麵通常比較會沿用傳統風格。比起造型怪異的省電燈泡,古典造型的LED燈泡自然會更受到消費者的喜愛。
我們可以推測,最可行的調光方式,就是不製定新標準,不改變現況,不需要改變接線,不增加任何調光器,就能達到調光功能的一種方案。在這樣的條件之下,我們直覺想到可以利用的,就隻有在最基本的wallswitch上動腦筋了。
四段調光--在台灣大部分家庭的客廳,都裝有可切換燈泡數目的控製裝置。其原理是有一塊控製板,裝在客廳吊燈上方。當牆壁開關切換數次,控製板就透過幾個繼電器(relay)來改變點亮燈泡的數目。
但是四段調光器必須外接線路板,而且是改變點燈的數目。如何把四段調光做進單一燈泡之內,的確需要創意。以往有使用MCU來偵測牆壁開關切換次數,並改變螢光燈電子安定器的輸出功率,但是線路板元件相當多,成本也不低。
[page]
6.EZDimming
把調光功能內建在一顆MSOP-10的LED驅動器之內,沒有任何其他外接零件的需要。同時在各段調光準位時,都能維持高效率與高功因。因為EZDimming結合了正弦降壓線路(sinusoidalbuck),或正弦正激線路(sinusoidalforward)的專利驅動技術,所以能輕易達到這種高功因、高效率、線路最小、成本最低的調光方案。
EZdimming偵測wallswitch切換次數,來改變調光準位。自全亮開始,循序降到六分亮,四分亮,二分亮。並且在任何調光階段,都維持高於0.90的功因、高於80%的效率。切換柔和,完全沒有突波電流或噪音的現象。線路精簡,幾乎是零增加硬體成本。
比較其他各式現有的調光方案,EZDimming不隻是賦有超越性的功能優勢,而且不需要改變接線或任何硬體設備,裝置成本最低。隻要將傳統的燈泡、日光燈管或者省電燈泡拆卸下來,再裝上一顆配有EZDimming的LED燈泡或燈管,立即可以將一個原先毫無調光功能的照明器具或係統,改成一個具有調光功能、節能環保的照明係統。
圖一GM6182高功因、高效率、具有EZDimming功能的LED驅動器

圖二EZDimming四段調光的準位

說明:左側A燈進行四段調光,右側B燈維持全亮度
左上:A燈全亮右上:A燈60%亮右下:A燈40%亮左下:A燈20%亮
表三、EZDimming四段調光準位的功因

照明消耗發電係統的20%電力。近年來,世界各國相繼立法,欲淘汰低效率的白熾燈。省電燈泡雖然價格低廉,發光效率也很高,但是其含汞及使用大量玻璃,很不符合環保宗旨。LED照明具有比省電燈泡更環保、不放射紫外線等優點,但是目前價格偏高。所以LED照明需要提供一個省電燈泡所欠缺的調光功能,才能在這一波的白熾燈替代潮流中,很快爭取到主要的地位
若能讓所有現有照明係統都改成高效率,而且具有調光功能的LED照明器具,對全世界環保節能將有很大貢獻。
現有的矽控調光器、電子市調光器、遙控調光器都有許多難以克服的缺點。EZDimming結合了正弦降壓線路,或正弦正激線路的專利驅動技術,所以能達到高功因、高效率、最低成本、立即可用的調光方案。EZDimming無疑是最佳的調光方式,也是協助LED照明完成第三次照明革命的重要發明之一。
特別推薦
- 噪聲中提取真值!瑞盟科技推出MSA2240電流檢測芯片賦能多元高端測量場景
- 10MHz高頻運行!氮矽科技發布集成驅動GaN芯片,助力電源能效再攀新高
- 失真度僅0.002%!力芯微推出超低內阻、超低失真4PST模擬開關
- 一“芯”雙電!聖邦微電子發布雙輸出電源芯片,簡化AFE與音頻設計
- 一機適配萬端:金升陽推出1200W可編程電源,賦能高端裝備製造
技術文章更多>>
- 三星上演罕見對峙:工會集會討薪,股東隔街抗議
- 摩爾線程實現DeepSeek-V4“Day-0”支持,國產GPU適配再提速
- 築牢安全防線:智能駕駛邁向規模化應用的關鍵挑戰與破局之道
- GPT-Image 2:99%文字準確率,AI生圖告別“鬼畫符”
- 機器人馬拉鬆的勝負手:藏在主板角落裏的“時鍾戰爭”
技術白皮書下載更多>>
- 車規與基於V2X的車輛協同主動避撞技術展望
- 數字隔離助力新能源汽車安全隔離的新挑戰
- 汽車模塊拋負載的解決方案
- 車用連接器的安全創新應用
- Melexis Actuators Business Unit
- Position / Current Sensors - Triaxis Hall
熱門搜索
NFC
NFC芯片
NOR
ntc熱敏電阻
OGS
OLED
OLED麵板
OmniVision
Omron
OnSemi
PI
PLC
Premier Farnell
Recom
RF
RF/微波IC
RFID
rfid
RF連接器
RF模塊
RS
Rubycon
SATA連接器
SD連接器
SII
SIM卡連接器
SMT設備
SMU
SOC
SPANSION

