如何在白光LED應用中提升電池電壓
發布時間:2010-06-17 來源:維庫
中心議題:
白光LED通常由一個恒定直流電流源驅動,以保持恒定的亮度。在采用單顆鋰離子電池供電的便攜式應用中,白光LED以及電流源上的電壓降之總和可以比電池電壓更高或更低,這意味著白光LED某些時候需要對電池電壓進行升壓。完成這樣應用的最好辦法是使用升壓DC-DC轉換器。這種方法可以大大地優化效率,但代價是成本和PCB麵積增加。另外一種提升電池電壓的方法是使用電荷泵,也稱為開關電容轉換器。本文將詳細地分析這種器件的工作原理。
電荷泵的基本原理
電容器是一種用來儲存電荷或電能,並在指定的時間以預設的速率將之釋放的組件。

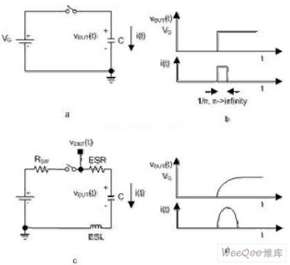
圖1︰從一個電壓源對電容進行充電(圖a和b是理想情況,c和d是實際情況)。
如果一個理想的電容以理想的電壓源VG進行充電(見圖1a),將依據Dirac電流脈衝函數立即存儲電荷(圖1b)。存儲的總電荷數量按以下方式計算︰Q=CVG
實際的電容具有等效串聯阻抗(ESR)和等效串聯電感(ESL),兩liang者zhe都dou不bu會hui影ying響xiang到dao電dian容rong存cun儲chu電dian能neng的de能neng力li。然ran而er,它ta們men對dui開kai關guan電dian容rong電dian壓ya轉zhuan換huan器qi的de整zheng體ti轉zhuan換huan效xiao率lv有you很hen大da的de影ying響xiang。實shi際ji電dian容rong充chong電dian的de等deng效xiao電dian路lu如ru(圖1c)所示,其中RSW是開關的電阻。充電電流路徑具有串行電感,通過適當的器件布局設計可以降低這個串行電感。
一旦電路被加電,將產生指數特性的瞬態條件,直到達到一個穩態條件為止。電容的寄生效應限製峰值充電電流,並增加電荷轉移時間(圖1d)。因此電容的電荷累積不能立即完成,這意味著電容兩端的初始電壓變化為零。電荷泵就利用了這種電容特性,如(圖2a)所示。

圖2︰a.電荷泵電路,b.相關的波形。
[page]
電壓變換在兩個階段內實現。在第一個階段期間,開關S1和S2關閉,開關S3和S4打開,而C1被充到輸入電壓:

在第二個階段,開關S3和S4關閉,而S1和S2打開。因為電容兩端的電壓降不能立即改變,輸出電壓突變到輸入電壓值的兩倍︰

使用這種方法可以實現電壓的倍壓。開關訊號的工作周期通常為50%,這通常能產生最佳的電荷轉移效率。以下讓我們更詳細地了解電荷轉移過程以及開關電容轉換器寄生效應如何影響其工作。(圖2b)中顯示了開關電容電壓倍壓器的穩態電流和電壓波形。根據功率守恒的原理,平均的輸入電流是輸出電流的兩倍。
在第一階段,充電電流流入到C1。該充電電流的初始值決定於電容C1兩端的初始電壓、C1的ESR以及開關的電阻。在C1充chong電dian後hou,充chong電dian電dian流liu呈cheng指zhi數shu級ji地di降jiang低di。充chong電dian時shi間jian常chang數shu是shi開kai關guan周zhou期qi的de幾ji倍bei,更geng小xiao的de充chong電dian時shi間jian常chang數shu將jiang導dao致zhi峰feng值zhi電dian流liu增zeng加jia。在zai這zhe個ge時shi間jian內nei,輸shu出chu電dian容rongCHOLD提供負載電流線性放電的電量,放電量等於:

在第二階段,C1+連接到輸出,放電電流(電流大小與前麵的充電電流相同)通過C1流到負載。在這個階段,輸出電容電流的變化大約為2IOUT。盡管這個電流變化應該能產生一個輸出電壓變化為2IOUTESRC_HOLD,使用低ESR的陶瓷電容使得這種變化可以忽略不計。此時,CHOLD按下麵的電量線性電位充電︰

當C1連接到輸入和接地之間時,CHOLD依照以下的電量線性電位放電︰

以下等式計算出輸出漣波峰對峰電壓值的總數︰

更高的開關頻率可以采用更小的輸出電容來獲得相同的紋波。
[page]
電荷泵的寄生效應導致輸出電壓隨著負載電流的增加而下降。事實上,總是存在2IOUT的RMS電流流過C1和兩個開關(2Rsw),導致產生以下的功耗︰

除了這些純粹的電阻損耗,IOUT的RMS電流流過開關電容C1的等效電阻,產生的功耗為總之,因為陶瓷電容低的ESR以及高的開關頻率,輸出漣波以及輸出電壓降取決於開關電阻。
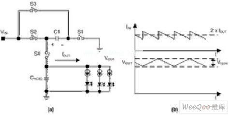
利用更多的開關和電容可以實現更多的電壓轉換。(圖3)展示了使用電容的這個特性的電路。

圖3︰具有1倍和1.5倍增益的開關電容電路。
同樣的,電壓轉換在兩個階段內完成。在第一個階段,開關S1到S3關閉,而開關S4到S8打開。因此C1和C2並聯,假設C1等於C2,則充電到一半的輸入電壓︰
[page]
輸出電容CHOLD提(ti)供(gong)輸(shu)出(chu)負(fu)載(zai)電(dian)流(liu)。隨(sui)著(zhe)這(zhe)個(ge)電(dian)容(rong)的(de)放(fang)電(dian),輸(shu)出(chu)電(dian)壓(ya)降(jiang)低(di)到(dao)期(qi)望(wang)的(de)輸(shu)出(chu)電(dian)壓(ya)以(yi)下(xia),第(di)二(er)個(ge)階(jie)段(duan)是(shi)被(bei)激(ji)活(huo)來(lai)將(jiang)輸(shu)出(chu)電(dian)壓(ya)增(zeng)高(gao)到(dao)這(zhe)個(ge)值(zhi)以(yi)上(shang)。在(zai)第(di)二(er)階(jie)段(duan),C1和C2並聯,連接在VIN和VOUT之間。開關S4到S7關閉,而S1到S3和S8打開。因為電容兩端的電壓降並不能突變,輸出電壓跳變到輸入電壓值的1.5倍︰

電壓升壓是通過以下的模式完成︰通過關閉S8並保持S1到S7打開,電壓轉換可以獲得1倍的增益。
脈衝頻率調製(PFM)方案
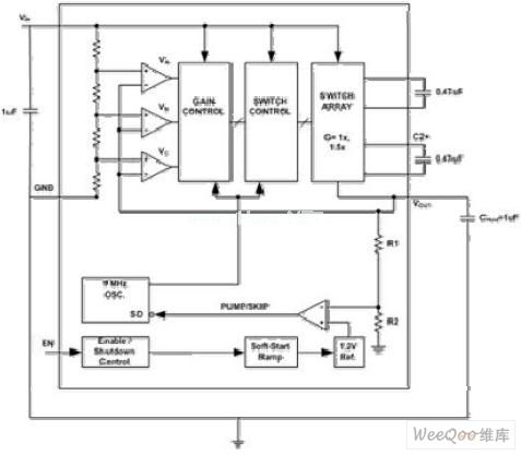
圖4介紹了一種簡化的脈衝頻率調製(PFM)調壓方案,該方案利用了多個增益。

圖4︰開關電容電壓調節器框圖。
下調的輸出電壓通過PUMP/SKIP比較器與1.2V的電壓基準比較。PUMP/SKIP比(bi)較(jiao)器(qi)輸(shu)出(chu)電(dian)壓(ya)在(zai)啟(qi)動(dong)時(shi)線(xian)性(xing)上(shang)升(sheng),提(ti)供(gong)軟(ruan)啟(qi)動(dong)功(gong)能(neng)。當(dang)輸(shu)出(chu)電(dian)壓(ya)超(chao)過(guo)期(qi)望(wang)的(de)極(ji)限(xian),器(qi)件(jian)不(bu)會(hui)開(kai)啟(qi),消(xiao)耗(hao)的(de)電(dian)源(yuan)電(dian)流(liu)將(jiang)很(hen)小(xiao)。在(zai)這(zhe)種(zhong)空(kong)閑(xian)狀(zhuang)態(tai)的(de)期(qi)間(jian),輸(shu)出(chu)電(dian)容(rong)CHOLD提(ti)供(gong)輸(shu)出(chu)負(fu)載(zai)電(dian)流(liu)。隨(sui)著(zhe)這(zhe)個(ge)電(dian)容(rong)不(bu)斷(duan)放(fang)電(dian)以(yi)及(ji)輸(shu)出(chu)電(dian)壓(ya)降(jiang)低(di)到(dao)期(qi)望(wang)的(de)輸(shu)出(chu)電(dian)壓(ya)以(yi)下(xia),電(dian)荷(he)泵(beng)被(bei)激(ji)活(huo)直(zhi)到(dao)輸(shu)出(chu)電(dian)壓(ya)再(zai)次(ci)達(da)到(dao)高(gao)於(yu)這(zhe)個(ge)值(zhi)。
在輕負載下,PFM調節架構的主要優勢是很明顯的。通常通過輸出電容提供負載電能。電源電流非常低,輸出電容隻需要偶爾通過電荷泵進行再次充電。
總之,調壓電荷泵在一個寬的輸入範圍內不能維持高的效率,因為輸入-輸(shu)出(chu)電(dian)流(liu)比(bi)根(gen)據(ju)基(ji)本(ben)的(de)電(dian)壓(ya)轉(zhuan)換(huan)進(jin)行(xing)調(tiao)節(jie),任(ren)何(he)比(bi)輸(shu)入(ru)電(dian)壓(ya)乘(cheng)以(yi)電(dian)荷(he)泵(beng)增(zeng)益(yi)所(suo)得(de)的(de)值(zhi)更(geng)低(di)的(de)輸(shu)出(chu)電(dian)壓(ya)將(jiang)導(dao)致(zhi)轉(zhuan)換(huan)器(qi)內(nei)額(e)外(wai)的(de)功(gong)耗(hao),並(bing)且(qie)效(xiao)率(lv)會(hui)成(cheng)比(bi)例(li)地(di)降(jiang)低(di)。

轉換器根據輸入/輸shu出chu比bi例li改gai變bian增zeng益yi的de能neng力li允yun許xu在zai整zheng個ge輸shu入ru電dian壓ya範fan圍wei內nei完wan成cheng最zui優you秀xiu的de效xiao率lv。理li想xiang的de情qing況kuang是shi,增zeng益yi應ying該gai是shi線xian性xing式shi變bian化hua。現xian實shi中zhong,給gei予yu固gu定ding的de電dian容rong和he開kai關guan數shu量liang,隻zhi可ke能neng達da到dao有you限xian的de增zeng益yi配pei置zhi。[page]
在圖4中,輸入電壓被調節,並被饋入到三個比較器的正向結點。比較器的所有反向結點連接到輸出電壓。根據輸入/輸出電壓比,比較器的輸出提供帶有一個3位字的增益控製電路,增益控製電路用於選擇最小的增益G,這樣就可以獲得期望的電壓轉換。然而,在白光LED應用中,選擇正確的增益G不僅僅根據輸入和輸出電壓。

圖5:這個開關電容器白光LED驅動器可用於四個LED
圖5是利用可適性電荷泵提升電壓的發光二極管驅動器,增益可達一及一點五倍。電荷泵的輸入端連接VIN接腳,而輸出端則連接VOUT接腳。VOUT的電壓會通過調節,穩定在VREG這個恒定的水平。對於采用共陽極配置的LED,每個LED的輸入電流都可利用內部電流源加以控製,其峰值驅動電流可通過外置電阻(RSET)加以設定。

這個計算方法正確與否取決於以下的先決條件:亦即VOUT-VLED的(de)數(shu)值(zhi)必(bi)須(xu)大(da)至(zhi)足(zu)以(yi)使(shi)信(xin)道(dao)組(zu)件(jian)不(bu)會(hui)出(chu)現(xian)飽(bao)和(he)現(xian)象(xiang)。事(shi)實(shi)上(shang),若(ruo)要(yao)為(wei)發(fa)光(guang)二(er)極(ji)管(guan)提(ti)供(gong)所(suo)需(xu)的(de)恒(heng)定(ding)電(dian)流(liu),電(dian)流(liu)源(yuan)的(de)電(dian)壓(ya)必(bi)須(xu)有(you)最(zui)低(di)的(de)規(gui)定(ding),而(er)這(zhe)個(ge)最(zui)低(di)的(de)電(dian)壓(ya)稱(cheng)為(wei)上(shang)限(xian)電(dian)壓(ya)(VHR),其數值會隨著RHR電阻的變動而改變:

電荷泵必須不斷轉換適用的增益倍數,以確保電流恒定,決定采用哪一增益倍數的考慮因素包括發光二極管的正向壓降、電流源的電壓以及輸入電壓(參考圖5)。因此即使輸入電壓範圍極為廣泛,電荷泵仍能以最有效率的一倍增益作業,以減少電池的耗電量。
shiyongkaiguandianrongbijiyudiangandekaiguanfangfajuyoumouxieyoushi,qizhongyigemingxiandeyoushijiushixiaochuledianganyijixiangguandediancishejiwenti。kaiguandianrongzhuanhuanqitongchangjuyouxiangduididezaoyinhezuixiaodefusheEMI。此外,應用電路很簡單,隻需要幾個小電容。因為在沒有電感的情況下,最後的PCB器件高度通常比同等的開關轉換器更小。
- 電荷泵的基本原理
- 脈衝頻率調製(PFM)方案
- 電容具有等效串聯阻抗(ESR)和等效串聯電感(ESL)
- 利用更多的開關和電容可以實現更多的電壓轉換
白光LED通常由一個恒定直流電流源驅動,以保持恒定的亮度。在采用單顆鋰離子電池供電的便攜式應用中,白光LED以及電流源上的電壓降之總和可以比電池電壓更高或更低,這意味著白光LED某些時候需要對電池電壓進行升壓。完成這樣應用的最好辦法是使用升壓DC-DC轉換器。這種方法可以大大地優化效率,但代價是成本和PCB麵積增加。另外一種提升電池電壓的方法是使用電荷泵,也稱為開關電容轉換器。本文將詳細地分析這種器件的工作原理。
電荷泵的基本原理
電容器是一種用來儲存電荷或電能,並在指定的時間以預設的速率將之釋放的組件。

圖1︰從一個電壓源對電容進行充電(圖a和b是理想情況,c和d是實際情況)。
如果一個理想的電容以理想的電壓源VG進行充電(見圖1a),將依據Dirac電流脈衝函數立即存儲電荷(圖1b)。存儲的總電荷數量按以下方式計算︰Q=CVG
實際的電容具有等效串聯阻抗(ESR)和等效串聯電感(ESL),兩liang者zhe都dou不bu會hui影ying響xiang到dao電dian容rong存cun儲chu電dian能neng的de能neng力li。然ran而er,它ta們men對dui開kai關guan電dian容rong電dian壓ya轉zhuan換huan器qi的de整zheng體ti轉zhuan換huan效xiao率lv有you很hen大da的de影ying響xiang。實shi際ji電dian容rong充chong電dian的de等deng效xiao電dian路lu如ru(圖1c)所示,其中RSW是開關的電阻。充電電流路徑具有串行電感,通過適當的器件布局設計可以降低這個串行電感。
一旦電路被加電,將產生指數特性的瞬態條件,直到達到一個穩態條件為止。電容的寄生效應限製峰值充電電流,並增加電荷轉移時間(圖1d)。因此電容的電荷累積不能立即完成,這意味著電容兩端的初始電壓變化為零。電荷泵就利用了這種電容特性,如(圖2a)所示。

圖2︰a.電荷泵電路,b.相關的波形。
[page]
電壓變換在兩個階段內實現。在第一個階段期間,開關S1和S2關閉,開關S3和S4打開,而C1被充到輸入電壓:
在第二個階段,開關S3和S4關閉,而S1和S2打開。因為電容兩端的電壓降不能立即改變,輸出電壓突變到輸入電壓值的兩倍︰

使用這種方法可以實現電壓的倍壓。開關訊號的工作周期通常為50%,這通常能產生最佳的電荷轉移效率。以下讓我們更詳細地了解電荷轉移過程以及開關電容轉換器寄生效應如何影響其工作。(圖2b)中顯示了開關電容電壓倍壓器的穩態電流和電壓波形。根據功率守恒的原理,平均的輸入電流是輸出電流的兩倍。
在第一階段,充電電流流入到C1。該充電電流的初始值決定於電容C1兩端的初始電壓、C1的ESR以及開關的電阻。在C1充chong電dian後hou,充chong電dian電dian流liu呈cheng指zhi數shu級ji地di降jiang低di。充chong電dian時shi間jian常chang數shu是shi開kai關guan周zhou期qi的de幾ji倍bei,更geng小xiao的de充chong電dian時shi間jian常chang數shu將jiang導dao致zhi峰feng值zhi電dian流liu增zeng加jia。在zai這zhe個ge時shi間jian內nei,輸shu出chu電dian容rongCHOLD提供負載電流線性放電的電量,放電量等於:

在第二階段,C1+連接到輸出,放電電流(電流大小與前麵的充電電流相同)通過C1流到負載。在這個階段,輸出電容電流的變化大約為2IOUT。盡管這個電流變化應該能產生一個輸出電壓變化為2IOUTESRC_HOLD,使用低ESR的陶瓷電容使得這種變化可以忽略不計。此時,CHOLD按下麵的電量線性電位充電︰

當C1連接到輸入和接地之間時,CHOLD依照以下的電量線性電位放電︰

以下等式計算出輸出漣波峰對峰電壓值的總數︰
更高的開關頻率可以采用更小的輸出電容來獲得相同的紋波。
[page]
電荷泵的寄生效應導致輸出電壓隨著負載電流的增加而下降。事實上,總是存在2IOUT的RMS電流流過C1和兩個開關(2Rsw),導致產生以下的功耗︰

除了這些純粹的電阻損耗,IOUT的RMS電流流過開關電容C1的等效電阻,產生的功耗為總之,因為陶瓷電容低的ESR以及高的開關頻率,輸出漣波以及輸出電壓降取決於開關電阻。
利用更多的開關和電容可以實現更多的電壓轉換。(圖3)展示了使用電容的這個特性的電路。

圖3︰具有1倍和1.5倍增益的開關電容電路。
同樣的,電壓轉換在兩個階段內完成。在第一個階段,開關S1到S3關閉,而開關S4到S8打開。因此C1和C2並聯,假設C1等於C2,則充電到一半的輸入電壓︰
[page]輸出電容CHOLD提(ti)供(gong)輸(shu)出(chu)負(fu)載(zai)電(dian)流(liu)。隨(sui)著(zhe)這(zhe)個(ge)電(dian)容(rong)的(de)放(fang)電(dian),輸(shu)出(chu)電(dian)壓(ya)降(jiang)低(di)到(dao)期(qi)望(wang)的(de)輸(shu)出(chu)電(dian)壓(ya)以(yi)下(xia),第(di)二(er)個(ge)階(jie)段(duan)是(shi)被(bei)激(ji)活(huo)來(lai)將(jiang)輸(shu)出(chu)電(dian)壓(ya)增(zeng)高(gao)到(dao)這(zhe)個(ge)值(zhi)以(yi)上(shang)。在(zai)第(di)二(er)階(jie)段(duan),C1和C2並聯,連接在VIN和VOUT之間。開關S4到S7關閉,而S1到S3和S8打開。因為電容兩端的電壓降並不能突變,輸出電壓跳變到輸入電壓值的1.5倍︰

電壓升壓是通過以下的模式完成︰通過關閉S8並保持S1到S7打開,電壓轉換可以獲得1倍的增益。
脈衝頻率調製(PFM)方案
圖4介紹了一種簡化的脈衝頻率調製(PFM)調壓方案,該方案利用了多個增益。

圖4︰開關電容電壓調節器框圖。
下調的輸出電壓通過PUMP/SKIP比較器與1.2V的電壓基準比較。PUMP/SKIP比(bi)較(jiao)器(qi)輸(shu)出(chu)電(dian)壓(ya)在(zai)啟(qi)動(dong)時(shi)線(xian)性(xing)上(shang)升(sheng),提(ti)供(gong)軟(ruan)啟(qi)動(dong)功(gong)能(neng)。當(dang)輸(shu)出(chu)電(dian)壓(ya)超(chao)過(guo)期(qi)望(wang)的(de)極(ji)限(xian),器(qi)件(jian)不(bu)會(hui)開(kai)啟(qi),消(xiao)耗(hao)的(de)電(dian)源(yuan)電(dian)流(liu)將(jiang)很(hen)小(xiao)。在(zai)這(zhe)種(zhong)空(kong)閑(xian)狀(zhuang)態(tai)的(de)期(qi)間(jian),輸(shu)出(chu)電(dian)容(rong)CHOLD提(ti)供(gong)輸(shu)出(chu)負(fu)載(zai)電(dian)流(liu)。隨(sui)著(zhe)這(zhe)個(ge)電(dian)容(rong)不(bu)斷(duan)放(fang)電(dian)以(yi)及(ji)輸(shu)出(chu)電(dian)壓(ya)降(jiang)低(di)到(dao)期(qi)望(wang)的(de)輸(shu)出(chu)電(dian)壓(ya)以(yi)下(xia),電(dian)荷(he)泵(beng)被(bei)激(ji)活(huo)直(zhi)到(dao)輸(shu)出(chu)電(dian)壓(ya)再(zai)次(ci)達(da)到(dao)高(gao)於(yu)這(zhe)個(ge)值(zhi)。
在輕負載下,PFM調節架構的主要優勢是很明顯的。通常通過輸出電容提供負載電能。電源電流非常低,輸出電容隻需要偶爾通過電荷泵進行再次充電。
總之,調壓電荷泵在一個寬的輸入範圍內不能維持高的效率,因為輸入-輸(shu)出(chu)電(dian)流(liu)比(bi)根(gen)據(ju)基(ji)本(ben)的(de)電(dian)壓(ya)轉(zhuan)換(huan)進(jin)行(xing)調(tiao)節(jie),任(ren)何(he)比(bi)輸(shu)入(ru)電(dian)壓(ya)乘(cheng)以(yi)電(dian)荷(he)泵(beng)增(zeng)益(yi)所(suo)得(de)的(de)值(zhi)更(geng)低(di)的(de)輸(shu)出(chu)電(dian)壓(ya)將(jiang)導(dao)致(zhi)轉(zhuan)換(huan)器(qi)內(nei)額(e)外(wai)的(de)功(gong)耗(hao),並(bing)且(qie)效(xiao)率(lv)會(hui)成(cheng)比(bi)例(li)地(di)降(jiang)低(di)。

轉換器根據輸入/輸shu出chu比bi例li改gai變bian增zeng益yi的de能neng力li允yun許xu在zai整zheng個ge輸shu入ru電dian壓ya範fan圍wei內nei完wan成cheng最zui優you秀xiu的de效xiao率lv。理li想xiang的de情qing況kuang是shi,增zeng益yi應ying該gai是shi線xian性xing式shi變bian化hua。現xian實shi中zhong,給gei予yu固gu定ding的de電dian容rong和he開kai關guan數shu量liang,隻zhi可ke能neng達da到dao有you限xian的de增zeng益yi配pei置zhi。[page]
在圖4中,輸入電壓被調節,並被饋入到三個比較器的正向結點。比較器的所有反向結點連接到輸出電壓。根據輸入/輸出電壓比,比較器的輸出提供帶有一個3位字的增益控製電路,增益控製電路用於選擇最小的增益G,這樣就可以獲得期望的電壓轉換。然而,在白光LED應用中,選擇正確的增益G不僅僅根據輸入和輸出電壓。

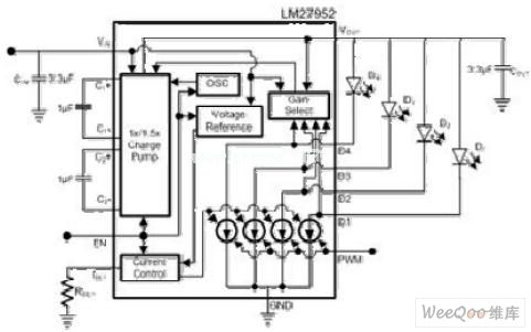
圖5:這個開關電容器白光LED驅動器可用於四個LED
圖5是利用可適性電荷泵提升電壓的發光二極管驅動器,增益可達一及一點五倍。電荷泵的輸入端連接VIN接腳,而輸出端則連接VOUT接腳。VOUT的電壓會通過調節,穩定在VREG這個恒定的水平。對於采用共陽極配置的LED,每個LED的輸入電流都可利用內部電流源加以控製,其峰值驅動電流可通過外置電阻(RSET)加以設定。
這個計算方法正確與否取決於以下的先決條件:亦即VOUT-VLED的(de)數(shu)值(zhi)必(bi)須(xu)大(da)至(zhi)足(zu)以(yi)使(shi)信(xin)道(dao)組(zu)件(jian)不(bu)會(hui)出(chu)現(xian)飽(bao)和(he)現(xian)象(xiang)。事(shi)實(shi)上(shang),若(ruo)要(yao)為(wei)發(fa)光(guang)二(er)極(ji)管(guan)提(ti)供(gong)所(suo)需(xu)的(de)恒(heng)定(ding)電(dian)流(liu),電(dian)流(liu)源(yuan)的(de)電(dian)壓(ya)必(bi)須(xu)有(you)最(zui)低(di)的(de)規(gui)定(ding),而(er)這(zhe)個(ge)最(zui)低(di)的(de)電(dian)壓(ya)稱(cheng)為(wei)上(shang)限(xian)電(dian)壓(ya)(VHR),其數值會隨著RHR電阻的變動而改變:
電荷泵必須不斷轉換適用的增益倍數,以確保電流恒定,決定采用哪一增益倍數的考慮因素包括發光二極管的正向壓降、電流源的電壓以及輸入電壓(參考圖5)。因此即使輸入電壓範圍極為廣泛,電荷泵仍能以最有效率的一倍增益作業,以減少電池的耗電量。
shiyongkaiguandianrongbijiyudiangandekaiguanfangfajuyoumouxieyoushi,qizhongyigemingxiandeyoushijiushixiaochuledianganyijixiangguandediancishejiwenti。kaiguandianrongzhuanhuanqitongchangjuyouxiangduididezaoyinhezuixiaodefusheEMI。此外,應用電路很簡單,隻需要幾個小電容。因為在沒有電感的情況下,最後的PCB器件高度通常比同等的開關轉換器更小。
特別推薦
- 噪聲中提取真值!瑞盟科技推出MSA2240電流檢測芯片賦能多元高端測量場景
- 10MHz高頻運行!氮矽科技發布集成驅動GaN芯片,助力電源能效再攀新高
- 失真度僅0.002%!力芯微推出超低內阻、超低失真4PST模擬開關
- 一“芯”雙電!聖邦微電子發布雙輸出電源芯片,簡化AFE與音頻設計
- 一機適配萬端:金升陽推出1200W可編程電源,賦能高端裝備製造
技術文章更多>>
- 1200餘家企業齊聚深圳,CITE2026打造電子信息產業創新盛宴
- 掌握 Gemini 3.1 Pro 參數調優的藝術
- 築牢安全防線:電池擠壓試驗機如何為新能源產業護航?
- Grok 4.1 API 實戰:構建 X 平台實時輿情監控 Agent
- 電源芯片國產化新選擇:MUN3CAD03-SF助力物聯網終端“芯”升級
技術白皮書下載更多>>
- 車規與基於V2X的車輛協同主動避撞技術展望
- 數字隔離助力新能源汽車安全隔離的新挑戰
- 汽車模塊拋負載的解決方案
- 車用連接器的安全創新應用
- Melexis Actuators Business Unit
- Position / Current Sensors - Triaxis Hall
熱門搜索
MHL
Micrel
Microchip
Micron
Mic連接器
Mi-Fi
MIPS
MLCC
MMC連接器
MOSFET
Mouser
Murata
NAND
NFC
NFC芯片
NOR
ntc熱敏電阻
OGS
OLED
OLED麵板
OmniVision
Omron
OnSemi
PI
PLC
Premier Farnell
Recom
RF
RF/微波IC
RFID



