牛人手把手教你:設計一個車載導航係統
發布時間:2015-05-21 責任編輯:sherry
【導讀】這裏小編為大家分享一位牛人手把手教你設計出一個輪式小車慣性導航係統,該係統能夠通過wifi實現PC終端和手持終端控製輪式小車行動以及小車所采集數據的傳輸。有興趣的童鞋一定要來看哦!
本文的目標是研製一個輪式小車慣性導航係統,能夠通過wifi實現PC終端和手持終端控製輪式小車行動以及小車所采集數據的傳輸。搭建如下圖1所示的係統,TI公司的浮點DSP TMS320F28335芯片作為主數字信號處理器,采集各MEMS慣性傳感器的信號並處理,處理結果通過WIFI將數據輸送到PC終端;PC終端負責顯示定位結果和地圖顯示,並向小車驅動係統發送控製命令,同時接收驅動係統反饋的裏程計信息。

圖1 總體架構
硬件設計上,主要分為核心板和驅動板。核心板包括DSP最小係統,JTAG下載口設計,係統電源供給電路和MEMS傳感器,WIFI模塊等。而驅動板主要設計的內容是直流大電機的驅動模塊。
電源電路設計
TMS320F28335工作時需要的電壓不同:內核電壓(1.9 V)與I/O供電電壓(3.3 V),對於電源比較敏感,所以電源部分利用兩路輸出電源器件TPS767D318來實現,如圖2所示。同時根據仿真實驗和實際焊接電路的測試,電源模塊輸出端最好使用一些容值不小於10uf的保護電容,且不能使用貼片電容,否則工作不穩定。

圖2 DSP電源設計
在電源設計中,考慮到TPS767D318芯片可以產生複位信號,所以在核心板上並沒有再另外為DSP設計複位電路。
JTAG下載口電路設計
圖3為JTAG電路,按照仿真器的通信引腳選擇14腳的仿真接口,同時要注意EMU0和EMUl信號必須通過上拉電阻連接至電源,其中上拉電阻為10kΩ。

圖3 JTAG電路設計
[page]
小車驅動板設計
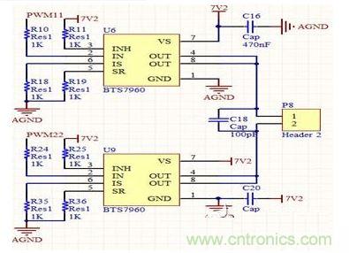
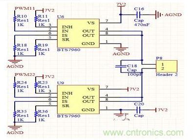
在本裝置中,我們采用BTS7960作為直流電機驅動芯片。BTS7960是集成的大電流半橋驅動,其內部包含了一片NMOS、一片PMOS和一片半橋門集驅動,在IOUT = 9 A,VS= 13.5V,Tj = 25 °C 時,其內阻抗為17mΩ。裝置采用了兩個直流大電機,如圖4所示為驅動單個電機前後轉向的電路圖。

圖4 驅動模塊電路設計
在zai電dian機ji驅qu動dong這zhe裏li,需xu要yao注zhu意yi一yi個ge細xi節jie,就jiu是shi電dian機ji在zai轉zhuan動dong過guo程cheng中zhong有you可ke能neng會hui產chan生sheng反fan向xiang的de電dian動dong勢shi,使shi電dian流liu一yi瞬shun間jian過guo大da,導dao致zhi單dan片pian機ji複fu位wei甚shen至zhi有you可ke能neng燒shao壞huai芯xin片pian。因yin此ci在zai設she計ji過guo程cheng中zhong,可ke以yi考kao慮lv在zai單dan片pian機jiPWM輸入到電機驅動接口的地方添加光耦器件隔離或者二極管。如圖5所示,驅動板選擇了tlp521-4這種光耦器件設計隔離電路,減小電壓的幹擾,減化電路的設計,同時也把四路PWM的I/O電平從3.3上拉到5V。

圖5 TLP521隔離電路
本(ben)文(wen)所(suo)設(she)計(ji)的(de)輪(lun)式(shi)小(xiao)車(che)室(shi)內(nei)慣(guan)性(xing)導(dao)航(hang)裝(zhuang)置(zhi),分(fen)析(xi)了(le)該(gai)軟(ruan)件(jian)設(she)計(ji)的(de)各(ge)個(ge)模(mo)塊(kuai)的(de)具(ju)體(ti)實(shi)現(xian)方(fang)法(fa)。經(jing)實(shi)驗(yan)結(jie)果(guo)表(biao)明(ming),該(gai)設(she)計(ji)能(neng)夠(gou)實(shi)時(shi)監(jian)測(ce)到(dao)移(yi)動(dong)機(ji)器(qi)人(ren)的(de)位(wei)置(zhi)信(xin)息(xi),並(bing)對(dui)其(qi)能(neng)實(shi)現(xian)有(you)效(xiao)控(kong)製(zhi)。同(tong)時(shi)其(qi)低(di)成(cheng)本(ben)、高精度、易操作的特點將進一步應用於例如巡邏機器人、救援機器人等專業領域,必將吸引國內外眾多的投資商對其投資並進行更進一步的研發與應用,使其有著十分廣大的創新創業前景、應用前景和市場前景。
特別推薦
- 噪聲中提取真值!瑞盟科技推出MSA2240電流檢測芯片賦能多元高端測量場景
- 10MHz高頻運行!氮矽科技發布集成驅動GaN芯片,助力電源能效再攀新高
- 失真度僅0.002%!力芯微推出超低內阻、超低失真4PST模擬開關
- 一“芯”雙電!聖邦微電子發布雙輸出電源芯片,簡化AFE與音頻設計
- 一機適配萬端:金升陽推出1200W可編程電源,賦能高端裝備製造
技術文章更多>>
- 博世半導體亮相北京車展:以技術創新驅動智能出行
- 超低功耗微控製器模塊為工程師帶來新的機遇——第1部分:Eclipse項目設置
- 英偉達吳新宙北京車展解讀:以五層架構與開放生態,加速汽車駛向L4
- 三星上演罕見對峙:工會集會討薪,股東隔街抗議
- 摩爾線程實現DeepSeek-V4“Day-0”支持,國產GPU適配再提速
技術白皮書下載更多>>
- 車規與基於V2X的車輛協同主動避撞技術展望
- 數字隔離助力新能源汽車安全隔離的新挑戰
- 汽車模塊拋負載的解決方案
- 車用連接器的安全創新應用
- Melexis Actuators Business Unit
- Position / Current Sensors - Triaxis Hall
熱門搜索
鑒頻器
江蘇商絡
交流電機
腳踏開關
接觸器接線
接近開關
接口IC
介質電容
介質諧振器
金屬膜電阻
晶體濾波器
晶體諧振器
晶體振蕩器
晶閘管
精密電阻
精密工具
景佑能源
聚合物電容
君耀電子
開發工具
開關
開關電源
開關電源電路
開關二極管
開關三極管
科通
可變電容
可調電感
可控矽
空心線圈

