名廠支招:如何將1V~5V信號轉換為4mA~20mA輸出
發布時間:2015-10-07 責任編輯:sherry
【導讀】盡管長久以來人們一直預測,4mA至20mA電流環路將消失,但是這種模擬接口仍然是連接電流環路電源與檢測電路的最常見方法。這種接口需要將電壓信號(典型值為1V至5V)轉換為4mA至20mA的輸出。嚴格的準確度要求決定,必須使用昂貴的精密電阻器或微調電位器,來校準較不精密器件的初始誤差,滿足設計目標要求。
在(zai)今(jin)天(tian)以(yi)自(zi)動(dong)測(ce)試(shi)設(she)備(bei)為(wei)主(zhu)導(dao)和(he)表(biao)麵(mian)貼(tie)裝(zhuang)型(xing)生(sheng)產(chan)環(huan)境(jing)中(zhong),這(zhe)兩(liang)種(zhong)技(ji)術(shu)都(dou)不(bu)是(shi)最(zui)佳(jia)方(fang)法(fa)。獲(huo)得(de)采(cai)用(yong)表(biao)麵(mian)貼(tie)裝(zhuang)封(feng)裝(zhuang)的(de)精(jing)密(mi)電(dian)阻(zu)器(qi)很(hen)難(nan),微(wei)調(tiao)電(dian)位(wei)器(qi)又(you)需(xu)要(yao)人(ren)工(gong)幹(gan)預(yu),而(er)這(zhe)種(zhong)要(yao)求(qiu)與(yu)生(sheng)產(chan)環(huan)境(jing)是(shi)不(bu)相(xiang)容(rong)的(de)。
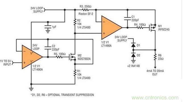
淩力爾特的LT5400四匹配電阻器網絡幫助解決了這些問題,該網絡采用一種簡便的電路,不需要微調,但實現了小於0.2%的整體誤差(圖1)。該電路采用兩級放大器,利用了LT5400獨特的匹配特性。第一級放大器將典型值為1V至 5V的輸出(通常來自DAC)加到運算放大器IC1A的非反相輸入。這個電壓通過FET Q2將通過R1的電流準確地設定為VIN/R1。相同的電流通過R2拉低,因此R2底端的電壓為24V環路電源電壓減去輸入電壓。
這部分電路有3個主要誤差源:R1和R2的匹配,IC1A的失調電壓,以及Q2的泄漏電流。R1和R2的準確值並不重要,但是它們必須相互準確匹配。 LT5400A級版本以±0.01%的誤差實現了這一目標。LT1490A在0℃至70℃之間的失調電壓不到700μV。這個電壓在輸入電壓為1V時產生的誤差為0.07%。NDS7002A的泄漏電流為10nA,盡管其數值通常小得多。這個泄漏電流代表0.001%的誤差。
第二級靠拉動通過Q1的電流,保持R3上的電壓等於R2上的電壓。因為R2上的電壓等於輸入電壓,所以通過Q1的電流準確地等於輸入電壓除以R3。通過給R3並聯一個精確的250Ω分流電阻,該電流將準確跟蹤輸入電壓。
第二級的誤差源是R3的值、IC1R的失調電壓和Q1的泄漏電流。電阻器R3直接設定輸出電流,因此其值對於該電路的精確度至關重要。這個電路利用常用的250Ω並聯電阻完成電流環路。圖1中的Riedon SF-2器件的初始準確度為0.1%,溫度漂移很低。與第一級的情形類似,失調電壓產生不超過0.07%的誤差。Q1的泄漏電流低於100nA,所產生的最大誤差為0.0025%。
沒有任何微調時,總輸出誤差好於0.2%。電流檢測電阻器R3是主要的誤差源。如果使用一個更高質量的器件 (例如Vishay PLT係列器件),那麼可以實現0.1%的準確度。電流環路輸出在使用中受到相當大的應力。從輸出到24V環路電源和地之間的二極管D1和D2幫助保護 Q1;R6提供一定的隔離。通過提高R6的值,並在輸出端以犧牲一些符合條件的電壓作為代價,可以實現更高的隔離度。如果最高輸出電壓要求低於10V,那麼可以將R6的值提高到100Ω,zhenduishuchuyinglitigonggenggaodegelidu。ruguoshejifanganxuyaozengqiangbaohu,namekeyigeishuchujiashangyigeshuntaidianyayizhiqi,dangranzhemezuohuiyouyuxieloudianliuerdaozhishuchuzhunqueduyouyidingdesunshi。
這一設計方案僅使用了LT5400封裝中4個匹配電阻器中的兩個。還可以將另外兩個電阻器用於其他電路功能(例如精確的反相器),或者另一個4mA至20mA轉換器。另外,還可以引入其他電阻器與R1和R2並聯。這種方法可降低電阻器產生的統計誤差,降幅為2的平方根。

圖1:精確匹配的電阻器提供準確的電壓至電流轉換
特別推薦
- 噪聲中提取真值!瑞盟科技推出MSA2240電流檢測芯片賦能多元高端測量場景
- 10MHz高頻運行!氮矽科技發布集成驅動GaN芯片,助力電源能效再攀新高
- 失真度僅0.002%!力芯微推出超低內阻、超低失真4PST模擬開關
- 一“芯”雙電!聖邦微電子發布雙輸出電源芯片,簡化AFE與音頻設計
- 一機適配萬端:金升陽推出1200W可編程電源,賦能高端裝備製造
技術文章更多>>
- 一秒檢測,成本降至萬分之一,光引科技把幾十萬的台式光譜儀“搬”到了手腕上
- AI服務器電源機櫃Power Rack HVDC MW級測試方案
- 突破工藝邊界,奎芯科技LPDDR5X IP矽驗證通過,速率達9600Mbps
- 通過直接、準確、自動測量超低範圍的氯殘留來推動反滲透膜保護
- 從技術研發到規模量產:恩智浦第三代成像雷達平台,賦能下一代自動駕駛!
技術白皮書下載更多>>
- 車規與基於V2X的車輛協同主動避撞技術展望
- 數字隔離助力新能源汽車安全隔離的新挑戰
- 汽車模塊拋負載的解決方案
- 車用連接器的安全創新應用
- Melexis Actuators Business Unit
- Position / Current Sensors - Triaxis Hall
熱門搜索





