入門必修指導:簡要設計UC3842的保護電路
發布時間:2015-08-17 責任編輯:echolady
【導讀】UC3842debaohudianlushiyikuankongzhijiandan,xinshoubihuidedianlusheji,danshiyuejiandandedongxiyueshibunenghushi,zuoweiyigeyouxiudegongchengshi,shejibaohudianluzhishiqizhongyixiang。benwenjiulaijieshaozhegejiandanyidongdeUC3842的保護電路設計。
UC3842的保護電路工作原理
UC3842是(shi)性(xing)能(neng)優(you)良(liang)的(de)電(dian)流(liu)控(kong)製(zhi)型(xing)脈(mai)寬(kuan)調(tiao)製(zhi)芯(xin)片(pian)。該(gai)調(tiao)製(zhi)器(qi)單(dan)端(duan)輸(shu)出(chu),能(neng)直(zhi)接(jie)驅(qu)動(dong)雙(shuang)極(ji)型(xing)的(de)功(gong)率(lv)管(guan)或(huo)場(chang)效(xiao)應(ying)管(guan)。其(qi)主(zhu)要(yao)優(you)點(dian)是(shi)其(qi)管(guan)腳(jiao)效(xiao)應(ying)少(shao),外(wai)圍(wei)電(dian)路(lu)簡(jian)單(dan),電(dian)壓(ya)調(tiao)整(zheng)率(lv)可(ke)達(da)0.01%,工作頻率最高達500KHz,啟動電流小於1mA,正常工作電流為5mA,並可利用高頻變壓器實現與電網的隔離。該芯片集成了振蕩器、具有高溫補償的高增益誤差放大器、電流檢測比較器、圖騰柱輸出電流、輸入和基準欠電壓鎖定電路以及PWM鎖存器電路。

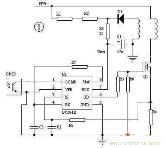
圖1
基於UC3842做的電源的典型電路見圖1。過載和短路保護,一般是通過在開關管的源極串一個電阻(R4),把電流信號送到3842的第3腳來實現保護。當電源過載時,3842保護動作,使占空比減小,輸出電壓降低,3842的供電電壓Vaux也跟著降低,當低到3842不能工作時,整個電路關閉,然後靠R1、R2開始下一次啟動過程。這被稱為“打嗝”式(hiccup)保護。
在這種保護狀態下,電源隻工作幾個開關周期,然後進入很長時間(幾百ms到幾s)deqidongguocheng,pingjungonglvhendi,jishichangshijianshuchuduanluyebuhuidaozhidianyuandesunhuai。youyulougandengyuanyin,youdekaiguandianyuanzaimeigekaiguanzhouqiyouhendadekaiguanjianfeng,jishizaizhankongbihenxiaoshi,fuzhudianyaVaux也不能降到足夠低,所以一般在輔助電源的整流二極管上串一個電阻(R3),它和C1形成RC濾波,濾掉開通瞬間的尖峰。仔細調整這個電阻的數值,一般都可以達到滿意的保護。使用這個電路,必須注意選取比較低的輔助電壓Vaux,對3842一般為13~15V,使電路容易保護。
圖1是使用最廣泛的電路,然而它的保護電路仍有幾個問題:
1、在批量生產時,由於元器件的差異,總會有一些電源不能很好保護,這時需要個別調整R3的數值,給生產造成麻煩。
2、在輸出電壓較低時,如3。3V、5V,由於輸出電流大,過載時輸出電壓下降不大,也很難調整R3到一個理想的數值。
3、在正激應用時,輔助電壓Vaux雖然也跟隨輸出變化,但跟輸入電壓HV的關係更大,也很難調整R3到一個理想的數值。

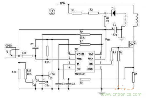
圖2

圖3


圖4
這時如果采用輔助電路來實現保護關斷,會達到更好的效果。輔助關斷電路的實現原理:zaiguozaihuoduanlushi,shuchudianyajiangdi,dianyafankuideguangoubuzaidaotong,fuzhuguanduandianludangjiancedaoguangoubuzaidaotongshi,yanchiyiduanshijianjiudongzuo,guanbidianyuan。tu2、3、4是常見的電路。圖2采取拉低第1腳的方法關閉電源。圖3采用斷開振蕩回路的方法。圖4采取抬高第2腳,進而使第1腳降低的方法。在這3個電路裏R3電阻即使不要,仍能很好保護。注意電路中C4的作用,電源正常啟動,光耦是不通的,因此靠C4來使保護電路延遲一段時間動作。在過載或短路保護時,它也起延時保護的左右。在燈泡、馬達等啟動電流大的場合,C4的取值也較大。UC3842采用固定工作頻率脈衝寬度可控調製方式,共有8個引腳,各腳功能如下:①腳是誤差放大器的輸出端,外接阻容元件用於改善誤差放大器的增益和頻率特性;②腳是反饋電壓輸入端,此腳電壓與誤差放大器同相端的2.5V基準電壓進行比較,產生誤差電壓,從而控製脈衝寬度;③腳為電流檢測輸入端,當檢測電壓超過1V時縮小脈衝寬度使電源處於間歇工作狀態;④腳為定時端,內部振蕩器的工作頻率由外接的阻容時間常數決定,f=1.72/(RT×CT);⑤腳為公共地端;⑥腳為推挽輸出端,內部為圖騰柱式,上升、下降時間僅為50ns驅動能力為±1A;⑦腳是直流電源供電端,具有欠、過壓鎖定功能,芯片功耗為15mW;⑧腳為5V基準電壓輸出端,有50mA的負載能力。
本篇文章針對UC3842,duiyuzhekuanyouxiudedianyuankongzhixinpiandebaohudianlujinxingquanmiandejieshao。bingduibaohudianluzhongcunzaidewentipeiyidianlutujinxingfenxiyujiejue,shiyipianfeichangshihexinshoujinxingyuedudewenzhang,xiwangdajiazaiyueduguobenpianwenzhanghounenggouyousuoshouhuo。
相關閱讀:
發燒友總結:UC3842開關電源的設計問題
專家答疑:UC3842中的2腳有什麼奇用?
解決UC3842電路中的電源不起振問題
特別推薦
- 噪聲中提取真值!瑞盟科技推出MSA2240電流檢測芯片賦能多元高端測量場景
- 10MHz高頻運行!氮矽科技發布集成驅動GaN芯片,助力電源能效再攀新高
- 失真度僅0.002%!力芯微推出超低內阻、超低失真4PST模擬開關
- 一“芯”雙電!聖邦微電子發布雙輸出電源芯片,簡化AFE與音頻設計
- 一機適配萬端:金升陽推出1200W可編程電源,賦能高端裝備製造
技術文章更多>>
- 貿澤EIT係列新一期,探索AI如何重塑日常科技與用戶體驗
- 算力爆發遇上電源革新,大聯大世平集團攜手晶豐明源線上研討會解鎖應用落地
- 創新不止,創芯不已:第六屆ICDIA創芯展8月南京盛大啟幕!
- AI時代,為什麼存儲基礎設施的可靠性決定數據中心的經濟效益
- 矽典微ONELAB開發係列:為毫米波算法開發者打造的全棧工具鏈
技術白皮書下載更多>>
- 車規與基於V2X的車輛協同主動避撞技術展望
- 數字隔離助力新能源汽車安全隔離的新挑戰
- 汽車模塊拋負載的解決方案
- 車用連接器的安全創新應用
- Melexis Actuators Business Unit
- Position / Current Sensors - Triaxis Hall
熱門搜索
Future
GFIVE
GPS
GPU
Harting
HDMI
HDMI連接器
HD監控
HID燈
I/O處理器
IC
IC插座
IDT
IGBT
in-cell
Intersil
IP監控
iWatt
Keithley
Kemet
Knowles
Lattice
LCD
LCD模組
LCR測試儀
lc振蕩器
Lecroy
LED
LED保護元件
LED背光




