一種用FET光耦做壓控電位器的電路設計
發布時間:2014-02-20 責任編輯:sherryyu
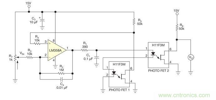
光電FET光耦是一個可變電阻,與固定電阻連在一起,就成了一個電位器。H11F3M光電FET有7.5kVdegelidianya,nenganquandikongzhigaoyadianlucanshu。danfeixianxingchuanshutexingkenengyouwenti。weilexiaozhengzhezhongfeixianxing,womencaiyongyizhongfankuijizhi,shidianweiqichanshengxianxingxiangying,bendianlushiyongleliangzhiguangdianFET,一隻作反饋,另一隻則用於需要隔離電位器的應用。將兩隻光電FET的輸入端串聯,就可以保證輸入LED有相同數量的電流。

圖 光電FET光耦和電阻連起來做一個電位器
FET輸出端放50kΩ的電阻,以模擬電位器的響應。電路對設定輸入電壓(用電位器R7調節)和光電FET1的反饋之間的差值做放大。得到的輸出控製光電FET LED中的電流,直到反饋電壓等於輸入電壓時為止。輸出電壓以線性方式跟隨輸入電壓(圖3)。也許你會認為相同器件號的光電FET沒什麼區別,但實際上還是表現出了微小的製造差異。五隻H11F3M器件的偏差在3%以內。
相關閱讀:
電位器旋鈕 電位器的原理
http://0-fzl.cn/gptech-art/80018494
微調模擬輸出:數/模轉換器or數字電位器?
http://0-fzl.cn/power-art/80018048
數字電位器在DC-DC變換器中的應用
http://0-fzl.cn/power-art/80014770
- 噪聲中提取真值!瑞盟科技推出MSA2240電流檢測芯片賦能多元高端測量場景
- 10MHz高頻運行!氮矽科技發布集成驅動GaN芯片,助力電源能效再攀新高
- 失真度僅0.002%!力芯微推出超低內阻、超低失真4PST模擬開關
- 一“芯”雙電!聖邦微電子發布雙輸出電源芯片,簡化AFE與音頻設計
- 一機適配萬端:金升陽推出1200W可編程電源,賦能高端裝備製造
- e絡盟與Same Sky簽署全球分銷協議,拓展高性能元器件版圖
- 告別“偏色”煩惱:光譜傳感器如何重塑手機攝影的真實色彩
- 從“掃描”到“洞察”:Hyperlux ID iToF技術如何攻克30米測距極限
- 解鎖算力芯片的“速度密碼”:SmartDV全棧IP方案深度解析
- 發燒友福音!XMOS推出32段EQ調節與一鍵升頻功能
- 車規與基於V2X的車輛協同主動避撞技術展望
- 數字隔離助力新能源汽車安全隔離的新挑戰
- 汽車模塊拋負載的解決方案
- 車用連接器的安全創新應用
- Melexis Actuators Business Unit
- Position / Current Sensors - Triaxis Hall






