應用於最高可達400W的LED的諧振控製器
發布時間:2012-10-30 責任編輯:rexliu
【導讀】恩智浦推出 GreenChip諧振控製器SSL4120,集成了功率因數校正控製器和半橋諧振轉換器,可支持最高達400W的高功率 LED 應用,可以廣泛應用於辦公照明、商場照明、高棚和低棚照明、停車場照明、廣場照明和街道照明等。
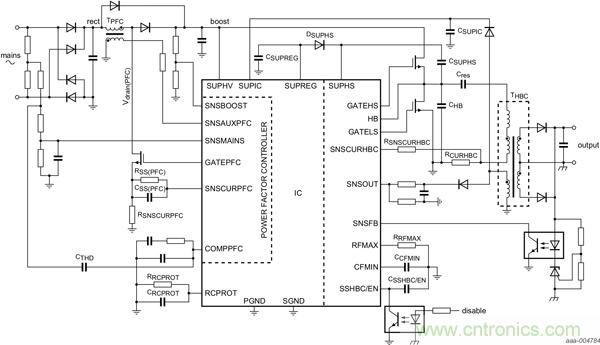
恩智浦半導體推出 SSL4120,這是一款集成功率因數校正 (PFC) 的 GreenChip? 半橋諧振控製器,可支持最高達400W的高功率 LED 應用。單芯片 SSL4120 是一款高效解決方案,用於高功率 LED 應用,例如辦公照明、商場照明、高棚和低棚照明、停車場照明、廣場照明和街道照明。SSL4120 完全支持市電應用,支持直接從整流後的通用市電電壓 90至305伏範圍內高效啟動。SSL4120 支持低於 10% 的低總諧波失真 (THD),高於 0.97 的高功率因數 (PF)和 380 kHz 的典型 PFC 頻率,滿足並超過了高功率 LED 照明應用的傳統要求。恩智浦將在香港國際燈飾展(展位號 5B-C12)展示其最新的 SSL 驅動器芯片綠色芯片係列。
恩智浦半導體全球照明解決方案產品線總經理 Ryan Zahn 先生表示,“無論室內還是戶外,全世界商業、工業和街道照明應用對高功率 LED 解決方案的要求越來越苛刻。SSL4120 單個芯片集成了功率因數校正控製器和半橋諧振轉換器,為市場的高效能 LED 驅動器和電源設計提供了優雅、經濟的解決方案。”
SSL4120 的主要特性
· 單芯片集成 PFC 和半橋諧振轉換器 (HBC) 控製器
· 專為 75 至 400 W 的高功率 LED 應用設計
· 真正從 90 至 305 V 的通用市電操作
· 低 THD (10%) 和高 PF (0.97)
· 諧振拓撲和穀底/零電壓切換實現高效能 (>93%)
· 380 kHz 典型 PFC 頻率符合 THD 法律法規要求
· 外形緊湊,可以使用最少的外部元器件啟動最高效的設計
· PFC 處於可實時控製的臨界工作模式
· HBC 突發脈衝開關
· 全方位的保護,包括過流保護 (OCP)、過壓保護 (OVP)、消磁檢測、開路保護、電容模式保護和通用閉鎖保護輸入,即使在惡劣的操作情況下,也能保證安全工作。
上市時間
SSL4120 諧振控製器是恩智浦最新高功率 LED 驅動器芯片,目前已量產,樣品也即將麵市。其他高功率 LED 綠色芯片解決方案還包括屢獲殊榮的 SSL4101,這是一款集成 PFC 返馳控製器,適應功率範圍為 25 至 150 W。
、
恩智浦半導體推出 SSL4120,這是一款集成功率因數校正 (PFC) 的 GreenChip? 半橋諧振控製器,可支持最高達400W的高功率 LED 應用。單芯片 SSL4120 是一款高效解決方案,用於高功率 LED 應用,例如辦公照明、商場照明、高棚和低棚照明、停車場照明、廣場照明和街道照明。SSL4120 完全支持市電應用,支持直接從整流後的通用市電電壓 90至305伏範圍內高效啟動。SSL4120 支持低於 10% 的低總諧波失真 (THD),高於 0.97 的高功率因數 (PF)和 380 kHz 的典型 PFC 頻率,滿足並超過了高功率 LED 照明應用的傳統要求。恩智浦將在香港國際燈飾展(展位號 5B-C12)展示其最新的 SSL 驅動器芯片綠色芯片係列。
恩智浦半導體全球照明解決方案產品線總經理 Ryan Zahn 先生表示,“無論室內還是戶外,全世界商業、工業和街道照明應用對高功率 LED 解決方案的要求越來越苛刻。SSL4120 單個芯片集成了功率因數校正控製器和半橋諧振轉換器,為市場的高效能 LED 驅動器和電源設計提供了優雅、經濟的解決方案。”
SSL4120 的主要特性
· 單芯片集成 PFC 和半橋諧振轉換器 (HBC) 控製器
· 專為 75 至 400 W 的高功率 LED 應用設計
· 真正從 90 至 305 V 的通用市電操作
· 低 THD (10%) 和高 PF (0.97)
· 諧振拓撲和穀底/零電壓切換實現高效能 (>93%)
· 380 kHz 典型 PFC 頻率符合 THD 法律法規要求
· 外形緊湊,可以使用最少的外部元器件啟動最高效的設計
· PFC 處於可實時控製的臨界工作模式
· HBC 突發脈衝開關
· 全方位的保護,包括過流保護 (OCP)、過壓保護 (OVP)、消磁檢測、開路保護、電容模式保護和通用閉鎖保護輸入,即使在惡劣的操作情況下,也能保證安全工作。
上市時間
SSL4120 諧振控製器是恩智浦最新高功率 LED 驅動器芯片,目前已量產,樣品也即將麵市。其他高功率 LED 綠色芯片解決方案還包括屢獲殊榮的 SSL4101,這是一款集成 PFC 返馳控製器,適應功率範圍為 25 至 150 W。
、特別推薦
- 噪聲中提取真值!瑞盟科技推出MSA2240電流檢測芯片賦能多元高端測量場景
- 10MHz高頻運行!氮矽科技發布集成驅動GaN芯片,助力電源能效再攀新高
- 失真度僅0.002%!力芯微推出超低內阻、超低失真4PST模擬開關
- 一“芯”雙電!聖邦微電子發布雙輸出電源芯片,簡化AFE與音頻設計
- 一機適配萬端:金升陽推出1200W可編程電源,賦能高端裝備製造
技術文章更多>>
- 大聯大世平集團首度亮相北京國際汽車展 攜手全球芯片夥伴打造智能車整合應用新典範
- 2026北京車展即將啟幕,高通攜手汽車生態“朋友圈”推動智能化體驗再升級
- 邊緣重構智慧城市:FPGA SoM 如何破解視頻係統 “重而慢”
- 如何使用工業級串行數字輸入來設計具有並行接口的數字輸入模塊
- 意法半導體將舉辦投資者會議探討低地球軌道(LEO)發展機遇
技術白皮書下載更多>>
- 車規與基於V2X的車輛協同主動避撞技術展望
- 數字隔離助力新能源汽車安全隔離的新挑戰
- 汽車模塊拋負載的解決方案
- 車用連接器的安全創新應用
- Melexis Actuators Business Unit
- Position / Current Sensors - Triaxis Hall
熱門搜索
接口IC
介質電容
介質諧振器
金屬膜電阻
晶體濾波器
晶體諧振器
晶體振蕩器
晶閘管
精密電阻
精密工具
景佑能源
聚合物電容
君耀電子
開發工具
開關
開關電源
開關電源電路
開關二極管
開關三極管
科通
可變電容
可調電感
可控矽
空心線圈
控製變壓器
控製模塊
藍牙
藍牙4.0
藍牙模塊
浪湧保護器




