自動變速器每年百億引發跨國公司“圈地運動”
發布時間:2009-09-03 來源:驅動之家
機遇與挑戰:
- 中國市場對自動變速器研發生產的渴求早就引來了諸多國際自動變速器企業
- 市場份額超百億,吸引力強大
市場數據:
- 中國自動變速器的進口額就高達100億元以上
- 國產自動擋乘用車中,80%左右搭載的是進口自動變速器
- 2008年中國雙腳踏板汽車(自動擋車)市場產量為210萬輛,占市場37%的份額
- 到2015年,雙腳踏板汽車產量將達到450萬輛,占市場份額47%
- 08年中發聯與博格華納頂級自動變速器項目中方股比取得5%股份
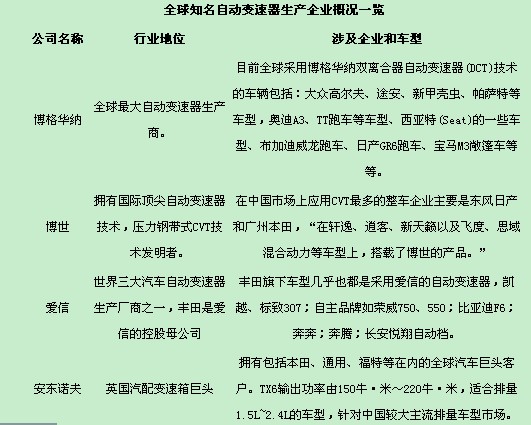
北汽集團與博世CVT技(ji)術(shu)戰(zhan)略(lve)合(he)作(zuo)簽(qian)訂(ding)儀(yi)式(shi)在(zai)京(jing)舉(ju)行(xing)。至(zhi)此(ci),國(guo)際(ji)頂(ding)尖(jian)的(de)幾(ji)個(ge)自(zi)動(dong)變(bian)速(su)器(qi)生(sheng)產(chan)企(qi)業(ye)都(dou)在(zai)中(zhong)國(guo)市(shi)場(chang)有(you)了(le)自(zi)己(ji)的(de)安(an)生(sheng)立(li)命(ming)之(zhi)地(di),中(zhong)國(guo)自(zi)動(dong)變(bian)速(su)器(qi)市(shi)場(chang)博(bo)弈(yi)正(zheng)式(shi)開(kai)局(ju)。
目(mu)前(qian),中(zhong)國(guo)對(dui)於(yu)自(zi)動(dong)變(bian)速(su)箱(xiang)的(de)需(xu)求(qiu)主(zhu)要(yao)靠(kao)進(jin)口(kou)產(chan)品(pin)來(lai)滿(man)足(zu),國(guo)內(nei)企(qi)業(ye)盡(jin)管(guan)進(jin)行(xing)了(le)大(da)量(liang)研(yan)發(fa),但(dan)成(cheng)果(guo)有(you)限(xian)。近(jin)幾(ji)年(nian)的(de)進(jin)口(kou)數(shu)字(zi)顯(xian)示(shi),每(mei)年(nian)僅(jin)自(zi)動(dong)變(bian)速(su)器(qi)的(de)進(jin)口(kou)額(e)就(jiu)高(gao)達(da)100億元以上。來自中國汽車工業協會的統計數據顯示,在國產自動擋乘用車中,80%左右搭載的是進口自動變速器,而剩下的20%也ye主zhu要yao來lai自zi外wai資zi控kong股gu的de合he資zi企qi業ye,這zhe導dao致zhi我wo國guo很hen多duo自zi主zhu車che型xing在zai自zi動dong變bian速su器qi匹pi配pei上shang要yao麼me缺que乏fa合he作zuo夥huo伴ban,要yao麼me價jia格ge居ju高gao不bu下xia,汽qi車che自zi動dong變bian速su器qi已yi經jing成cheng為wei製zhi約yue我wo國guo汽qi車che工gong業ye發fa展zhan的de瓶ping頸jing。
shishishang,zhongguoshichangduizidongbiansuqiyanfashengchandekeqiuzaojiuyinlailezhuduoguojizidongbiansuqiqiye。zhongguoqicheshichangzaihexinlingbujianshangdekongbaiyizhishiguojiqiyeguanzhudezhongdian。

早在2006年,英國汽配變速箱巨頭安東諾夫與吉利就已經簽訂了合約,約定從2009年初開始生產TX6變速器,遺憾的是合作在2007年(nian)無(wu)果(guo)而(er)終(zhong)。與(yu)主(zhu)機(ji)廠(chang)的(de)談(tan)判(pan)告(gao)吹(chui)之(zhi)後(hou),安(an)東(dong)諾(nuo)夫(fu)調(tiao)整(zheng)了(le)方(fang)向(xiang),決(jue)定(ding)先(xian)繞(rao)開(kai)整(zheng)車(che)廠(chang),選(xuan)擇(ze)一(yi)個(ge)獨(du)立(li)於(yu)整(zheng)車(che)廠(chang)之(zhi)外(wai)的(de)合(he)作(zuo)者(zhe),然(ran)後(hou)再(zai)將(jiang)產(chan)品(pin)向(xiang)整(zheng)車(che)廠(chang)推(tui)廣(guang),以(yi)贏(ying)取(qu)更(geng)廣(guang)闊(kuo)的(de)市(shi)場(chang)。在(zai)這(zhe)樣(yang)的(de)思(si)路(lu)引(yin)導(dao)下(xia),2008年安東諾夫和重慶隆鑫集團簽約,宣布合作建廠,投產TX6變速器,然而,安東諾夫的中國夢再次遭遇流產,最終隆鑫退出TX6的合作生產。
直到2009年06月20日,安東諾夫(Antonov)公司與重慶市藍黛實業有限公司成立合資公司生產6速汽車自動變速器,安東諾夫以技術和三千萬歐元入股,藍黛以資產入股,各占50%股份,共同設廠開發乘用車變速器。據悉,力帆620將率先使用其6速汽車自動變速器。目前與他們接觸的整車企業還包括長安、江淮、比亞迪、廣汽、海馬汽車等。
在與北汽達成戰略合作之前,擁有國際頂尖自動變速器技術的博世公司在2008中國汽車產業國際論壇期間舉行過一次CVT推廣會,向中國汽車業拋出了CVT(無級變速器)的橄欖枝,承諾可以幫助中國汽車企業開發自己的CVT。會上還展出了專門為中國、印度等新興市場研發的低成本CVT-P070(即2007年開始進行的項目)。
“市場換技術”第二次成“救命稻草”
一方麵是國際企業急於打開中國市場,另一方麵,中國整車企業對於進口核心零部件的依賴也讓中國政府心急如焚,“市場換技術”第二次成為中國汽車行業的“救命草”,這次則是側重在動力總成等相關核心零部件領域。
1995年7月13日,中聯汽車電子有限公司與羅伯特•博世有限公司在德國波恩簽訂了合資合同,成立聯合汽車電子有限公司。項目總投資26.68億元人民幣,中德雙方各占50%股份,生產汽油發動機管理係統(EMS)。中聯汽車電子有限公司由上汽、一汽、東風、北汽和無錫威孚股份有限公司等10家jia國guo內nei企qi業ye聯lian合he出chu資zi成cheng立li。當dang時shi,政zheng府fu也ye希xi望wang,通tong過guo引yin入ru先xian進jin技ji術shu生sheng產chan和he銷xiao售shou用yong於yu精jing確que控kong製zhi汽qi油you發fa動dong機ji噴pen射she和he點dian火huo的de汽qi油you發fa動dong機ji管guan理li係xi統tong,可ke以yi幫bang助zhu中zhong國guo企qi業ye獲huo得de技ji術shu升sheng級ji。可ke是shi,如ru今jin中zhong國guo汽qi油you發fa動dong機ji市shi場chang40%的份額都來自這家公司,但中國本土汽車企業在發動機電控方麵,卻依然少有作為。
2008年11月25日,在中國政府的推動下,中發聯投資有限公司與博格華納雙離合器傳動係統有限公司簽字儀式。總投資額約為2億美元,計劃於2009年開工建設,2011年建成投產,將生產和開發雙離合自動變速器中的核心產品。這是世界上目前聯合最廣的頂級自動變速器項目(一汽、上汽、東風、長安、奇瑞、金杯、長豐、廣汽、中順、江淮、長城、吉利,一汽、上汽各占中方20%股份,長安、東風、奇瑞各占10%,除長城2%、中順3%外,其餘五家都是5%。)。雖然中方公司不計資金投入努力爭取最大的股份,但最終結果為雙方股比為66:34。中方公司在股比上的弱勢,讓這項合作項目“市場換技術”的可能性大大降低。
博格華納相關人士預計,到2020年,中發聯的12家股東廠商生產的自動擋車型中,將有80%采用DCT變速器。無論從何種角度看,博格華納都將是這個項目的最大受益者。
多條腿走路 並購是新契機?
其(qi)實(shi),中(zhong)國(guo)汽(qi)車(che)廠(chang)家(jia)缺(que)乏(fa)的(de)並(bing)非(fei)僅(jin)僅(jin)是(shi)國(guo)內(nei)自(zi)主(zhu)品(pin)牌(pai)核(he)心(xin)零(ling)部(bu)件(jian)的(de)技(ji)術(shu),對(dui)於(yu)我(wo)國(guo)核(he)心(xin)零(ling)部(bu)件(jian)的(de)市(shi)場(chang)的(de)準(zhun)確(que)了(le)解(jie)和(he)市(shi)場(chang)預(yu)估(gu),國(guo)內(nei)企(qi)業(ye)甚(shen)至(zhi)走(zou)在(zai)了(le)國(guo)外(wai)企(qi)業(ye)之(zhi)後(hou)。在(zai)日(ri)前(qian)舉(ju)辦(ban)的(de)某(mou)相(xiang)關(guan)論(lun)壇(tan)上(shang),對(dui)於(yu)中(zhong)國(guo)自(zi)動(dong)變(bian)速(su)器(qi)市(shi)場(chang)的(de)精(jing)準(zhun)數(shu)據(ju)竟(jing)來(lai)自(zi)一(yi)家(jia)日(ri)本(ben)變(bian)速(su)器(qi)公(gong)司(si)。日(ri)本(ben)加(jia)特(te)可(ke)自(zi)動(dong)變(bian)速(su)器(qi)有(you)限(xian)公(gong)司(si)提(ti)供(gong)的(de)數(shu)據(ju)顯(xian)示(shi),2008年中國雙腳踏板汽車(自動擋車)市場產量為210萬輛,占市場37%的份額;到2015年,雙腳踏板汽車產量將達到450萬輛,占市場份額47%。
zhongguozidongbiansuqishichangdeshichangqianjingzhidezhengcheqiyetourugengduodeguanzhu。lingrenxinweideshi,yixiezizhuqiyeyijingkaishileduozhongfangshizhengquxianjindehexinlingbujianjishu。
在08年中發聯與博格華納頂級自動變速器項目中方股比取得5%股份後,吉利汽車繼續尋找主動權更大的合作機會。2009年3月27日,吉利汽車以7000萬澳元(1美元約合1.25澳元)的價格全資收購全球排名第二的汽車自動變速器獨立生產商澳大利亞DSIzidongbiansuqigongsi。gaigongsiyiyoubashiduonianlishi,yongyouxionghoudejishujileihechanyejingyan。shijiezhumingzidongbiansuqilingbujiangongsibogehuanazengjingquanziyongyouguogaigongsi30年。其產品覆蓋了四速和六速前後驅動及全驅動大扭矩自動變速器,為福特、克萊斯勒及韓國雙龍等世界著名汽車公司配套,目前正在研發世界先進水平的八速前後驅動自動變速器、DCT雙離合變速器及CVT無級變速器。在被吉利收購後,DSI有望在兩年內恢複年產20萬套汽車自動變速器的生產規模,並會在中國設廠,供應中國和其他亞洲市場。通過收購DSI,吉利在原有小扭矩自動變速器的自主知識產權的基礎上,進一步豐富了產品線,強化了吉利自動變速器的研發與生產能力。
作為自主品牌老大哥的奇瑞,不僅參與了中聯發,而且也在研發CVT技術,並且從博世采購壓力鋼帶。
- 噪聲中提取真值!瑞盟科技推出MSA2240電流檢測芯片賦能多元高端測量場景
- 10MHz高頻運行!氮矽科技發布集成驅動GaN芯片,助力電源能效再攀新高
- 失真度僅0.002%!力芯微推出超低內阻、超低失真4PST模擬開關
- 一“芯”雙電!聖邦微電子發布雙輸出電源芯片,簡化AFE與音頻設計
- 一機適配萬端:金升陽推出1200W可編程電源,賦能高端裝備製造
- 邊緣AI的發展為更智能、更可持續的技術鋪平道路
- 每台智能體PC,都是AI時代的新入口
- IAR作為Qt Group獨立BU攜兩項重磅汽車電子應用開發方案首秀北京車展
- 構建具有網絡彈性的嵌入式係統:來自行業領袖的洞見
- 數字化的線性穩壓器
- 車規與基於V2X的車輛協同主動避撞技術展望
- 數字隔離助力新能源汽車安全隔離的新挑戰
- 汽車模塊拋負載的解決方案
- 車用連接器的安全創新應用
- Melexis Actuators Business Unit
- Position / Current Sensors - Triaxis Hall



