韜略康總:高效時代如何快速解決EMC問題?
發布時間:2013-11-26 責任編輯:eliane
【導讀】在這個講究高效率的移動互聯網時代,“快”是我們追求的目標,對EMC設計也是如此,尤其是在消費電子領域,如何快速有效地解決產品EMC問題是設計師們麵臨的重大問題之一。在“EMC設計工作坊”活動上,韜略科技的康總給我們帶來了一種快速且有效解決設計中EMC問題新方法。
在“EMC設計工作坊”活動上,馬老師談到,EMC是一個非常沒有趣味性、很無聊的一個活,網友們也抱怨作為一名EMC工程師的諸多艱辛和難處,時間的約束、成本的限製等等,對此,韜略科技的康總也十分讚同,在這個講究高效率的移動互聯網時代,“快”是我們追求的目標,對EMC設計也是如此,尤其是在消費電子領域,給你足夠的時間埋頭在枯燥的EMC整改中,總能解決問題,但問題是等EMC改好了,黃花菜都涼了!因此我們需要一種方法能夠快速解決EMC問題。
韜略科技的康總在“EMC設計工作坊”上為我們展示了一項新技術——擴展頻譜(Spread Spectrum)技術。擴展頻譜(Spread Spectrum)技術是一種常用的無線通訊技術,簡稱展頻技術。展頻技術是現如今最為先進有效的EMI抑製手段,對於峰值測量有很好的效果,原理是將單頻率點的能量分散開至某一個展頻範圍內的能量,從而降低單點的峰值能量。
與傳統整改方案不同的是,展頻技術主要是在源頭進行控製,與采用磁珠、濾波器dengzhinenglvdiaomouyipinlvduanbutong,zhanpinjishukeyilvdiaosuoyoupinlvduan,erchuleshijianchengbendeyoushizhiwai,caiyongzhanpinjishudechengbengengdi,yizhixingyegenghao。xiatushishiyongzhanpinqianhouchanpinfusheceshixiaoguoduibi。

圖:使用展頻前後產品輻射測試效果對比
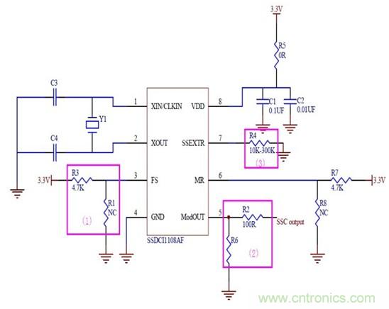
[page]以下是韜略科技兩款展頻IC:
1、展頻IC:SSDCP1107AF

SSDCP1107AF 是利用SSCG 擴頻技術,它可以將窄帶時鍾頻率寬頻化,從而有效的降低了基波與峰波頻率中的峰值頻譜能量;它采用模擬調製,作用於主時鍾,頻率範圍從10MHZ 到80MHZ,目前在MID 、車載DVD、相框、行車記錄儀等電子產品上得到了廣泛的應用。
2、展頻IC:SSDCP1108AF

SSDCP1108AF 是利用SSCG 擴頻技術,它可以將窄帶時鍾頻率寬頻化,從而有效的降低了基波與峰波頻率中的峰值頻譜能量;它采用數字調製,作用於主時鍾,頻率範圍從15MHZ 到40MHZ,目前在MID 、車載DVD、相框等電子產品上得到了廣泛的應用。
對於展頻技術大家如果有疑問的話,歡迎谘詢韜略科技康總 。
相關閱讀:
搞定EMC的兩大關鍵:元器件選型和PCB設計
http://0-fzl.cn/emc-art/80021879
實例講解:如何做好USB保護電路的EMC設計
http://0-fzl.cn/cp-art/80021510
特別推薦
- 噪聲中提取真值!瑞盟科技推出MSA2240電流檢測芯片賦能多元高端測量場景
- 10MHz高頻運行!氮矽科技發布集成驅動GaN芯片,助力電源能效再攀新高
- 失真度僅0.002%!力芯微推出超低內阻、超低失真4PST模擬開關
- 一“芯”雙電!聖邦微電子發布雙輸出電源芯片,簡化AFE與音頻設計
- 一機適配萬端:金升陽推出1200W可編程電源,賦能高端裝備製造
技術文章更多>>
- 貿澤EIT係列新一期,探索AI如何重塑日常科技與用戶體驗
- 算力爆發遇上電源革新,大聯大世平集團攜手晶豐明源線上研討會解鎖應用落地
- 創新不止,創芯不已:第六屆ICDIA創芯展8月南京盛大啟幕!
- AI時代,為什麼存儲基礎設施的可靠性決定數據中心的經濟效益
- 矽典微ONELAB開發係列:為毫米波算法開發者打造的全棧工具鏈
技術白皮書下載更多>>
- 車規與基於V2X的車輛協同主動避撞技術展望
- 數字隔離助力新能源汽車安全隔離的新挑戰
- 汽車模塊拋負載的解決方案
- 車用連接器的安全創新應用
- Melexis Actuators Business Unit
- Position / Current Sensors - Triaxis Hall
熱門搜索





