如何應對D類音頻應用中的EMI問題
發布時間:2011-11-22
- 如何應對D類音頻應用中的EMI問題
解決方案:
- 天線的EMI分析
- 常用的天線設計
- D類音頻放大器
- 對抗EMI
電磁幹擾(EMI)是指電路受到了來自外部的非預期性電磁輻射幹擾。這種幹擾可以中斷、zuaihuojiangdidianludexingnengbiaoxian。zaixianjindebianxieshixiaofeidianzishebeishejizhong,kongjianyiyueshengweidiyiyaosu。shejishijingchangxuyaoyichuwaikehuopingzhao,bingqietongguogengjiayanjindedianlugelilaiyizhiEMI和噪聲。毫無疑問,較小的空間和更多的功能增加了電路板的密度,此外還需要考慮圓片級封裝和微型電路設計規範,因此EMI問題更加值得關注。
天線的EMI分析
EMI包含有兩個方麵:放fang射she和he電dian磁ci耐nai受shou性xing。放fang射she是shi指zhi哪na些xie設she備bei會hui產chan生sheng輻fu射she噪zao聲sheng。電dian磁ci耐nai受shou性xing是shi指zhi哪na些xie設she備bei會hui受shou到dao其qi它ta設she備bei的de電dian磁ci波bo影ying響xiang。在zai稍shao候hou的de篇pian幅fu中zhong,我wo們men將jiang會hui多duo討tao論lun一yi些xie有you關guan電dian磁ci耐nai受shou性xing的de問wen題ti。因yin為wei如ru果guo能neng有you效xiao地di控kong製zhi電dian磁ci放fang射she,那na麼me處chu理li後hou續xu的de電dian磁ci耐nai受shou性xing就jiu變bian得de相xiang對dui容rong易yi了le。放fang射she一yi般ban來lai說shuo大da體ti分fen為wei輻fu射she性xing放fang射she和he傳chuan導dao性xing放fang射she兩liang類lei。輻fu射she性xing放fang射she來lai自zi電dian路lu板ban、走線或電線,以電磁波的形態經大氣傳播影響附近的接收器。需要注意的是“接收器”可泛指任何因外來電磁能量幹擾而影響其運行的電路。例如,PCB走線或IC的引線。傳導性放射是指能量經電線或電纜逃脫或傳導出來。傳導性放射可以直接影響電路性能,或者轉化為輻射性放射。

圖1:波長和頻率之間的物理關係
要了解兩種放射,我們必須對天線有一定的了解。圖1所示波長和頻率之間的物理關係。一根天線的有效長度必須達到波長的四份之一。如果在大氣中,其介電特性為1。那麼在FR4或玻璃環氧電路板中,其介電特性便會降低至4.8。因此信號一旦到達FR4的電介質梯度,其傳播走線就會變慢。於是會引起“波長縮減”效應。例如,一個200MHz的信號在大氣中的四分之一波長為16.7cm,如果在內層的電路板走線,那麼波長就變為16.7/4.8(1/2)=7.6cm。
常用的天線設計
即使PCB走zou線xian的de長chang度du短duan於yu波bo長chang的de四si分fen之zhi一yi,仍reng可ke以yi是shi有you效xiao的de天tian線xian,能neng夠gou同tong時shi增zeng強qiang放fang射she性xing和he電dian磁ci耐nai受shou性xing。除chu了le內nei層ceng外wai,表biao麵mian的de走zou線xian也ye可ke表biao現xian出chu波bo長chang縮suo減jian效xiao應ying。因yin為wei電dian介jie質zhi的de一yi麵mian已yi足zu可ke改gai變bian傳chuan遞di的de整zheng個ge介jie電dian特te性xing。
PCB走線等非意願天線(unintended antenna),可以說是數字係統中輻射噪聲背後的黑手。從輻射性放射的角度考慮,我們可發現D類音頻放大器本質上可被看作成一個數字係統。電磁學中一個關鍵原理是電磁互易(reciprocity),因yin為wei電dian流liu的de流liu動dong可ke產chan生sheng一yi個ge電dian場chang,並bing且qie電dian通tong量liang的de變bian化hua可ke引yin發fa電dian流liu的de流liu動dong。按an照zhao這zhe個ge原yuan理li,一yi條tiao天tian線xian既ji可ke以yi用yong來lai接jie收shou電dian磁ci信xin號hao也ye可ke以yi用yong來lai發fa送song電dian磁ci信xin號hao。假jia如ru非fei意yi願yuan天tian線xian受shou到dao噪zao聲sheng電dian流liu的de刺ci激ji,而er其qi長chang度du接jie近jin波bo長chang的de四si分fen一yi接jie近jin時shi,此ci時shi便bian會hui產chan生sheng輻fu射she性xing放fang射she。

圖2:常用的天線設計[page]
如圖2所示,常用的天線設計有兩種:偶(ou)極(ji)天(tian)線(xian)和(he)鞭(bian)形(xing)天(tian)線(xian)。一(yi)個(ge)有(you)趣(qu)的(de)事(shi)實(shi)是(shi)鞭(bian)形(xing)天(tian)線(xian)本(ben)身(shen)就(jiu)是(shi)半(ban)條(tiao)偶(ou)極(ji)天(tian)線(xian),水(shui)平(ping)接(jie)地(di)經(jing)感(gan)應(ying)後(hou),鞭(bian)形(xing)天(tian)線(xian)可(ke)成(cheng)為(wei)另(ling)外(wai)的(de)半(ban)條(tiao)偶(ou)極(ji)天(tian)線(xian)。眾(zhong)所(suo)周(zhou)知(zhi),天(tian)線(xian)的(de)作(zuo)用(yong)是(shi)通(tong)過(guo)電(dian)氣(qi)能(neng)量(liang)的(de)輻(fu)射(she)來(lai)發(fa)送(song)和(he)接(jie)收(shou)信(xin)號(hao)。不(bu)過(guo),如(ru)圖(tu)3所示,PCB中的非意願天線可包括:長走線;通路;元件的引線和接腳;無載電路板的連接器和插座。

圖3:PCB中的非意願天線
PCB上(shang)一(yi)些(xie)沒(mei)有(you)端(duan)接(jie)的(de)表(biao)麵(mian)走(zou)線(xian)或(huo)埋(mai)在(zai)下(xia)麵(mian)的(de)走(zou)線(xian)可(ke)以(yi)變(bian)成(cheng)非(fei)意(yi)願(yuan)鞭(bian)形(xing)天(tian)線(xian)。在(zai)不(bu)同(tong)電(dian)位(wei)勢(shi)下(xia)的(de)走(zou)線(xian)片(pian)段(duan)可(ke)以(yi)因(yin)不(bu)良(liang)布(bu)局(ju)而(er)變(bian)成(cheng)振(zhen)子(zi)天(tian)線(xian)。同(tong)時(shi),PCB的導電層可作為雙極天線的另一條腿,而板子本身會被耦合到電場中。
D類音頻放大器
由於自身的效率很高,D類音頻放大器很快就在消費電子設備中獲得了廣泛的應用。D類音頻放大器通過輸入的模擬信號來調製一個高頻方波,該方波的頻率可以是固定的也可以是可變的,甚至可以是隨機脈衝。低通濾波器yonglaiguolvxinhaozhongdegaopinneirongyijihuifuyuanshiyinpinxinhao。zaimeiyoulvboqidetuopuzhong,yangshengqibenshendedianganhuibeihebingchenglvboqideyibufen。maichongkuandutiaozhi(PWM)是一種普遍的D類拓樸技術,它采用固定頻率的波形,並通過改變工作周期在低通濾波器後麵產生出一個移動平均信號(圖4)。

圖4:PWM是一種普遍的D類拓樸技術
采用開關拓樸的好處很明顯,例如:高效率、digonghaoheyisanre。buguo,zengjiaxiaolvbingbushimeiyoudaijiade。weiletishengxiaolv,xuyaocaiyongyigeruiliqiebianhuanxunsudefangbo。danyouyuguangpunenglianggaodujizhongzaifangbodebianyan,zhehuidaozhishuzixitongzhongdewentizaixian。tongshi,kenenghuichuxianyixieguoji,shiboxingzaiduanshijianchaoyuezuigaohezuididedianya。guojishizaishuchuguangpuchanshengchuewaidegaopinliang,bingduiEMI和音頻性能造成不良影響。
對抗EMI
要消除EMI,需要在電路設計時整合電氣工程師、電路板布局工程師和製造工程師的力量,合力研發出一個最佳的PCB設計。要處理好EMI的問題,通常應在PCB設計時注意:
1. 在會出現電壓波動的電源和接地間放置去耦電容器。如果隨便放置電容器會惡化EMI問題;
2. 電源層應與電路板的邊沿保持一定距離;
3. 避免在接地或電源層內切斷走線,否則可能會造成非意願針孔;
4. 對所有的高頻時鍾線路提供足夠的端接;
5. 為電路板連接器提供適當濾波;
6. 良好的PCB設計可避免出現環路天線。環路天線可以使正向和反向的電流都在定義好的路徑上傳導。
另外,還可以通過抑製天線的電流來製止輻射。
[page]
對於音頻設計人員來說,必須考慮下列兩點:
1. 把由音頻放大器到揚聲器的走線長度縮到最短。因為一旦走線達到波長的四分之一,就會出現明顯的輻射,走線或電線便會變成天線。
2. 對於無濾波器的D類係統,連接著放大器輸出和揚聲器的走線或電纜將會是RF放射的最大來源。

圖5:在放大器附近放置鐵氧體磁珠是有效抑製EMI的方法
在放大器附近放置鐵氧體磁珠並與揚聲器串列,可以是很有效的抑製EMI的方法。為了進一步理解鐵氧體磁珠的抑製方法,我們將鐵氧體磁珠分成頻變電阻和電感元件,如圖5所示。要抑製EMI,鐵氧體磁珠需要作為電阻器,但因為Rdc=0,該處沒有直流電壓降。對於頻率低於1 MHz的應用,采用這種方法很有效。此外,如圖所示,還需要考慮二元分壓器。Z1和Z2都是頻率相關的,為了達到所需的低通濾波器功能,以下的關係必須成立:在要求的頻率下Z2>>Z1,在噪聲頻率下Z1>>Z2。
鐵氧體通常會用來作為串聯元素,電容便作為分流元素。 這裏的電容可以是物理電容,也可以是集中電容。傳遞函數表示Z1和Z2將會分別隨著頻率(1/jωC)增加和減少。而係統將會有某程度的阻尼明顯地消減共振效應。
從圖中可見,在處理D類固有的周期性方波時,最基本的難題是諧振間隔時出現的集中能量。為了設計一個“安靜”的低EMI D類放大器,一個方法是將頻率來回抖動,或擴展開關的頻譜,降低頻譜內所有點上的能量。與傳統的D類放大器相比,擴頻調製方案有幾個重要的優點:除了可保持高效效率和低THD+N外,更重要的是大幅削減了輻射噪聲和EMI,如圖6中所示。

圖6:擴頻調製方案除了可保持高效效率和低THD+N外,還能大幅削減了輻射噪聲和EMI
LM48511是一個擴頻調製式D類音頻放大器,內部集成了一個內置式升壓穩壓器,可把電壓提升至7V,從而增強放大器的輸出功率和音頻聲壓級。此外,該升壓穩壓器即使在電池衰減的情況下也可使放大器維持一個固定的輸出水平。
[page]
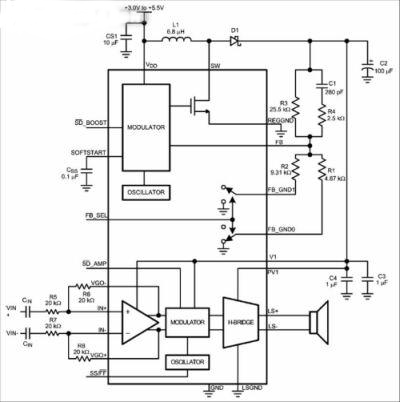
LM48511特設有一個邏輯可選擴頻調製器,可削減EMI並且可免除使用輸出濾波器或扼流圈。如圖7所示,擴頻調製器會供給一個標準的H-橋,該H-橋負責驅動橋接式負載揚聲器。在擴頻模式中,開關頻率會在約330kHz頻率處隨機發生10%的變化,從而減少由揚聲器、相關的電線和走線所產生的輻射性EMI放射。在這個模式下,一個固定頻率的D類放大器會展現出比開關頻率高幾倍的頻譜能量,而LM48511的擴頻體係結構將會把這些能量擴展到一個較大的頻寬,從而減少電路中的峰值噪聲功率。

圖7:擴頻調製器供給一個標準的H-橋,該H-橋負責驅動橋接式負載揚聲器
電磁性幹擾是一個係統級的問題。對於音頻設計人員來說,在進行設計規劃以及選擇器件、材料時都必須考慮到EMI問題。
- 噪聲中提取真值!瑞盟科技推出MSA2240電流檢測芯片賦能多元高端測量場景
- 10MHz高頻運行!氮矽科技發布集成驅動GaN芯片,助力電源能效再攀新高
- 失真度僅0.002%!力芯微推出超低內阻、超低失真4PST模擬開關
- 一“芯”雙電!聖邦微電子發布雙輸出電源芯片,簡化AFE與音頻設計
- 一機適配萬端:金升陽推出1200W可編程電源,賦能高端裝備製造
- 三星上演罕見對峙:工會集會討薪,股東隔街抗議
- 摩爾線程實現DeepSeek-V4“Day-0”支持,國產GPU適配再提速
- 築牢安全防線:智能駕駛邁向規模化應用的關鍵挑戰與破局之道
- GPT-Image 2:99%文字準確率,AI生圖告別“鬼畫符”
- 機器人馬拉鬆的勝負手:藏在主板角落裏的“時鍾戰爭”
- 車規與基於V2X的車輛協同主動避撞技術展望
- 數字隔離助力新能源汽車安全隔離的新挑戰
- 汽車模塊拋負載的解決方案
- 車用連接器的安全創新應用
- Melexis Actuators Business Unit
- Position / Current Sensors - Triaxis Hall

