ADALM2000實驗指南:有源混頻器設計與轉換增益分析
發布時間:2025-10-28 責任編輯:lina
【導讀】本實驗將借助ADALM2000平ping台tai深shen入ru探tan索suo有you源yuan混hun頻pin器qi的de核he心xin原yuan理li與yu應ying用yong特te性xing。作zuo為wei具ju備bei頻pin率lv轉zhuan換huan功gong能neng的de三san端duan口kou電dian路lu,有you源yuan混hun頻pin器qi通tong過guo內nei置zhi晶jing體ti管guan等deng有you源yuan元yuan件jian,在zai實shi現xian射she頻pin與yu中zhong頻pin信xin號hao變bian換huan的de同tong時shi提ti供gong顯xian著zhu的de轉zhuan換huan增zeng益yi,這zhe一yi特te性xing使shi其qi在zai通tong信xin收shou發fa係xi統tong中zhong具ju有you關guan鍵jian價jia值zhi。
目標
本實驗的目標是幫助理解有源混頻器的基本概念。
背景知識
本實驗將借助ADALM2000平ping台tai深shen入ru探tan索suo有you源yuan混hun頻pin器qi的de核he心xin原yuan理li與yu應ying用yong特te性xing。作zuo為wei具ju備bei頻pin率lv轉zhuan換huan功gong能neng的de三san端duan口kou電dian路lu,有you源yuan混hun頻pin器qi通tong過guo內nei置zhi晶jing體ti管guan等deng有you源yuan元yuan件jian,在zai實shi現xian射she頻pin與yu中zhong頻pin信xin號hao變bian換huan的de同tong時shi提ti供gong顯xian著zhu的de轉zhuan換huan增zeng益yi,這zhe一yi特te性xing使shi其qi在zai通tong信xin收shou發fa係xi統tong中zhong具ju有you關guan鍵jian價jia值zhi。

圖1.混頻器的符號表示
如圖1所示,混頻器的輸出有兩種形式。混頻器接收兩個不同頻率的輸入信號,輸出一個頻率信號;從圖中可見,輸出頻率既可以是兩個輸入頻率的和頻,也可以是兩者的差頻。這些頻率分別與如下之一對應:本地振蕩器頻率(LO)、射頻頻率(RF)和中頻頻率(IF)。
混頻器的主要用途是實現頻率轉換,轉換過程可分為上變頻和下變頻兩類。其中,LO端口始終為輸入端口;而RF端口和IF端口的角色則取決於具體應用場景,既可作為輸入端口,也可作為輸出端口。在下變頻混頻器中,另一個輸入端口為RF端口,輸出則是頻率更低的IF信號(如圖2a所示)。

圖2.(a)下變頻混頻器示意圖;(b)上變頻混頻器示意圖
在上變頻混頻器中,另一個輸入是IF,輸出則是RF信號,如圖2b所示。
材料
•ADALM2000主動學習模塊
•無焊試驗板和跳線套件
•兩個1 kΩ電阻
•兩個6.8 kΩ電阻
•一個OP37精密運算放大器
•一個LTC1043精密開關電容模塊
•三個N通道MOSFET(2-ZVN3310,1-ZVN2210A)
單平衡有源混頻器
混頻器還可分為單平衡混頻器與雙平衡混頻器,兩者各有優缺點。
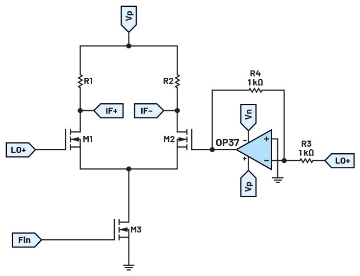
單平衡混頻器常稱為“平衡混頻器”,這種混頻器類型僅能抑製LO信號或RF信號中的一種,而非同時抑製這兩種信號。這種混頻器的應用較為少見,因為它對輸入LO信號中的噪聲較為敏感。主要缺點是存在IF-LO串擾現象,即當IF信號頻率與LO信號頻率相差不大時,LO信號可能會泄漏到IF信號中。單平衡混頻器的簡易電路如圖3所示。

圖3.單平衡混頻器
硬件設置
按照圖4所示,構建以下試驗板連接。
程序步驟
使用信號發生器W1和W2作為混頻器的頻率輸入。對於LO頻率,使用W1並將其設置為5 V、210 kHz的正弦波。對於RF輸入,則使用W2。在進行上變頻混頻時,

圖4.單平衡混頻器試驗板連接
W2的頻率應低於LO頻率,因此將W2設置為5 V、25 kHz的正弦波。預期輸出頻率為185 kHz和235 kHz。模擬通道Ch2用於監測RF輸入信號W2,而Ch1則通過頻譜分析儀監測IF輸出信號。結果如圖5a所示。

圖5.(a)上變頻頻譜圖;(b)下變頻頻譜圖
進行下變頻混頻時,將W2設置為5 V、260 kHz的正弦波;這將作為混頻器的RF輸入。預期輸出頻率為50 kHz,頻譜結果應類似於如圖5b所示。
基於LTC1043實現的單平衡有源混頻器
背景知識
理想情況下,若要實現混頻器低噪聲、高線性度的目標,需要設計一個能響應LO輸入信號、實現極性切換功能的電路。因此,混頻器可以簡化為圖6所示形式:RF信號被分為同相(0°)分量與反相(180°)分量;一個由LO信號驅動的轉換開關,會交替選擇同相信號與反相信號輸出。因此,從本質上簡化來看,理想的混頻器可建模為一個符號開關。

圖6.理想的開關混頻器
仿真
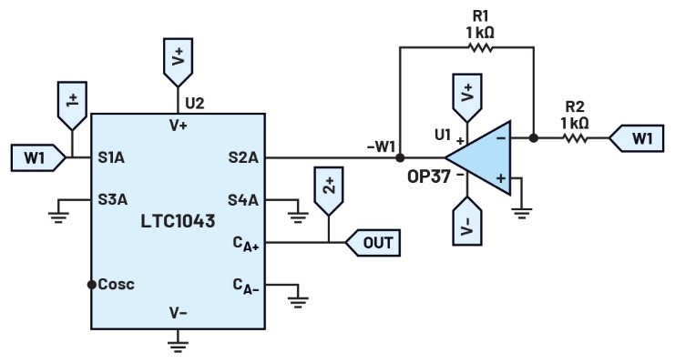
為演示混頻原理,可采用圖6所示的理想開關混頻器。該混頻器可通過LTC1043 CMOS模擬開關構建,這是一款單芯片、電荷平衡的雙通道開關電容儀表級構建模塊。其內部的一對開關會交替執行兩個動作:先將外部電容連接至輸入電壓,再將充好電的電容連接至輸出端口。混頻器內置了一個時鍾,其頻率可通過外接電容調節:若未在引腳Cosc連接電容,內部振蕩器頻率將為210 kHz;若外接39 pF電容(元件套件中最小容量的電容),LTC1043內部振蕩器頻率則會變為80 kHz。本次仿真基於“Cosc引腳未接電容”的結構進行。

圖7.基於LTC1043的開關混頻器
圖7展示了LTspice®中的電路,該電路也可通過硬件元件在試驗板上實現。我們使用LTC1043第一組開關的輸入端。輸入信號將由信號發生器的通道1生成,並連接至引腳S1A。為獲取該輸入信號的反相版本,我們構建了一個簡單的單位增益反相放大器,並將其輸出連接至引腳S2A。輸出可在引腳CA+處觀測,需通過示波器的通道2正極進行監測。若要實現下變頻混頻器,需將信號發生器通道1的頻率設置為高於振蕩器的頻率(例如250 kHz)。此時輸出頻率為這兩個頻率的差值,即40 kHz。參見圖8。

圖8.下變頻混頻器的FFT分析圖
若將信號發生器通道1的頻率設置為60 kHz,混頻器輸出將包含兩個頻率分量:一個為和頻(fLo + fin = 270 kHz),另一個為差頻(fLo–fin = 150 kHz)。上變頻混頻器的FFT分析圖可參見圖9。

圖9.上變頻混頻器的FFT分析圖
雙平衡混頻器或吉爾伯特單元
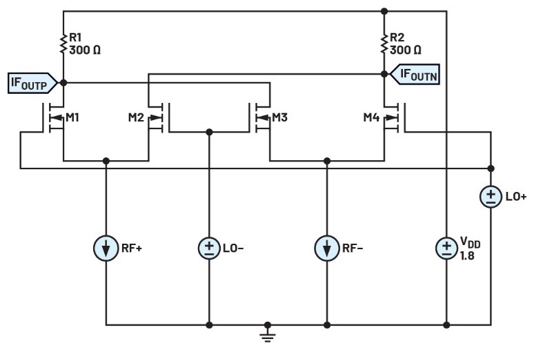
雙平衡混頻器主要用於避免輸出信號中出現LO產物。這種結構需包含兩個單平衡混頻器電路,配備兩個並聯連接的差分RF晶體管,形成一對反向並聯的開關對。LO產物項會被抵消,且輸出信號中的RF信號幅度也會加倍。這種結構的LO與IF之間具有高隔離度,有助於降低混頻後信號濾波環節的性能要求。在噪聲方麵,由於采用了差分RF信號,這類混頻器比單平衡混頻器的抗噪聲能力更強。該類型混頻器也被稱為吉爾伯特單元。參見圖10。

圖10.吉爾伯特單元結構
從電路中可觀察到,吉爾伯特單元混頻器具有高度對稱性。這種對稱性不僅能實現電路平衡,還能在輸出端抑製LO和RF信號。在使用分立元件的係統中,吉爾伯特單元的應用並不廣泛,原因是其所需的元件數量較多;但(dan)對(dui)於(yu)集(ji)成(cheng)電(dian)路(lu)而(er)言(yan),吉(ji)爾(er)伯(bo)特(te)單(dan)元(yuan)混(hun)頻(pin)器(qi)是(shi)理(li)想(xiang)之(zhi)選(xuan)。因(yin)為(wei)在(zai)集(ji)成(cheng)電(dian)路(lu)中(zhong),元(yuan)件(jian)數(shu)量(liang)並(bing)非(fei)關(guan)鍵(jian)考(kao)量(liang)因(yin)素(su),且(qie)這(zhe)種(zhong)混(hun)頻(pin)器(qi)無(wu)需(xu)變(bian)壓(ya)器(qi)或(huo)其(qi)他(ta)電(dian)感(gan)器(qi)等(deng)繞(rao)製(zhi)元(yuan)件(jian),同(tong)時(shi)還(hai)能(neng)提(ti)供(gong)高(gao)水(shui)平(ping)的(de)性(xing)能(neng)。
LTspice仿真
由於元件套件中提供的元件數量不足以構建該電路,因此我們轉而在LTspice軟件中對電路進行仿真。仿真所需的LTspice文件可從GitHub上的LTspice教育工具下載。圖11展示了該電路的IF輸出信號,此結果由IF正、負輸出差值計算得出。

圖11.吉爾伯特單元的LTspice仿真圖。
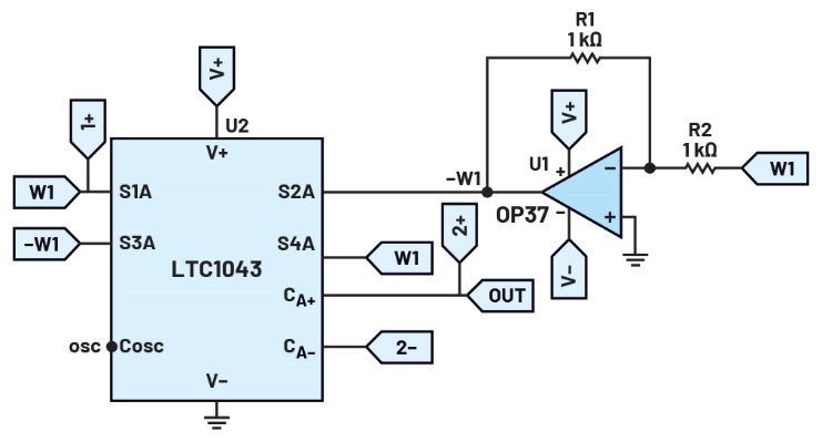
基於LTC1043實現的雙平衡有源混頻器。
雙平衡混頻器結構需要兩個單平衡電路。我們可以利用LTC1043構建這種結構,因為它包含多個開關,能夠提供所需的反向並聯開關對。圖12所示為該電路的原理圖。電路及其連接方式基本相同,僅第二組開關(S3A、S4A)的輸入端與第一組開關(S1A、S2A)的輸入端反向連接。在這種情況下,可通過示波器的通道2正極(連接至CA+引腳)和通道2負極(連接至CA–引腳)觀測輸出信號。

圖12.基於LTC1043的雙平衡混頻器
為分析下變頻結構,需將信號發生器通道1設置為頻率250 kHz、峰峰值1 V的正弦波。下變頻的FFT分析結果如圖13所示。

圖13.下變頻FFT分析圖
對於上變頻,信號發生器通道1生成的正弦波頻率需低於LTC1043內部振蕩器的頻率(例如50 kHz)。該頻率下的FFT分析結果如圖14所示。

圖14.上變頻FFT分析圖
推薦閱讀:
技術雙雄聯手!逐點半導體與數字光芯共推Micro LED投影芯片升級
威世科技再傳捷報,Ametherm係列NTC熱敏電阻成功通過UL認證
再獲認證!兆易創新GD32F5/G5係列STL測試庫通過IEC 61508 SIL 2/3安全標準
榮耀Magic 8係列亮出“護眼王牌”:首發艾邁斯歐司朗新技術,打造極致視覺安全體驗
- 噪聲中提取真值!瑞盟科技推出MSA2240電流檢測芯片賦能多元高端測量場景
- 10MHz高頻運行!氮矽科技發布集成驅動GaN芯片,助力電源能效再攀新高
- 失真度僅0.002%!力芯微推出超低內阻、超低失真4PST模擬開關
- 一“芯”雙電!聖邦微電子發布雙輸出電源芯片,簡化AFE與音頻設計
- 一機適配萬端:金升陽推出1200W可編程電源,賦能高端裝備製造
- 1200餘家企業齊聚深圳,CITE2026打造電子信息產業創新盛宴
- 掌握 Gemini 3.1 Pro 參數調優的藝術
- 築牢安全防線:電池擠壓試驗機如何為新能源產業護航?
- Grok 4.1 API 實戰:構建 X 平台實時輿情監控 Agent
- 電源芯片國產化新選擇:MUN3CAD03-SF助力物聯網終端“芯”升級
- 車規與基於V2X的車輛協同主動避撞技術展望
- 數字隔離助力新能源汽車安全隔離的新挑戰
- 汽車模塊拋負載的解決方案
- 車用連接器的安全創新應用
- Melexis Actuators Business Unit
- Position / Current Sensors - Triaxis Hall






