低電流調光困局破解:雙向可控矽技術如何重塑LED兼容性標準
發布時間:2025-05-16 責任編輯:lina
【導讀】隨著美國能源政策推動白熾燈全麵退市,LED憑借25,000小時超長壽命(UL認證數據)及多樣化適配能力成為主流照明方案。然而,傳統三端雙向可控矽(TRIAC)調光器麵臨新的技術壁壘:LED負載電流僅為白熾燈的1/10,導致TRIAC閉鎖電流(典型值50mA)與維持電流(典型值10mA)難以穩定觸發,引發調光閃爍或啟動失效。四端雙向可控矽(Quadrac)通過集成緩衝電路與觸發二極管,將有效工作電流下探至5mA(IEC 60669標準),在保留傳統調光架構的同時,實現LED燈具無級調光兼容性,推動智能照明係統平滑升級。
隨著美國能源政策推動白熾燈全麵退市,LED憑借25,000小時超長壽命(UL認證數據)及多樣化適配能力成為主流照明方案。然而,傳統三端雙向可控矽(TRIAC)調光器麵臨新的技術壁壘:LED負載電流僅為白熾燈的1/10,導致TRIAC閉鎖電流(典型值50mA)與維持電流(典型值10mA)難以穩定觸發,引發調光閃爍或啟動失效。四端雙向可控矽(Quadrac)通過集成緩衝電路與觸發二極管,將有效工作電流下探至5mA(IEC 60669標準),在保留傳統調光架構的同時,實現LED燈具無級調光兼容性,推動智能照明係統平滑升級。

圖1
三san端duan雙shuang向xiang可ke控kong矽gui是shi交jiao流liu電dian調tiao光guang控kong製zhi的de核he心xin。調tiao光guang器qi中zhong使shi用yong的de三san端duan雙shuang向xiang可ke控kong矽gui通tong常chang被bei設she計ji用yong於yu白bai熾chi燈deng負fu載zai,這zhe種zhong負fu載zai在zai穩wen定ding狀zhuang態tai和he初chu始shi高gao浪lang湧yong電dian流liu下xia都dou具ju有you高gao額e定ding電dian流liu,並bing且qie在zai燈deng絲si斷duan裂lie時shi會hui產chan生sheng非fei常chang高gao的de壽shou命ming終zhong止zhi浪lang湧yong電dian流liu。

圖2
由於 LED 是shi二er極ji管guan,因yin此ci其qi穩wen態tai電dian流liu比bi白bai熾chi燈deng低di得de多duo,而er且qie它ta們men在zai交jiao流liu電dian壓ya的de每mei個ge半ban周zhou期qi裏li的de初chu始shi開kai啟qi電dian流liu可ke能neng高gao得de多duo且qie持chi續xu時shi間jian約yue幾ji微wei秒miao。因yin此ci,在zai每mei個ge交jiao流liu電dian壓ya半ban周zhou期qi的de開kai始shi處chu都dou可ke以yi看kan到dao電dian流liu尖jian峰feng。圖tu 1 顯示了典型的電流尖峰。通常,交流二極管替換燈的電流尖峰為 6-8 A 峰值;穩態電流小於 100 mA。
用於家庭照明的 LED 燈可能需要 7.5 W(A19 燈泡-450 流明)或更高的功率,一盞吊燈通常需要 4 到 10 個燈泡。相比之下,一串 50 盞裝飾性聖誕燈的總耗電量可能隻有 4.8 瓦。用於取代典型燈絲裝置的嵌入式天花板燈具的 LED 泛光燈可產生 750 流明的亮度,其功耗僅為 13 W(BR30),而舊燈絲裝置的功耗通常為 65 W。
使用新型 Q6008LH1LED 或 Q6012LH1LED 係列三端雙向可控矽開關元件設計用於控製 LED 光輸出的交流電路非常簡單,因為隻需要幾個元件。所需的隻是一個點火/觸發電容器、一個電位器和一個電壓轉折觸發裝置。
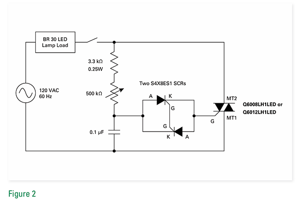
通過使用兩個反向並聯敏感門控矽整流器 (SCR) S4X8ES1 作(zuo)為(wei)電(dian)壓(ya)擊(ji)穿(chuan)觸(chu)發(fa)裝(zhuang)置(zhi),控(kong)製(zhi)電(dian)路(lu)可(ke)以(yi)產(chan)生(sheng)寬(kuan)範(fan)圍(wei)的(de)光(guang)電(dian)平(ping)輸(shu)出(chu)。此(ci)外(wai),通(tong)過(guo)使(shi)用(yong)兩(liang)個(ge)反(fan)向(xiang)並(bing)聯(lian)敏(min)感(gan)門(men)控(kong)矽(gui)整(zheng)流(liu)器(qi)作(zuo)為(wei)觸(chu)發(fa)裝(zhuang)置(zhi),可(ke)以(yi)實(shi)現(xian)低(di)滯(zhi)後(hou)控(kong)製(zhi),因(yin)為(wei)兩(liang)個(ge)可(ke)控(kong)矽(gui)構(gou)成(cheng)了(le)一(yi)個(ge)完(wan)整(zheng)的(de)回(hui)斷(duan)觸(chu)發(fa)器(qi)。圖(tu) 2 展示了這種控製裝置的電路圖,它可能是嵌入式泛光燈(例如 BR30 LED 燈)的理想選擇,這種燈可以調暗以產生低亮度輸出,也可以調高到接近 180° 的全亮度輸出。
該電路可使燈泡在每個交流半周期幾乎以 180° 的全角度開啟;此外,RC 定時開啟可延遲到每個半周期的一個小導通角度,以實現極低的光輸出。
Q60xxLH1LED 三端雙向可控矽係列具有低保持和閉鎖電流特性,可使三端雙向可控矽在極低的電流水平下保持導通。兩個反向並聯敏感門控矽整流器 (S4X8ES1) 的(de)柵(zha)極(ji)連(lian)接(jie)在(zai)一(yi)起(qi),可(ke)產(chan)生(sheng)具(ju)有(you)全(quan)擊(ji)穿(chuan)電(dian)壓(ya)的(de)極(ji)低(di)電(dian)壓(ya)觸(chu)發(fa)裝(zhuang)置(zhi),從(cong)而(er)產(chan)生(sheng)極(ji)低(di)的(de)滯(zhi)後(hou)。這(zhe)樣(yang)就(jiu)可(ke)以(yi)將(jiang)電(dian)位(wei)器(qi)設(she)置(zhi)為(wei)低(di)導(dao)通(tong)角(jiao)度(du),在(zai)線(xian)路(lu)開(kai)關(guan)關(guan)閉(bi)和(he)打(da)開(kai)時(shi)立(li)即(ji)導(dao)通(tong)。

圖3
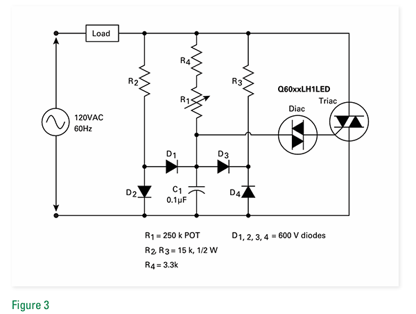
圖 3 中的電路圖改進了磁滯效果不佳的老式相位控製/調光器電路。如圖 3 所示,如 Littelfuse 應用說明 AN1003 所述,在 C1 點火電容器周圍添加轉向二極管後,可消除磁滯現象。

圖4
圖4注:電位器為 250 kΩ,內置固定端電阻最小為 3 kΩ。Quadrac 器件為 QxxxxLTH1LED,具有更靈敏的三端雙向晶閘管芯片(低柵極和保持電流特性)。RL 是 10 W 的最小 LED 負載,VC 與內置雙向可控矽芯片的觸發電壓相同。
如果寬控製範圍(全亮到極暗)和低滯後對應用來說不重要,則可使用新型 Littelfuse Q6008LTH1LED 或 Q6012LTH1LED 係列 Quadrac 器件設計簡單的可變光控製。(Quadrac 器件是一種特殊類型的晶閘管,它將二端雙向晶閘管和三端雙向晶閘管組合在一個封裝中)。圖 4 所示電路將雙向晶閘管觸發器件和三端雙向晶閘管組合在一個 TO-220 隔離安裝片封裝中,進一步減少了元件數量。由於雙向晶閘管觸發器件的 VBO 較高,該控製電路允許略低的完全開啟電壓,提供在每個交流半周期的 175° 至﹤90° 範圍內運行的調光功能。

圖5
交流電路的 LED 燈負載可能非常簡單,如圖 5 所示;也可能有用於直流改進的額外元件,如濾波電容器。附加元件的存在將決定 LED 燈負載是否可調光。LED 燈(deng)負(fu)載(zai)越(yue)簡(jian)單(dan),就(jiu)越(yue)有(you)可(ke)能(neng)是(shi)可(ke)調(tiao)光(guang)的(de),因(yin)為(wei)濾(lv)波(bo)電(dian)容(rong)器(qi)可(ke)能(neng)會(hui)將(jiang)最(zui)小(xiao)直(zhi)流(liu)電(dian)流(liu)增(zeng)加(jia)到(dao)晶(jing)閘(zha)管(guan)器(qi)件(jian)鎖(suo)定(ding)的(de)水(shui)平(ping),交(jiao)流(liu)電(dian)流(liu)無(wu)法(fa)降(jiang)低(di)至(zhi)小(xiao)於(yu)晶(jing)閘(zha)管(guan)保(bao)持(chi)電(dian)流(liu)。
免責聲明:本文為轉載文章,轉載此文目的在於傳遞更多信息,版權歸原作者所有。本文所用視頻、圖片、文字如涉及作品版權問題,請聯係小編進行處理。
推薦閱讀:
維科杯·OFweek2025年度評選:揭秘工業自動化及數字化轉型“領航者”,誰將脫穎而出?
尋找傳感器界的“隱形王者”!維科杯·OFweek 2025年度評選等你來戰
- 噪聲中提取真值!瑞盟科技推出MSA2240電流檢測芯片賦能多元高端測量場景
- 10MHz高頻運行!氮矽科技發布集成驅動GaN芯片,助力電源能效再攀新高
- 失真度僅0.002%!力芯微推出超低內阻、超低失真4PST模擬開關
- 一“芯”雙電!聖邦微電子發布雙輸出電源芯片,簡化AFE與音頻設計
- 一機適配萬端:金升陽推出1200W可編程電源,賦能高端裝備製造
- 1200餘家企業齊聚深圳,CITE2026打造電子信息產業創新盛宴
- 掌握 Gemini 3.1 Pro 參數調優的藝術
- 築牢安全防線:電池擠壓試驗機如何為新能源產業護航?
- Grok 4.1 API 實戰:構建 X 平台實時輿情監控 Agent
- 電源芯片國產化新選擇:MUN3CAD03-SF助力物聯網終端“芯”升級
- 車規與基於V2X的車輛協同主動避撞技術展望
- 數字隔離助力新能源汽車安全隔離的新挑戰
- 汽車模塊拋負載的解決方案
- 車用連接器的安全創新應用
- Melexis Actuators Business Unit
- Position / Current Sensors - Triaxis Hall





