拆分和仲裁雙向串行總線
發布時間:2023-03-25 責任編輯:lina
【導讀】雙向總線(例如,I 2 C、SMBus 和 LIN)在當今的電子產品中已變得無處不在,部分原因在於它們的簡單性。僅使用兩條線——數據線和時鍾線——多個設備就可以相互通信。根據I 2 C總線規範,多128個設備可以共享相同的數據和時鍾線;這是通過在每個設備上使用外部上拉電阻和開漏驅動器來實現的。如果沒有設備在傳輸 0,則總線自然會被上拉電阻拉到 1。但是,總線上的任何設備都可以將其拉為 0。
雙向總線介紹
雙向總線(例如,I 2 C、SMBus 和 LIN)在當今的電子產品中已變得無處不在,部分原因在於它們的簡單性。僅使用兩條線——數據線和時鍾線——多個設備就可以相互通信。根據I 2 C總線規範,多128個設備可以共享相同的數據和時鍾線;這是通過在每個設備上使用外部上拉電阻和開漏驅動器來實現的。如果沒有設備在傳輸 0,則總線自然會被上拉電阻拉到 1。但是,總線上的任何設備都可以將其拉為 0。
允許總線master隨時驅動總線,slave在一定時間內響應總線master的查詢

收shou到dao查zha詢xun後hou。在zai多duo主zhu機ji場chang景jing中zhong,充chong當dang總zong線xian主zhu機ji的de各ge個ge設she備bei需xu要yao執zhi行xing自zi己ji的de總zong線xian仲zhong裁cai。希xi望wang斷duan言yan對dui總zong線xian的de控kong製zhi的de總zong線xian主zhu機ji需xu要yao通tong過guo將jiang其qi拉la至zhi 0 來對其進行測試;這會通知其他主設備正在使用總線。
為什麼拆分雙向總線?
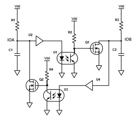
I 2 C 總線規範 [1] 包含一個參考電路,允許將其分為輸入和輸出對。出於多種原因需要此配置。首先,在安全、噪聲和接地問題的情況下,分離總線可用於光學隔離總線主機和從機(圖 1 )。此外,可以通過放大分離總線(圖 2)或(huo)用(yong)執(zhi)行(xing)媒(mei)體(ti)轉(zhuan)換(huan)的(de)電(dian)路(lu)替(ti)換(huan)放(fang)大(da)器(qi)來(lai)實(shi)現(xian)性(xing)能(neng)提(ti)升(sheng)。這(zhe)可(ke)以(yi)增(zeng)加(jia)總(zong)線(xian)的(de)工(gong)作(zuo)距(ju)離(li),並(bing)通(tong)過(guo)減(jian)少(shao)電(dian)容(rong)來(lai)提(ti)高(gao)性(xing)能(neng)。隨(sui)著(zhe)電(dian)容(rong)下(xia)降(jiang),信(xin)號(hao)時(shi)間(jian)常(chang)數(shu) t 將由上拉電阻決定。

圖 1 雙向總線隔離

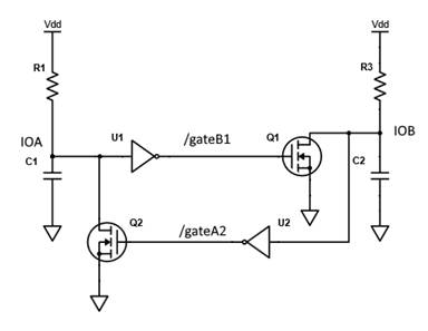
圖2 雙向總線中繼器
duiyunaxieshejishuangxiangzongxiankongzhiqideren,keyishiyongzongxianchaifenjishujinxingtiaoshi。shuangxiangxieyidedianxingtiaoshibiandekunnan,yinweixingweibudangdekongzhiqikenengjiangzongxianladao 0,erlingyigekongzhiqizhengzaiduanyanduizongxiandekongzhi。zhezhongqingkuangshidezaibuzhidaomeigeshebeikongzhiqideneibuzhuangtaideqingkuangxiabukenengshibiezongxianshangdechuanshushebei。raner,tongguojiankongtu 2中的 /gateB1 和 /gateA2 線路, 可以僅使用標準實驗室設備和調試技術來識別傳輸設備和總線的任何同時斷言。
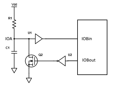
總線拆分技術可用於將支持 I 2 C 的設備連接到另一個沒有 I 2 C 控製器的設備。在這種情況下,分離總線可以連接到其他設備的 GPIO(圖 3)。

圖 3 連接到 GPIO 的拆分總線
有幾個已發布的電路可以拆分雙向總線。不幸的是,用於分離總線應用的參考電路要麼需要為特定應用專門設計的電路(如
見於已發表的文章),或需要使用傳輸門的外部控製邏輯(如 I 2C 標準中所示)允許發送器和接收器進行通信,而不會創建導致閂鎖的反饋路徑。閂鎖情況在圖 2中很明顯,其中 IOA 將總線拉至 0 迫使 IOB 通過 /gateB1 拉至 0,然後強製 IOA 通過 /gateA2 無限期拉至 0。
本ben設she計ji理li念nian中zhong介jie紹shao的de雙shuang邊bian仲zhong裁cai器qi可ke以yi將jiang雙shuang向xiang總zong線xian拆chai分fen為wei發fa送song和he接jie收shou對dui,並bing以yi通tong用yong方fang式shi構gou建jian,使shi其qi可ke用yong於yu任ren何he拆chai分fen總zong線xian應ying用yong。此ci外wai,它ta不bu需xu要yao外wai部bu控kong製zhi邏luo輯ji——總線僅由數據總線的狀態控製:

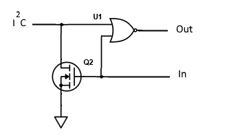
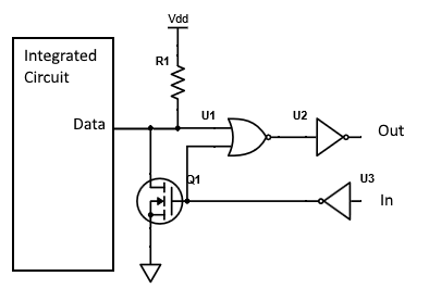
圖 4 雙邊仲裁器使能電路
雙邊仲裁
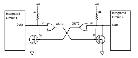
圖 5中所示的仲裁器由圖 4中的交叉耦合使能電路組成,之所以起作用,是因為根據定義,雙向總線僅支持半雙工通信。在穩定狀態下,DATA 總線被上拉電阻 R1 和 R2 拉高,迫使 OUT1 和 OUT2 為 0。這使兩個 NMOS FET 都處於截止狀態。當IC1拉低DATA時,OUT1變為1,使Q2拉低IC2的DATA總線。同時,OUT1 被饋送到或非門 U2 的輸入端,斷開從 OUT2 返回到 Q1 defankuihuilu。fankuihuiludezhezhongzhongduanxiaochulebisuotiaojian,shiderenheqitakongzhiluojidoubiandebubiyao,yinweigeduanyanqishujuxiandedianluyingdelebisai,bingtongguohuofeimenzusailelingyigedianlu。

圖5 雙向總線的雙邊仲裁

圖 6 雙邊仲裁啟用總線放大
由於電路的通用性,雙邊仲裁可應用於任何拆分總線應用。圖 6 xianshileyingyongyufangdadeshuangbianzhongcai。tongguofenbieyongmeitizhuanhuandianluhuoguanggeliqitihuanfangdaqizujian,zhekeyihenrongyidikuozhandaomeitizhuanhuanhezongxiangeli。chuyutiaoshizongxiankongzhiqidemude,keyijiankongfangdaqizhijiandexianluyibangzhushibieguzhangzongxiankongzhiqi。tu 7 顯示了應用於 I 2 C 到 GPIO 連接的雙邊仲裁。

圖 7 I 2 C 到 GPIO 連接
結論
將雙向總線分成發送/接收對有多種原因。從提高性能到啟用調試再到隔離,總線分離是一種許多設計人員都曾發現有用的技術。
雙shuang邊bian仲zhong裁cai是shi一yi種zhong總zong線xian仲zhong裁cai技ji術shu,可ke實shi現xian大da多duo數shu總zong線xian拆chai分fen應ying用yong。它ta依yi賴lai於yu雙shuang向xiang總zong線xian通tong信xin的de行xing為wei來lai消xiao除chu對dui外wai部bu控kong製zhi電dian路lu的de需xu求qiu,並bing且qie足zu夠gou通tong用yong以yi用yong於yu許xu多duo應ying用yong程cheng序xu而er不bu會hui增zeng加jia不bu必bi要yao的de複fu雜za性xing。
免責聲明:本文為轉載文章,轉載此文目的在於傳遞更多信息,版權歸原作者所有。本文所用視頻、圖片、文字如涉及作品版權問題,請聯係小編進行處理。
推薦閱讀:
- 噪聲中提取真值!瑞盟科技推出MSA2240電流檢測芯片賦能多元高端測量場景
- 10MHz高頻運行!氮矽科技發布集成驅動GaN芯片,助力電源能效再攀新高
- 失真度僅0.002%!力芯微推出超低內阻、超低失真4PST模擬開關
- 一“芯”雙電!聖邦微電子發布雙輸出電源芯片,簡化AFE與音頻設計
- 一機適配萬端:金升陽推出1200W可編程電源,賦能高端裝備製造
- 築基AI4S:摩爾線程全功能GPU加速中國生命科學自主生態
- 一秒檢測,成本降至萬分之一,光引科技把幾十萬的台式光譜儀“搬”到了手腕上
- AI服務器電源機櫃Power Rack HVDC MW級測試方案
- 突破工藝邊界,奎芯科技LPDDR5X IP矽驗證通過,速率達9600Mbps
- 通過直接、準確、自動測量超低範圍的氯殘留來推動反滲透膜保護
- 車規與基於V2X的車輛協同主動避撞技術展望
- 數字隔離助力新能源汽車安全隔離的新挑戰
- 汽車模塊拋負載的解決方案
- 車用連接器的安全創新應用
- Melexis Actuators Business Unit
- Position / Current Sensors - Triaxis Hall



