20個電機驅動經典控製電路圖
發布時間:2019-03-12 責任編輯:xueqi
【導讀】通常在電力係統中,按照電氣設備的作用將其分為一次設備與二次設備。一次設備是指直接用於輸送、生產、分配電能的電氣設備;二次設備是用於對電力係統以及一次設備的工況進行檢測、控製、測量、調節和保護的低壓電氣設備。以下是常用的電機驅動電路,分享給大家收藏慢慢看。
通常在電力係統中,我們按照電氣設備的作用將其分為一次設備與二次設備。一次設備是指直接用於輸送、生產、分配電能的電氣設備,比如包括了發電機、電力變壓器、斷路器、隔離開關、母線、電力電纜和輸電線路等等,是構成電力係統的主體重要組成部分。
二次設備是用於對電力係統以及一次設備的工況進行檢測、控製、測量、調節和保護的低壓電氣設備,比如也包括了測量儀表、一次設備的控製、運行情況監視信號及自動化監控係統、繼電保護和安全自動裝置、通信設備等等。
二er次ci設she備bei它ta們men之zhi間jian按an照zhao一yi定ding的de功gong能neng要yao求qiu鏈lian接jie在zai一yi起qi,所suo構gou成cheng的de電dian氣qi回hui路lu我wo們men將jiang其qi統tong稱cheng為wei二er次ci接jie線xian或huo者zhe稱cheng為wei二er次ci回hui路lu,它ta是shi確que保bao電dian力li係xi統tong安an全quan生sheng產chan、經濟運行和可靠供電中不可缺少的重要組成部分。
以下圖是常用的電氣控製電路:
1.電動機直接啟動控製電路圖

2.電動機降壓啟動控製電路圖

3.直流電動機控製電路圖

4.電動機製動控製電路圖

5.電動機順序控製電路圖

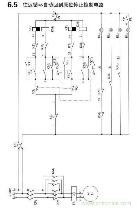
6.自動往返控製電路圖

7.電動機速度控製電路圖

8.延時頭配合接觸器控製電路圖

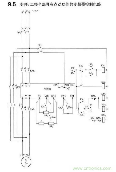
9.變頻器和軟啟動控製電路圖

10.供排水控製電路圖

11.開機信號預警電路圖

12.常用控製電路按鈕接線圖

13.重載設備啟動控製電路圖

14.溫控儀控製電路圖

15.移相電容器及其控製電路圖

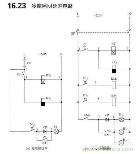
16.照明電路圖

17.保護電路圖
18.計量與儀表電路圖

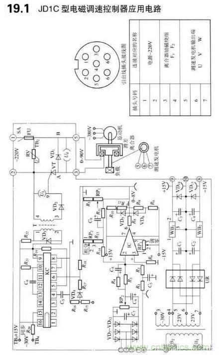
19.電磁調速控製器電路圖

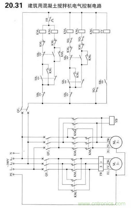
20.其它控製電路圖

特別推薦
- 噪聲中提取真值!瑞盟科技推出MSA2240電流檢測芯片賦能多元高端測量場景
- 10MHz高頻運行!氮矽科技發布集成驅動GaN芯片,助力電源能效再攀新高
- 失真度僅0.002%!力芯微推出超低內阻、超低失真4PST模擬開關
- 一“芯”雙電!聖邦微電子發布雙輸出電源芯片,簡化AFE與音頻設計
- 一機適配萬端:金升陽推出1200W可編程電源,賦能高端裝備製造
技術文章更多>>
- 築基AI4S:摩爾線程全功能GPU加速中國生命科學自主生態
- 一秒檢測,成本降至萬分之一,光引科技把幾十萬的台式光譜儀“搬”到了手腕上
- AI服務器電源機櫃Power Rack HVDC MW級測試方案
- 突破工藝邊界,奎芯科技LPDDR5X IP矽驗證通過,速率達9600Mbps
- 通過直接、準確、自動測量超低範圍的氯殘留來推動反滲透膜保護
技術白皮書下載更多>>
- 車規與基於V2X的車輛協同主動避撞技術展望
- 數字隔離助力新能源汽車安全隔離的新挑戰
- 汽車模塊拋負載的解決方案
- 車用連接器的安全創新應用
- Melexis Actuators Business Unit
- Position / Current Sensors - Triaxis Hall
熱門搜索
微波功率管
微波開關
微波連接器
微波器件
微波三極管
微波振蕩器
微電機
微調電容
微動開關
微蜂窩
位置傳感器
溫度保險絲
溫度傳感器
溫控開關
溫控可控矽
聞泰
穩壓電源
穩壓二極管
穩壓管
無焊端子
無線充電
無線監控
無源濾波器
五金工具
物聯網
顯示模塊
顯微鏡結構
線圈
線繞電位器
線繞電阻




