高邊電流檢測測量電路及原理解析
發布時間:2017-01-06 責任編輯:wenwei
【導讀】本應用筆記介紹利用電流檢測放大器、差分放大器和儀表放大器測量智能手機、平板電腦、筆記本計算機及USB附(fu)件(jian)中(zhong)的(de)電(dian)池(chi)充(chong)電(dian)和(he)放(fang)電(dian)電(dian)流(liu)。通(tong)過(guo)對(dui)高(gao)邊(bian)電(dian)流(liu)檢(jian)測(ce)放(fang)大(da)器(qi)與(yu)低(di)邊(bian)差(cha)分(fen)放(fang)大(da)器(qi)進(jin)行(xing)了(le)比(bi)較(jiao),並(bing)給(gei)出(chu)了(le)檢(jian)流(liu)電(dian)阻(zu)的(de)選(xuan)擇(ze)標(biao)準(zhun)。文(wen)中(zhong)介(jie)紹(shao)了(le)高(gao)電(dian)壓(ya)短(duan)路(lu)器(qi),以(yi)在(zai)發(fa)生(sheng)電(dian)路(lu)故(gu)障(zhang)及(ji)短(duan)路(lu)時(shi)提(ti)供(gong)係(xi)統(tong)過(guo)流(liu)保(bao)護(hu)。並(bing)且(qie)提(ti)供(gong)了(le)可(ke)變(bian)線(xian)性(xing)電(dian)流(liu)源(yuan)和(he)可(ke)編(bian)程(cheng)0–5A電流源的應用電路。
電流測量(即檢測流入和流出電子電路的電流)是設計者的一項必備技能,也是各種應用中必不可少的。應用示例包括過流保護、4–20mA係統、電池充電器、高亮度LED控製、GSM基站電源、H橋電機控製,您必須知道此類應用中流入和流出可充電電池的電流比(也就是電量計功能)。
隨著越來越多的便攜式應用,對專用電流監測器的需求已經大大增加,從而以小封裝、低靜態電流實現其任務。以下的討論涵蓋低邊和高邊電流監測器,包括其架構和應用。
采用高邊還是低邊監測器?
大多數電流測量應用采用低邊原理,檢測電阻與接地通路串聯(圖1);或者采用高邊原理,檢測電阻與電源線串聯(圖2)。兩種方法都具有不同的優缺點。低邊電阻在接地通路中增加了不希望的額外阻抗;采用高邊電阻的電路必須承受相對較大的共模信號。此外,如果圖1中運放的GND引腳以RSENSE的正端為基準,那麼其共模輸入範圍必須覆蓋至零以下,也就是GND - (RSENSE × ILOAD)。

圖1. 低邊電流監測器原理。

圖2. 高邊電流監測器示例。
然ran而er,不bu要yao因yin為wei低di邊bian測ce量liang電dian路lu的de簡jian單dan性xing而er忽hu略lve高gao邊bian測ce量liang方fang法fa的de優you勢shi。多duo種zhong故gu障zhang會hui避bi開kai低di邊bian監jian測ce器qi,從cong而er使shi負fu載zai麵mian臨lin危wei險xian和he未wei檢jian測ce到dao的de情qing形xing(圖3)。注意,能夠檢測通過路徑A連接的負載,但通過路徑B的(de)意(yi)外(wai)連(lian)接(jie)則(ze)避(bi)開(kai)了(le)監(jian)測(ce)器(qi)。另(ling)一(yi)方(fang)麵(mian),高(gao)邊(bian)監(jian)測(ce)器(qi)直(zhi)接(jie)連(lian)接(jie)至(zhi)電(dian)源(yuan),能(neng)夠(gou)檢(jian)測(ce)所(suo)有(you)的(de)下(xia)行(xing)故(gu)障(zhang)並(bing)觸(chu)發(fa)相(xiang)應(ying)的(de)補(bu)救(jiu)措(cuo)施(shi)。高(gao)邊(bian)監(jian)測(ce)器(qi)也(ye)比(bi)較(jiao)適(shi)合(he)汽(qi)車(che)應(ying)用(yong),此(ci)類(lei)應(ying)用(yong)中(zhong)的(de)外(wai)殼(ke)作(zuo)為(wei)地(di)電(dian)勢(shi)。

圖3. 如果負載意外接地,通路B可產生危險的高電流。
傳統高邊監測器
以(yi)前(qian),這(zhe)兩(liang)種(zhong)方(fang)案(an)的(de)許(xu)多(duo)實(shi)現(xian)方(fang)法(fa)都(dou)基(ji)於(yu)分(fen)立(li)式(shi)元(yuan)件(jian)或(huo)半(ban)分(fen)立(li)式(shi)電(dian)路(lu)。最(zui)簡(jian)單(dan)情(qing)況(kuang)下(xia),此(ci)類(lei)高(gao)邊(bian)監(jian)測(ce)器(qi)要(yao)求(qiu)高(gao)精(jing)度(du)運(yun)放(fang)和(he)少(shao)數(shu)幾(ji)個(ge)精(jing)密(mi)電(dian)阻(zu)。高(gao)邊(bian)測(ce)量(liang)的(de)一(yi)種(zhong)常(chang)見(jian)方(fang)法(fa)是(shi)使(shi)用(yong)傳(chuan)統(tong)的(de)差(cha)分(fen)放(fang)大(da)器(qi)作(zuo)為(wei)增(zeng)益(yi)放(fang)大(da)器(qi)以(yi)及(ji)從(cong)高(gao)邊(bian)至(zhi)地(di)的(de)電(dian)平(ping)轉(zhuan)換(huan)器(qi)(圖4)。盡管這種分立式電路使用廣泛,但具有以下三個主要缺點:
- 輸入電阻(等於R1)相對較低。
- 輸入端的輸入阻抗通常呈現出較大偏差。
- 電阻必須良好匹配,以獲得可接受的共模抑製比(CMRR):0.01%的電阻值偏差會將CMRR降低至86dB,0.1%的偏差將其降低至66dB,1%的偏差將其降低至46dB。
高邊電流監測需求帶動了大量用於該目的的新集成電路的發展。另一方麵,低邊測量未推動新型相關IC的進步。

圖4. 差分放大器是高邊電流測量電路中的基本元件。
集成全差分放大器
隨著大量包含高精度放大器和精密匹配電阻的IC的推出,在高邊電流測量中使用差分放大器變得非常方便。這些器件的CMRR達到105dB數量級,MAX4198/MAX4199就是例子之一(圖5)。IC采用8引腳µMAX封裝,典型CMRR達到110dB,增益誤差優於0.01%。
圖5. 集成差分放大器(MAX4198/MAX4199)具有非常高的CMRR。
專用高邊監測器
高邊電流測量的另一種方法以包含執行測量所需全部功能的IC為代表。這些IC在高達32V的共模電壓下檢測高邊電流,並提供以地為基準的電流或電壓輸出,輸出與被測電流成比例。電源管理、電池充電及其它必須高精度測量或控製電流的應用均受益於這些專用電流檢測放大器。
Maxim的de高gao邊bian電dian路lu檢jian測ce放fang大da器qi將jiang電dian流liu檢jian測ce電dian阻zu放fang在zai電dian源yuan的de正zheng端duan與yu被bei監jian測ce電dian路lu電dian源yuan輸shu入ru之zhi間jian。這zhe種zhong設she計ji避bi免mian了le接jie地di區qu域yu上shang的de外wai接jie電dian阻zu,大da大da簡jian化hua了le布bu局ju,通tong常chang會hui改gai善shan總zong體ti電dian路lu性xing能neng。Maxim提供的單向和雙向電流檢測IC包括帶有或不帶內部檢測電阻的雙向器件。雙向放大器包括一個用於指示電流方向的信號引腳。
這些單向和雙向電流檢測IC的型號包括帶可調增益,+20V/V、+50V/V或+100V/V固定內部增益,以及內部增益加單或雙比較器。器件采用小型封裝,滿足緊湊型應用的嚴格要求。
所有Maxim高邊IC的(de)共(gong)同(tong)點(dian)是(shi)具(ju)備(bei)提(ti)供(gong)以(yi)地(di)為(wei)參(can)考(kao)的(de)電(dian)壓(ya)或(huo)電(dian)流(liu)輸(shu)出(chu)的(de)能(neng)力(li),不(bu)需(xu)要(yao)或(huo)隻(zhi)需(xu)要(yao)很(hen)少(shao)的(de)附(fu)加(jia)元(yuan)件(jian)。輸(shu)出(chu)信(xin)號(hao)與(yu)被(bei)測(ce)高(gao)邊(bian)電(dian)流(liu)成(cheng)比(bi)例(li),其(qi)共(gong)模(mo)電(dian)壓(ya)可(ke)高(gao)達(da)32V。圖6至9所示為集成高邊電流監測器的幾種架構。注意,MAX4172電流源輸出與RSENSE上的電壓成比例。
新型高邊監測器的方程式表明,外部電阻對CMRR的影響不再是問題,因為現在的MRR(典型值大於90dB)主要取決於集成放大器。在單片IC中集成電流檢測功能具有如下優勢:
- 有源和無源集成器件的嚴格容限
- 優異的溫度係數(TC)
- 小尺寸
- 低功耗
- 易用性

圖6. 雙向高邊電流監測器的簡化原理圖(MAX9928/MAX9929),帶有表示電流方向的SIGN輸出。

圖7. 單向高邊電流監測器(MAX4372)。
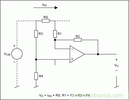
圖8. 另一種單向高邊電流監測器(MAX4172)。

圖9. 單向高邊電流監測器的另一種架構(MAX4173)。
選擇RSENSE的相關考慮事項
在設計任何類型的電流監測器時,謹慎選擇檢流電阻(RSENSE)非常重要也必不可少。應遵循以下標準選擇RSENSE:
- 電壓損耗:高RSENSE值造成電源電壓通過IR損耗降低。最低的RSENSE值能夠實現最少的電壓損耗。
- 精度:高RSENSE值能夠較高精度地測量低電流,因為其電壓失調和輸入偏置電流失調比檢測電壓小得多。
- 效率和功耗:大電流時,RSENSE中的I²R損耗比較大,所以在選擇電阻值和功耗額定值(瓦特)時應加以考慮。檢測電阻溫度過高也造成其電阻值漂移。
- 電感:如果ISENSE的高頻成分較大,RSENSE必須具有低電感。繞線片式電阻的電感最高,金屬薄膜電阻稍好一些,但推薦低電感金屬薄膜電阻(1.5Ω以下可用)。與金屬薄膜和繞線片式電阻(也就是螺旋纏繞在核芯上)不同,低電感金屬薄膜電阻由直金屬條組成。
- 成本:對於RSENSE成本要求嚴格的應用,可將PCB走線作為檢測電阻(圖10)。由於銅電阻的精度不高,需要利用電位計調節滿幅電流。對於溫度變化範圍較寬的係統,銅電阻溫度係數相當高(大約0.4%/°C)。

圖10. 該高邊電流監測器(MAX4172)采用PCB走線作為RSENSE.
高邊監測器的應用
圖11所示的電路為可變線性電流源。IC1將R1電流轉換為成比例的輸出電壓,使電壓調節器(IC2)產生穩壓輸出電流。為將IOUT設置為0mA至500mA之間的調節電流,在ICONTROL上施加5V至0V電壓(5V設置IOUT = 0mA,0V設置IOUT = 500mA)。作為替代方案,您可增加如圖所示的D/A轉換器,對IOUT進行數字控製。對於12位分辨率(60µA/LSB),DAC可為並行輸入MAX530或串行輸入MAX531;對於10位分辨率(250µA/LSB),DAC可為並行輸入MAX503或串聯行入MAX504。

圖11. 可變線性電流源(MAX603)。
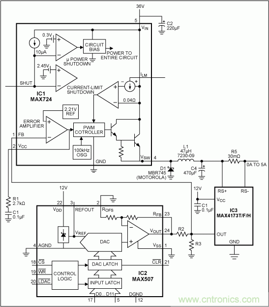
圖12所示電路為0–5A可編程電流源,利用4V至28V電源產生0A至5A電流,具有兩方麵優勢:12位D/A轉換器使其能夠進行數字編程;開關模式降壓型調節器(IC1)使其比使用線性晶體管的替代電流源的效率高。應用包括過流保護、4–20mA係統、電池充電器、高亮度LED控製、GSM基站電源以及H橋電機控製。
圖12. 0–5A可編程電流源(MAX4173)。
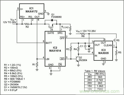
通用串行總線(USB)的廣泛應用帶動了各種2.7V至5.5V電源過流保護電路的發展,但高於該電壓範圍的產品很少。圖13所示的短路器工作在26V電源電壓下,利用可編程電流門限進行觸發。

圖13.該高壓短路器(MAX4172)提供高達26V的保護。
本文來源於Maxim。
推薦閱讀:
特別推薦
- 噪聲中提取真值!瑞盟科技推出MSA2240電流檢測芯片賦能多元高端測量場景
- 10MHz高頻運行!氮矽科技發布集成驅動GaN芯片,助力電源能效再攀新高
- 失真度僅0.002%!力芯微推出超低內阻、超低失真4PST模擬開關
- 一“芯”雙電!聖邦微電子發布雙輸出電源芯片,簡化AFE與音頻設計
- 一機適配萬端:金升陽推出1200W可編程電源,賦能高端裝備製造
技術文章更多>>
- 三星上演罕見對峙:工會集會討薪,股東隔街抗議
- 摩爾線程實現DeepSeek-V4“Day-0”支持,國產GPU適配再提速
- 築牢安全防線:智能駕駛邁向規模化應用的關鍵挑戰與破局之道
- GPT-Image 2:99%文字準確率,AI生圖告別“鬼畫符”
- 機器人馬拉鬆的勝負手:藏在主板角落裏的“時鍾戰爭”
技術白皮書下載更多>>
- 車規與基於V2X的車輛協同主動避撞技術展望
- 數字隔離助力新能源汽車安全隔離的新挑戰
- 汽車模塊拋負載的解決方案
- 車用連接器的安全創新應用
- Melexis Actuators Business Unit
- Position / Current Sensors - Triaxis Hall
熱門搜索
NFC
NFC芯片
NOR
ntc熱敏電阻
OGS
OLED
OLED麵板
OmniVision
Omron
OnSemi
PI
PLC
Premier Farnell
Recom
RF
RF/微波IC
RFID
rfid
RF連接器
RF模塊
RS
Rubycon
SATA連接器
SD連接器
SII
SIM卡連接器
SMT設備
SMU
SOC
SPANSION

