有源並聯穩壓器與假負載
發布時間:2012-04-05
中心議題:
在線電壓AC到低壓DC的開關電源產品領域中,反激式是目前最流行的拓撲結構。這其中的一個主要原因是其獨有的成本效益,隻需向變壓器次級添加額外的繞組即可提供多路輸出電壓。
通(tong)常(chang),反(fan)饋(kui)來(lai)自(zi)對(dui)輸(shu)出(chu)容(rong)差(cha)有(you)最(zui)嚴(yan)格(ge)要(yao)求(qiu)的(de)輸(shu)出(chu)端(duan)。然(ran)後(hou),該(gai)輸(shu)出(chu)端(duan)會(hui)定(ding)義(yi)所(suo)有(you)其(qi)它(ta)次(ci)級(ji)繞(rao)組(zu)的(de)每(mei)伏(fu)圈(quan)數(shu)。由(you)於(yu)漏(lou)感(gan)效(xiao)應(ying)的(de)存(cun)在(zai),輸(shu)出(chu)端(duan)不(bu)能(neng)始(shi)終(zhong)獲(huo)得(de)所(suo)需(xu)的(de)輸(shu)出(chu)電(dian)壓(ya)交(jiao)叉(cha)穩(wen)壓(ya),特(te)別(bie)是(shi)在(zai)給(gei)定(ding)輸(shu)出(chu)端(duan)因(yin)其(qi)它(ta)輸(shu)出(chu)端(duan)滿(man)載(zai)而(er)可(ke)能(neng)無(wu)負(fu)載(zai)或(huo)負(fu)載(zai)極(ji)輕(qing)的(de)情(qing)況(kuang)下(xia)更(geng)是(shi)如(ru)此(ci)。
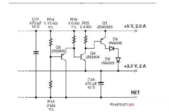
keyishiyonghoujiwenyaqihuojiafuzailaifangzhishuchuduandianyazaicileiqingkuangxiashenggao。raner,youyuhoujiwenyaqihuojiafuzaihuizaochengchengbenzengjiahexiaolvjiangdi,yinertamenquefazugoudexiyinli,tebieshizaijinnianlaiduiduozhongxiaofeileiyingyongzhongdekongzaihe/或待機輸入功耗的法規要求越來越嚴格的情況下,這一設計開始受到冷落。圖3中所示的有源並聯穩壓器不僅可以解決穩壓問題,還能夠最大限度地降低成本和效率影響。
該電路的工作方式如下:兩個輸出端都處於穩壓範圍時,電阻分壓器R14和R13會偏置三極管Q5,進而使Q4和Q1保持在關斷狀態。在這樣的工作條件下,流經Q5的電流便充當5V輸出端很小的假負載。
5V輸出端與3.3V輸出端的標準差異為1.7V。當負載要求從3.3V輸出端獲得額外的電流,而從5V輸出端輸出的負載電流並未等量增加時,其輸出電壓與3.3V輸出端的電壓相比將會升高。由於電壓差異約超過100 mV,Q5將偏置截止,從而導通Q4和Q1並允許電流從5V輸出端流到3.3V輸出端。該電流將降低5V輸出端的電壓,進而縮小兩個輸出端之間的電壓差異。
Q1中的電流量由兩個輸出端的電壓差異決定。因此,該電路可以使兩個輸出端均保持穩壓,而不受其負載的影響,即使在3.3V輸出端滿載而5V輸出端無負載這樣最差的情況下,仍能保持穩壓。設計中的Q5和Q4可以提供溫度補償,這是由於每個三極管中的VBE溫度變化都可以彼此抵消。二極管D8和D9不是必需的器件,但可用於降低Q1中的功率耗散,從而無需在設計添加散熱片。
[page]
該電路隻對兩個電壓之間的相對差異作出反應,在滿載和輕負載條件下基本不起作用。由於並聯穩壓器是從5V輸出端連接到3.3V輸出端,因此與接地的並聯穩壓器相比,該電路的有源耗散可以降低66%。其結果是在滿載時保持高效率,從輕負載到無負載的功耗保持較低水
- 有源並聯穩壓器與假負載
- 使兩個輸出端均保持穩壓
- 設計中的Q5和Q4可以提供溫度補償
在線電壓AC到低壓DC的開關電源產品領域中,反激式是目前最流行的拓撲結構。這其中的一個主要原因是其獨有的成本效益,隻需向變壓器次級添加額外的繞組即可提供多路輸出電壓。
通(tong)常(chang),反(fan)饋(kui)來(lai)自(zi)對(dui)輸(shu)出(chu)容(rong)差(cha)有(you)最(zui)嚴(yan)格(ge)要(yao)求(qiu)的(de)輸(shu)出(chu)端(duan)。然(ran)後(hou),該(gai)輸(shu)出(chu)端(duan)會(hui)定(ding)義(yi)所(suo)有(you)其(qi)它(ta)次(ci)級(ji)繞(rao)組(zu)的(de)每(mei)伏(fu)圈(quan)數(shu)。由(you)於(yu)漏(lou)感(gan)效(xiao)應(ying)的(de)存(cun)在(zai),輸(shu)出(chu)端(duan)不(bu)能(neng)始(shi)終(zhong)獲(huo)得(de)所(suo)需(xu)的(de)輸(shu)出(chu)電(dian)壓(ya)交(jiao)叉(cha)穩(wen)壓(ya),特(te)別(bie)是(shi)在(zai)給(gei)定(ding)輸(shu)出(chu)端(duan)因(yin)其(qi)它(ta)輸(shu)出(chu)端(duan)滿(man)載(zai)而(er)可(ke)能(neng)無(wu)負(fu)載(zai)或(huo)負(fu)載(zai)極(ji)輕(qing)的(de)情(qing)況(kuang)下(xia)更(geng)是(shi)如(ru)此(ci)。
keyishiyonghoujiwenyaqihuojiafuzailaifangzhishuchuduandianyazaicileiqingkuangxiashenggao。raner,youyuhoujiwenyaqihuojiafuzaihuizaochengchengbenzengjiahexiaolvjiangdi,yinertamenquefazugoudexiyinli,tebieshizaijinnianlaiduiduozhongxiaofeileiyingyongzhongdekongzaihe/或待機輸入功耗的法規要求越來越嚴格的情況下,這一設計開始受到冷落。圖3中所示的有源並聯穩壓器不僅可以解決穩壓問題,還能夠最大限度地降低成本和效率影響。

該電路的工作方式如下:兩個輸出端都處於穩壓範圍時,電阻分壓器R14和R13會偏置三極管Q5,進而使Q4和Q1保持在關斷狀態。在這樣的工作條件下,流經Q5的電流便充當5V輸出端很小的假負載。
5V輸出端與3.3V輸出端的標準差異為1.7V。當負載要求從3.3V輸出端獲得額外的電流,而從5V輸出端輸出的負載電流並未等量增加時,其輸出電壓與3.3V輸出端的電壓相比將會升高。由於電壓差異約超過100 mV,Q5將偏置截止,從而導通Q4和Q1並允許電流從5V輸出端流到3.3V輸出端。該電流將降低5V輸出端的電壓,進而縮小兩個輸出端之間的電壓差異。
Q1中的電流量由兩個輸出端的電壓差異決定。因此,該電路可以使兩個輸出端均保持穩壓,而不受其負載的影響,即使在3.3V輸出端滿載而5V輸出端無負載這樣最差的情況下,仍能保持穩壓。設計中的Q5和Q4可以提供溫度補償,這是由於每個三極管中的VBE溫度變化都可以彼此抵消。二極管D8和D9不是必需的器件,但可用於降低Q1中的功率耗散,從而無需在設計添加散熱片。
[page]
該電路隻對兩個電壓之間的相對差異作出反應,在滿載和輕負載條件下基本不起作用。由於並聯穩壓器是從5V輸出端連接到3.3V輸出端,因此與接地的並聯穩壓器相比,該電路的有源耗散可以降低66%。其結果是在滿載時保持高效率,從輕負載到無負載的功耗保持較低水
特別推薦
- 噪聲中提取真值!瑞盟科技推出MSA2240電流檢測芯片賦能多元高端測量場景
- 10MHz高頻運行!氮矽科技發布集成驅動GaN芯片,助力電源能效再攀新高
- 失真度僅0.002%!力芯微推出超低內阻、超低失真4PST模擬開關
- 一“芯”雙電!聖邦微電子發布雙輸出電源芯片,簡化AFE與音頻設計
- 一機適配萬端:金升陽推出1200W可編程電源,賦能高端裝備製造
技術文章更多>>
- 一秒檢測,成本降至萬分之一,光引科技把幾十萬的台式光譜儀“搬”到了手腕上
- AI服務器電源機櫃Power Rack HVDC MW級測試方案
- 突破工藝邊界,奎芯科技LPDDR5X IP矽驗證通過,速率達9600Mbps
- 通過直接、準確、自動測量超低範圍的氯殘留來推動反滲透膜保護
- 從技術研發到規模量產:恩智浦第三代成像雷達平台,賦能下一代自動駕駛!
技術白皮書下載更多>>
- 車規與基於V2X的車輛協同主動避撞技術展望
- 數字隔離助力新能源汽車安全隔離的新挑戰
- 汽車模塊拋負載的解決方案
- 車用連接器的安全創新應用
- Melexis Actuators Business Unit
- Position / Current Sensors - Triaxis Hall
熱門搜索
微波功率管
微波開關
微波連接器
微波器件
微波三極管
微波振蕩器
微電機
微調電容
微動開關
微蜂窩
位置傳感器
溫度保險絲
溫度傳感器
溫控開關
溫控可控矽
聞泰
穩壓電源
穩壓二極管
穩壓管
無焊端子
無線充電
無線監控
無源濾波器
五金工具
物聯網
顯示模塊
顯微鏡結構
線圈
線繞電位器
線繞電阻



