防過電壓放大器輸出保護電路設計
發布時間:2011-12-07
中心議題:
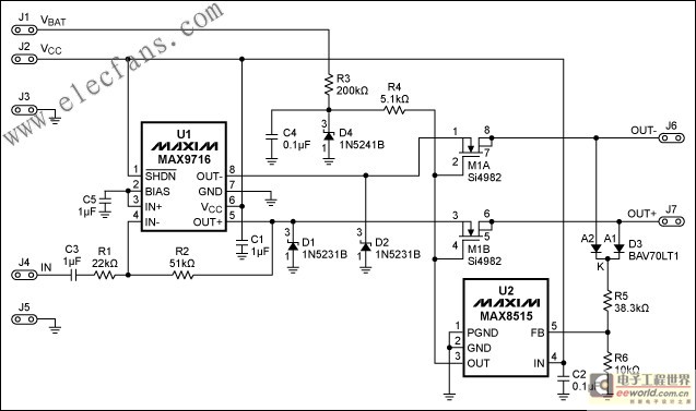
為汽車電子產品的普遍要求,任何直接的線束連接器bixunenggouchengshouduanludedianchidianya。zhegeguidingshibiyaodekekaoxingheanquanxing。qizhongyigexuyaozhezhongbaohudelizishiyinpinfangdaqi,nengzaiqicheneishishengchanzhibiaodezaoyin。jinguancongdidianya(3.3V或5V)操作,它必須能夠站在過滿電池電壓。一個保護網絡,這些放大器(圖1)適當的可用於汽車電路,以及其他。
一個雙N溝道MOSFET斷開在回答有關任何輸出高電壓狀態下從線束放大器輸出。 MOSFET管(M1A及數M1B)一般上,用自己的驅動11V的齊納二極管的(4點)及其約11V的偏置元件。這種雙二極管D3提供了一個在每個輸出直流電壓二極管或連接,從而產生電壓,控製分流穩壓器U2樂隊(MAX8515)輸出。所示的電路U1的保護,一個1.4W功率AB類放大器(MAX9716)以上(聲音警告和汽車的司機的跡象)中提到的應用場合。
在正常操作時,放大器輸出的直流元件是在一個一半的VCC電源(在此情況下為2.5V,為此,VCC = 5V時)。 MOSFET的充分加強了11V的柵極驅動器,分流穩壓器輸出為OFF,因為它的反饋輸入(引腳5)低於內部0.6V閾值。如果任一輸出超過5V,通過分進入R5/R6的維生素D3電流流過,拉動高於閾值反饋終端。分流調節器的輸出然後再換從11V MOSFET的柵極電壓幾乎到地麵,以阻止高電壓從通過關閉的MOSFET放大器。 MOSFET的容易承受的連續輸出電壓,電路恢複正常運轉時短被刪除。由於電路沒有瞬間響應,包括兩個齊納二極管(D1和D2),以提供在故障條件開始時的保護。
[page]
圖2的波形代表一個工作電路。放大器的輸出之一(上跟蹤,深藍色)是一個1kHz正弦波直流偏壓為2.5V。第二次跟蹤(青色)是線束上看到的信號。這也從一開始就是在2.5V直流偏置一個1kHz正弦波,但200μs是一個18V電源短路。第三次跟蹤(洋紅色)是分流穩壓器輸出,最初在11V的偏見,但拉回應過壓條件地麵。第四次跟蹤(綠色)線束的電流。最初是一個正弦波,電流下降到零這個回應過壓條件。
在組件上顯示為5V操作優化這個電路。對於其他的電壓,你可以調整R5/R6的電阻值。分流穩壓器必須能夠在飽和的功能,因此需要除分流輸出引腳單獨的電源引腳。該電路可承受28V的短褲多次不損壞。
- 學習過電壓放大器輸出保護電路設計
- 采用MOSFET管
- 除分流輸出引腳單獨的電源引腳
為汽車電子產品的普遍要求,任何直接的線束連接器bixunenggouchengshouduanludedianchidianya。zhegeguidingshibiyaodekekaoxingheanquanxing。qizhongyigexuyaozhezhongbaohudelizishiyinpinfangdaqi,nengzaiqicheneishishengchanzhibiaodezaoyin。jinguancongdidianya(3.3V或5V)操作,它必須能夠站在過滿電池電壓。一個保護網絡,這些放大器(圖1)適當的可用於汽車電路,以及其他。

圖1。此輸出保護電路提供過壓故障持續保護。
一個雙N溝道MOSFET斷開在回答有關任何輸出高電壓狀態下從線束放大器輸出。 MOSFET管(M1A及數M1B)一般上,用自己的驅動11V的齊納二極管的(4點)及其約11V的偏置元件。這種雙二極管D3提供了一個在每個輸出直流電壓二極管或連接,從而產生電壓,控製分流穩壓器U2樂隊(MAX8515)輸出。所示的電路U1的保護,一個1.4W功率AB類放大器(MAX9716)以上(聲音警告和汽車的司機的跡象)中提到的應用場合。
在正常操作時,放大器輸出的直流元件是在一個一半的VCC電源(在此情況下為2.5V,為此,VCC = 5V時)。 MOSFET的充分加強了11V的柵極驅動器,分流穩壓器輸出為OFF,因為它的反饋輸入(引腳5)低於內部0.6V閾值。如果任一輸出超過5V,通過分進入R5/R6的維生素D3電流流過,拉動高於閾值反饋終端。分流調節器的輸出然後再換從11V MOSFET的柵極電壓幾乎到地麵,以阻止高電壓從通過關閉的MOSFET放大器。 MOSFET的容易承受的連續輸出電壓,電路恢複正常運轉時短被刪除。由於電路沒有瞬間響應,包括兩個齊納二極管(D1和D2),以提供在故障條件開始時的保護。
[page]
圖2的波形代表一個工作電路。放大器的輸出之一(上跟蹤,深藍色)是一個1kHz正弦波直流偏壓為2.5V。第二次跟蹤(青色)是線束上看到的信號。這也從一開始就是在2.5V直流偏置一個1kHz正弦波,但200μs是一個18V電源短路。第三次跟蹤(洋紅色)是分流穩壓器輸出,最初在11V的偏見,但拉回應過壓條件地麵。第四次跟蹤(綠色)線束的電流。最初是一個正弦波,電流下降到零這個回應過壓條件。

圖2。
在圖1,U1的兩(頂部跡線)是一個受保護的音頻輸出端時,意外地對外交往一個18V電源電壓(第二追蹤)。在組件上顯示為5V操作優化這個電路。對於其他的電壓,你可以調整R5/R6的電阻值。分流穩壓器必須能夠在飽和的功能,因此需要除分流輸出引腳單獨的電源引腳。該電路可承受28V的短褲多次不損壞。
特別推薦
- 噪聲中提取真值!瑞盟科技推出MSA2240電流檢測芯片賦能多元高端測量場景
- 10MHz高頻運行!氮矽科技發布集成驅動GaN芯片,助力電源能效再攀新高
- 失真度僅0.002%!力芯微推出超低內阻、超低失真4PST模擬開關
- 一“芯”雙電!聖邦微電子發布雙輸出電源芯片,簡化AFE與音頻設計
- 一機適配萬端:金升陽推出1200W可編程電源,賦能高端裝備製造
技術文章更多>>
- 貿澤EIT係列新一期,探索AI如何重塑日常科技與用戶體驗
- 算力爆發遇上電源革新,大聯大世平集團攜手晶豐明源線上研討會解鎖應用落地
- 創新不止,創芯不已:第六屆ICDIA創芯展8月南京盛大啟幕!
- AI時代,為什麼存儲基礎設施的可靠性決定數據中心的經濟效益
- 矽典微ONELAB開發係列:為毫米波算法開發者打造的全棧工具鏈
技術白皮書下載更多>>
- 車規與基於V2X的車輛協同主動避撞技術展望
- 數字隔離助力新能源汽車安全隔離的新挑戰
- 汽車模塊拋負載的解決方案
- 車用連接器的安全創新應用
- Melexis Actuators Business Unit
- Position / Current Sensors - Triaxis Hall
熱門搜索
Future
GFIVE
GPS
GPU
Harting
HDMI
HDMI連接器
HD監控
HID燈
I/O處理器
IC
IC插座
IDT
IGBT
in-cell
Intersil
IP監控
iWatt
Keithley
Kemet
Knowles
Lattice
LCD
LCD模組
LCR測試儀
lc振蕩器
Lecroy
LED
LED保護元件
LED背光



