便攜式醫療電子及相關保護技術
發布時間:2011-05-24 來源:電子元件技術網整理
中心議題:
- 展望便攜式醫療電子的發展趨勢
- 探討便攜式醫療電子產品的電路保護方案
- 便攜式電池供電醫療設備中電容的使用案例

便攜式醫療電子被許多電子廠商當作下一個掘金點,其中既包括專業的便攜式醫療電子設備,也包括家庭和個人的健康護理產品。
便bian攜xie式shi醫yi療liao電dian子zi將jiang在zai近jin年nian內nei迎ying來lai快kuai速su發fa展zhan。首shou先xian,全quan球qiu,尤you其qi是shi中zhong國guo,大da量liang人ren口kou分fen布bu在zai偏pian遠yuan地di區qu,無wu法fa享xiang受shou到dao應ying有you的de醫yi療liao保bao障zhang,需xu要yao有you便bian攜xie式shi醫yi療liao設she備bei在zai家jia中zhong實shi現xian健jian康kang監jian控kong。第di二er,人ren口kou老lao齡ling化hua已yi成cheng為wei趨qu勢shi,老lao年nian人ren的de很hen多duo保bao健jian需xu求qiu可ke以yi借jie助zhu便bian攜xie式shi醫yi療liao電dian子zi在zai家jia裏li完wan成cheng,隨sui著zhe相xiang關guan產chan品pin的de普pu及ji,家jia庭ting醫yi療liao、遠程看護必將大大減輕醫療係統的負擔。第三,醫用的便攜式醫療電子設備能大大方便醫生的診斷,間接提升醫院的效率。
這是一塊還未被開發的市場,有很大的增長潛力。在便攜式醫療電子市場中,家用電子市場達到65.4%的份額,而且市場呈現加速增長的態勢,2008年市場的增長速度達到28%。而該市場中的電子血壓計、便攜式血糖儀和電子助聽器占據了90%以上的銷售份額。看來,血壓計、血糖儀等產品是中國家用便攜產品的主力。
便攜醫療電子的發展呈現以下趨勢:
與無線技術的融合:xuduoshouchishidexindiantuhuozhexuetangyichanpin,zhexiechanpinlimianyijingjiarutongxunmokuaihuozhetongxunjiekou。yonghukeyizaijialijinxingshishijiance,bajiancejieguofasonggeiyihurenyuan,zubuchuhudedaozhuanyeyihurenyuandezhidao。zhesihuyuwuxianshebeidefazhanqushiyouxiexiangsi。
微創化:比如便攜式的血糖儀,用測試針開小窗口測量血液。隨著光電技術以及半導體技術的發展,微創化也將成為趨勢。
友好的人機交互:便bian攜xie式shi醫yi療liao電dian子zi可ke以yi分fen為wei家jia用yong和he醫yi用yong。對dui於yu家jia用yong的de設she備bei來lai說shuo,人ren機ji交jiao互hu的de能neng力li非fei常chang重zhong要yao。醫yi學xue數shu據ju通tong常chang隻zhi有you專zhuan業ye人ren員yuan才cai能neng看kan懂dong,如ru何he通tong過guo友you好hao的de軟ruan件jian和he硬ying件jian,讓rang普pu通tong使shi用yong者zhe也ye能neng了le解jie到dao各ge個ge參can數shu的de意yi義yi?另ling外wai,和he便bian攜xie式shi的de電dian子zi設she備bei一yi樣yang,觸chu摸mo屏ping的de使shi用yong、語音提示等等直觀的表現方法也將越來越多地用於產品中去。
更多關於便攜式醫療電子的相關資訊:
便攜式醫療產品成熱門
移動醫療改變我們的生活
遠程醫療保健是便攜醫療電子發展的終極目標
4種新型家用便攜醫療電子產品前景廣闊
便攜式醫療設備市場發展快增速將達兩位數
便攜式醫療電子產品的電路保護
便攜式電子產品對電路保護的要求包括電路響應時間短、功耗小、需要滿足對環境的要求。下麵,分別從過流保護、過壓保護和過流、過壓保護三方麵來論述便攜式醫療電子產品所采用的保護方案。
過(guo)流(liu)保(bao)護(hu)元(yuan)件(jian)是(shi)一(yi)種(zhong)非(fei)線(xian)性(xing)正(zheng)溫(wen)度(du)係(xi)數(shu)熱(re)敏(min)電(dian)阻(zu)一(yi)旦(dan)有(you)過(guo)流(liu)狀(zhuang)態(tai)出(chu)現(xian),過(guo)大(da)的(de)電(dian)流(liu)讓(rang)保(bao)護(hu)元(yuan)件(jian)發(fa)熱(re)使(shi)阻(zu)值(zhi)發(fa)生(sheng)變(bian)化(hua),由(you)低(di)阻(zu)態(tai)躍(yue)變(bian)為(wei)高(gao)阻(zu)態(tai),從(cong)而(er)限(xian)製(zhi)電(dian)流(liu),使(shi)被(bei)保(bao)護(hu)的(de)電(dian)路(lu)免(mian)受(shou)過(guo)流(liu)損(sun)壞(huai);在過流故障排除後,保 護元件冷卻,自動由高阻態轉變為低阻態,恢複正常工作。這種保護元件稱為自複式過流保護元件,如瑞侃電子的PolySwitchTM元件。在未過流時,其電阻值很小(不同的額定電壓下阻值不同,一般為零點幾Ω到幾Ω);在過流發生時,其電阻值可達mΩ,電流極小接近“斷開”,且斷開時間(time-to-trip)更短。

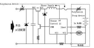
便攜式醫療電子產品也常常需要充電,充電的保護也可以通過PolySwitchTM元件完成。下圖就是充電器中PolySwitchTM元件的應用。虛線框內是電池組,PolySwitchTM元件在其中作充、放電過流保護。

過壓保護元器件並聯在被保護的電路上(見下圖)。在輸入電壓未過壓時,過壓保護元器件呈高阻態,其泄漏電流甚微;一旦輸入電壓過壓時,過壓保護元器件在瞬 jiantigongdizukangtonglu,bingjiangdianyaqianweiyuanquandedidianya,congerbaohudianlumianshouguoyasunhai。dangshurudianyajiangluodaozhengchanggongzuodianyashi,guoyabaohuyuanqijianhuizidonghuifudaogaozutai。duocengyamindianzu(MLV)及ESD保護元件PESD就是常用的過壓保護元件。

MLV、PESD除用過壓保護外,也是靜電放電(ESD)保護元件。在插拔便攜式產品的各種插頭時,各端口很容易受到靜電放電的損壞,因此插拔端口都需要加ESD保護元器件。
xianzai,shichangshangyijingkaishichuxiantongguobianxieshiyiliaodianzizhongduanzhijieshixianshipinhuihuahexunizhenliaodefangan。duiyuyichumopingweizhuyaoderenjijiaohujiemian,tongshixuyaochuanshugaosudeyinshipinxinhaodeyingyongchanghelaishuo,xuyaozaishixianESD保護的同時滿足信號傳輸質量。在電腦、手機中使用的PESD產品也將大量應用在便攜式醫療電子產品中。PESD的抑製特性如下:
[page]
xianzai,shichangshangyijingkaishichuxiantongguobianxieshiyiliaodianzizhongduanzhijieshixianshipinhuihuahexunizhenliaodefangan。duiyuyichumopingweizhuyaoderenjijiaohujiemian,tongshixuyaochuanshugaosudeyinshipinxinhaodeyingyongchanghelaishuo,xuyaozaishixianESD保護的同時滿足信號傳輸質量。在電腦、手機中使用的PESD產品也將大量應用在便攜式醫療電子產品中。PESD的抑製特性如下:

過流過壓保護方麵,瑞侃電子PolyZenTM元件器件是由精密齊納二極管和聚合物正溫度係數(PPTC)元件組合而成的集成電路。它是用於防止感應尖峰電壓、瞬間高電壓、錯用電源適配器對電路產生過壓、過流危害的保護器件。內部結構如下圖所示。

在正常工作時,VIN輸入電壓高於齊納二極管的擊穿電壓VZ,有IFLT電流經齊納二極管到地,VOUT輸出穩定的電壓。有不正常的過壓輸入VIN 時,則齊納二極管的IFLT會產生過流,當器件上有過流時,其電阻由低阻態瞬變到高阻態,使在其上的壓降大增,VOUT輸出基本不變,而流過齊納二極管的 電流IFLT反fan而er減jian小xiao,如ru下xia圖tu所suo示shi。器qi件jian上shang電dian壓ya降jiang的de增zeng大da既ji保bao護hu了le齊qi納na二er極ji管guan,又you保bao護hu了le下xia遊you的de電dian路lu。另ling外wai,若ruo被bei保bao護hu的de下xia遊you電dian路lu中zhong存cun在zai有you局ju部bu短duan路lu或huo短duan路lu故gu障zhang 時,IOUT會增加,PPTC元件由低阻態變成高阻態,可使電路得到過流保護。

此外,可以用作過壓保護的還包括:
變阻器:金屬氧化物變阻器(MOV)是一種電壓鉗位元件,如電壓超過閥值則其阻抗將變得非常小。MOV具有高度非線性電壓阻抗(V-I)特性,反應速度快,能承受很高峰值電流,待機狀態下漏 泄電流又較低。其主要應用是保護那些必須滿足“瞬態電壓浪湧抑製器”UL1449所列要求的產品免受雷電損害,經常會用在便攜式醫療設備中。
ESD抑製器:高密度電路都很容易受到靜電或ESD的侵害。因此要求許多新的電子設備必須滿足IEC61000-4-2標準。靜電(ESD)抑製器的聚合物結構使得製造商可生產出各種形狀因子和配置的ESD抑製器,以滿足各種不同應用的需要。該器件具有小於IPF的電容,可提供良好的限製信號降級和衰減的性能,以保證高速數據能正常工作。
便攜式醫療電子產品大多使用電池組。隨著多功能保護IC的出現,電池組設計人員也將研究重點轉向采用單個多功能保護器件的安全應用。隨著市場越來越多地依賴保護IC,對電路來說ESD 保護也變得非常關鍵。雖然IC很容易整合多種功能,但它們容易受到ESD和熱過載的影響。分立二極管、多層變阻器或基於聚合物的ESD解決方案對保護IC的ESD結構進行了有效補充,提供最高至15kv的ESD保護。
除了ESD,保護IC還容易受到長時間過載條件下的熱應力影響。由於IC的擊穿特性,因此有可能存在一種故障模式,即電路在安全工作限製之外仍能正常工作。隨著對多功能保護IC依賴的增強,保險絲保護方案僅用於冗餘保護。
在降低下一代便攜式應用係統成本和尺寸的設計趨勢下,設計人員正致力於用多功能保護IC來替代多個分立元件。為繼續保持用戶期待的高級別安全性,電池組設計人員正在用多功能保護IC實現的簡單電路取代功能差不多的ESD和保險絲保護。這可使設計人員在降低整體係統成本的同時,繼續保持便攜式醫療設備用戶期待的安全保護性能。
[page]
便攜式電池供電醫療設備中電容的使用
便攜式醫療設備使用的大容量電容的類型如下:
便攜式醫療設備使用的大容量電容的類型如下:

對使用可充電二次電池的便攜式設備來說,可以使用多種類型的充電器:降壓充電器、離線充電器或者線性穩壓器/充電器。最常用的類型是降壓充電器。這種充電器可以把電池源電壓轉換為較低電壓並予以穩壓。轉換器可通過外部交流/直zhi流liu適shi配pei器qi或huo者zhe內nei部bu適shi配pei器qi電dian路lu供gong電dian。線xian性xing穩wen壓ya器qi結jie構gou緊jin湊cou,非fei常chang適shi用yong於yu低di容rong量liang電dian池chi充chong電dian器qi應ying用yong。單dan芯xin片pian集ji成cheng解jie決jue方fang案an既ji可ke為wei便bian攜xie式shi設she備bei供gong電dian,同tong時shi還hai可ke單dan獨du對dui電dian池chi進jin行xing充chong電dian。
下圖是小型直流/直流開關穩壓器的例子(使用威世 Siliconix Si9731實現的鋰離子或鎳鎘/鎳氫微處理器電池充電器)。它可以為電池充電器提供同步脈衝開關。該脈衝電池充電係統散熱小,采用TSSOP封裝,高度僅1.2毫米。該器件特性豐富,其中包括可在關斷時將電池(Vbat)和外部電源隔離開來。
充電器中使用的電容有多種類型。輸入去耦電容用於旁路噪聲。一般將0.1μF MLCC電容布置在Vcc引腳附近,用來濾除高頻噪聲。

輸出電容類型的選擇應取決於合適的ESR,以符合穩定負載線路範圍,同時應進行下列項目的評估:
1. 能夠降低功耗
2. 能夠降低紋波電壓
3. 能夠滿足係統負載線路的要求
zhuanhuanqifuzetigongfuzaidianliuhedianya。suizhefuzaidebianhua,dianliudezengjia,dianyahuixiajiang。wenyaqikeyibaochihengdingdianya,danduifuzaidianliudebianhuabunengxunsuzuochuxiangying,suoyi使(shi)用(yong)大(da)容(rong)量(liang)電(dian)容(rong)來(lai)應(ying)對(dui)這(zhe)樣(yang)的(de)變(bian)化(hua),防(fang)止(zhi)電(dian)壓(ya)下(xia)降(jiang)。如(ru)果(guo)轉(zhuan)換(huan)器(qi)輸(shu)出(chu)的(de)電(dian)流(liu)要(yao)通(tong)過(guo)電(dian)感(gan),它(ta)就(jiu)無(wu)法(fa)瞬(shun)時(shi)響(xiang)應(ying),這(zhe)時(shi)就(jiu)需(xu)要(yao)在(zai)負(fu)載(zai)兩(liang)端(duan)跨(kua)接(jie)一(yi)個(ge)並(bing)聯(lian)電(dian)容(rong)組(zu),來(lai)上(shang)拉(la)電(dian)壓。有時會混合使用MLCC和鉭電容,以降低總體大容量電容的ESR。由於MLCC的阻抗較低,會先充電,然後才是大容量鉭電容。
bianxieshiyiliaoshebeishiyongdedianchihuoweiyicixingdianchi,huoweiercidianchi。yicixingdianchiyibanzhishiyongyici。zaidianlugongzuoguochengzhong,huoxinghuaxuewuzhibeixiaohaodaijin。yidanfangdianwanbi,dianlujiangtingzhigongzuo,bixugenghuanxindedianchi。ercidianchikeyizaifangdianwanbihouchongdian,yinweichanshengdiannengdehuaxuefanyingkeyinizhuan,congershixianduidianchixitongchongdian。dianyuan、電池類型的選擇視應用而定。醫療設備常用的一次性電池類型有堿性電池和鋰電池。
二次電池有鋰離子 (Li-ion) 電池、鎳鎘電池 (NiCad)、鎳氫(NiMH) dianchiheqiansuandianchi。qizhonglilizidianchizuichangyong,zheshiyinweililizidianchidetijinengliangmiduhezhiliangnengliangmiduzuida,fangdianlvjidi,zheyiweizhexianzhishiyoulianghaodehedianbaochinengli。tandianrongdegonghaojirongliangfanweiruxia:

便(bian)攜(xie)式(shi)設(she)備(bei)電(dian)路(lu)需(xu)要(yao)輸(shu)出(chu)電(dian)容(rong),而(er)輸(shu)出(chu)電(dian)容(rong)通(tong)常(chang)由(you)一(yi)次(ci)性(xing)或(huo)者(zhe)二(er)次(ci)電(dian)池(chi)供(gong)電(dian),可(ke)以(yi)在(zai)負(fu)載(zai)瞬(shun)變(bian)過(guo)程(cheng)中(zhong)減(jian)輕(qing)電(dian)壓(ya)過(guo)衝(chong)或(huo)者(zhe)下(xia)衝(chong)。要(yao)有(you)效(xiao)地(di)濾(lv)除(chu)噪(zao)聲(sheng),電(dian)容(rong)的(de)等效串聯電阻 (ESR) shizhongdiankaolvdecanshu。shuchudianrongyonglaichulidianludewenbodianliuhedianya。xuyaoduidianrongzudeguoreyuyikongzhi,zheyangzaidianlugongzuozhong,buhuichaoguozuidayunxugonghao。xuyaoquedingdeshi,tongguoshu出電容的紋波電流不超出允許值。
上表概述了在+25˚C和f=100kHz條件下各種封裝(按外殼尺寸劃分)的最大允許額定功率。對溫升在+25℃以上的應用,建議應進一步進行降額。請參考電容生產廠家關於針對可適用的鉭電封裝的功率降額建議。
可使用公式P=Irms2 x ESR計算出最大允許交流紋波電流 (Irms),其中P表示鉭電容外殼尺寸對應的最大允許功率,ESR則可根據電容的工作頻率計算得出。
對dui鉭tan電dian容rong,還hai需xu要yao遵zun守shou合he適shi的de電dian壓ya降jiang額e規gui範fan,不bu可ke超chao出chu生sheng產chan廠chang家jia建jian議yi的de額e定ding值zhi。輸shu出chu電dian容rong的de工gong作zuo電dian壓ya應ying由you電dian壓ya電dian路lu狀zhuang態tai決jue定ding。其qi可ke根gen據ju公gong式shi Vrated=Vpeak+Vdc計算得出,即紋波電壓加上直流電壓噪聲。允許的紋波電壓的計算方法為E=IxZ,其中Z表示電容器電阻。總體來說,較低的ESR可以幫助降低輸出紋波噪聲。
在電路中加入大容量電容還能在無負載條件下(此時電池尚未工作,使用線路電流供電)起到上電作用。當使用線路電流供電時,在選擇大容量鉭電容的額定值的時候,應遵從降額規範。
特別推薦
- 噪聲中提取真值!瑞盟科技推出MSA2240電流檢測芯片賦能多元高端測量場景
- 10MHz高頻運行!氮矽科技發布集成驅動GaN芯片,助力電源能效再攀新高
- 失真度僅0.002%!力芯微推出超低內阻、超低失真4PST模擬開關
- 一“芯”雙電!聖邦微電子發布雙輸出電源芯片,簡化AFE與音頻設計
- 一機適配萬端:金升陽推出1200W可編程電源,賦能高端裝備製造
技術文章更多>>
- 大聯大世平集團首度亮相北京國際汽車展 攜手全球芯片夥伴打造智能車整合應用新典範
- 2026北京車展即將啟幕,高通攜手汽車生態“朋友圈”推動智能化體驗再升級
- 邊緣重構智慧城市:FPGA SoM 如何破解視頻係統 “重而慢”
- 如何使用工業級串行數字輸入來設計具有並行接口的數字輸入模塊
- 意法半導體將舉辦投資者會議探討低地球軌道(LEO)發展機遇
技術白皮書下載更多>>
- 車規與基於V2X的車輛協同主動避撞技術展望
- 數字隔離助力新能源汽車安全隔離的新挑戰
- 汽車模塊拋負載的解決方案
- 車用連接器的安全創新應用
- Melexis Actuators Business Unit
- Position / Current Sensors - Triaxis Hall
熱門搜索





