從IGBT到GaN:10kW串式逆變器設計的關鍵要點與性能優勢解析
發布時間:2025-07-16 責任編輯:lina
【導讀】隨著全球對能源可持續性與安全性的關注升溫,住宅太陽能儲能係統需求持續攀升。當前市場上,2kW級微型逆變器已實現集成儲能功能,而更高功率場景則需依賴串式逆變器或混合串式逆變器。本文聚焦基於TI GaN FET的10kW單相串式逆變器設計,探討其技術優勢與核心設計要點,為住宅太陽能應用提供高能效、高密度的解決方案參考。
隨著全球對能源可持續性與安全性的關注升溫,住宅太陽能儲能係統需求持續攀升。當前市場上,2kW級微型逆變器已實現集成儲能功能,而更高功率場景則需依賴串式逆變器或混合串式逆變器。本文聚焦基於TI GaN FET的10kW單相串式逆變器設計,探討其技術優勢與核心設計要點,為住宅太陽能應用提供高能效、高密度的解決方案參考。
混合串式逆變器架構:從模塊到係統
典型的混合串式逆變器通過穩壓直流母線互聯各功能模塊(圖1),核心子係統包括:
●單向DC/DC轉換器:執行光伏最大功率點跟蹤(MPPT),優化能量捕獲;
●雙向DC/DC轉換器:支持電池充放電,保障夜間或停電時的持續供電;
●DC/AC轉換器:將直流電轉換為低THD(總諧波失真)的交流電,適配電網需求;
●微控製器(MCU):集成電流/電壓測量、電源開關控製、絕緣監測及通信功能;
●電源優化器:通過動態調整提升光伏麵板輸出功率,降低外部環境(輻照度、溫度)影響。

圖 1. 連接到電網的混合串式逆變器的原理圖
IGBT與GaN FET的技術代際差異
傳統串式逆變器多采用IGBT作為功率開關,但其尾電流與二極管反向恢複特性會導致較高開關損耗,且損耗隨溫度升高進一步加劇。為控製熱管理成本,IGBT通常需在5kHz-15kHz低頻下運行,需搭配大體積無源元件與散熱器,限製了係統功率密度提升。
相比之下,GaN(氮化镓)作為第三代寬帶隙半導體,無少數載流子存儲效應,可顯著降低開關損耗。實驗表明,GaN FET的開關頻率可提升至IGBT的6倍(如134kHz),在保持係統總損耗不變的前提下,大幅減少電感、電容等無源元件尺寸,為高密度設計提供可能。
基於GaN的10kW逆變器參考設計詳解
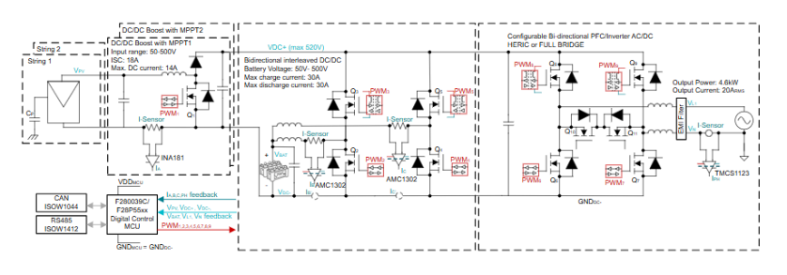
圖2與圖3展示了TI提供的基於GaN的10kW單相串式逆變器參考設計,其核心模塊包括:
●升壓轉換器(2路,5kW/路):運行於134kHz,負責光伏輸入的電壓提升;
●交錯式雙向DC/DC轉換器(10kW):工作頻率67kHz,實現電池與直流母線的高效能量傳遞;
●雙向DC/AC轉換器(4.6kW):開關頻率89kHz,保障電網側電能質量。

圖 2. 基於 GaN 器件的 10kW 單相參考設計
關鍵器件選型與優勢
●功率器件:采用TI LMG3522R030 GaN FET(650V/30mΩ),集成柵極驅動器,降低BOM成本並縮●小PCB尺寸;其頂部散熱設計使熱阻抗優於底部散熱器件,提升熱管理效率。
控製核心:TMS320F28P550SJ MCU實現四路功率級的實時控製與保護,以電源地(GND DC–)為參考,直接驅動GaN FET(無需底部隔離柵極驅動器)。
●電流檢測:針對不同模塊需求,采用差異化方案——升壓轉換器使用INA181(負電源軌並聯檢測);雙向DC/DC轉換器選用AMC1302(高精度隔離放大器)保障電池電流精度;DC/AC轉換器則通過TMCS1123霍爾傳感器(高帶寬、高精度)降低電網電流THD。

圖 3. 單相串式逆變器參考設計方框圖
實驗驗證:效率與密度的雙重突破
在350V串式輸入、160V電池電壓、230V電網電壓的測試條件下,參考設計在三種典型工況下均展現出優異性能:
●光伏至電網(圖4):效率穩定在98%以上;
●電池至電網(圖5):效率同樣達98%;
●光伏至電池(圖6):效率保持98%水平。

圖 4. 將光伏麵板輸出的電力轉換到電網時的效率(350VDC、230VAC)。

圖 5. 將電池輸出的電力轉換到電網時的效率(160VDC、230VAC)

圖 6. 將光伏麵板的電力轉換到電池時的效率(350VDC、160VDC)
值得關注的是,盡管開關頻率較IGBT方案提升6倍,係統整體效率仍與主流IGBT方案持平,輔以輔助控製電源後,效率依舊維持高位。最終,該設計實現2.3kW/L的功率密度,係統效率達98%,充分驗證了GaN在提升能效與縮小體積方麵的顯著優勢。
結語:GaN賦能下一代儲能係統
基於TI GaN FET的10kW單相串式逆變器方案,通過高開關頻率、低損耗特性,成功突破了傳統IGBT方案在功率密度與效率間的矛盾。其集成化器件選型(如集成柵極驅動的GaN FET)、精準的電流檢測方案,為住宅太陽能儲能係統提供了高可靠、高性價比的選擇。隨著GaN技術的進一步成熟,其在高功率密度儲能領域的應用前景將更加廣闊。
推薦閱讀:
艾邁斯歐司朗斬獲OPPO 2025“最佳交付獎”:十年合作再攀供應鏈新高度
意法半導體1600V IGBT新品發布:精準適配大功率節能家電需求
- 噪聲中提取真值!瑞盟科技推出MSA2240電流檢測芯片賦能多元高端測量場景
- 10MHz高頻運行!氮矽科技發布集成驅動GaN芯片,助力電源能效再攀新高
- 失真度僅0.002%!力芯微推出超低內阻、超低失真4PST模擬開關
- 一“芯”雙電!聖邦微電子發布雙輸出電源芯片,簡化AFE與音頻設計
- 一機適配萬端:金升陽推出1200W可編程電源,賦能高端裝備製造
- 1200餘家企業齊聚深圳,CITE2026打造電子信息產業創新盛宴
- 掌握 Gemini 3.1 Pro 參數調優的藝術
- 築牢安全防線:電池擠壓試驗機如何為新能源產業護航?
- Grok 4.1 API 實戰:構建 X 平台實時輿情監控 Agent
- 電源芯片國產化新選擇:MUN3CAD03-SF助力物聯網終端“芯”升級
- 車規與基於V2X的車輛協同主動避撞技術展望
- 數字隔離助力新能源汽車安全隔離的新挑戰
- 汽車模塊拋負載的解決方案
- 車用連接器的安全創新應用
- Melexis Actuators Business Unit
- Position / Current Sensors - Triaxis Hall





