1700V耐壓破局!Wolfspeed MOSFET重塑輔助電源三大矛盾
發布時間:2025-07-02 責任編輯:lina
【導讀】在電機驅動、電動汽車及可再生能源係統的隱形戰場——輔助電源係統中,Wolfspeed 1700V SiC MOSFET以顛覆性耐壓能力直擊行業痛點:在確保多源采購靈活性的前提下,同步實現係統尺寸縮減30%、壽命延長2倍、綜合成本降低25%,破解了高可靠性與低成本難以兼得的“三難困境”。
在電機驅動、電動汽車及可再生能源係統的隱形戰場——輔助電源係統中,Wolfspeed 1700V SiC MOSFET以顛覆性耐壓能力直擊行業痛點:在確保多源采購靈活性的前提下,同步實現係統尺寸縮減30%、壽命延長2倍、綜合成本降低25%,破解了高可靠性與低成本難以兼得的“三難困境”。
Wolfspeed 推出的工業級 C3M0900170x 和獲得車規級認證 (AEC-Q101) 的 E3M0900170x 碳化矽 MOSFET 產品係列,可在 20 至 200 W 範圍內增強輔助電源的設計能力。這些電源可再生能源、工業電機控製和車輛電氣化等快速增長的市場變得越來越重要。依托 Wolfspeed 可靠的第三代碳化矽技術,並在行業領先的 200 mm 製造工廠獨家製造,該產品係列使得工程師能夠重新考慮如何解決低功耗輔助電源係統設計時的各種權衡取舍的問題。
除了 TO-247-3 (D) 和 TO-263-7 (J) 封裝外,Wolfspeed 產品組合還增加了一種新型的用以支持工業應用全模塑封裝 TO-3PF (M)。此封裝通過避免使用絕緣熱界麵材料,從而降低了組裝成本和發生錯誤的風險。另外,TO-3PF (M) 封裝通過將引腳之間的最小爬電增加到 4.85 mm,並且避免了外露的漏極板,從而提高了產品在惡劣環境下的穩健性。
更高的性能和即插即用能力
相比先前的 C2M 1700 V 係列和競品,Wolfspeed 的 C3M 和 E3M SiC MOSFET 技術帶來了多項改進。在新推出的 C3M / E3M 係列中,柵極電荷從 C2M 等效器件中的 22 nC 降低至僅 10 nC,減少了柵極驅動的功率需求,簡化了反激式電源中的啟動操作。此外,還降低了輸出電容,使得 Eoss 降低了 30%,從而減少了開關損耗。
實現係統級改進並非總是那麼容易,因為更改設計可能需要集中時間和資源。在大多數現有低功耗輔助電源設計中,Wolfspeed 新係列 900 mΩ 碳化矽 MOSFET 都具備即插即用的兼容性,使您能夠充分發揮新器件的優勢,而無需進行大量的的重新設計工作。從封裝角度來看,TO-247-3(通孔封裝)和 TO-263-7(表麵貼裝)與當今市麵上的其他碳化矽和矽器件兼容,無需更改 PCB 布局或散熱器附件。
許多輔助電源都配有 12 - 15 V 輸出,用於運行其他控製或負載。C3M / E3M 係xi列lie可ke以yi直zhi接jie將jiang此ci電dian壓ya軌gui用yong於yu反fan激ji式shi控kong製zhi器qi和he由you此ci產chan生sheng的de柵zha極ji電dian壓ya,無wu需xu使shi用yong單dan獨du的de輔fu助zhu繞rao組zu或huo變bian壓ya器qi分fen接jie頭tou,即ji可ke提ti供gong前qian幾ji代dai和he某mou些xie競jing品pin所suo需xu的de更geng高gao 18 - 20 V 電壓。
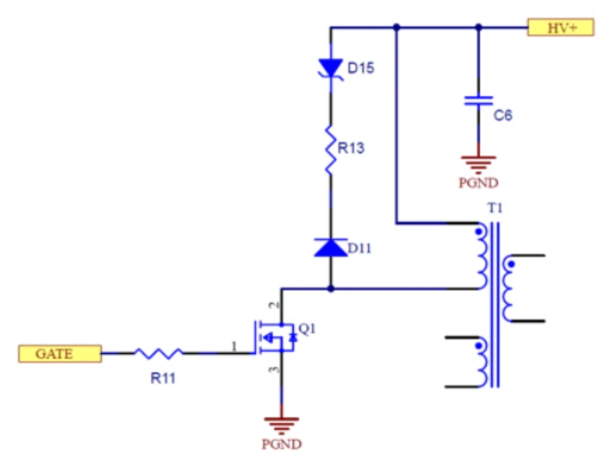
矽和碳化矽 MOSFET 競品的柵極電壓水平範圍從 12 V 到 20 V 不等,加劇了設計人員在多源設計方麵的挑戰。幸運地是,Wolfspeed C3M0900170x 係列可直接支持 12 - 18 VGS。得益於優化調整的內部柵極電阻,Wolfspeed 器件可在高達 22 VGS 的電路條件下工作。在柵極電壓 > 18 V 的設計中,可以使用齊納二極管代替外置柵極電阻,將驅動電壓降低至 12 - 18 V 範圍以內。
將 RG_EXT 替換為 3.3 V 齊納二極管,以降低 MOSFET 柵極處的 VGS
升級矽基係統時的性能改進
雖然高壓 (1500 - 2000 V) 矽 MOSFET 也可用於此係統空間;但缺點是,由於1 - 2 Ω 器件每單位麵積 RDS(ON) 較jiao高gao,造zao成cheng價jia格ge往wang往wang比bi較jiao昂ang貴gui,並bing且qie損sun耗hao較jiao高gao。取qu而er代dai之zhi地di是shi,可ke以yi利li用yong雙shuang開kai關guan反fan激ji式shi拓tuo撲pu來lai選xuan擇ze較jiao低di電dian壓ya的de矽gui器qi件jian。雖sui然ran此ci類lei器qi件jian比bi較jiao便bian宜yi,但dan雙shuang開kai關guan拓tuo撲pu的de設she計ji更geng加jia複fu雜za,需xu要yao更geng多duo組zu件jian和he空kong間jian。
碳化矽 MOSFET 非常適合此類電壓等級,並可輕鬆實現適用於輔助電源應用的低 RDS(ON) 和低開關損耗。設計人員能夠利用單開關反激式拓撲,這可以消除了雙開關設計所需的額外電路和設計複雜性。
雙開關拓撲需要更多組件和額外的 PCB 麵積
采用碳化矽 MOSFET 的簡化單開關設計節省了空間和成本。
麵向所有應用的耐用性設計
在許多需要長壽命和可靠運行的工業和汽車應用中,都能發現輔助電源的身影。C3M / E3M 係列額定工作結溫為 -55 °C 至 +175 °C,使得其適用於極端溫度條件。C3M0900170D、C3M0900170J 和 E3M0900170D 均通過 THB-80 (HV-H3TRB) 測試,其測試條件為85% 濕度、85 °C 環境溫度下施加1360 V 阻斷電壓進行持續 1000 小時的測試。
在討論半導體在不同應用中的耐受性時,必須考慮宇宙輻射引起的失效率(FIT)。Wolfspeed C3M / E3M 係列通過改進器件設計和減小芯片尺寸,進一步降低了舊有 C2M 係列本已很低的失效率(FIT)。與上一代相比,使用 Wolfspeed 第三代器件的典型 1200 V母線電壓反激電路在海平麵連續運行 10 年後,失效率(FIT) 降低了 65%。
啟動碳化矽係統開發的設計資源
Wolfspeed 在為工程師提供設計支持方麵處於行業領先地位,而新推出的 1700 V 係列部件亦不例外。請查看下麵的資源,使用這一新的 C3M / E3M 係列 900 mΩ 1700 V 器件加速您的設計。
推薦閱讀:
重磅公告!意法半導體2025年Q2業績發布及電話會議時間確定
超級電容技術全景解析:從物理原理到選型實踐,解鎖高功率儲能新紀元
DigiKey B站頻道火出圈:粉絲破10萬大關,好禮送不停
- 噪聲中提取真值!瑞盟科技推出MSA2240電流檢測芯片賦能多元高端測量場景
- 10MHz高頻運行!氮矽科技發布集成驅動GaN芯片,助力電源能效再攀新高
- 失真度僅0.002%!力芯微推出超低內阻、超低失真4PST模擬開關
- 一“芯”雙電!聖邦微電子發布雙輸出電源芯片,簡化AFE與音頻設計
- 一機適配萬端:金升陽推出1200W可編程電源,賦能高端裝備製造
- 1200餘家企業齊聚深圳,CITE2026打造電子信息產業創新盛宴
- 掌握 Gemini 3.1 Pro 參數調優的藝術
- 築牢安全防線:電池擠壓試驗機如何為新能源產業護航?
- Grok 4.1 API 實戰:構建 X 平台實時輿情監控 Agent
- 電源芯片國產化新選擇:MUN3CAD03-SF助力物聯網終端“芯”升級
- 車規與基於V2X的車輛協同主動避撞技術展望
- 數字隔離助力新能源汽車安全隔離的新挑戰
- 汽車模塊拋負載的解決方案
- 車用連接器的安全創新應用
- Melexis Actuators Business Unit
- Position / Current Sensors - Triaxis Hall



