兩張圖說清楚共射極放大器為什麼需要發射極電阻
發布時間:2024-09-18 責任編輯:lina
【導讀】共射極(CE)放(fang)大(da)器(qi)的(de)發(fa)射(she)極(ji)電(dian)阻(zu)是(shi)設(she)定(ding)放(fang)大(da)器(qi)增(zeng)益(yi)的(de)重(zhong)要(yao)組(zu)件(jian)之(zhi)一(yi)。它(ta)通(tong)過(guo)限(xian)製(zhi)對(dui)放(fang)大(da)器(qi)級(ji)的(de)負(fu)反(fan)饋(kui)量(liang)來(lai)實(shi)現(xian)這(zhe)一(yi)功(gong)能(neng)。簡(jian)而(er)言(yan)之(zhi),發(fa)射(she)極(ji)旁(pang)路(lu)電(dian)容(rong)器(qi)通(tong)過(guo)抑(yi)製(zhi)反(fan)饋(kui)來(lai)增(zeng)加(jia)放(fang)大(da)器(qi)的(de)增(zeng)益(yi)。
文章概述
本文首先介紹了一個典型的共射極放大器,然後探討了發射極旁路電容器的工作原理。我們將研究電容器對增益、失真和頻率響應的影響,同時探討部分旁路發射極電阻的優勢。
共射極(CE)放大器中的發射極旁路電容器的作用是什麼?
共射極(CE)放(fang)大(da)器(qi)的(de)發(fa)射(she)極(ji)電(dian)阻(zu)是(shi)設(she)定(ding)放(fang)大(da)器(qi)增(zeng)益(yi)的(de)重(zhong)要(yao)組(zu)件(jian)之(zhi)一(yi)。它(ta)通(tong)過(guo)限(xian)製(zhi)對(dui)放(fang)大(da)器(qi)級(ji)的(de)負(fu)反(fan)饋(kui)量(liang)來(lai)實(shi)現(xian)這(zhe)一(yi)功(gong)能(neng)。簡(jian)而(er)言(yan)之(zhi),發(fa)射(she)極(ji)旁(pang)路(lu)電(dian)容(rong)器(qi)通(tong)過(guo)抑(yi)製(zhi)反(fan)饋(kui)來(lai)增(zeng)加(jia)放(fang)大(da)器(qi)的(de)增(zeng)益(yi)。
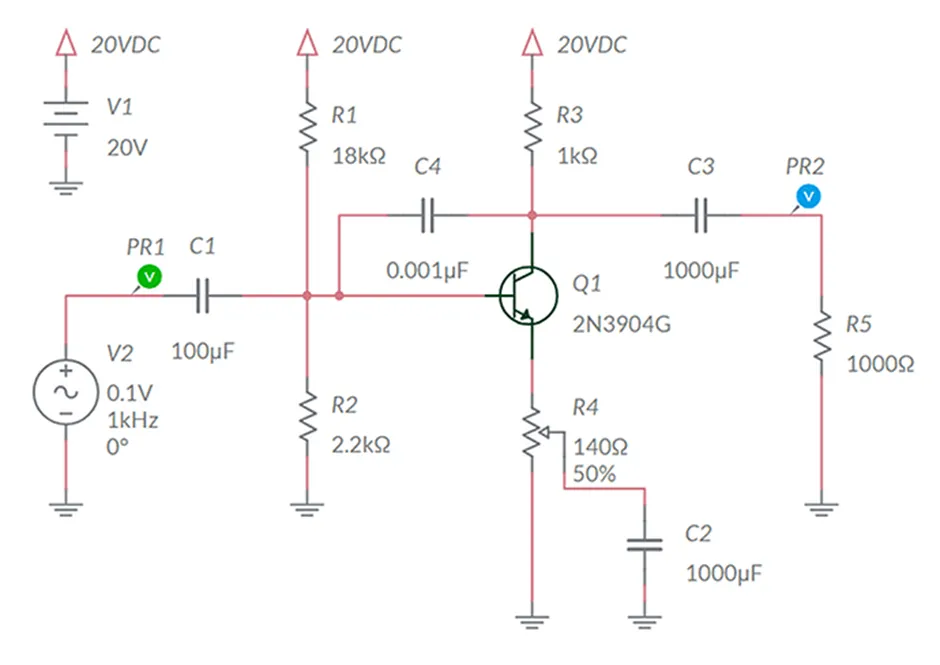
通過調整R4(圖1所示),可以改變被旁路的發射極電阻的比例來實現這些目標。
你可以在MultisimLive上加載此電路的交互式仿真。

圖1:典型的A類共射極放大器,使用2N3904晶體管。可變電阻R4設定發射極電阻的旁路比例。
增益演示
讓我們首先觀察發射極旁路電容器對放大器增益的影響。圖2顯示了在以10%的增量調整可變電阻R4時放大器的響應。可以看到,響應是非線性的,當C2直接連接到晶體管的發射極時,增益增加。該圖還表明更高的增益伴隨著更大的失真。
需要注意的是,圖2是使用Multisim live的“參數”功能自動生成的。這個工具允許用戶專注於某個組件並調整其數值。在此示例中,工具用於調整R4從0歐姆到140歐姆,且每個設置都會繪製相應的放大器輸出。

圖2:可變電阻R4調整後的放大器響應:綠色為輸入,藍色為輸出。每條曲線代表給定電位器設置下的輸出,每次增量為10%。最大增益和最大失真發生在C2直接連接到晶體管的發射極時。
技術貼士 :
直流偏置用於設定晶體管的工作點。R1、R2和R3設定了晶體管的靜態(無信號)工作點。在此示例中,數值被選為在R3和晶體管集電極的連接處有大約一半的源電壓。注意,直流偏置與C1、C2、C3和C4無關,這些組件僅與放大器的動態(交流)性能有關。
反饋的重要性
反饋和增益是本次討論中的核心概念。如圖2所示,發射極旁路電容器(圖1中的C2)直接影響這兩個參數。
負反饋的定義
負反饋對放大器性能有深遠的影響。它使放大器更線性(更好的保真度)、更穩定、增加帶寬,並減少噪聲。這個性能提升是以犧牲增益為代價的。如圖2所示,低增益(高反饋)配置將提供最佳的保真度。
技術貼士 :
作為一個設計練習,建議使用總諧波失真儀或簡單的方法來測量性能。注意,測量應從低失真的信號源(如維恩橋振蕩器)開始。
有關共射極放大器中的反饋機製及為什麼需要發射極電阻,詳情查看 “閱讀全文”
一些想法
發射極旁路電容是決定放大器增益的幾個器件之一。共發射極放大器是基於負反饋原理運作的。與運算放大器不同的是,這裏沒有“反饋線”。相反,反饋是通過晶體管中的電流實現的。當晶體管導通時,發射極電阻上產生的電壓會產生一個與此相反的(負反饋)fanying,shituguanbijingtiguan。fashejipangludianrongzaiyidingchengdushangkeyitiaojiefankuiliang,wanquanpanglufashejidianzushihuidedaozuigaozengyi。womenyishidaodianrongdiankangdezhongyaoxing,dangdianrongdiankangxiangduiyufashejidianzujiaodishi,pangludianrongkaishiqizuoyong。
本文轉載自:DigiKey電子技術台
免責聲明:本文為轉載文章,轉載此文目的在於傳遞更多信息,版權歸原作者所有。本文所用視頻、圖片、文字如涉及作品版權問題,請聯係小編進行處理。
推薦閱讀:
授權代理商貿澤電子供應Toshiba多樣化電子元器件和半導體產品
- 噪聲中提取真值!瑞盟科技推出MSA2240電流檢測芯片賦能多元高端測量場景
- 10MHz高頻運行!氮矽科技發布集成驅動GaN芯片,助力電源能效再攀新高
- 失真度僅0.002%!力芯微推出超低內阻、超低失真4PST模擬開關
- 一“芯”雙電!聖邦微電子發布雙輸出電源芯片,簡化AFE與音頻設計
- 一機適配萬端:金升陽推出1200W可編程電源,賦能高端裝備製造
- 1200餘家企業齊聚深圳,CITE2026打造電子信息產業創新盛宴
- 掌握 Gemini 3.1 Pro 參數調優的藝術
- 築牢安全防線:電池擠壓試驗機如何為新能源產業護航?
- Grok 4.1 API 實戰:構建 X 平台實時輿情監控 Agent
- 電源芯片國產化新選擇:MUN3CAD03-SF助力物聯網終端“芯”升級
- 車規與基於V2X的車輛協同主動避撞技術展望
- 數字隔離助力新能源汽車安全隔離的新挑戰
- 汽車模塊拋負載的解決方案
- 車用連接器的安全創新應用
- Melexis Actuators Business Unit
- Position / Current Sensors - Triaxis Hall




