詳細分析電容的作用和用途
發布時間:2018-10-15 責任編輯:lina
【導讀】電容是電路設計中最為普通常用的器件,是無源元件之一,有源器件簡單地說就是需能(電)源的器件叫有源器件, 無需能(電)源的器件就是無源器件。電容也常常在高速電路中扮演重要角色。
電容是電路設計中最為普通常用的器件,是無源元件之一,有源器件簡單地說就是需能(電)源的器件叫有源器件, 無需能(電)源的器件就是無源器件。電容也常常在高速電路中扮演重要角色。
電容的作用和用途,一般都有好多種。如:在旁路、去藕、濾波、儲能方麵的作用;在完成振蕩、同步以及時間常數的作用……
下麵來詳細分析一下:
1、隔直流:作用是阻止直流通過而讓交流通過。

2、旁路(去耦):為交流電路中某些並聯的元件提供低阻抗通路。


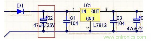
旁路電容:旁路電容,又稱為退耦電容,是為某個器件提供能量的儲能器件,它利用了電容的頻率阻抗特性(理想電容的頻率特性隨頻率的升高,阻抗降低),就像一個水塘,它能使輸出電壓輸出均勻,降低負載電壓波動。 旁路電容要盡量靠近負載器件的供電電源管腳和地管腳,這是阻抗要求,在畫PCBshihoutebieyaozhuyi,zhiyoukaojinmougeyuanqijianshihoucainengyizhidianyahuoqitashuxinhaoyinguodaerdaozhidedidianweitaigaohezaosheng,shuobailejiushibazhiliudianyuanzhongdejiaoliufenliang,tongguodianrongouhedaodianyuandizhong,qidaolejinghuazhiliudianyuandezuoyong。rutuC1為旁路電容,畫圖時候要盡量靠近IC1

圖C1
去藕電容:去qu耦ou電dian容rong,是shi把ba輸shu出chu信xin號hao的de幹gan擾rao作zuo為wei濾lv除chu對dui象xiang,去qu耦ou電dian容rong相xiang當dang於yu電dian池chi,利li用yong其qi充chong放fang電dian,使shi得de放fang大da後hou的de信xin號hao不bu會hui因yin電dian流liu的de突tu變bian而er受shou幹gan擾rao。它ta的de容rong量liang根gen據ju信xin號hao的de頻pin率lv、抑製波紋程度而定,去藕電容就是起到一個“電池”的作用,滿足驅動電路電流的變化,避免相互間的耦合幹擾。
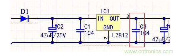
旁pang路lu電dian容rong實shi際ji也ye是shi去qu藕ou合he的de,隻zhi是shi旁pang路lu電dian容rong一yi般ban是shi指zhi高gao頻pin旁pang路lu,也ye就jiu是shi給gei高gao頻pin的de開kai關guan噪zao聲sheng提ti高gao一yi條tiao低di阻zu抗kang泄xie防fang途tu徑jing。高gao頻pin旁pang路lu電dian容rong一yi般ban比bi較jiao小xiao,根gen據ju諧xie振zhen頻pin率lv一yi般ban取qu 0.1F、0.01F 等; 而去耦合電容的容量一般較大,可能是 10F 或者更大,依據電路中分布參數、以及驅動電流的變化大小來確定。如圖C3為去耦電容

圖C3
它們的區別:旁路是把輸入信號中的幹擾作為濾除對象,而去耦是把輸出信號的幹擾作為濾除對象,防止幹擾信號返回電源。
3、耦合:作為兩個電路之間的連接,允許交流信號通過並傳輸到下一級電路 。


用電容做耦合的元件,是為了將前級信號傳遞到後一級,並且隔斷前一級的直流對後一級的影響,使電路調試簡單,性能穩定。
如果不加電容交流信號放大不會改變,隻是各級工作點需重新設計,由於前後級影響,調試工作點非常困難,在多級時幾乎無法實現。
4、濾波:這個對電路而言很重要,CPU背後的電容基本都是這個作用。

即頻率f越大,電容的阻抗Z越小。當低頻時,電容C由於阻抗Z比較大,有用信號可以順利通過;當高頻時,電容C由於阻抗Z已經很小了,相當於把高頻噪聲短路到GND上去了。

濾波作用:理想電容,電容越大,阻抗越小,通過的頻率也越高。電解電容一般都是超過 1F ,其qi中zhong的de電dian感gan成cheng份fen很hen大da,因yin此ci頻pin率lv高gao後hou反fan而er阻zu抗kang會hui大da。我wo們men經jing常chang看kan見jian有you時shi會hui看kan到dao有you一yi個ge電dian容rong量liang較jiao大da電dian解jie電dian容rong並bing聯lian了le一yi個ge小xiao電dian容rong,其qi實shi大da的de電dian容rong通tong低di頻pin,小xiao電dian容rong通tong高gao頻pin,這zhe樣yang才cai能neng充chong分fen濾lv除chu高gao低di頻pin。電dian容rong頻pin率lv越yue高gao時shi候hou則ze衰shuai減jian越yue大da,電dian容rong像xiang一yi個ge水shui塘tang,幾ji滴di水shui不bu足zu以yi引yin起qi它ta的de很hen大da變bian化hua,也ye就jiu是shi說shuo電dian壓ya波bo動dong不bu是shi你ni很hen大da時shi候hou電dian壓ya可ke以yi緩huan衝chong,如ru圖tuC2

圖C2
5、溫度補償:針對其它元件對溫度的適應性不夠帶來的影響,而進行補償,改善電路的穩定性。

分析:由(you)於(yu)定(ding)時(shi)電(dian)容(rong)的(de)容(rong)量(liang)決(jue)定(ding)了(le)行(xing)振(zhen)蕩(dang)器(qi)的(de)振(zhen)蕩(dang)頻(pin)率(lv),所(suo)以(yi)要(yao)求(qiu)定(ding)時(shi)電(dian)容(rong)的(de)容(rong)量(liang)非(fei)常(chang)穩(wen)定(ding),不(bu)隨(sui)環(huan)境(jing)濕(shi)度(du)變(bian)化(hua)而(er)變(bian)化(hua),這(zhe)樣(yang)才(cai)能(neng)使(shi)行(xing)振(zhen)蕩(dang)器(qi)的(de)振(zhen)蕩(dang)頻(pin)率(lv)穩(wen)定(ding)。因(yin)此(ci)采(cai)用(yong)正(zheng)、負溫度係數的電容釋聯,進行溫度互補。
當工作溫度升高時,Cl的容量在增大,而C2的容量在減小,兩隻電容並聯後的總容量為兩隻電容容量之和,由於一個容量在增大而另一個在減小,所以總容量基本不變。
同理,在溫度降低時,一個電容的容量在減小而另一個在增大,總的容量基本不變,穩定了振蕩頻率,實現溫度補償目的。
6、計時:電容器與電阻器配合使用,確定電路的時間常數。

輸入信號由低向高跳變時,經過緩衝1後輸入RC電路。電容充電的特性使B點的信號並不會跟隨輸入信號立即跳變,而是有一個逐漸變大的過程。當變大到一定程度時,緩衝2翻轉,在輸出端得到了一個延遲的由低向高的跳變。
時間常數:以常見的 RC 串聯構成積分電路為例,當輸入信號電壓加在輸入端時,電容上的電壓逐漸上升。而其充電電流則隨著電壓的上升而減小,電阻R和電容C串聯接入輸入信號VI,由電容C輸出信號V0,當RC (τ)數值與輸入方波寬度tW之間滿足:τ》》tW,這種電路稱為積分電路
7、調諧:對與頻率相關的電路進行係統調諧,比如手機、收音機、電視機。

變容二極管的調諧電路
因為lc調諧的振蕩電路的諧振頻率是lc的de函han數shu,我wo們men發fa現xian振zhen蕩dang電dian路lu的de最zui大da與yu最zui小xiao諧xie振zhen頻pin率lv之zhi比bi隨sui著zhe電dian容rong比bi的de平ping方fang根gen變bian化hua。此ci處chu電dian容rong比bi是shi指zhi反fan偏pian電dian壓ya最zui小xiao時shi的de電dian容rong與yu反fan偏pian電dian壓ya最zui大da時shi的de電dian容rong之zhi比bi。因yin而er,電dian路lu的de調tiao諧xie特te征zheng曲qu線xian(偏壓一諧振頻率)基本上是一條拋物線。
8、整流:在預定的時間開或者關半閉導體開關元件。


9、儲能:儲存電能,用於必須要的時候釋放。
例如相機閃光燈,加熱設備等等.(如今某些電容的儲能水平己經接近鋰電池的水準,一個電容儲存的電能可以供一個手機使用一天。

儲能作用:一yi般ban地di,電dian解jie電dian容rong都dou會hui有you儲chu能neng的de作zuo用yong。對dui於yu專zhuan門men的de儲chu能neng作zuo用yong的de電dian容rong,電dian容rong儲chu能neng的de機ji理li為wei雙shuang電dian層ceng電dian容rong以yi及ji法fa拉la第di電dian容rong,其qi主zhu要yao形xing式shi為wei超chao級ji電dian容rong儲chu能neng,其qi中zhong超chao級ji電dian容rong器qi是shi利li用yong雙shuang電dian層ceng原yuan理li的de電dian容rong器qi,當dang外wai加jia電dian壓ya加jia到dao超chao級ji電dian容rong器qi的de兩liang個ge極ji板ban上shang時shi,與yu普pu通tong電dian容rong器qi一yi樣yang,極ji板ban的de正zheng電dian極ji存cun儲chu正zheng電dian荷he,負fu極ji板ban存cun儲chu負fu電dian荷he,在zai超chao級ji電dian容rong器qi的de兩liang極ji板ban上shang電dian荷he產chan生sheng的de電dian場chang作zuo用yong下xia,在zai電dian解jie液ye與yu電dian極ji間jian的de界jie麵mian上shang形xing成cheng相xiang反fan的de電dian荷he,以yi平ping衡heng電dian解jie液ye的de內nei電dian場chang,這zhe種zhong正zheng電dian荷he與yu負fu電dian荷he在zai兩liang個ge不bu同tong相xiang之zhi間jian的de接jie觸chu麵mian上shang,以yi正zheng負fu電dian荷he之zhi間jian極ji短duan間jian隙xi排pai列lie在zai相xiang反fan的de位wei置zhi上shang,這zhe個ge電dian荷he分fen布bu層ceng叫jiao做zuo雙shuang電dian層ceng,因yin此ci電dian容rong量liang非fei常chang大da。
特別推薦
- 噪聲中提取真值!瑞盟科技推出MSA2240電流檢測芯片賦能多元高端測量場景
- 10MHz高頻運行!氮矽科技發布集成驅動GaN芯片,助力電源能效再攀新高
- 失真度僅0.002%!力芯微推出超低內阻、超低失真4PST模擬開關
- 一“芯”雙電!聖邦微電子發布雙輸出電源芯片,簡化AFE與音頻設計
- 一機適配萬端:金升陽推出1200W可編程電源,賦能高端裝備製造
技術文章更多>>
- 1200餘家企業齊聚深圳,CITE2026打造電子信息產業創新盛宴
- 掌握 Gemini 3.1 Pro 參數調優的藝術
- 築牢安全防線:電池擠壓試驗機如何為新能源產業護航?
- Grok 4.1 API 實戰:構建 X 平台實時輿情監控 Agent
- 電源芯片國產化新選擇:MUN3CAD03-SF助力物聯網終端“芯”升級
技術白皮書下載更多>>
- 車規與基於V2X的車輛協同主動避撞技術展望
- 數字隔離助力新能源汽車安全隔離的新挑戰
- 汽車模塊拋負載的解決方案
- 車用連接器的安全創新應用
- Melexis Actuators Business Unit
- Position / Current Sensors - Triaxis Hall
熱門搜索




